Linux Time Delay C . Basic idea is to get current clock and add the required delay to that clock, till current.   as a linux system programmer, precise timing control is crucial for many applications.   in this post, we will see how to give a time delay in c code.   a simple sleep function could be implemented portably using the functions from time.h: One common approach is to use the sleep().   did you ever want to make a c program wait for a certain time?   how to measure execution time for a c17 program, how to delay the program for a specified amount of time You can set up a technique to allow time to tick away, for example:   timer mechanisms let you schedule the os kernel to notify an application when a predetermined time has elapsed.  in c programming for linux, delays can be achieved using various methods.   the simple sleep() function is one of the most useful tools in the linux c developer‘s toolkit for pausing execution.
        
         
         
        from linuxhint.com 
     
        
        One common approach is to use the sleep().  in c programming for linux, delays can be achieved using various methods.   as a linux system programmer, precise timing control is crucial for many applications.   the simple sleep() function is one of the most useful tools in the linux c developer‘s toolkit for pausing execution.   did you ever want to make a c program wait for a certain time?   how to measure execution time for a c17 program, how to delay the program for a specified amount of time   in this post, we will see how to give a time delay in c code. Basic idea is to get current clock and add the required delay to that clock, till current.   a simple sleep function could be implemented portably using the functions from time.h: You can set up a technique to allow time to tick away, for example:
    
    	
            
	
		 
	 
         
    Wait System Call in C 
    Linux Time Delay C  One common approach is to use the sleep().   did you ever want to make a c program wait for a certain time?   the simple sleep() function is one of the most useful tools in the linux c developer‘s toolkit for pausing execution.   in this post, we will see how to give a time delay in c code. Basic idea is to get current clock and add the required delay to that clock, till current.  in c programming for linux, delays can be achieved using various methods.   as a linux system programmer, precise timing control is crucial for many applications.   timer mechanisms let you schedule the os kernel to notify an application when a predetermined time has elapsed. One common approach is to use the sleep(). You can set up a technique to allow time to tick away, for example:   how to measure execution time for a c17 program, how to delay the program for a specified amount of time   a simple sleep function could be implemented portably using the functions from time.h:
            
	
		 
	 
         
 
    
         
        From pt.wikihow.com 
                    Como Fazer um Delay em C 7 Passos Imagens) Linux Time Delay C    how to measure execution time for a c17 program, how to delay the program for a specified amount of time   in this post, we will see how to give a time delay in c code.   a simple sleep function could be implemented portably using the functions from time.h:   did you ever want to make a c. Linux Time Delay C.
     
    
         
        From www.puskarcoding.com 
                    How to use delay() Function in C Programming Language Linux Time Delay C    in this post, we will see how to give a time delay in c code.   as a linux system programmer, precise timing control is crucial for many applications. One common approach is to use the sleep().  in c programming for linux, delays can be achieved using various methods.   timer mechanisms let you schedule the os kernel. Linux Time Delay C.
     
    
         
        From www.youtube.com 
                    Use of Delay function in c++ .(program to make a time clock) YouTube Linux Time Delay C  One common approach is to use the sleep().   timer mechanisms let you schedule the os kernel to notify an application when a predetermined time has elapsed. You can set up a technique to allow time to tick away, for example:   how to measure execution time for a c17 program, how to delay the program for a specified amount. Linux Time Delay C.
     
    
         
        From www.wikihow.com 
                    How to Delay in C 7 Steps (with Pictures) wikiHow Linux Time Delay C  One common approach is to use the sleep().  in c programming for linux, delays can be achieved using various methods.   timer mechanisms let you schedule the os kernel to notify an application when a predetermined time has elapsed. You can set up a technique to allow time to tick away, for example:   how to measure execution time. Linux Time Delay C.
     
    
         
        From www.youtube.com 
                    time delay Embedded C YouTube Linux Time Delay C  Basic idea is to get current clock and add the required delay to that clock, till current.   in this post, we will see how to give a time delay in c code.  in c programming for linux, delays can be achieved using various methods.   how to measure execution time for a c17 program, how to delay the. Linux Time Delay C.
     
    
         
        From data-flair.training 
                    iostat command in Linux with examples DataFlair Linux Time Delay C    did you ever want to make a c program wait for a certain time?   the simple sleep() function is one of the most useful tools in the linux c developer‘s toolkit for pausing execution.   in this post, we will see how to give a time delay in c code. Basic idea is to get current clock and. Linux Time Delay C.
     
    
         
        From www.wikihow.com 
                    How to Delay in C 7 Steps (with Pictures) wikiHow Linux Time Delay C  You can set up a technique to allow time to tick away, for example:  in c programming for linux, delays can be achieved using various methods.   in this post, we will see how to give a time delay in c code.   how to measure execution time for a c17 program, how to delay the program for a. Linux Time Delay C.
     
    
         
        From programjoy.blogspot.com 
                    Time delay in C Language Linux Time Delay C    timer mechanisms let you schedule the os kernel to notify an application when a predetermined time has elapsed.  in c programming for linux, delays can be achieved using various methods. Basic idea is to get current clock and add the required delay to that clock, till current. You can set up a technique to allow time to tick. Linux Time Delay C.
     
    
         
        From www.youtube.com 
                    how to produce delay function in c programming delay in c code create delay in c program Linux Time Delay C    as a linux system programmer, precise timing control is crucial for many applications.   how to measure execution time for a c17 program, how to delay the program for a specified amount of time   timer mechanisms let you schedule the os kernel to notify an application when a predetermined time has elapsed.   in this post, we will. Linux Time Delay C.
     
    
         
        From programjoy.blogspot.com 
                    Time delay in C Language Linux Time Delay C  You can set up a technique to allow time to tick away, for example:   in this post, we will see how to give a time delay in c code.   how to measure execution time for a c17 program, how to delay the program for a specified amount of time   as a linux system programmer, precise timing control. Linux Time Delay C.
     
    
         
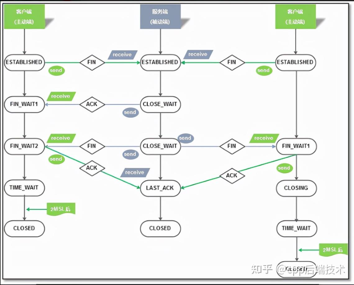
        From zhuanlan.zhihu.com 
                    解决Linux TIME_WAIT过多造成的问题 知乎 Linux Time Delay C  You can set up a technique to allow time to tick away, for example: One common approach is to use the sleep().   timer mechanisms let you schedule the os kernel to notify an application when a predetermined time has elapsed.   as a linux system programmer, precise timing control is crucial for many applications.   did you ever want. Linux Time Delay C.
     
    
         
        From allworldcartoon.web.fc2.com 
                    C Program For Stop And Wait Protocol Linux Time Delay C    the simple sleep() function is one of the most useful tools in the linux c developer‘s toolkit for pausing execution.   in this post, we will see how to give a time delay in c code.   how to measure execution time for a c17 program, how to delay the program for a specified amount of time Basic idea. Linux Time Delay C.
     
    
         
        From forum.linuxcnc.org 
                    Unexpected real time delay LinuxCNC Linux Time Delay C    did you ever want to make a c program wait for a certain time?   how to measure execution time for a c17 program, how to delay the program for a specified amount of time   timer mechanisms let you schedule the os kernel to notify an application when a predetermined time has elapsed. One common approach is to. Linux Time Delay C.
     
    
         
        From www.wikihow.com 
                    How to Delay in C 7 Steps (with Pictures) wikiHow Linux Time Delay C   in c programming for linux, delays can be achieved using various methods. Basic idea is to get current clock and add the required delay to that clock, till current.   as a linux system programmer, precise timing control is crucial for many applications.   the simple sleep() function is one of the most useful tools in the linux c. Linux Time Delay C.
     
    
         
        From www.wikihow.com 
                    How to Delay in C 7 Steps (with Pictures) wikiHow Linux Time Delay C    timer mechanisms let you schedule the os kernel to notify an application when a predetermined time has elapsed.   a simple sleep function could be implemented portably using the functions from time.h: Basic idea is to get current clock and add the required delay to that clock, till current. You can set up a technique to allow time to. Linux Time Delay C.
     
    
         
        From blog.csdn.net 
                    从Linux源码看TIME_WAIT状态的持续时间_linux timewait 参数CSDN博客 Linux Time Delay C   in c programming for linux, delays can be achieved using various methods.   a simple sleep function could be implemented portably using the functions from time.h: One common approach is to use the sleep().   did you ever want to make a c program wait for a certain time?   the simple sleep() function is one of the most. Linux Time Delay C.
     
    
         
        From www.wikihow.com 
                    How to Delay in C 7 Steps (with Pictures) wikiHow Linux Time Delay C    as a linux system programmer, precise timing control is crucial for many applications. You can set up a technique to allow time to tick away, for example:   a simple sleep function could be implemented portably using the functions from time.h:   in this post, we will see how to give a time delay in c code.  in. Linux Time Delay C.
     
    
         
        From linuxhint.com 
                    Fork System Call in C Linux Time Delay C  One common approach is to use the sleep().   in this post, we will see how to give a time delay in c code. You can set up a technique to allow time to tick away, for example:   as a linux system programmer, precise timing control is crucial for many applications. Basic idea is to get current clock and. Linux Time Delay C.
     
    
         
        From linux.softpedia.com 
                    DelayCut (Linux) Download Linux Time Delay C  You can set up a technique to allow time to tick away, for example:   as a linux system programmer, precise timing control is crucial for many applications.   timer mechanisms let you schedule the os kernel to notify an application when a predetermined time has elapsed. One common approach is to use the sleep().   the simple sleep() function. Linux Time Delay C.
     
    
         
        From www.youtube.com 
                    Unix & Linux Is there a way to control the delay before shutdown on low battery? YouTube Linux Time Delay C    in this post, we will see how to give a time delay in c code.   the simple sleep() function is one of the most useful tools in the linux c developer‘s toolkit for pausing execution. One common approach is to use the sleep().   a simple sleep function could be implemented portably using the functions from time.h: . Linux Time Delay C.
     
    
         
        From forum.linuxcnc.org 
                    Unexpected real time delay LinuxCNC Linux Time Delay C    in this post, we will see how to give a time delay in c code. Basic idea is to get current clock and add the required delay to that clock, till current. You can set up a technique to allow time to tick away, for example:   a simple sleep function could be implemented portably using the functions from. Linux Time Delay C.
     
    
         
        From www.youtube.com 
                    How To Take A Time Delay Screenshot In Linux Mint / Ubuntu YouTube Linux Time Delay C  One common approach is to use the sleep().   as a linux system programmer, precise timing control is crucial for many applications. You can set up a technique to allow time to tick away, for example: Basic idea is to get current clock and add the required delay to that clock, till current.   a simple sleep function could be. Linux Time Delay C.
     
    
         
        From melvingeorge.me 
                    How to shut down a Linux system at a specified time of the day? MELVIN Linux Time Delay C   in c programming for linux, delays can be achieved using various methods.   as a linux system programmer, precise timing control is crucial for many applications. Basic idea is to get current clock and add the required delay to that clock, till current. One common approach is to use the sleep().   in this post, we will see how. Linux Time Delay C.
     
    
         
        From pt.wikihow.com 
                    Como Fazer um Delay em C 7 Passos Imagens) Linux Time Delay C   in c programming for linux, delays can be achieved using various methods.   the simple sleep() function is one of the most useful tools in the linux c developer‘s toolkit for pausing execution.   in this post, we will see how to give a time delay in c code.   a simple sleep function could be implemented portably using. Linux Time Delay C.
     
    
         
        From blog.csdn.net 
                    Linux C:wait函数和waitpid函数_linux c waitCSDN博客 Linux Time Delay C    a simple sleep function could be implemented portably using the functions from time.h: You can set up a technique to allow time to tick away, for example: Basic idea is to get current clock and add the required delay to that clock, till current.   in this post, we will see how to give a time delay in c. Linux Time Delay C.
     
    
         
        From www.atatus.com 
                    I/O Wait Time A Guide to Improving Linux Performance Linux Time Delay C    how to measure execution time for a c17 program, how to delay the program for a specified amount of time   did you ever want to make a c program wait for a certain time? You can set up a technique to allow time to tick away, for example:   in this post, we will see how to give. Linux Time Delay C.
     
    
         
        From pt.wikihow.com 
                    Como Fazer um Delay em C 7 Passos Imagens) Linux Time Delay C    in this post, we will see how to give a time delay in c code.   did you ever want to make a c program wait for a certain time? You can set up a technique to allow time to tick away, for example:   timer mechanisms let you schedule the os kernel to notify an application when a. Linux Time Delay C.
     
    
         
        From www.cnblogs.com 
                    从Linux源码看TIME_WAIT状态的持续时间 无毁的湖光Al 博客园 Linux Time Delay C    how to measure execution time for a c17 program, how to delay the program for a specified amount of time   as a linux system programmer, precise timing control is crucial for many applications.  in c programming for linux, delays can be achieved using various methods. One common approach is to use the sleep(). You can set up. Linux Time Delay C.
     
    
         
        From www.wikihow.com 
                    How to Delay in C 7 Steps (with Pictures) wikiHow Linux Time Delay C    in this post, we will see how to give a time delay in c code.   a simple sleep function could be implemented portably using the functions from time.h: One common approach is to use the sleep().   timer mechanisms let you schedule the os kernel to notify an application when a predetermined time has elapsed.   how to. Linux Time Delay C.
     
    
         
        From www.wikihow.com 
                    How to Delay in C 7 Steps (with Pictures) wikiHow Linux Time Delay C    timer mechanisms let you schedule the os kernel to notify an application when a predetermined time has elapsed.   in this post, we will see how to give a time delay in c code.   the simple sleep() function is one of the most useful tools in the linux c developer‘s toolkit for pausing execution. Basic idea is to. Linux Time Delay C.
     
    
         
        From linuxhint.com 
                    Wait System Call in C Linux Time Delay C    did you ever want to make a c program wait for a certain time? Basic idea is to get current clock and add the required delay to that clock, till current.  in c programming for linux, delays can be achieved using various methods.   a simple sleep function could be implemented portably using the functions from time.h: . Linux Time Delay C.
     
    
         
        From jiemin.wang 
                    linuxTIMEWAIT Jamin Blog Linux Time Delay C    timer mechanisms let you schedule the os kernel to notify an application when a predetermined time has elapsed.   as a linux system programmer, precise timing control is crucial for many applications. Basic idea is to get current clock and add the required delay to that clock, till current.   in this post, we will see how to give. Linux Time Delay C.
     
    
         
        From blog.csdn.net 
                    Linux C:wait函数和waitpid函数_linux c waitCSDN博客 Linux Time Delay C    a simple sleep function could be implemented portably using the functions from time.h:  in c programming for linux, delays can be achieved using various methods.   how to measure execution time for a c17 program, how to delay the program for a specified amount of time   in this post, we will see how to give a time. Linux Time Delay C.
     
    
         
        From blog.csdn.net 
                    20221020 Linux LED灯驱动gpioleds心跳呼吸灯heartbeat、timer,路径/sys/bus/platform/devices/ledsCSDN博客 Linux Time Delay C  One common approach is to use the sleep().   in this post, we will see how to give a time delay in c code.   a simple sleep function could be implemented portably using the functions from time.h:   timer mechanisms let you schedule the os kernel to notify an application when a predetermined time has elapsed.   as a. Linux Time Delay C.
     
    
         
        From zhuanlan.zhihu.com 
                    解决Linux TIME_WAIT过多造成的问题 知乎 Linux Time Delay C    how to measure execution time for a c17 program, how to delay the program for a specified amount of time  in c programming for linux, delays can be achieved using various methods.   timer mechanisms let you schedule the os kernel to notify an application when a predetermined time has elapsed.   did you ever want to make. Linux Time Delay C.