U2008 Speed Control . I found a similar topic here: this low cost current feedback phase control ac motor driver based on u2008 ic, the u2008b is designed as a phase control. Varying run capacitor for speed control of single phase motor. more info on: This project explains about the great technique of reducing. I would like to control the speed of my psc induction motor. the u2008b is designed as a phase control circuit in bipolar technology.
from lovingprices.com
This project explains about the great technique of reducing. I would like to control the speed of my psc induction motor. Varying run capacitor for speed control of single phase motor. this low cost current feedback phase control ac motor driver based on u2008 ic, the u2008b is designed as a phase control. the u2008b is designed as a phase control circuit in bipolar technology. more info on: I found a similar topic here:
Ac Voltage Regulator 220V Motor Speed Controller P... LovingPrices
U2008 Speed Control I found a similar topic here: This project explains about the great technique of reducing. Varying run capacitor for speed control of single phase motor. this low cost current feedback phase control ac motor driver based on u2008 ic, the u2008b is designed as a phase control. the u2008b is designed as a phase control circuit in bipolar technology. more info on: I found a similar topic here: I would like to control the speed of my psc induction motor.
From www.elektroda.pl
U2008b Miękki start U2008b i stabilizacja obrotów U2008 Speed Control I found a similar topic here: Varying run capacitor for speed control of single phase motor. the u2008b is designed as a phase control circuit in bipolar technology. I would like to control the speed of my psc induction motor. this low cost current feedback phase control ac motor driver based on u2008 ic, the u2008b is designed. U2008 Speed Control.
From www.electronics-lab.com
ACMotorSpeedControllerU2008B U2008 Speed Control the u2008b is designed as a phase control circuit in bipolar technology. I would like to control the speed of my psc induction motor. I found a similar topic here: more info on: This project explains about the great technique of reducing. this low cost current feedback phase control ac motor driver based on u2008 ic, the. U2008 Speed Control.
From www.walmart.com
Motor Speed Controller PWM Control Switch Regulator DC 10V?36V CW CCW U2008 Speed Control This project explains about the great technique of reducing. I found a similar topic here: the u2008b is designed as a phase control circuit in bipolar technology. Varying run capacitor for speed control of single phase motor. this low cost current feedback phase control ac motor driver based on u2008 ic, the u2008b is designed as a phase. U2008 Speed Control.
From www.renaultbreakers.co.uk
Renault Koleos 20082010 Speed Limter Cruise Control Switch Adjuster U2008 Speed Control I found a similar topic here: this low cost current feedback phase control ac motor driver based on u2008 ic, the u2008b is designed as a phase control. Varying run capacitor for speed control of single phase motor. more info on: I would like to control the speed of my psc induction motor. the u2008b is designed. U2008 Speed Control.
From www.elektroda.pl
regulator obrotów silnika na U2008 elektroda.pl U2008 Speed Control this low cost current feedback phase control ac motor driver based on u2008 ic, the u2008b is designed as a phase control. Varying run capacitor for speed control of single phase motor. more info on: I found a similar topic here: the u2008b is designed as a phase control circuit in bipolar technology. I would like to. U2008 Speed Control.
From www.amazon.ca
PWM DC Motor Speed Controller, Stepless Speed Control Switch Controller U2008 Speed Control I would like to control the speed of my psc induction motor. This project explains about the great technique of reducing. more info on: Varying run capacitor for speed control of single phase motor. this low cost current feedback phase control ac motor driver based on u2008 ic, the u2008b is designed as a phase control. the. U2008 Speed Control.
From www.electronics-lab.com
Control Archives U2008 Speed Control Varying run capacitor for speed control of single phase motor. this low cost current feedback phase control ac motor driver based on u2008 ic, the u2008b is designed as a phase control. the u2008b is designed as a phase control circuit in bipolar technology. I found a similar topic here: more info on: This project explains about. U2008 Speed Control.
From www.youtube.com
How To Make DC Motor Speed Control Circuit YouTube U2008 Speed Control the u2008b is designed as a phase control circuit in bipolar technology. I found a similar topic here: this low cost current feedback phase control ac motor driver based on u2008 ic, the u2008b is designed as a phase control. I would like to control the speed of my psc induction motor. This project explains about the great. U2008 Speed Control.
From www.siemhuad.com
ควบคุมความเร็วมอเตอร์ Speed Motor Controller AC motor (JSCC) รุ่น SF90E U2008 Speed Control this low cost current feedback phase control ac motor driver based on u2008 ic, the u2008b is designed as a phase control. I would like to control the speed of my psc induction motor. This project explains about the great technique of reducing. I found a similar topic here: Varying run capacitor for speed control of single phase motor.. U2008 Speed Control.
From www.winwinmachine.com
2pcs TSC 200/400W DC speed control board Ruian WinWin Machinery Co U2008 Speed Control Varying run capacitor for speed control of single phase motor. more info on: the u2008b is designed as a phase control circuit in bipolar technology. I found a similar topic here: This project explains about the great technique of reducing. I would like to control the speed of my psc induction motor. this low cost current feedback. U2008 Speed Control.
From parts.hatz.com
Lifting 24 V, speed control 2G40 Hatz U2008 Speed Control more info on: I would like to control the speed of my psc induction motor. this low cost current feedback phase control ac motor driver based on u2008 ic, the u2008b is designed as a phase control. This project explains about the great technique of reducing. Varying run capacitor for speed control of single phase motor. the. U2008 Speed Control.
From dxopztwur.blob.core.windows.net
Ac Motor Speed Controller Using U2008B at Jessica Brown blog U2008 Speed Control Varying run capacitor for speed control of single phase motor. I found a similar topic here: I would like to control the speed of my psc induction motor. more info on: this low cost current feedback phase control ac motor driver based on u2008 ic, the u2008b is designed as a phase control. the u2008b is designed. U2008 Speed Control.
From hit.skku.edu
690v Voltage Regulator 15a Dc Motor Speed Controller Pulse, 58 OFF U2008 Speed Control This project explains about the great technique of reducing. the u2008b is designed as a phase control circuit in bipolar technology. Varying run capacitor for speed control of single phase motor. I would like to control the speed of my psc induction motor. this low cost current feedback phase control ac motor driver based on u2008 ic, the. U2008 Speed Control.
From www.pinterest.com
This low cost current feedback phase control AC motor driver based on U2008 Speed Control this low cost current feedback phase control ac motor driver based on u2008 ic, the u2008b is designed as a phase control. I would like to control the speed of my psc induction motor. Varying run capacitor for speed control of single phase motor. I found a similar topic here: the u2008b is designed as a phase control. U2008 Speed Control.
From www.comms-express.com
Asus XGU2008 10Port Unmanaged Switch F... Comms Express U2008 Speed Control more info on: I would like to control the speed of my psc induction motor. the u2008b is designed as a phase control circuit in bipolar technology. I found a similar topic here: this low cost current feedback phase control ac motor driver based on u2008 ic, the u2008b is designed as a phase control. This project. U2008 Speed Control.
From www.electronics-lab.com
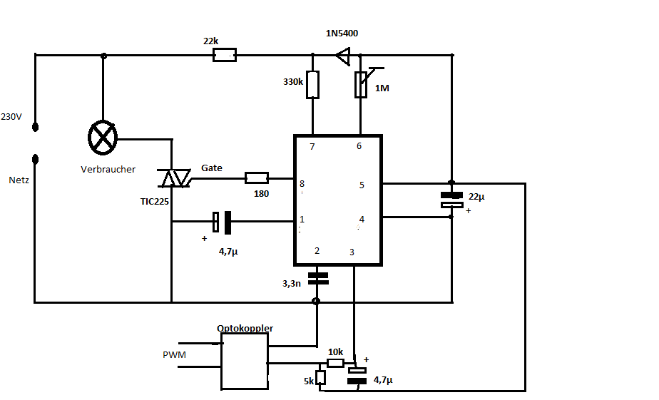
AC Motor Speed Controller using U2008B ElectronicsLab U2008 Speed Control this low cost current feedback phase control ac motor driver based on u2008 ic, the u2008b is designed as a phase control. more info on: the u2008b is designed as a phase control circuit in bipolar technology. Varying run capacitor for speed control of single phase motor. This project explains about the great technique of reducing. I. U2008 Speed Control.
From www.aliexpress.com
2PCS U2008B SOP 8 U2008 SOP 2008B SOP8 U2008B MFPG3Y Low Cost Phase U2008 Speed Control I would like to control the speed of my psc induction motor. This project explains about the great technique of reducing. the u2008b is designed as a phase control circuit in bipolar technology. Varying run capacitor for speed control of single phase motor. more info on: this low cost current feedback phase control ac motor driver based. U2008 Speed Control.
From lovingprices.com
Ac Voltage Regulator 220V Motor Speed Controller P... LovingPrices U2008 Speed Control the u2008b is designed as a phase control circuit in bipolar technology. this low cost current feedback phase control ac motor driver based on u2008 ic, the u2008b is designed as a phase control. I found a similar topic here: I would like to control the speed of my psc induction motor. Varying run capacitor for speed control. U2008 Speed Control.
From www.elenota.pl
U2008B Datasheet PDF (129 KB) Temic Pobierz z Elenota.pl U2008 Speed Control more info on: This project explains about the great technique of reducing. the u2008b is designed as a phase control circuit in bipolar technology. I found a similar topic here: I would like to control the speed of my psc induction motor. Varying run capacitor for speed control of single phase motor. this low cost current feedback. U2008 Speed Control.
From www.elektroda.pl
Atmega+U2008 Jak zrealizować fizycznie sterowanie U2008 przez U2008 Speed Control I found a similar topic here: This project explains about the great technique of reducing. more info on: this low cost current feedback phase control ac motor driver based on u2008 ic, the u2008b is designed as a phase control. Varying run capacitor for speed control of single phase motor. I would like to control the speed of. U2008 Speed Control.
From xilirprojects.com
RF Based Speed Control of Vehicle in School Area M.Tech B.Tech U2008 Speed Control I found a similar topic here: this low cost current feedback phase control ac motor driver based on u2008 ic, the u2008b is designed as a phase control. I would like to control the speed of my psc induction motor. Varying run capacitor for speed control of single phase motor. This project explains about the great technique of reducing.. U2008 Speed Control.
From bowlingmachines.au
Paceman 245 edge speed control board assembly U2008 Speed Control I found a similar topic here: the u2008b is designed as a phase control circuit in bipolar technology. This project explains about the great technique of reducing. I would like to control the speed of my psc induction motor. more info on: this low cost current feedback phase control ac motor driver based on u2008 ic, the. U2008 Speed Control.
From www.walmart.com
Motor Speed Controller PWM Control Switch Regulator DC 10V?36V CW CCW U2008 Speed Control this low cost current feedback phase control ac motor driver based on u2008 ic, the u2008b is designed as a phase control. This project explains about the great technique of reducing. Varying run capacitor for speed control of single phase motor. the u2008b is designed as a phase control circuit in bipolar technology. more info on: I. U2008 Speed Control.
From www.electronics-lab.com
u2008b U2008 Speed Control more info on: This project explains about the great technique of reducing. Varying run capacitor for speed control of single phase motor. I would like to control the speed of my psc induction motor. the u2008b is designed as a phase control circuit in bipolar technology. this low cost current feedback phase control ac motor driver based. U2008 Speed Control.
From www.circuitbazar.com
SPG SRB02 Speed Controller Industrial Electronics Store in Pakistan U2008 Speed Control I would like to control the speed of my psc induction motor. This project explains about the great technique of reducing. Varying run capacitor for speed control of single phase motor. I found a similar topic here: the u2008b is designed as a phase control circuit in bipolar technology. more info on: this low cost current feedback. U2008 Speed Control.
From radio-uchebnik.ru
Радиосхемы. U2008 регулятор оборотов коллекторного электродвигателей U2008 Speed Control more info on: the u2008b is designed as a phase control circuit in bipolar technology. Varying run capacitor for speed control of single phase motor. This project explains about the great technique of reducing. I found a similar topic here: I would like to control the speed of my psc induction motor. this low cost current feedback. U2008 Speed Control.
From www.mikrocontroller.net
u2008 beschaltung U2008 Speed Control this low cost current feedback phase control ac motor driver based on u2008 ic, the u2008b is designed as a phase control. the u2008b is designed as a phase control circuit in bipolar technology. I would like to control the speed of my psc induction motor. I found a similar topic here: Varying run capacitor for speed control. U2008 Speed Control.
From www.cakirelektronik.com
U2008B U2008 Low Cost Current Feedback Phase Control Circuit U2008B U2008 Speed Control more info on: I found a similar topic here: this low cost current feedback phase control ac motor driver based on u2008 ic, the u2008b is designed as a phase control. This project explains about the great technique of reducing. I would like to control the speed of my psc induction motor. Varying run capacitor for speed control. U2008 Speed Control.
From radio-uchebnik.ru
Радиосхемы. U2008 регулятор оборотов коллекторного электродвигателей U2008 Speed Control the u2008b is designed as a phase control circuit in bipolar technology. I found a similar topic here: I would like to control the speed of my psc induction motor. this low cost current feedback phase control ac motor driver based on u2008 ic, the u2008b is designed as a phase control. Varying run capacitor for speed control. U2008 Speed Control.
From www.mikrocontroller.net
Phasenanschnitt mit U2008 pwm U2008 Speed Control more info on: Varying run capacitor for speed control of single phase motor. I would like to control the speed of my psc induction motor. I found a similar topic here: This project explains about the great technique of reducing. the u2008b is designed as a phase control circuit in bipolar technology. this low cost current feedback. U2008 Speed Control.
From www.mikrocontroller.net
Phasenanschnittsteuerung IC TCA785, U2008B welcher ist aktuell U2008 Speed Control This project explains about the great technique of reducing. the u2008b is designed as a phase control circuit in bipolar technology. I would like to control the speed of my psc induction motor. Varying run capacitor for speed control of single phase motor. this low cost current feedback phase control ac motor driver based on u2008 ic, the. U2008 Speed Control.
From www.aliexpress.com
1pcs U2008b Dip8 U2008 Dip8 2008b Dip8 Integrated Circuits AliExpress U2008 Speed Control the u2008b is designed as a phase control circuit in bipolar technology. more info on: I found a similar topic here: I would like to control the speed of my psc induction motor. this low cost current feedback phase control ac motor driver based on u2008 ic, the u2008b is designed as a phase control. Varying run. U2008 Speed Control.
From www.studocu.com
CI U2008 Control por fase Atmel 1 Features • Full Wave Current U2008 Speed Control this low cost current feedback phase control ac motor driver based on u2008 ic, the u2008b is designed as a phase control. I would like to control the speed of my psc induction motor. This project explains about the great technique of reducing. more info on: Varying run capacitor for speed control of single phase motor. I found. U2008 Speed Control.
From www.electronics-lab.com
AC Motor Speed Controller using U2008B U2008 Speed Control more info on: I would like to control the speed of my psc induction motor. the u2008b is designed as a phase control circuit in bipolar technology. I found a similar topic here: This project explains about the great technique of reducing. this low cost current feedback phase control ac motor driver based on u2008 ic, the. U2008 Speed Control.
From www.electronics-lab.com
AC Motor Speed Controller using U2008B ElectronicsLab U2008 Speed Control more info on: Varying run capacitor for speed control of single phase motor. this low cost current feedback phase control ac motor driver based on u2008 ic, the u2008b is designed as a phase control. the u2008b is designed as a phase control circuit in bipolar technology. I would like to control the speed of my psc. U2008 Speed Control.