Rotary Encoder Esphome . The project features a 1.5 oled screen that shows the current track and time, and can be controlled with different clicks of the encoder button. learn how to connect and program a rotary encoder with an esp32 to measure rotation direction and position. i need esep to act as rotary encoder not to read it. See the difference between rotary encoder. this works with a typical rotary encoder hardware, and simply sets the volume on a home assistant media_player via. Broad range of componentscompact design the esp is loaded with esphomeyalm and controlled by the rotary_platform component. You would go about this basically the same way as in your original sketch. Broad range of componentscompact design The encoder can be pushed down like a switch to turn. learn how to build a simple and smart volume knob for your media player using esphome and a rotary encoder.
from www.youtube.com
Broad range of componentscompact design i need esep to act as rotary encoder not to read it. learn how to connect and program a rotary encoder with an esp32 to measure rotation direction and position. See the difference between rotary encoder. this works with a typical rotary encoder hardware, and simply sets the volume on a home assistant media_player via. The encoder can be pushed down like a switch to turn. the esp is loaded with esphomeyalm and controlled by the rotary_platform component. learn how to build a simple and smart volume knob for your media player using esphome and a rotary encoder. You would go about this basically the same way as in your original sketch. Broad range of componentscompact design
I2C Rotary Encoder with SeeSaw tester made from a Metro M0 YouTube
Rotary Encoder Esphome the esp is loaded with esphomeyalm and controlled by the rotary_platform component. Broad range of componentscompact design You would go about this basically the same way as in your original sketch. this works with a typical rotary encoder hardware, and simply sets the volume on a home assistant media_player via. The project features a 1.5 oled screen that shows the current track and time, and can be controlled with different clicks of the encoder button. i need esep to act as rotary encoder not to read it. learn how to connect and program a rotary encoder with an esp32 to measure rotation direction and position. See the difference between rotary encoder. The encoder can be pushed down like a switch to turn. Broad range of componentscompact design the esp is loaded with esphomeyalm and controlled by the rotary_platform component. learn how to build a simple and smart volume knob for your media player using esphome and a rotary encoder.
From www.vrogue.co
Rotary Encoder Sensor Esphome vrogue.co Rotary Encoder Esphome The project features a 1.5 oled screen that shows the current track and time, and can be controlled with different clicks of the encoder button. Broad range of componentscompact design this works with a typical rotary encoder hardware, and simply sets the volume on a home assistant media_player via. Broad range of componentscompact design learn how to build. Rotary Encoder Esphome.
From community.home-assistant.io
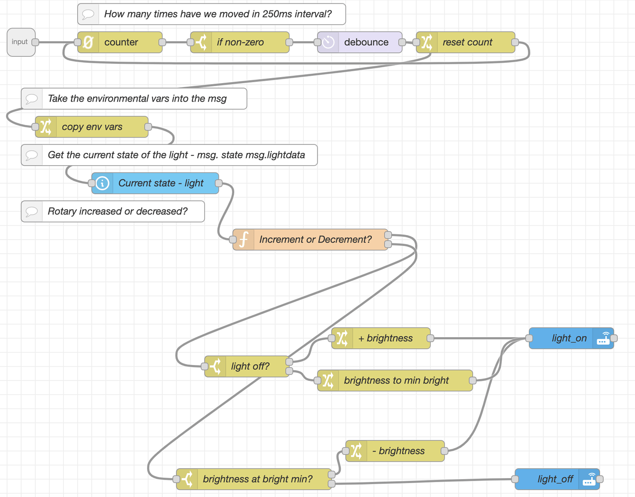
Dimming lights with rotary encoder on ESP8266 and ESPHome Rotary Encoder Esphome Broad range of componentscompact design Broad range of componentscompact design learn how to connect and program a rotary encoder with an esp32 to measure rotation direction and position. The project features a 1.5 oled screen that shows the current track and time, and can be controlled with different clicks of the encoder button. See the difference between rotary encoder.. Rotary Encoder Esphome.
From www.youtube.com
Rotary Encoder ESPHome YouTube Rotary Encoder Esphome Broad range of componentscompact design learn how to build a simple and smart volume knob for your media player using esphome and a rotary encoder. this works with a typical rotary encoder hardware, and simply sets the volume on a home assistant media_player via. You would go about this basically the same way as in your original sketch.. Rotary Encoder Esphome.
From www.vrogue.co
Rotary Encoder Sensor Esphome vrogue.co Rotary Encoder Esphome Broad range of componentscompact design The project features a 1.5 oled screen that shows the current track and time, and can be controlled with different clicks of the encoder button. learn how to connect and program a rotary encoder with an esp32 to measure rotation direction and position. the esp is loaded with esphomeyalm and controlled by the. Rotary Encoder Esphome.
From esphome.io
Rotary Encoder Sensor — ESPHome Rotary Encoder Esphome learn how to build a simple and smart volume knob for your media player using esphome and a rotary encoder. the esp is loaded with esphomeyalm and controlled by the rotary_platform component. this works with a typical rotary encoder hardware, and simply sets the volume on a home assistant media_player via. Broad range of componentscompact design See. Rotary Encoder Esphome.
From community.home-assistant.io
Using Rotary Encoder to control HA Thermostat temp from ESPHome Rotary Encoder Esphome the esp is loaded with esphomeyalm and controlled by the rotary_platform component. See the difference between rotary encoder. learn how to build a simple and smart volume knob for your media player using esphome and a rotary encoder. The encoder can be pushed down like a switch to turn. You would go about this basically the same way. Rotary Encoder Esphome.
From www.youtube.com
Dimmer + volume ด้วย Rotary encoder + esphome Part2 YouTube Rotary Encoder Esphome The encoder can be pushed down like a switch to turn. See the difference between rotary encoder. learn how to connect and program a rotary encoder with an esp32 to measure rotation direction and position. The project features a 1.5 oled screen that shows the current track and time, and can be controlled with different clicks of the encoder. Rotary Encoder Esphome.
From community.home-assistant.io
Using Rotary Encoder to control HA Thermostat temp from ESPHome Rotary Encoder Esphome the esp is loaded with esphomeyalm and controlled by the rotary_platform component. See the difference between rotary encoder. The encoder can be pushed down like a switch to turn. this works with a typical rotary encoder hardware, and simply sets the volume on a home assistant media_player via. You would go about this basically the same way as. Rotary Encoder Esphome.
From www.vrogue.co
Rotary Encoder Sensor Esphome vrogue.co Rotary Encoder Esphome Broad range of componentscompact design learn how to build a simple and smart volume knob for your media player using esphome and a rotary encoder. The encoder can be pushed down like a switch to turn. i need esep to act as rotary encoder not to read it. learn how to connect and program a rotary encoder. Rotary Encoder Esphome.
From community.home-assistant.io
ESPHome Iron Timer Rotary Encoder and 14 segment LED display. Lambda Rotary Encoder Esphome i need esep to act as rotary encoder not to read it. the esp is loaded with esphomeyalm and controlled by the rotary_platform component. See the difference between rotary encoder. learn how to connect and program a rotary encoder with an esp32 to measure rotation direction and position. Broad range of componentscompact design Broad range of componentscompact. Rotary Encoder Esphome.
From www.vrogue.co
Rotary Encoder Sensor Esphome vrogue.co Rotary Encoder Esphome Broad range of componentscompact design Broad range of componentscompact design The encoder can be pushed down like a switch to turn. See the difference between rotary encoder. The project features a 1.5 oled screen that shows the current track and time, and can be controlled with different clicks of the encoder button. You would go about this basically the same. Rotary Encoder Esphome.
From www.upesy.com
Rotary Encoder ESP32 in Arduino Code KY040 Tutorial Rotary Encoder Esphome You would go about this basically the same way as in your original sketch. The project features a 1.5 oled screen that shows the current track and time, and can be controlled with different clicks of the encoder button. learn how to build a simple and smart volume knob for your media player using esphome and a rotary encoder.. Rotary Encoder Esphome.
From www.vrogue.co
Esp32 Rotary Encoder Menu Wokwi Esp32 Stm32 Arduino S vrogue.co Rotary Encoder Esphome the esp is loaded with esphomeyalm and controlled by the rotary_platform component. learn how to connect and program a rotary encoder with an esp32 to measure rotation direction and position. You would go about this basically the same way as in your original sketch. this works with a typical rotary encoder hardware, and simply sets the volume. Rotary Encoder Esphome.
From www.youtube.com
Rotary Encoder avec ESPHome YouTube Rotary Encoder Esphome i need esep to act as rotary encoder not to read it. learn how to connect and program a rotary encoder with an esp32 to measure rotation direction and position. this works with a typical rotary encoder hardware, and simply sets the volume on a home assistant media_player via. The project features a 1.5 oled screen that. Rotary Encoder Esphome.
From community.home-assistant.io
Using Rotary Encoder to control HA Thermostat temp from ESPHome Rotary Encoder Esphome Broad range of componentscompact design The encoder can be pushed down like a switch to turn. The project features a 1.5 oled screen that shows the current track and time, and can be controlled with different clicks of the encoder button. i need esep to act as rotary encoder not to read it. See the difference between rotary encoder.. Rotary Encoder Esphome.
From www.vrogue.co
Rotary Encoder Sensor Esphome vrogue.co Rotary Encoder Esphome The encoder can be pushed down like a switch to turn. Broad range of componentscompact design i need esep to act as rotary encoder not to read it. See the difference between rotary encoder. You would go about this basically the same way as in your original sketch. learn how to connect and program a rotary encoder with. Rotary Encoder Esphome.
From community.home-assistant.io
I2C Rotary encoder in ESPHome ESPHome Home Assistant Community Rotary Encoder Esphome The project features a 1.5 oled screen that shows the current track and time, and can be controlled with different clicks of the encoder button. i need esep to act as rotary encoder not to read it. learn how to build a simple and smart volume knob for your media player using esphome and a rotary encoder. Broad. Rotary Encoder Esphome.
From www.vrogue.co
Rotary Encoder Sensor Esphome vrogue.co Rotary Encoder Esphome The project features a 1.5 oled screen that shows the current track and time, and can be controlled with different clicks of the encoder button. i need esep to act as rotary encoder not to read it. this works with a typical rotary encoder hardware, and simply sets the volume on a home assistant media_player via. The encoder. Rotary Encoder Esphome.
From community.home-assistant.io
Unstable reading from rotary encoder ESPHome Home Assistant Community Rotary Encoder Esphome The encoder can be pushed down like a switch to turn. Broad range of componentscompact design Broad range of componentscompact design You would go about this basically the same way as in your original sketch. learn how to connect and program a rotary encoder with an esp32 to measure rotation direction and position. this works with a typical. Rotary Encoder Esphome.
From community.home-assistant.io
ESPHome Iron Timer Rotary Encoder and 14 segment LED display. Lambda Rotary Encoder Esphome You would go about this basically the same way as in your original sketch. this works with a typical rotary encoder hardware, and simply sets the volume on a home assistant media_player via. The project features a 1.5 oled screen that shows the current track and time, and can be controlled with different clicks of the encoder button. Broad. Rotary Encoder Esphome.
From community.home-assistant.io
I2C Rotary encoder in ESPHome ESPHome Home Assistant Community Rotary Encoder Esphome the esp is loaded with esphomeyalm and controlled by the rotary_platform component. learn how to connect and program a rotary encoder with an esp32 to measure rotation direction and position. See the difference between rotary encoder. The project features a 1.5 oled screen that shows the current track and time, and can be controlled with different clicks of. Rotary Encoder Esphome.
From community.home-assistant.io
Rotary Encoder Not Incrementing ESPHome Home Assistant Community Rotary Encoder Esphome Broad range of componentscompact design You would go about this basically the same way as in your original sketch. this works with a typical rotary encoder hardware, and simply sets the volume on a home assistant media_player via. learn how to connect and program a rotary encoder with an esp32 to measure rotation direction and position. The encoder. Rotary Encoder Esphome.
From community.home-assistant.io
Using Rotary Encoder to control HA Thermostat temp from ESPHome Rotary Encoder Esphome The encoder can be pushed down like a switch to turn. See the difference between rotary encoder. learn how to build a simple and smart volume knob for your media player using esphome and a rotary encoder. You would go about this basically the same way as in your original sketch. Broad range of componentscompact design this works. Rotary Encoder Esphome.
From community.home-assistant.io
Rotary Encoder Not Incrementing ESPHome Home Assistant Community Rotary Encoder Esphome learn how to connect and program a rotary encoder with an esp32 to measure rotation direction and position. Broad range of componentscompact design i need esep to act as rotary encoder not to read it. this works with a typical rotary encoder hardware, and simply sets the volume on a home assistant media_player via. learn how. Rotary Encoder Esphome.
From www.youtube.com
🏠 홈어시스턴트(home assistant)의 ESPHome에서 로터리엔코더(rotary encoder) 사용하는 방법 Rotary Encoder Esphome this works with a typical rotary encoder hardware, and simply sets the volume on a home assistant media_player via. You would go about this basically the same way as in your original sketch. i need esep to act as rotary encoder not to read it. Broad range of componentscompact design Broad range of componentscompact design The project features. Rotary Encoder Esphome.
From www.youtube.com
I2C Rotary Encoder with SeeSaw tester made from a Metro M0 YouTube Rotary Encoder Esphome this works with a typical rotary encoder hardware, and simply sets the volume on a home assistant media_player via. The encoder can be pushed down like a switch to turn. i need esep to act as rotary encoder not to read it. Broad range of componentscompact design the esp is loaded with esphomeyalm and controlled by the. Rotary Encoder Esphome.
From www.youtube.com
Using Rotary Encoders with Arduino YouTube Rotary Encoder Esphome You would go about this basically the same way as in your original sketch. this works with a typical rotary encoder hardware, and simply sets the volume on a home assistant media_player via. The project features a 1.5 oled screen that shows the current track and time, and can be controlled with different clicks of the encoder button. . Rotary Encoder Esphome.
From edabbles.com
How to resolve issues integrating Home Assistant, ESPHome, IR Blaster Rotary Encoder Esphome i need esep to act as rotary encoder not to read it. learn how to connect and program a rotary encoder with an esp32 to measure rotation direction and position. Broad range of componentscompact design the esp is loaded with esphomeyalm and controlled by the rotary_platform component. The project features a 1.5 oled screen that shows the. Rotary Encoder Esphome.
From www.youtube.com
NodeMcu (ESP8266) Tutorial A31 The rotary encoder YouTube Rotary Encoder Esphome See the difference between rotary encoder. The project features a 1.5 oled screen that shows the current track and time, and can be controlled with different clicks of the encoder button. the esp is loaded with esphomeyalm and controlled by the rotary_platform component. i need esep to act as rotary encoder not to read it. The encoder can. Rotary Encoder Esphome.
From community.home-assistant.io
Set HA sensor value as value on rotary encoder ESPHome Home Rotary Encoder Esphome You would go about this basically the same way as in your original sketch. Broad range of componentscompact design this works with a typical rotary encoder hardware, and simply sets the volume on a home assistant media_player via. the esp is loaded with esphomeyalm and controlled by the rotary_platform component. The project features a 1.5 oled screen that. Rotary Encoder Esphome.
From github.com
GitHub lillborje71/ESPHomeRotary_Encoder My EspHome projects Rotary Encoder Esphome the esp is loaded with esphomeyalm and controlled by the rotary_platform component. Broad range of componentscompact design learn how to connect and program a rotary encoder with an esp32 to measure rotation direction and position. i need esep to act as rotary encoder not to read it. You would go about this basically the same way as. Rotary Encoder Esphome.
From www.upesy.com
Rotary Encoder ESP32 in Arduino Code KY040 Tutorial Rotary Encoder Esphome i need esep to act as rotary encoder not to read it. this works with a typical rotary encoder hardware, and simply sets the volume on a home assistant media_player via. The project features a 1.5 oled screen that shows the current track and time, and can be controlled with different clicks of the encoder button. learn. Rotary Encoder Esphome.
From esphome-libsonnet.readthedocs.io
sensormixin — Project Rotary Encoder Esphome The encoder can be pushed down like a switch to turn. Broad range of componentscompact design learn how to build a simple and smart volume knob for your media player using esphome and a rotary encoder. The project features a 1.5 oled screen that shows the current track and time, and can be controlled with different clicks of the. Rotary Encoder Esphome.
From community.home-assistant.io
ESPHome fan controller with local rotary encoder ESPHome Home Rotary Encoder Esphome The encoder can be pushed down like a switch to turn. Broad range of componentscompact design The project features a 1.5 oled screen that shows the current track and time, and can be controlled with different clicks of the encoder button. this works with a typical rotary encoder hardware, and simply sets the volume on a home assistant media_player. Rotary Encoder Esphome.
From edabbles.com
How to resolve issues integrating Home Assistant, ESPHome, IR Blaster Rotary Encoder Esphome See the difference between rotary encoder. learn how to build a simple and smart volume knob for your media player using esphome and a rotary encoder. Broad range of componentscompact design The project features a 1.5 oled screen that shows the current track and time, and can be controlled with different clicks of the encoder button. The encoder can. Rotary Encoder Esphome.