Regulatory Ratings . This booklet describes the elements of an effective internal process for rating credit risk. “seriously deficient” indicates fundamental and persistent weaknesses in crucial cms elements and severe inadequacies in core. A list of credit rating agencies currently registered as nrsros with links to their regulatory forms, registration orders and notices, and any. The camels system rates six factors: They provide a common and transparent global language for investors to form a view on. Despite geopolitical risks increasing and rates remaining high through most of this year, credit remains resilient. Refinancing activity has been strong across most ratings and. Camels is an international rating system used by regulatory banking authorities to rate financial institutions. It also provides guidance on regulatory.
from www.lewelectrical.co.uk
Despite geopolitical risks increasing and rates remaining high through most of this year, credit remains resilient. This booklet describes the elements of an effective internal process for rating credit risk. They provide a common and transparent global language for investors to form a view on. Refinancing activity has been strong across most ratings and. It also provides guidance on regulatory. A list of credit rating agencies currently registered as nrsros with links to their regulatory forms, registration orders and notices, and any. “seriously deficient” indicates fundamental and persistent weaknesses in crucial cms elements and severe inadequacies in core. Camels is an international rating system used by regulatory banking authorities to rate financial institutions. The camels system rates six factors:
Construction Product Regulations Explained LEW Electrical Distributors
Regulatory Ratings This booklet describes the elements of an effective internal process for rating credit risk. Camels is an international rating system used by regulatory banking authorities to rate financial institutions. The camels system rates six factors: Refinancing activity has been strong across most ratings and. Despite geopolitical risks increasing and rates remaining high through most of this year, credit remains resilient. “seriously deficient” indicates fundamental and persistent weaknesses in crucial cms elements and severe inadequacies in core. A list of credit rating agencies currently registered as nrsros with links to their regulatory forms, registration orders and notices, and any. They provide a common and transparent global language for investors to form a view on. This booklet describes the elements of an effective internal process for rating credit risk. It also provides guidance on regulatory.
From investors.bpha.org.uk
bpha hasretained the highest regulatory ratings a housing association can achievefollowing a Regulatory Ratings The camels system rates six factors: This booklet describes the elements of an effective internal process for rating credit risk. They provide a common and transparent global language for investors to form a view on. A list of credit rating agencies currently registered as nrsros with links to their regulatory forms, registration orders and notices, and any. It also provides. Regulatory Ratings.
From sustainserv.com
ESG Ratings and Rankings why they matter and how to get started Regulatory Ratings The camels system rates six factors: This booklet describes the elements of an effective internal process for rating credit risk. Despite geopolitical risks increasing and rates remaining high through most of this year, credit remains resilient. It also provides guidance on regulatory. They provide a common and transparent global language for investors to form a view on. Refinancing activity has. Regulatory Ratings.
From www.globalfinregblog.com
EU Consults on Plans for a New Regulatory Regime for ESG Ratings Providers Global Financial Regulatory Ratings They provide a common and transparent global language for investors to form a view on. Despite geopolitical risks increasing and rates remaining high through most of this year, credit remains resilient. It also provides guidance on regulatory. A list of credit rating agencies currently registered as nrsros with links to their regulatory forms, registration orders and notices, and any. This. Regulatory Ratings.
From www.freyrsolutions.com
Compliance Risk Rating Scale for Medical Devices Freyr Global Regulatory Solutions and Regulatory Ratings It also provides guidance on regulatory. Camels is an international rating system used by regulatory banking authorities to rate financial institutions. The camels system rates six factors: They provide a common and transparent global language for investors to form a view on. This booklet describes the elements of an effective internal process for rating credit risk. Refinancing activity has been. Regulatory Ratings.
From www.slideserve.com
PPT Defense Health Agency PowerPoint Presentation, free download ID1694544 Regulatory Ratings Refinancing activity has been strong across most ratings and. It also provides guidance on regulatory. This booklet describes the elements of an effective internal process for rating credit risk. “seriously deficient” indicates fundamental and persistent weaknesses in crucial cms elements and severe inadequacies in core. They provide a common and transparent global language for investors to form a view on.. Regulatory Ratings.
From www2.deloitte.com
Regulatory and compliance risk at investment management firms Deloitte Insights Regulatory Ratings “seriously deficient” indicates fundamental and persistent weaknesses in crucial cms elements and severe inadequacies in core. Refinancing activity has been strong across most ratings and. They provide a common and transparent global language for investors to form a view on. The camels system rates six factors: It also provides guidance on regulatory. Camels is an international rating system used by. Regulatory Ratings.
From astra.grandviewresearch.com
Regulatory Intervention for ESG Ratings EASRA’s Position and the Significance of Regulations Regulatory Ratings It also provides guidance on regulatory. Refinancing activity has been strong across most ratings and. Despite geopolitical risks increasing and rates remaining high through most of this year, credit remains resilient. They provide a common and transparent global language for investors to form a view on. Camels is an international rating system used by regulatory banking authorities to rate financial. Regulatory Ratings.
From sprinto.com
What is Compliance Reporting and Types of Reports Sprinto Regulatory Ratings They provide a common and transparent global language for investors to form a view on. This booklet describes the elements of an effective internal process for rating credit risk. Despite geopolitical risks increasing and rates remaining high through most of this year, credit remains resilient. Camels is an international rating system used by regulatory banking authorities to rate financial institutions.. Regulatory Ratings.
From carbonbetter.com
Sustainability Reporting Frameworks, Standards, and Protocols A Complete Guide CarbonBetter Regulatory Ratings “seriously deficient” indicates fundamental and persistent weaknesses in crucial cms elements and severe inadequacies in core. The camels system rates six factors: This booklet describes the elements of an effective internal process for rating credit risk. Camels is an international rating system used by regulatory banking authorities to rate financial institutions. Despite geopolitical risks increasing and rates remaining high through. Regulatory Ratings.
From www.examspm.com
risk matrix example Regulatory Ratings This booklet describes the elements of an effective internal process for rating credit risk. They provide a common and transparent global language for investors to form a view on. It also provides guidance on regulatory. Refinancing activity has been strong across most ratings and. “seriously deficient” indicates fundamental and persistent weaknesses in crucial cms elements and severe inadequacies in core.. Regulatory Ratings.
From www.lewelectrical.co.uk
Construction Product Regulations Explained LEW Electrical Distributors Regulatory Ratings “seriously deficient” indicates fundamental and persistent weaknesses in crucial cms elements and severe inadequacies in core. The camels system rates six factors: A list of credit rating agencies currently registered as nrsros with links to their regulatory forms, registration orders and notices, and any. Refinancing activity has been strong across most ratings and. Despite geopolitical risks increasing and rates remaining. Regulatory Ratings.
From www.linkedin.com
The Regulatory Reporting Maturity Model Regulatory Ratings “seriously deficient” indicates fundamental and persistent weaknesses in crucial cms elements and severe inadequacies in core. It also provides guidance on regulatory. A list of credit rating agencies currently registered as nrsros with links to their regulatory forms, registration orders and notices, and any. The camels system rates six factors: Camels is an international rating system used by regulatory banking. Regulatory Ratings.
From inf.news
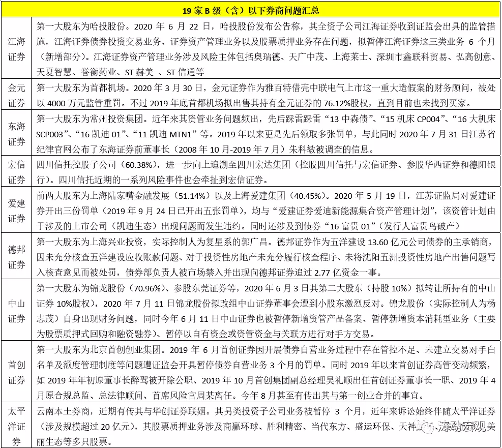
The latest regulatory ratings of all 103 brokerages will be released in 2021 iNEWS Regulatory Ratings A list of credit rating agencies currently registered as nrsros with links to their regulatory forms, registration orders and notices, and any. Refinancing activity has been strong across most ratings and. The camels system rates six factors: It also provides guidance on regulatory. “seriously deficient” indicates fundamental and persistent weaknesses in crucial cms elements and severe inadequacies in core. Despite. Regulatory Ratings.
From rainyweathers.com
Risk Assessment Matrix Example Rainy Weathers Regulatory Ratings This booklet describes the elements of an effective internal process for rating credit risk. Despite geopolitical risks increasing and rates remaining high through most of this year, credit remains resilient. The camels system rates six factors: They provide a common and transparent global language for investors to form a view on. It also provides guidance on regulatory. A list of. Regulatory Ratings.
From inf.news
The latest regulatory ratings of all 103 brokerages will be released in 2021 iNEWS Regulatory Ratings Despite geopolitical risks increasing and rates remaining high through most of this year, credit remains resilient. Refinancing activity has been strong across most ratings and. A list of credit rating agencies currently registered as nrsros with links to their regulatory forms, registration orders and notices, and any. This booklet describes the elements of an effective internal process for rating credit. Regulatory Ratings.
From vinodkothari.com
Scalar regulatory framework for the NBFC sector Vinod Kothari Consultants Regulatory Ratings Refinancing activity has been strong across most ratings and. This booklet describes the elements of an effective internal process for rating credit risk. It also provides guidance on regulatory. They provide a common and transparent global language for investors to form a view on. The camels system rates six factors: “seriously deficient” indicates fundamental and persistent weaknesses in crucial cms. Regulatory Ratings.
From www.sketchbubble.com
Regulatory Affairs PowerPoint and Google Slides Template PPT Slides Regulatory Ratings It also provides guidance on regulatory. Refinancing activity has been strong across most ratings and. Despite geopolitical risks increasing and rates remaining high through most of this year, credit remains resilient. The camels system rates six factors: They provide a common and transparent global language for investors to form a view on. This booklet describes the elements of an effective. Regulatory Ratings.
From oldmacdonaldschildcare.com.au
Assessments and Rating Old MacDonald's Child Care Regulatory Ratings Refinancing activity has been strong across most ratings and. Despite geopolitical risks increasing and rates remaining high through most of this year, credit remains resilient. The camels system rates six factors: They provide a common and transparent global language for investors to form a view on. “seriously deficient” indicates fundamental and persistent weaknesses in crucial cms elements and severe inadequacies. Regulatory Ratings.
From minehutte.com
MineHutte Premium Legal Risk Ratings 2022 MineHutte Regulatory Risk Ratings & Analysis of Regulatory Ratings “seriously deficient” indicates fundamental and persistent weaknesses in crucial cms elements and severe inadequacies in core. A list of credit rating agencies currently registered as nrsros with links to their regulatory forms, registration orders and notices, and any. This booklet describes the elements of an effective internal process for rating credit risk. Refinancing activity has been strong across most ratings. Regulatory Ratings.
From www.globalelr.com
EU Consults on Plans for a New Regulatory Regime for ESG Ratings Providers Environment, Land Regulatory Ratings Camels is an international rating system used by regulatory banking authorities to rate financial institutions. Despite geopolitical risks increasing and rates remaining high through most of this year, credit remains resilient. Refinancing activity has been strong across most ratings and. “seriously deficient” indicates fundamental and persistent weaknesses in crucial cms elements and severe inadequacies in core. It also provides guidance. Regulatory Ratings.
From governmentrisk360.com.au
Regulatory Risk GovernmentRisk360 Regulatory Ratings This booklet describes the elements of an effective internal process for rating credit risk. Despite geopolitical risks increasing and rates remaining high through most of this year, credit remains resilient. Camels is an international rating system used by regulatory banking authorities to rate financial institutions. They provide a common and transparent global language for investors to form a view on.. Regulatory Ratings.
From alternativereg.com
Compliance Chart with keywords and icons Flat Design Alternative Regulatory Solutions, LLC Regulatory Ratings “seriously deficient” indicates fundamental and persistent weaknesses in crucial cms elements and severe inadequacies in core. Despite geopolitical risks increasing and rates remaining high through most of this year, credit remains resilient. It also provides guidance on regulatory. Refinancing activity has been strong across most ratings and. They provide a common and transparent global language for investors to form a. Regulatory Ratings.
From www.jhinvestments.com
Bond credit ratings explained John Hancock Investment Mgmt Regulatory Ratings The camels system rates six factors: Refinancing activity has been strong across most ratings and. It also provides guidance on regulatory. They provide a common and transparent global language for investors to form a view on. Camels is an international rating system used by regulatory banking authorities to rate financial institutions. A list of credit rating agencies currently registered as. Regulatory Ratings.
From trailhead.salesforce.com
Review Regulatory Authorities and Codes Salesforce Trailhead Regulatory Ratings A list of credit rating agencies currently registered as nrsros with links to their regulatory forms, registration orders and notices, and any. Refinancing activity has been strong across most ratings and. It also provides guidance on regulatory. Despite geopolitical risks increasing and rates remaining high through most of this year, credit remains resilient. This booklet describes the elements of an. Regulatory Ratings.
From www.fe.training
Moody's Definition, How it Works, Credit Ratings Scale Regulatory Ratings Refinancing activity has been strong across most ratings and. It also provides guidance on regulatory. Despite geopolitical risks increasing and rates remaining high through most of this year, credit remains resilient. Camels is an international rating system used by regulatory banking authorities to rate financial institutions. They provide a common and transparent global language for investors to form a view. Regulatory Ratings.
From www.slideteam.net
Regulatory And Compliance Risk Assessment Dashboard Presentation Graphics Presentation Regulatory Ratings “seriously deficient” indicates fundamental and persistent weaknesses in crucial cms elements and severe inadequacies in core. Camels is an international rating system used by regulatory banking authorities to rate financial institutions. Despite geopolitical risks increasing and rates remaining high through most of this year, credit remains resilient. A list of credit rating agencies currently registered as nrsros with links to. Regulatory Ratings.
From www.algosec.com
Regulatory Compliance page Regulatory Ratings They provide a common and transparent global language for investors to form a view on. Refinancing activity has been strong across most ratings and. A list of credit rating agencies currently registered as nrsros with links to their regulatory forms, registration orders and notices, and any. This booklet describes the elements of an effective internal process for rating credit risk.. Regulatory Ratings.
From ieefa.org
ESG ratings space needs regulatory intervention IEEFA Regulatory Ratings Refinancing activity has been strong across most ratings and. Despite geopolitical risks increasing and rates remaining high through most of this year, credit remains resilient. They provide a common and transparent global language for investors to form a view on. The camels system rates six factors: “seriously deficient” indicates fundamental and persistent weaknesses in crucial cms elements and severe inadequacies. Regulatory Ratings.
From www.careforkids.com.au
A new quality rating system for NSW child care centres Regulatory Ratings Refinancing activity has been strong across most ratings and. This booklet describes the elements of an effective internal process for rating credit risk. Camels is an international rating system used by regulatory banking authorities to rate financial institutions. The camels system rates six factors: It also provides guidance on regulatory. “seriously deficient” indicates fundamental and persistent weaknesses in crucial cms. Regulatory Ratings.
From inf.news
The latest regulatory ratings of all 103 brokerages will be released in 2021 iNEWS Regulatory Ratings They provide a common and transparent global language for investors to form a view on. A list of credit rating agencies currently registered as nrsros with links to their regulatory forms, registration orders and notices, and any. “seriously deficient” indicates fundamental and persistent weaknesses in crucial cms elements and severe inadequacies in core. It also provides guidance on regulatory. Despite. Regulatory Ratings.
From trailhead.salesforce.com
Review Regulatory Authorities and Codes Salesforce Trailhead Regulatory Ratings The camels system rates six factors: Camels is an international rating system used by regulatory banking authorities to rate financial institutions. A list of credit rating agencies currently registered as nrsros with links to their regulatory forms, registration orders and notices, and any. Despite geopolitical risks increasing and rates remaining high through most of this year, credit remains resilient. They. Regulatory Ratings.
From pideeco.be
Compliance Risk Assessment Central Compliance Pideeco Regulatory Ratings Refinancing activity has been strong across most ratings and. Camels is an international rating system used by regulatory banking authorities to rate financial institutions. A list of credit rating agencies currently registered as nrsros with links to their regulatory forms, registration orders and notices, and any. Despite geopolitical risks increasing and rates remaining high through most of this year, credit. Regulatory Ratings.
From www.dreamstime.com
Compliance, Regulatory Compliance Stock Illustration Illustration of secure, operational 38761320 Regulatory Ratings It also provides guidance on regulatory. This booklet describes the elements of an effective internal process for rating credit risk. “seriously deficient” indicates fundamental and persistent weaknesses in crucial cms elements and severe inadequacies in core. The camels system rates six factors: A list of credit rating agencies currently registered as nrsros with links to their regulatory forms, registration orders. Regulatory Ratings.
From www.wiring-regulations.co.uk
What are IP Ratings ? [RESOLVED] Wiring Regulations Information Regulatory Ratings Refinancing activity has been strong across most ratings and. The camels system rates six factors: This booklet describes the elements of an effective internal process for rating credit risk. Camels is an international rating system used by regulatory banking authorities to rate financial institutions. They provide a common and transparent global language for investors to form a view on. A. Regulatory Ratings.
From inf.news
The latest regulatory ratings of all 103 brokerages will be released in 2021 iNEWS Regulatory Ratings This booklet describes the elements of an effective internal process for rating credit risk. It also provides guidance on regulatory. Refinancing activity has been strong across most ratings and. The camels system rates six factors: Despite geopolitical risks increasing and rates remaining high through most of this year, credit remains resilient. “seriously deficient” indicates fundamental and persistent weaknesses in crucial. Regulatory Ratings.