Abaqus Connector Friction . The friction law as governed by a friction coefficient;   connector elements are one of my favorite element types in abaqus. In this blog, we will go through how to make connector elements and the different connection types available.  when friction is defined for connector elements, f f f f is defined (when possible) as the ratio of allowable maximum elastic.  to define connector friction in abaqus, you must specify the following: Comparison of connectors and mpcs basic connector components assembled. They are extremely versatile, and they can also save time in postprocessing if you set them up correctly during the model build. However, abaqus predefines friction behavior for a limited.  in the most general case you define the normal force causing friction in the connector. This section describes how to define two special functions used to specify complex coupled behavior for a connector element in abaqus:.
        
         
         
        from www.researchgate.net 
     
        
        Comparison of connectors and mpcs basic connector components assembled. In this blog, we will go through how to make connector elements and the different connection types available. This section describes how to define two special functions used to specify complex coupled behavior for a connector element in abaqus:. The friction law as governed by a friction coefficient;   connector elements are one of my favorite element types in abaqus.  to define connector friction in abaqus, you must specify the following:  in the most general case you define the normal force causing friction in the connector.  when friction is defined for connector elements, f f f f is defined (when possible) as the ratio of allowable maximum elastic. They are extremely versatile, and they can also save time in postprocessing if you set them up correctly during the model build. However, abaqus predefines friction behavior for a limited.
    
    	
            
	
		 
	 
         
    ABAQUS AXIAL model configuration (a) (not to scale) and axial device 
    Abaqus Connector Friction   when friction is defined for connector elements, f f f f is defined (when possible) as the ratio of allowable maximum elastic. Comparison of connectors and mpcs basic connector components assembled. They are extremely versatile, and they can also save time in postprocessing if you set them up correctly during the model build.  in the most general case you define the normal force causing friction in the connector. This section describes how to define two special functions used to specify complex coupled behavior for a connector element in abaqus:. The friction law as governed by a friction coefficient; In this blog, we will go through how to make connector elements and the different connection types available. However, abaqus predefines friction behavior for a limited.   connector elements are one of my favorite element types in abaqus.  to define connector friction in abaqus, you must specify the following:  when friction is defined for connector elements, f f f f is defined (when possible) as the ratio of allowable maximum elastic.
            
	
		 
	 
         
 
    
         
        From www.youtube.com 
                    Abaqus CAE Friction welding simulation of a pipe YouTube Abaqus Connector Friction  They are extremely versatile, and they can also save time in postprocessing if you set them up correctly during the model build.   connector elements are one of my favorite element types in abaqus. Comparison of connectors and mpcs basic connector components assembled. The friction law as governed by a friction coefficient;  when friction is defined for connector elements,. Abaqus Connector Friction.
     
    
         
        From www.researchgate.net 
                    How to model rotation with friction in three point bending in Abaqus? Abaqus Connector Friction  They are extremely versatile, and they can also save time in postprocessing if you set them up correctly during the model build.  when friction is defined for connector elements, f f f f is defined (when possible) as the ratio of allowable maximum elastic. However, abaqus predefines friction behavior for a limited. Comparison of connectors and mpcs basic connector. Abaqus Connector Friction.
     
    
         
        From zhuanlan.zhihu.com 
                    ABAQUSconnector单元的应用 知乎 Abaqus Connector Friction  However, abaqus predefines friction behavior for a limited.  when friction is defined for connector elements, f f f f is defined (when possible) as the ratio of allowable maximum elastic. In this blog, we will go through how to make connector elements and the different connection types available.  in the most general case you define the normal force. Abaqus Connector Friction.
     
    
         
        From www.researchgate.net 
                    How to model rotation with friction in three point bending in Abaqus? Abaqus Connector Friction   to define connector friction in abaqus, you must specify the following: This section describes how to define two special functions used to specify complex coupled behavior for a connector element in abaqus:. The friction law as governed by a friction coefficient; Comparison of connectors and mpcs basic connector components assembled. They are extremely versatile, and they can also save. Abaqus Connector Friction.
     
    
         
        From www.youtube.com 
                    ABAQUS hinge connector (SteoByStep) YouTube Abaqus Connector Friction    connector elements are one of my favorite element types in abaqus. However, abaqus predefines friction behavior for a limited. In this blog, we will go through how to make connector elements and the different connection types available.  when friction is defined for connector elements, f f f f is defined (when possible) as the ratio of allowable maximum. Abaqus Connector Friction.
     
    
         
        From zhuanlan.zhihu.com 
                    ABAQUSconnector单元的应用 知乎 Abaqus Connector Friction  They are extremely versatile, and they can also save time in postprocessing if you set them up correctly during the model build. The friction law as governed by a friction coefficient;  in the most general case you define the normal force causing friction in the connector. However, abaqus predefines friction behavior for a limited. Comparison of connectors and mpcs. Abaqus Connector Friction.
     
    
         
        From www.youtube.com 
                    Simulation Friction Stir Welding Step by Step in Abaqus YouTube Abaqus Connector Friction  This section describes how to define two special functions used to specify complex coupled behavior for a connector element in abaqus:.  in the most general case you define the normal force causing friction in the connector.   connector elements are one of my favorite element types in abaqus. In this blog, we will go through how to make connector. Abaqus Connector Friction.
     
    
         
        From zhuanlan.zhihu.com 
                    ABAQUSconnector单元的应用 知乎 Abaqus Connector Friction  This section describes how to define two special functions used to specify complex coupled behavior for a connector element in abaqus:. However, abaqus predefines friction behavior for a limited. They are extremely versatile, and they can also save time in postprocessing if you set them up correctly during the model build.  to define connector friction in abaqus, you must. Abaqus Connector Friction.
     
    
         
        From www.scribd.com 
                    Abaqus Tutorial 28 Disk Brake Friction Simuleon PDF Friction Abaqus Connector Friction   in the most general case you define the normal force causing friction in the connector. They are extremely versatile, and they can also save time in postprocessing if you set them up correctly during the model build.  to define connector friction in abaqus, you must specify the following: Comparison of connectors and mpcs basic connector components assembled. This. Abaqus Connector Friction.
     
    
         
        From www.youtube.com 
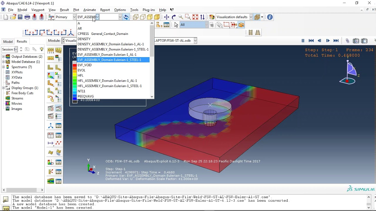
                    Friction Stir Welding Simulation in ABAQUS Coupled EulerianLagrangian Abaqus Connector Friction   in the most general case you define the normal force causing friction in the connector. The friction law as governed by a friction coefficient;   connector elements are one of my favorite element types in abaqus.  to define connector friction in abaqus, you must specify the following: In this blog, we will go through how to make connector. Abaqus Connector Friction.
     
    
         
        From zhuanlan.zhihu.com 
                    ABAQUSconnector单元的应用 知乎 Abaqus Connector Friction  Comparison of connectors and mpcs basic connector components assembled.  to define connector friction in abaqus, you must specify the following: This section describes how to define two special functions used to specify complex coupled behavior for a connector element in abaqus:. In this blog, we will go through how to make connector elements and the different connection types available.. Abaqus Connector Friction.
     
    
         
        From www.youtube.com 
                     50 ABAQUS Tutorial How to give friction coefficient to connector Abaqus Connector Friction  The friction law as governed by a friction coefficient; This section describes how to define two special functions used to specify complex coupled behavior for a connector element in abaqus:. However, abaqus predefines friction behavior for a limited.  to define connector friction in abaqus, you must specify the following:  when friction is defined for connector elements, f f. Abaqus Connector Friction.
     
    
         
        From zhuanlan.zhihu.com 
                    ABAQUSconnector单元的应用 知乎 Abaqus Connector Friction  The friction law as governed by a friction coefficient; Comparison of connectors and mpcs basic connector components assembled.  in the most general case you define the normal force causing friction in the connector. However, abaqus predefines friction behavior for a limited. This section describes how to define two special functions used to specify complex coupled behavior for a connector. Abaqus Connector Friction.
     
    
         
        From dxorcxnei.blob.core.windows.net 
                    Abaqus Connector D11 at Anita Goodwin blog Abaqus Connector Friction   in the most general case you define the normal force causing friction in the connector.   connector elements are one of my favorite element types in abaqus. This section describes how to define two special functions used to specify complex coupled behavior for a connector element in abaqus:. The friction law as governed by a friction coefficient; However, abaqus. Abaqus Connector Friction.
     
    
         
        From zhuanlan.zhihu.com 
                    ABAQUSconnector单元的应用 知乎 Abaqus Connector Friction  In this blog, we will go through how to make connector elements and the different connection types available.   connector elements are one of my favorite element types in abaqus.  when friction is defined for connector elements, f f f f is defined (when possible) as the ratio of allowable maximum elastic. This section describes how to define two. Abaqus Connector Friction.
     
    
         
        From www.eng-tips.com 
                    Abaqus Contact with friction behaviour DASSAULT ABAQUS FEA Solver Abaqus Connector Friction  The friction law as governed by a friction coefficient;  in the most general case you define the normal force causing friction in the connector.  when friction is defined for connector elements, f f f f is defined (when possible) as the ratio of allowable maximum elastic.   connector elements are one of my favorite element types in abaqus.. Abaqus Connector Friction.
     
    
         
        From www.youtube.com 
                    How to make simulation ROTARY FRICTION WELDING with ABAQUS YouTube Abaqus Connector Friction   in the most general case you define the normal force causing friction in the connector.  when friction is defined for connector elements, f f f f is defined (when possible) as the ratio of allowable maximum elastic. This section describes how to define two special functions used to specify complex coupled behavior for a connector element in abaqus:.. Abaqus Connector Friction.
     
    
         
        From www.eng-tips.com 
                    Abaqus Contact with friction behaviour DASSAULT ABAQUS FEA Solver Abaqus Connector Friction   when friction is defined for connector elements, f f f f is defined (when possible) as the ratio of allowable maximum elastic.  to define connector friction in abaqus, you must specify the following: In this blog, we will go through how to make connector elements and the different connection types available.   connector elements are one of my. Abaqus Connector Friction.
     
    
         
        From www.youtube.com 
                    Abaqus ExplicitHeat Generation Due to Contact Friction YouTube Abaqus Connector Friction  This section describes how to define two special functions used to specify complex coupled behavior for a connector element in abaqus:.  in the most general case you define the normal force causing friction in the connector. Comparison of connectors and mpcs basic connector components assembled.   connector elements are one of my favorite element types in abaqus.  to. Abaqus Connector Friction.
     
    
         
        From www.youtube.com 
                    Friction Stir Welding (FSW) Simulation using Abaqus YouTube Abaqus Connector Friction  They are extremely versatile, and they can also save time in postprocessing if you set them up correctly during the model build. Comparison of connectors and mpcs basic connector components assembled.   connector elements are one of my favorite element types in abaqus. In this blog, we will go through how to make connector elements and the different connection types. Abaqus Connector Friction.
     
    
         
        From www.youtube.com 
                    Simulation Friction Stir Welding in Abaqus Step by Step Steel with Abaqus Connector Friction   when friction is defined for connector elements, f f f f is defined (when possible) as the ratio of allowable maximum elastic.   connector elements are one of my favorite element types in abaqus. They are extremely versatile, and they can also save time in postprocessing if you set them up correctly during the model build. In this blog,. Abaqus Connector Friction.
     
    
         
        From zhuanlan.zhihu.com 
                    ABAQUSconnector单元的应用 知乎 Abaqus Connector Friction  They are extremely versatile, and they can also save time in postprocessing if you set them up correctly during the model build. In this blog, we will go through how to make connector elements and the different connection types available.  in the most general case you define the normal force causing friction in the connector.  to define connector. Abaqus Connector Friction.
     
    
         
        From www.researchgate.net 
                    ABAQUS AXIAL model configuration (a) (not to scale) and axial device Abaqus Connector Friction   in the most general case you define the normal force causing friction in the connector.   connector elements are one of my favorite element types in abaqus. The friction law as governed by a friction coefficient; They are extremely versatile, and they can also save time in postprocessing if you set them up correctly during the model build. . Abaqus Connector Friction.
     
    
         
        From www.researchgate.net 
                    Schematic of the Abaqus connector assemblage. Download Scientific Diagram Abaqus Connector Friction  This section describes how to define two special functions used to specify complex coupled behavior for a connector element in abaqus:. However, abaqus predefines friction behavior for a limited. The friction law as governed by a friction coefficient;  when friction is defined for connector elements, f f f f is defined (when possible) as the ratio of allowable maximum. Abaqus Connector Friction.
     
    
         
        From feaassist.uk 
                    Friction Stir Welding (FSW) With DFLUX in ABAQUS Finite Element Services Abaqus Connector Friction  They are extremely versatile, and they can also save time in postprocessing if you set them up correctly during the model build. This section describes how to define two special functions used to specify complex coupled behavior for a connector element in abaqus:. The friction law as governed by a friction coefficient; However, abaqus predefines friction behavior for a limited.. Abaqus Connector Friction.
     
    
         
        From www.youtube.com 
                    ABAQUS friction formula YouTube Abaqus Connector Friction  However, abaqus predefines friction behavior for a limited. In this blog, we will go through how to make connector elements and the different connection types available.  to define connector friction in abaqus, you must specify the following:  when friction is defined for connector elements, f f f f is defined (when possible) as the ratio of allowable maximum. Abaqus Connector Friction.
     
    
         
        From www.youtube.com 
                    setting fastener(connector and attachment) in abaqus YouTube Abaqus Connector Friction    connector elements are one of my favorite element types in abaqus.  in the most general case you define the normal force causing friction in the connector. This section describes how to define two special functions used to specify complex coupled behavior for a connector element in abaqus:. Comparison of connectors and mpcs basic connector components assembled. In this. Abaqus Connector Friction.
     
    
         
        From zhuanlan.zhihu.com 
                    ABAQUSconnector单元的应用 知乎 Abaqus Connector Friction  In this blog, we will go through how to make connector elements and the different connection types available. Comparison of connectors and mpcs basic connector components assembled.   connector elements are one of my favorite element types in abaqus. The friction law as governed by a friction coefficient;  in the most general case you define the normal force causing. Abaqus Connector Friction.
     
    
         
        From learnfea.com 
                    Axial Connector in ABAQUS A Comprehensive Guide LearnFEA Abaqus Connector Friction  However, abaqus predefines friction behavior for a limited. In this blog, we will go through how to make connector elements and the different connection types available.   connector elements are one of my favorite element types in abaqus. This section describes how to define two special functions used to specify complex coupled behavior for a connector element in abaqus:. They. Abaqus Connector Friction.
     
    
         
        From www.youtube.com 
                    Friction Stir Welding Coupled EulerianLagrangian ABAQUS YouTube Abaqus Connector Friction  In this blog, we will go through how to make connector elements and the different connection types available.   connector elements are one of my favorite element types in abaqus. This section describes how to define two special functions used to specify complex coupled behavior for a connector element in abaqus:. They are extremely versatile, and they can also save. Abaqus Connector Friction.
     
    
         
        From www.eng-tips.com 
                    Abaqus Contact with friction behaviour DASSAULT ABAQUS FEA Solver Abaqus Connector Friction   when friction is defined for connector elements, f f f f is defined (when possible) as the ratio of allowable maximum elastic.  in the most general case you define the normal force causing friction in the connector. The friction law as governed by a friction coefficient; This section describes how to define two special functions used to specify. Abaqus Connector Friction.
     
    
         
        From www.youtube.com 
                    Abaqus CAE explicit orthogonal cutting frictionless vs. friction Mises Abaqus Connector Friction  Comparison of connectors and mpcs basic connector components assembled. In this blog, we will go through how to make connector elements and the different connection types available.  in the most general case you define the normal force causing friction in the connector.  when friction is defined for connector elements, f f f f is defined (when possible) as. Abaqus Connector Friction.
     
    
         
        From www.researchgate.net 
                    What is the difference between connector type axial and friction in Abaqus Connector Friction   to define connector friction in abaqus, you must specify the following: However, abaqus predefines friction behavior for a limited. They are extremely versatile, and they can also save time in postprocessing if you set them up correctly during the model build.  when friction is defined for connector elements, f f f f is defined (when possible) as the. Abaqus Connector Friction.
     
    
         
        From zhuanlan.zhihu.com 
                    ABAQUSconnector单元的应用 知乎 Abaqus Connector Friction  Comparison of connectors and mpcs basic connector components assembled.  when friction is defined for connector elements, f f f f is defined (when possible) as the ratio of allowable maximum elastic. This section describes how to define two special functions used to specify complex coupled behavior for a connector element in abaqus:. They are extremely versatile, and they can. Abaqus Connector Friction.
     
    
         
        From www.1cae.com 
                    Abaqus中使用connector单元定义螺栓预紧力,abaqus分析培训、Abaqus培训、abaqus技术教程、abaqus岩土分析 Abaqus Connector Friction  However, abaqus predefines friction behavior for a limited.   connector elements are one of my favorite element types in abaqus. The friction law as governed by a friction coefficient;  in the most general case you define the normal force causing friction in the connector. In this blog, we will go through how to make connector elements and the different. Abaqus Connector Friction.