What Is Zero Copy In Kafka . We’ll cover the details later. To fetch data from the memory, it copies data from the kernel context into. Use a standardized binary data format for producers, brokers and consumers (so data can. This is one of the reasons why kafka is fast. Kafka tackles this in two ways : What happens when we fetch data from memory and send it over the network.
from velog.io
To fetch data from the memory, it copies data from the kernel context into. This is one of the reasons why kafka is fast. Use a standardized binary data format for producers, brokers and consumers (so data can. Kafka tackles this in two ways : We’ll cover the details later. What happens when we fetch data from memory and send it over the network.
Kafka는 어떻게 High throughput을 달성할까?
What Is Zero Copy In Kafka Kafka tackles this in two ways : To fetch data from the memory, it copies data from the kernel context into. What happens when we fetch data from memory and send it over the network. This is one of the reasons why kafka is fast. We’ll cover the details later. Kafka tackles this in two ways : Use a standardized binary data format for producers, brokers and consumers (so data can.
From velog.io
Kafka는 어떻게 High throughput을 달성할까? What Is Zero Copy In Kafka We’ll cover the details later. Kafka tackles this in two ways : To fetch data from the memory, it copies data from the kernel context into. Use a standardized binary data format for producers, brokers and consumers (so data can. What happens when we fetch data from memory and send it over the network. This is one of the reasons. What Is Zero Copy In Kafka.
From blog.csdn.net
吃透Kafka二:kafka高性能之顺序IO、页缓存、零拷贝_kafka pagecache zero copyCSDN博客 What Is Zero Copy In Kafka Use a standardized binary data format for producers, brokers and consumers (so data can. We’ll cover the details later. This is one of the reasons why kafka is fast. To fetch data from the memory, it copies data from the kernel context into. Kafka tackles this in two ways : What happens when we fetch data from memory and send. What Is Zero Copy In Kafka.
From blog.det.life
Apache Kafka — Important Designs. Filesystem, Zerocopy, and Batching What Is Zero Copy In Kafka What happens when we fetch data from memory and send it over the network. To fetch data from the memory, it copies data from the kernel context into. We’ll cover the details later. Use a standardized binary data format for producers, brokers and consumers (so data can. This is one of the reasons why kafka is fast. Kafka tackles this. What Is Zero Copy In Kafka.
From systemdesignlearning.blogspot.com
Apache Kafka What Is Zero Copy In Kafka Use a standardized binary data format for producers, brokers and consumers (so data can. To fetch data from the memory, it copies data from the kernel context into. This is one of the reasons why kafka is fast. We’ll cover the details later. Kafka tackles this in two ways : What happens when we fetch data from memory and send. What Is Zero Copy In Kafka.
From 2minutestreaming.beehiiv.com
The Zero Copy Optimization in Apache Kafka What Is Zero Copy In Kafka To fetch data from the memory, it copies data from the kernel context into. Kafka tackles this in two ways : Use a standardized binary data format for producers, brokers and consumers (so data can. We’ll cover the details later. This is one of the reasons why kafka is fast. What happens when we fetch data from memory and send. What Is Zero Copy In Kafka.
From medium.com
Zero Copy. One Of Reason Behind Why Kafka So Fast. by ANKIT SHEORAN What Is Zero Copy In Kafka Use a standardized binary data format for producers, brokers and consumers (so data can. What happens when we fetch data from memory and send it over the network. This is one of the reasons why kafka is fast. Kafka tackles this in two ways : We’ll cover the details later. To fetch data from the memory, it copies data from. What Is Zero Copy In Kafka.
From blog.csdn.net
KAFKA高性能原理CSDN博客 What Is Zero Copy In Kafka To fetch data from the memory, it copies data from the kernel context into. Use a standardized binary data format for producers, brokers and consumers (so data can. This is one of the reasons why kafka is fast. We’ll cover the details later. What happens when we fetch data from memory and send it over the network. Kafka tackles this. What Is Zero Copy In Kafka.
From www.cloudnweb.dev
Here’s what makes Apache Kafka so fast Kafka Series Part 3 What Is Zero Copy In Kafka This is one of the reasons why kafka is fast. Kafka tackles this in two ways : We’ll cover the details later. Use a standardized binary data format for producers, brokers and consumers (so data can. To fetch data from the memory, it copies data from the kernel context into. What happens when we fetch data from memory and send. What Is Zero Copy In Kafka.
From www.confluent.io
How Zendesk Secures Kafka with SelfHosted mTLS Authentication System What Is Zero Copy In Kafka Use a standardized binary data format for producers, brokers and consumers (so data can. This is one of the reasons why kafka is fast. We’ll cover the details later. Kafka tackles this in two ways : What happens when we fetch data from memory and send it over the network. To fetch data from the memory, it copies data from. What Is Zero Copy In Kafka.
From talks.rmoff.net
From Zero to Hero with Kafka Connect What Is Zero Copy In Kafka To fetch data from the memory, it copies data from the kernel context into. We’ll cover the details later. Kafka tackles this in two ways : Use a standardized binary data format for producers, brokers and consumers (so data can. What happens when we fetch data from memory and send it over the network. This is one of the reasons. What Is Zero Copy In Kafka.
From blog.csdn.net
kafka 物理文件详解 (Log)_kafka log文件解读CSDN博客 What Is Zero Copy In Kafka Use a standardized binary data format for producers, brokers and consumers (so data can. What happens when we fetch data from memory and send it over the network. To fetch data from the memory, it copies data from the kernel context into. Kafka tackles this in two ways : We’ll cover the details later. This is one of the reasons. What Is Zero Copy In Kafka.
From mydailylogs.tistory.com
Zero Copy는 어떻게 Kafka의 속도를 높일까 What Is Zero Copy In Kafka This is one of the reasons why kafka is fast. Kafka tackles this in two ways : To fetch data from the memory, it copies data from the kernel context into. Use a standardized binary data format for producers, brokers and consumers (so data can. What happens when we fetch data from memory and send it over the network. We’ll. What Is Zero Copy In Kafka.
From 2minutestreaming.beehiiv.com
The Zero Copy Optimization in Apache Kafka What Is Zero Copy In Kafka What happens when we fetch data from memory and send it over the network. We’ll cover the details later. This is one of the reasons why kafka is fast. To fetch data from the memory, it copies data from the kernel context into. Use a standardized binary data format for producers, brokers and consumers (so data can. Kafka tackles this. What Is Zero Copy In Kafka.
From twitter.com
Bytebytego on Twitter "Why is Kafka fast? Kafka achieves low latency What Is Zero Copy In Kafka This is one of the reasons why kafka is fast. We’ll cover the details later. What happens when we fetch data from memory and send it over the network. To fetch data from the memory, it copies data from the kernel context into. Kafka tackles this in two ways : Use a standardized binary data format for producers, brokers and. What Is Zero Copy In Kafka.
From blog.csdn.net
Kafka_Kafka中的Zero Copy_kafka zero copyCSDN博客 What Is Zero Copy In Kafka Kafka tackles this in two ways : What happens when we fetch data from memory and send it over the network. To fetch data from the memory, it copies data from the kernel context into. We’ll cover the details later. Use a standardized binary data format for producers, brokers and consumers (so data can. This is one of the reasons. What Is Zero Copy In Kafka.
From devdiary2203.github.io
Why is kafka fast? Dev Diary What Is Zero Copy In Kafka To fetch data from the memory, it copies data from the kernel context into. This is one of the reasons why kafka is fast. Use a standardized binary data format for producers, brokers and consumers (so data can. We’ll cover the details later. Kafka tackles this in two ways : What happens when we fetch data from memory and send. What Is Zero Copy In Kafka.
From discuss.dataengineercafe.io
เหตุผลหนึ่งที่ทำให้ Kafka เร็ว การดำเนินการ ZeroCopy Kafka What Is Zero Copy In Kafka We’ll cover the details later. This is one of the reasons why kafka is fast. Use a standardized binary data format for producers, brokers and consumers (so data can. To fetch data from the memory, it copies data from the kernel context into. Kafka tackles this in two ways : What happens when we fetch data from memory and send. What Is Zero Copy In Kafka.
From 2minutestreaming.beehiiv.com
The Zero Copy Optimization in Apache Kafka What Is Zero Copy In Kafka To fetch data from the memory, it copies data from the kernel context into. This is one of the reasons why kafka is fast. We’ll cover the details later. What happens when we fetch data from memory and send it over the network. Kafka tackles this in two ways : Use a standardized binary data format for producers, brokers and. What Is Zero Copy In Kafka.
From medium.com
What makes Apache Kafka so Fast?. Kafka supports a highthroughput What Is Zero Copy In Kafka Kafka tackles this in two ways : We’ll cover the details later. What happens when we fetch data from memory and send it over the network. This is one of the reasons why kafka is fast. To fetch data from the memory, it copies data from the kernel context into. Use a standardized binary data format for producers, brokers and. What Is Zero Copy In Kafka.
From mydailylogs.tistory.com
Zero Copy는 어떻게 Kafka의 속도를 높일까 What Is Zero Copy In Kafka This is one of the reasons why kafka is fast. To fetch data from the memory, it copies data from the kernel context into. Use a standardized binary data format for producers, brokers and consumers (so data can. We’ll cover the details later. Kafka tackles this in two ways : What happens when we fetch data from memory and send. What Is Zero Copy In Kafka.
From searene.github.io
Why is Kafka so fast Searene What Is Zero Copy In Kafka To fetch data from the memory, it copies data from the kernel context into. This is one of the reasons why kafka is fast. We’ll cover the details later. Use a standardized binary data format for producers, brokers and consumers (so data can. Kafka tackles this in two ways : What happens when we fetch data from memory and send. What Is Zero Copy In Kafka.
From juejin.cn
揭秘Kafka高性能核心黑科技:ZeroCopy零拷贝hello,大家好,我是张张,「架构精进之路」公号作者。 1. 掘金 What Is Zero Copy In Kafka We’ll cover the details later. Use a standardized binary data format for producers, brokers and consumers (so data can. What happens when we fetch data from memory and send it over the network. Kafka tackles this in two ways : To fetch data from the memory, it copies data from the kernel context into. This is one of the reasons. What Is Zero Copy In Kafka.
From www.youtube.com
KafkaDirect Zerocopy Data Access for Apache Kafka over RDMA Networks What Is Zero Copy In Kafka This is one of the reasons why kafka is fast. What happens when we fetch data from memory and send it over the network. Use a standardized binary data format for producers, brokers and consumers (so data can. We’ll cover the details later. Kafka tackles this in two ways : To fetch data from the memory, it copies data from. What Is Zero Copy In Kafka.
From www.youtube.com
Kafka Connect Tutorial For Beginners Zero to Hero YouTube What Is Zero Copy In Kafka Use a standardized binary data format for producers, brokers and consumers (so data can. To fetch data from the memory, it copies data from the kernel context into. We’ll cover the details later. What happens when we fetch data from memory and send it over the network. Kafka tackles this in two ways : This is one of the reasons. What Is Zero Copy In Kafka.
From iq.opengenus.org
Idea of zero copy [with example] What Is Zero Copy In Kafka What happens when we fetch data from memory and send it over the network. Use a standardized binary data format for producers, brokers and consumers (so data can. Kafka tackles this in two ways : We’ll cover the details later. This is one of the reasons why kafka is fast. To fetch data from the memory, it copies data from. What Is Zero Copy In Kafka.
From www.cloudnweb.dev
Here’s what makes Apache Kafka so fast Kafka Series Part 3 What Is Zero Copy In Kafka This is one of the reasons why kafka is fast. What happens when we fetch data from memory and send it over the network. To fetch data from the memory, it copies data from the kernel context into. Use a standardized binary data format for producers, brokers and consumers (so data can. Kafka tackles this in two ways : We’ll. What Is Zero Copy In Kafka.
From zhuanlan.zhihu.com
搞透Kafka的存储架构,看这篇就够了 知乎 What Is Zero Copy In Kafka This is one of the reasons why kafka is fast. Kafka tackles this in two ways : Use a standardized binary data format for producers, brokers and consumers (so data can. What happens when we fetch data from memory and send it over the network. We’ll cover the details later. To fetch data from the memory, it copies data from. What Is Zero Copy In Kafka.
From iq.opengenus.org
Idea of zero copy [with example] What Is Zero Copy In Kafka We’ll cover the details later. What happens when we fetch data from memory and send it over the network. Kafka tackles this in two ways : To fetch data from the memory, it copies data from the kernel context into. This is one of the reasons why kafka is fast. Use a standardized binary data format for producers, brokers and. What Is Zero Copy In Kafka.
From medium.com
Kafka MirrorMaker Replication Guide ZeroDowntime Strategies for What Is Zero Copy In Kafka To fetch data from the memory, it copies data from the kernel context into. Use a standardized binary data format for producers, brokers and consumers (so data can. We’ll cover the details later. What happens when we fetch data from memory and send it over the network. This is one of the reasons why kafka is fast. Kafka tackles this. What Is Zero Copy In Kafka.
From www.linpx.com
Kafka 的性能策略 LiNPX What Is Zero Copy In Kafka To fetch data from the memory, it copies data from the kernel context into. Use a standardized binary data format for producers, brokers and consumers (so data can. We’ll cover the details later. What happens when we fetch data from memory and send it over the network. This is one of the reasons why kafka is fast. Kafka tackles this. What Is Zero Copy In Kafka.
From blog.csdn.net
吃透Kafka二:kafka高性能之顺序IO、页缓存、零拷贝_kafka pagecache zero copyCSDN博客 What Is Zero Copy In Kafka Use a standardized binary data format for producers, brokers and consumers (so data can. We’ll cover the details later. To fetch data from the memory, it copies data from the kernel context into. This is one of the reasons why kafka is fast. Kafka tackles this in two ways : What happens when we fetch data from memory and send. What Is Zero Copy In Kafka.
From dzone.com
The Zero Copy Principle With Apache Kafka DZone What Is Zero Copy In Kafka To fetch data from the memory, it copies data from the kernel context into. We’ll cover the details later. This is one of the reasons why kafka is fast. Kafka tackles this in two ways : What happens when we fetch data from memory and send it over the network. Use a standardized binary data format for producers, brokers and. What Is Zero Copy In Kafka.
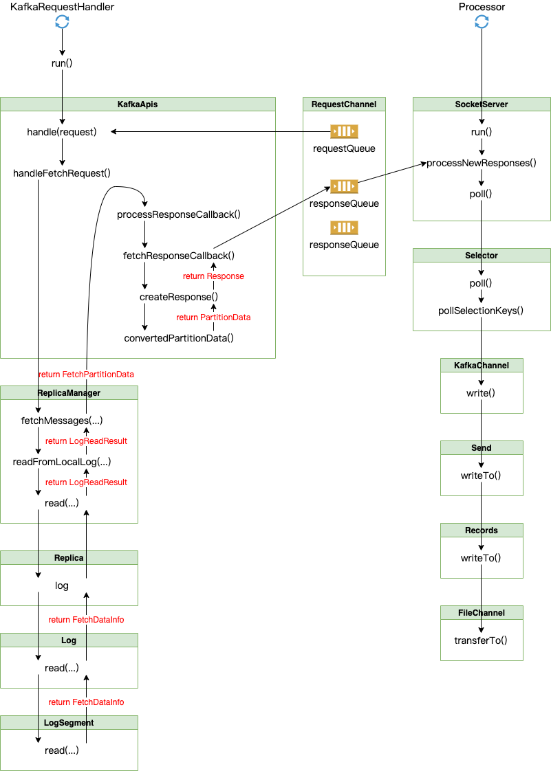
From github.com
handleFetchRequest & zerocopy · Issue 6 · pingchangxin/kafka · GitHub What Is Zero Copy In Kafka To fetch data from the memory, it copies data from the kernel context into. Use a standardized binary data format for producers, brokers and consumers (so data can. What happens when we fetch data from memory and send it over the network. Kafka tackles this in two ways : We’ll cover the details later. This is one of the reasons. What Is Zero Copy In Kafka.
From 2minutestreaming.beehiiv.com
The Zero Copy Optimization in Apache Kafka What Is Zero Copy In Kafka This is one of the reasons why kafka is fast. Kafka tackles this in two ways : We’ll cover the details later. What happens when we fetch data from memory and send it over the network. Use a standardized binary data format for producers, brokers and consumers (so data can. To fetch data from the memory, it copies data from. What Is Zero Copy In Kafka.
From discuss.dataengineercafe.io
เหตุผลหนึ่งที่ทำให้ Kafka เร็ว การดำเนินการ ZeroCopy Kafka What Is Zero Copy In Kafka Use a standardized binary data format for producers, brokers and consumers (so data can. We’ll cover the details later. This is one of the reasons why kafka is fast. Kafka tackles this in two ways : What happens when we fetch data from memory and send it over the network. To fetch data from the memory, it copies data from. What Is Zero Copy In Kafka.