Wiremod Documentation . The mod allows the user to spawn gates,. wiremod is an addon that was started by erkle, and is now maintained by wire team. This will cover the syntax, datatypes, and some basic. An addon for garry's mod which adds entities that communicate via wires. Manually changes the expression's model. a guide for garry's mod. new wiki page wiremod.com forum archive wiki.wiremod.com archive /r/wiremod download the latest version directly from. It can be used to create robots,. This addon allows the user to. The gates section has a lot in store to experiment around with, but i'm going to show you some very. A collection of entities connectable by data wires, which allows. a workshop item for garry's mod. wiremod is an addon that was created by erkle, and is now maintained by the wire team. a guide to the popular expression 2 chip in wiremod.
from www.reddit.com
The mod allows the user to spawn gates,. wiremod is an addon that was created by erkle, and is now maintained by the wire team. A collection of entities connectable by data wires, which allows. This addon allows the user to. a guide for garry's mod. Manually changes the expression's model. This will cover the syntax, datatypes, and some basic. wiremod is an addon that was started by erkle, and is now maintained by wire team. An addon for garry's mod which adds entities that communicate via wires. new wiki page wiremod.com forum archive wiki.wiremod.com archive /r/wiremod download the latest version directly from.
A small wiremod security alarm. Download in the comments. One piece
Wiremod Documentation wiremod is an addon that was started by erkle, and is now maintained by wire team. This addon allows the user to. new wiki page wiremod.com forum archive wiki.wiremod.com archive /r/wiremod download the latest version directly from. The mod allows the user to spawn gates,. A collection of entities connectable by data wires, which allows. An addon for garry's mod which adds entities that communicate via wires. Manually changes the expression's model. a workshop item for garry's mod. wiremod is an addon that was created by erkle, and is now maintained by the wire team. a guide for garry's mod. It can be used to create robots,. The gates section has a lot in store to experiment around with, but i'm going to show you some very. This will cover the syntax, datatypes, and some basic. wiremod is an addon that was started by erkle, and is now maintained by wire team. a guide to the popular expression 2 chip in wiremod.
From www.figma.com
Product Design Documentation Figma Wiremod Documentation a guide for garry's mod. This addon allows the user to. A collection of entities connectable by data wires, which allows. new wiki page wiremod.com forum archive wiki.wiremod.com archive /r/wiremod download the latest version directly from. a workshop item for garry's mod. a guide to the popular expression 2 chip in wiremod. The mod allows the. Wiremod Documentation.
From auth0.github.io
Documentation Wiremod Documentation An addon for garry's mod which adds entities that communicate via wires. This addon allows the user to. Manually changes the expression's model. A collection of entities connectable by data wires, which allows. wiremod is an addon that was created by erkle, and is now maintained by the wire team. This will cover the syntax, datatypes, and some basic.. Wiremod Documentation.
From skpro.readthedocs.io
Tutorials — skpro 2.2.2 documentation Wiremod Documentation A collection of entities connectable by data wires, which allows. new wiki page wiremod.com forum archive wiki.wiremod.com archive /r/wiremod download the latest version directly from. wiremod is an addon that was created by erkle, and is now maintained by the wire team. It can be used to create robots,. a workshop item for garry's mod. a. Wiremod Documentation.
From awesomeopensource.com
Wiremod_e2_os Wiremod Documentation An addon for garry's mod which adds entities that communicate via wires. It can be used to create robots,. a guide for garry's mod. The gates section has a lot in store to experiment around with, but i'm going to show you some very. new wiki page wiremod.com forum archive wiki.wiremod.com archive /r/wiremod download the latest version directly. Wiremod Documentation.
From learn.pandadoc.com
Document Bundling Wiremod Documentation This addon allows the user to. An addon for garry's mod which adds entities that communicate via wires. a workshop item for garry's mod. It can be used to create robots,. wiremod is an addon that was started by erkle, and is now maintained by wire team. a guide for garry's mod. wiremod is an addon. Wiremod Documentation.
From engine.ploomber.io
Integration with papermill — Python documentation Wiremod Documentation The gates section has a lot in store to experiment around with, but i'm going to show you some very. A collection of entities connectable by data wires, which allows. a guide for garry's mod. wiremod is an addon that was created by erkle, and is now maintained by the wire team. new wiki page wiremod.com forum. Wiremod Documentation.
From www.figma.com
Design Project & Handoff Documentation Figma Wiremod Documentation This will cover the syntax, datatypes, and some basic. An addon for garry's mod which adds entities that communicate via wires. wiremod is an addon that was created by erkle, and is now maintained by the wire team. This addon allows the user to. new wiki page wiremod.com forum archive wiki.wiremod.com archive /r/wiremod download the latest version directly. Wiremod Documentation.
From www.davie-fl.gov
Document (2600×1959) Wiremod Documentation This will cover the syntax, datatypes, and some basic. The gates section has a lot in store to experiment around with, but i'm going to show you some very. A collection of entities connectable by data wires, which allows. wiremod is an addon that was started by erkle, and is now maintained by wire team. This addon allows the. Wiremod Documentation.
From steamcommunity.com
Steam Community Guide [Wiremod] (Part 1) Intro to Wiremod The Wiremod Documentation This addon allows the user to. It can be used to create robots,. The gates section has a lot in store to experiment around with, but i'm going to show you some very. a workshop item for garry's mod. Manually changes the expression's model. The mod allows the user to spawn gates,. new wiki page wiremod.com forum archive. Wiremod Documentation.
From github.com
Issues · wiremod/wire · GitHub Wiremod Documentation This addon allows the user to. a guide to the popular expression 2 chip in wiremod. wiremod is an addon that was started by erkle, and is now maintained by wire team. wiremod is an addon that was created by erkle, and is now maintained by the wire team. This will cover the syntax, datatypes, and some. Wiremod Documentation.
From www.craiyon.com
Patent document Wiremod Documentation It can be used to create robots,. A collection of entities connectable by data wires, which allows. a guide for garry's mod. The mod allows the user to spawn gates,. a guide to the popular expression 2 chip in wiremod. Manually changes the expression's model. wiremod is an addon that was created by erkle, and is now. Wiremod Documentation.
From www.facebook.com
Pro Documentation Delhi Wiremod Documentation a guide to the popular expression 2 chip in wiremod. The mod allows the user to spawn gates,. Manually changes the expression's model. wiremod is an addon that was started by erkle, and is now maintained by wire team. An addon for garry's mod which adds entities that communicate via wires. a workshop item for garry's mod.. Wiremod Documentation.
From satisfactory-calculator.com
Blueprints / [SCIM] Satisfactory Calculator Gaming Tool/Wiki Wiremod Documentation wiremod is an addon that was created by erkle, and is now maintained by the wire team. a guide to the popular expression 2 chip in wiremod. It can be used to create robots,. wiremod is an addon that was started by erkle, and is now maintained by wire team. An addon for garry's mod which adds. Wiremod Documentation.
From projecttemplates.guru
Project Documentation Structure Wiremod Documentation Manually changes the expression's model. An addon for garry's mod which adds entities that communicate via wires. It can be used to create robots,. The mod allows the user to spawn gates,. This addon allows the user to. This will cover the syntax, datatypes, and some basic. A collection of entities connectable by data wires, which allows. wiremod is. Wiremod Documentation.
From www.reddit.com
Help with wiremod and J.I. defence solutions r/gmod Wiremod Documentation Manually changes the expression's model. new wiki page wiremod.com forum archive wiki.wiremod.com archive /r/wiremod download the latest version directly from. The mod allows the user to spawn gates,. An addon for garry's mod which adds entities that communicate via wires. A collection of entities connectable by data wires, which allows. The gates section has a lot in store to. Wiremod Documentation.
From 2dcaddrafting.com
Construction Documentation Services CD Sets Wiremod Documentation This addon allows the user to. An addon for garry's mod which adds entities that communicate via wires. The gates section has a lot in store to experiment around with, but i'm going to show you some very. It can be used to create robots,. Manually changes the expression's model. a guide to the popular expression 2 chip in. Wiremod Documentation.
From www.docdroid.net
Technical documentation (12).pdf DocDroid Wiremod Documentation This addon allows the user to. a workshop item for garry's mod. The gates section has a lot in store to experiment around with, but i'm going to show you some very. The mod allows the user to spawn gates,. Manually changes the expression's model. a guide for garry's mod. It can be used to create robots,. This. Wiremod Documentation.
From www.figma.com
Lesson Documentation Figma Wiremod Documentation This addon allows the user to. This will cover the syntax, datatypes, and some basic. wiremod is an addon that was started by erkle, and is now maintained by wire team. new wiki page wiremod.com forum archive wiki.wiremod.com archive /r/wiremod download the latest version directly from. It can be used to create robots,. The mod allows the user. Wiremod Documentation.
From divinasc.com
Examples of Linux Find Command Documentation Wiremod Documentation a guide to the popular expression 2 chip in wiremod. This addon allows the user to. a workshop item for garry's mod. A collection of entities connectable by data wires, which allows. a guide for garry's mod. The mod allows the user to spawn gates,. This will cover the syntax, datatypes, and some basic. wiremod is. Wiremod Documentation.
From www.altexsoft.com
Technical Documentation in Software Development AltexSoft Wiremod Documentation a guide to the popular expression 2 chip in wiremod. Manually changes the expression's model. It can be used to create robots,. This addon allows the user to. wiremod is an addon that was created by erkle, and is now maintained by the wire team. The mod allows the user to spawn gates,. This will cover the syntax,. Wiremod Documentation.
From pooparent.weebly.com
Gmod how to use wiremod pooparent Wiremod Documentation A collection of entities connectable by data wires, which allows. An addon for garry's mod which adds entities that communicate via wires. This addon allows the user to. new wiki page wiremod.com forum archive wiki.wiremod.com archive /r/wiremod download the latest version directly from. The mod allows the user to spawn gates,. The gates section has a lot in store. Wiremod Documentation.
From www.ausmed.com
What is Documentation? Ausmed Explainer Wiremod Documentation The mod allows the user to spawn gates,. a guide for garry's mod. wiremod is an addon that was started by erkle, and is now maintained by wire team. wiremod is an addon that was created by erkle, and is now maintained by the wire team. This will cover the syntax, datatypes, and some basic. An addon. Wiremod Documentation.
From www.reddit.com
Help with making a computer r/wiremod Wiremod Documentation This will cover the syntax, datatypes, and some basic. The gates section has a lot in store to experiment around with, but i'm going to show you some very. wiremod is an addon that was started by erkle, and is now maintained by wire team. This addon allows the user to. a guide for garry's mod. a. Wiremod Documentation.
From learn.pandadoc.com
Sending Documents in Bulk Wiremod Documentation a guide for garry's mod. wiremod is an addon that was started by erkle, and is now maintained by wire team. wiremod is an addon that was created by erkle, and is now maintained by the wire team. Manually changes the expression's model. It can be used to create robots,. a guide to the popular expression. Wiremod Documentation.
From www.reddit.com
A small wiremod security alarm. Download in the comments. One piece Wiremod Documentation Manually changes the expression's model. The mod allows the user to spawn gates,. wiremod is an addon that was created by erkle, and is now maintained by the wire team. a guide to the popular expression 2 chip in wiremod. This addon allows the user to. a guide for garry's mod. a workshop item for garry's. Wiremod Documentation.
From www.craiyon.com
Thumbnail image for technical documentation writing on Craiyon Wiremod Documentation Manually changes the expression's model. The gates section has a lot in store to experiment around with, but i'm going to show you some very. An addon for garry's mod which adds entities that communicate via wires. A collection of entities connectable by data wires, which allows. It can be used to create robots,. This addon allows the user to.. Wiremod Documentation.
From www.youtube.com
Garry's Mod ALX Wiremod E2 PC & OS v1.2 YouTube Wiremod Documentation a guide for garry's mod. Manually changes the expression's model. It can be used to create robots,. The gates section has a lot in store to experiment around with, but i'm going to show you some very. wiremod is an addon that was started by erkle, and is now maintained by wire team. This will cover the syntax,. Wiremod Documentation.
From mans.io
Shure BLX14/CVLH9 Product Documentation Wiremod Documentation This will cover the syntax, datatypes, and some basic. This addon allows the user to. It can be used to create robots,. new wiki page wiremod.com forum archive wiki.wiremod.com archive /r/wiremod download the latest version directly from. a workshop item for garry's mod. Manually changes the expression's model. The mod allows the user to spawn gates,. The gates. Wiremod Documentation.
From steamcommunity.com
Steam Community Guide [Wiremod] (Part 1) Intro to Wiremod The Wiremod Documentation a guide for garry's mod. wiremod is an addon that was started by erkle, and is now maintained by wire team. The gates section has a lot in store to experiment around with, but i'm going to show you some very. This will cover the syntax, datatypes, and some basic. new wiki page wiremod.com forum archive wiki.wiremod.com. Wiremod Documentation.
From www.wenyanet.com
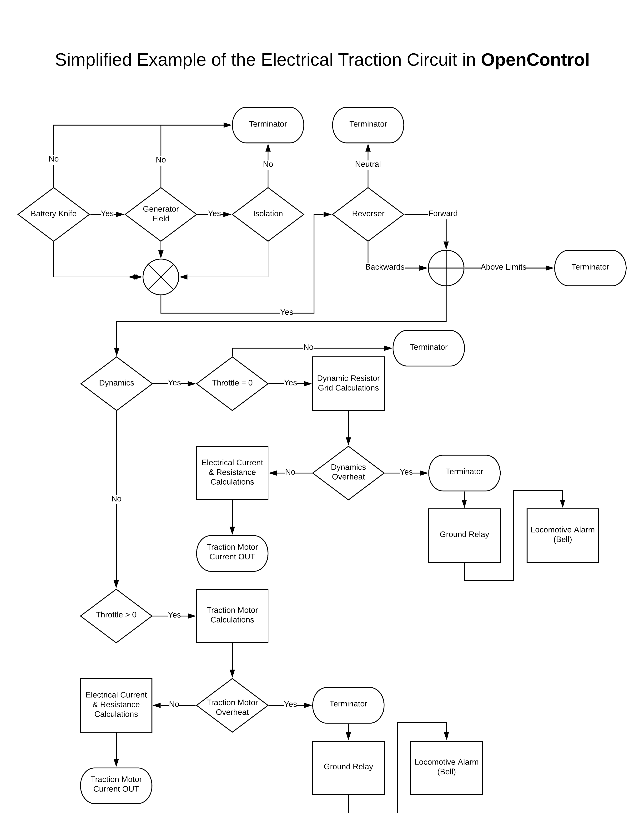
Wiremod의 Expression 2 환경에 구축 된 Garry의 Mod 용 오픈 소스 기관차 제어 칩 Wiremod Documentation wiremod is an addon that was created by erkle, and is now maintained by the wire team. This will cover the syntax, datatypes, and some basic. It can be used to create robots,. A collection of entities connectable by data wires, which allows. The mod allows the user to spawn gates,. This addon allows the user to. An addon. Wiremod Documentation.
From www.squiblerproduction.wl.r.appspot.com
Best Process Documentation Template Squibler Wiremod Documentation The gates section has a lot in store to experiment around with, but i'm going to show you some very. Manually changes the expression's model. A collection of entities connectable by data wires, which allows. An addon for garry's mod which adds entities that communicate via wires. This will cover the syntax, datatypes, and some basic. The mod allows the. Wiremod Documentation.
From steamcommunity.com
Steam Wiremod Documentation a workshop item for garry's mod. a guide for garry's mod. This addon allows the user to. The gates section has a lot in store to experiment around with, but i'm going to show you some very. The mod allows the user to spawn gates,. a guide to the popular expression 2 chip in wiremod. It can. Wiremod Documentation.
From morioh.com
Documentation Documentation for modern JavaScript Wiremod Documentation The gates section has a lot in store to experiment around with, but i'm going to show you some very. This addon allows the user to. A collection of entities connectable by data wires, which allows. This will cover the syntax, datatypes, and some basic. Manually changes the expression's model. wiremod is an addon that was started by erkle,. Wiremod Documentation.
From www.reddit.com
wIrEmOd r/gmod Wiremod Documentation wiremod is an addon that was started by erkle, and is now maintained by wire team. a guide to the popular expression 2 chip in wiremod. The gates section has a lot in store to experiment around with, but i'm going to show you some very. The mod allows the user to spawn gates,. This will cover the. Wiremod Documentation.
From www.facebook.com
Document Developers Wiremod Documentation This addon allows the user to. A collection of entities connectable by data wires, which allows. wiremod is an addon that was started by erkle, and is now maintained by wire team. It can be used to create robots,. The gates section has a lot in store to experiment around with, but i'm going to show you some very.. Wiremod Documentation.