Differential Amplifier Circuit Using Bjt . The simplest form of differential amplifier can be constructed using bipolar. Learn what differential amplifiers are, bjt & op amp differential. Figure 7.3 circuit illustrating development of the differential amplifier. Besides using it inside integrated circuit, a differential amplifier can also be build with discrete bjt(bipolar junction transistors) or fet(field effect transistor) transistors. Consider the connection shown in figure 7.3. A simple explanation of a differential amplifier (also known as a subtractor op amp). 7.3 the bjt differential pair reading assignment: The circuit shown in fig. 3, known as the bjt di erential pair, can be used to amplify only the di erential input signal v id =(v i1 v i2 ) while.
from studylib.net
Learn what differential amplifiers are, bjt & op amp differential. Besides using it inside integrated circuit, a differential amplifier can also be build with discrete bjt(bipolar junction transistors) or fet(field effect transistor) transistors. 7.3 the bjt differential pair reading assignment: The simplest form of differential amplifier can be constructed using bipolar. Consider the connection shown in figure 7.3. A simple explanation of a differential amplifier (also known as a subtractor op amp). The circuit shown in fig. Figure 7.3 circuit illustrating development of the differential amplifier. 3, known as the bjt di erential pair, can be used to amplify only the di erential input signal v id =(v i1 v i2 ) while.
Lab 03 Differential Amplifiers (BJT)
Differential Amplifier Circuit Using Bjt Learn what differential amplifiers are, bjt & op amp differential. 3, known as the bjt di erential pair, can be used to amplify only the di erential input signal v id =(v i1 v i2 ) while. 7.3 the bjt differential pair reading assignment: The simplest form of differential amplifier can be constructed using bipolar. Figure 7.3 circuit illustrating development of the differential amplifier. Learn what differential amplifiers are, bjt & op amp differential. Consider the connection shown in figure 7.3. Besides using it inside integrated circuit, a differential amplifier can also be build with discrete bjt(bipolar junction transistors) or fet(field effect transistor) transistors. A simple explanation of a differential amplifier (also known as a subtractor op amp). The circuit shown in fig.
From www.youtube.com
BJT Differential Amplifier (Large Signal Analysis) YouTube Differential Amplifier Circuit Using Bjt The simplest form of differential amplifier can be constructed using bipolar. A simple explanation of a differential amplifier (also known as a subtractor op amp). 7.3 the bjt differential pair reading assignment: Besides using it inside integrated circuit, a differential amplifier can also be build with discrete bjt(bipolar junction transistors) or fet(field effect transistor) transistors. Learn what differential amplifiers are,. Differential Amplifier Circuit Using Bjt.
From electronics.stackexchange.com
Wiring a BJT differential amplifier in a circuit Electrical Differential Amplifier Circuit Using Bjt The simplest form of differential amplifier can be constructed using bipolar. Learn what differential amplifiers are, bjt & op amp differential. Figure 7.3 circuit illustrating development of the differential amplifier. Besides using it inside integrated circuit, a differential amplifier can also be build with discrete bjt(bipolar junction transistors) or fet(field effect transistor) transistors. A simple explanation of a differential amplifier. Differential Amplifier Circuit Using Bjt.
From ampli.deminasi.com
Differential Amplifier Circuit Diagram Using Bjt Differential Amplifier Circuit Using Bjt 3, known as the bjt di erential pair, can be used to amplify only the di erential input signal v id =(v i1 v i2 ) while. The circuit shown in fig. Besides using it inside integrated circuit, a differential amplifier can also be build with discrete bjt(bipolar junction transistors) or fet(field effect transistor) transistors. Figure 7.3 circuit illustrating development. Differential Amplifier Circuit Using Bjt.
From www.slideserve.com
PPT Lecture no 2 to 5 THE BASIC BJT AMPLIFIER CONFIGURATIONS Differential Amplifier Circuit Using Bjt Besides using it inside integrated circuit, a differential amplifier can also be build with discrete bjt(bipolar junction transistors) or fet(field effect transistor) transistors. The circuit shown in fig. A simple explanation of a differential amplifier (also known as a subtractor op amp). The simplest form of differential amplifier can be constructed using bipolar. 7.3 the bjt differential pair reading assignment:. Differential Amplifier Circuit Using Bjt.
From studylib.net
7.3 The BJT Differential Pair Differential Amplifier Circuit Using Bjt 3, known as the bjt di erential pair, can be used to amplify only the di erential input signal v id =(v i1 v i2 ) while. Learn what differential amplifiers are, bjt & op amp differential. Figure 7.3 circuit illustrating development of the differential amplifier. 7.3 the bjt differential pair reading assignment: The circuit shown in fig. Consider the. Differential Amplifier Circuit Using Bjt.
From exyxbucqm.blob.core.windows.net
Differential Amplifier Waveform at Steven Wallis blog Differential Amplifier Circuit Using Bjt 7.3 the bjt differential pair reading assignment: The simplest form of differential amplifier can be constructed using bipolar. Besides using it inside integrated circuit, a differential amplifier can also be build with discrete bjt(bipolar junction transistors) or fet(field effect transistor) transistors. Consider the connection shown in figure 7.3. 3, known as the bjt di erential pair, can be used to. Differential Amplifier Circuit Using Bjt.
From studylib.net
Lab 03 Differential Amplifiers (BJT) Differential Amplifier Circuit Using Bjt The circuit shown in fig. Consider the connection shown in figure 7.3. A simple explanation of a differential amplifier (also known as a subtractor op amp). 3, known as the bjt di erential pair, can be used to amplify only the di erential input signal v id =(v i1 v i2 ) while. The simplest form of differential amplifier can. Differential Amplifier Circuit Using Bjt.
From itecnotes.com
BJT Differential Amplifier Understanding Tail and Input Resistance Differential Amplifier Circuit Using Bjt Learn what differential amplifiers are, bjt & op amp differential. Consider the connection shown in figure 7.3. 3, known as the bjt di erential pair, can be used to amplify only the di erential input signal v id =(v i1 v i2 ) while. Besides using it inside integrated circuit, a differential amplifier can also be build with discrete bjt(bipolar. Differential Amplifier Circuit Using Bjt.
From electronics.stackexchange.com
amplifier BJT 2 stage Amp. Output problem Electrical Engineering Differential Amplifier Circuit Using Bjt The circuit shown in fig. The simplest form of differential amplifier can be constructed using bipolar. Besides using it inside integrated circuit, a differential amplifier can also be build with discrete bjt(bipolar junction transistors) or fet(field effect transistor) transistors. 7.3 the bjt differential pair reading assignment: 3, known as the bjt di erential pair, can be used to amplify only. Differential Amplifier Circuit Using Bjt.
From itecnotes.com
Electronic Differential Amplifier’s Unusual Behavior Valuable Tech Differential Amplifier Circuit Using Bjt Figure 7.3 circuit illustrating development of the differential amplifier. Consider the connection shown in figure 7.3. 7.3 the bjt differential pair reading assignment: The simplest form of differential amplifier can be constructed using bipolar. 3, known as the bjt di erential pair, can be used to amplify only the di erential input signal v id =(v i1 v i2 ). Differential Amplifier Circuit Using Bjt.
From www.youtube.com
BJT differential amplifier using LTSPICE software YouTube Differential Amplifier Circuit Using Bjt A simple explanation of a differential amplifier (also known as a subtractor op amp). The circuit shown in fig. The simplest form of differential amplifier can be constructed using bipolar. 3, known as the bjt di erential pair, can be used to amplify only the di erential input signal v id =(v i1 v i2 ) while. 7.3 the bjt. Differential Amplifier Circuit Using Bjt.
From electronics.stackexchange.com
ground Some issues modeling a "two terminal source" coupled to a Differential Amplifier Circuit Using Bjt Besides using it inside integrated circuit, a differential amplifier can also be build with discrete bjt(bipolar junction transistors) or fet(field effect transistor) transistors. 3, known as the bjt di erential pair, can be used to amplify only the di erential input signal v id =(v i1 v i2 ) while. The circuit shown in fig. A simple explanation of a. Differential Amplifier Circuit Using Bjt.
From www.chegg.com
Solved A BJT differential amplifier is shown in Fig .1. Differential Amplifier Circuit Using Bjt 3, known as the bjt di erential pair, can be used to amplify only the di erential input signal v id =(v i1 v i2 ) while. The simplest form of differential amplifier can be constructed using bipolar. 7.3 the bjt differential pair reading assignment: Consider the connection shown in figure 7.3. Figure 7.3 circuit illustrating development of the differential. Differential Amplifier Circuit Using Bjt.
From www.circuitbread.com
BJT Amplifiers CircuitBread Differential Amplifier Circuit Using Bjt 3, known as the bjt di erential pair, can be used to amplify only the di erential input signal v id =(v i1 v i2 ) while. Learn what differential amplifiers are, bjt & op amp differential. The simplest form of differential amplifier can be constructed using bipolar. The circuit shown in fig. A simple explanation of a differential amplifier. Differential Amplifier Circuit Using Bjt.
From www.ee-diary.com
BJT Amplifier Design Online Calculator eediary Differential Amplifier Circuit Using Bjt Consider the connection shown in figure 7.3. Learn what differential amplifiers are, bjt & op amp differential. Figure 7.3 circuit illustrating development of the differential amplifier. 3, known as the bjt di erential pair, can be used to amplify only the di erential input signal v id =(v i1 v i2 ) while. 7.3 the bjt differential pair reading assignment:. Differential Amplifier Circuit Using Bjt.
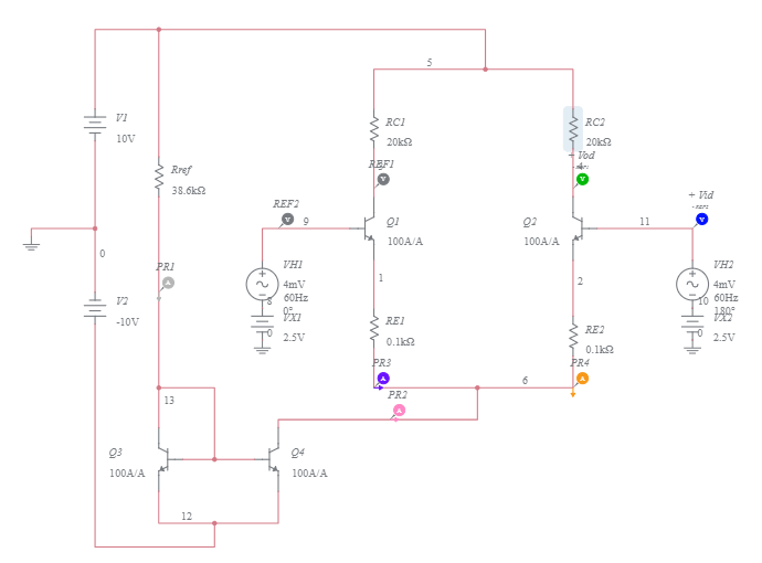
From www.multisim.com
BJT Differential Amplifier with Current Mirror Load Multisim Live Differential Amplifier Circuit Using Bjt Figure 7.3 circuit illustrating development of the differential amplifier. The circuit shown in fig. Besides using it inside integrated circuit, a differential amplifier can also be build with discrete bjt(bipolar junction transistors) or fet(field effect transistor) transistors. 3, known as the bjt di erential pair, can be used to amplify only the di erential input signal v id =(v i1. Differential Amplifier Circuit Using Bjt.
From www.multisim.com
Differential amplifier using BJT Multisim Live Differential Amplifier Circuit Using Bjt Consider the connection shown in figure 7.3. 7.3 the bjt differential pair reading assignment: 3, known as the bjt di erential pair, can be used to amplify only the di erential input signal v id =(v i1 v i2 ) while. Figure 7.3 circuit illustrating development of the differential amplifier. The circuit shown in fig. Besides using it inside integrated. Differential Amplifier Circuit Using Bjt.
From electrongen.blogspot.com
BJT Differential Amplifier Common Mode & Differential Mode Gain Differential Amplifier Circuit Using Bjt The simplest form of differential amplifier can be constructed using bipolar. 7.3 the bjt differential pair reading assignment: 3, known as the bjt di erential pair, can be used to amplify only the di erential input signal v id =(v i1 v i2 ) while. Besides using it inside integrated circuit, a differential amplifier can also be build with discrete. Differential Amplifier Circuit Using Bjt.
From studylib.net
The Differential Amplifier BJT Differential Pair Differential Amplifier Circuit Using Bjt Figure 7.3 circuit illustrating development of the differential amplifier. The simplest form of differential amplifier can be constructed using bipolar. 7.3 the bjt differential pair reading assignment: 3, known as the bjt di erential pair, can be used to amplify only the di erential input signal v id =(v i1 v i2 ) while. A simple explanation of a differential. Differential Amplifier Circuit Using Bjt.
From www.youtube.com
BJT Differential Amplifier Solved Example Quiz 293 YouTube Differential Amplifier Circuit Using Bjt 3, known as the bjt di erential pair, can be used to amplify only the di erential input signal v id =(v i1 v i2 ) while. Figure 7.3 circuit illustrating development of the differential amplifier. 7.3 the bjt differential pair reading assignment: Consider the connection shown in figure 7.3. The circuit shown in fig. The simplest form of differential. Differential Amplifier Circuit Using Bjt.
From www.chegg.com
Solved Consider the BJT differential amplifier shown below. Differential Amplifier Circuit Using Bjt The circuit shown in fig. Consider the connection shown in figure 7.3. 7.3 the bjt differential pair reading assignment: Figure 7.3 circuit illustrating development of the differential amplifier. A simple explanation of a differential amplifier (also known as a subtractor op amp). Besides using it inside integrated circuit, a differential amplifier can also be build with discrete bjt(bipolar junction transistors). Differential Amplifier Circuit Using Bjt.
From www.bagus.my.id
Implementation of TwoStage Amplifier using 2N2222 BJT bagus.my.id Differential Amplifier Circuit Using Bjt Besides using it inside integrated circuit, a differential amplifier can also be build with discrete bjt(bipolar junction transistors) or fet(field effect transistor) transistors. 3, known as the bjt di erential pair, can be used to amplify only the di erential input signal v id =(v i1 v i2 ) while. The circuit shown in fig. The simplest form of differential. Differential Amplifier Circuit Using Bjt.
From www.ee-diary.com
Basic BJT Differential Amplifier Construction and Analysis eediary Differential Amplifier Circuit Using Bjt The simplest form of differential amplifier can be constructed using bipolar. A simple explanation of a differential amplifier (also known as a subtractor op amp). 3, known as the bjt di erential pair, can be used to amplify only the di erential input signal v id =(v i1 v i2 ) while. Besides using it inside integrated circuit, a differential. Differential Amplifier Circuit Using Bjt.
From www.youtube.com
BJT Differential Amplifier Explained YouTube Differential Amplifier Circuit Using Bjt Learn what differential amplifiers are, bjt & op amp differential. 3, known as the bjt di erential pair, can be used to amplify only the di erential input signal v id =(v i1 v i2 ) while. A simple explanation of a differential amplifier (also known as a subtractor op amp). 7.3 the bjt differential pair reading assignment: Figure 7.3. Differential Amplifier Circuit Using Bjt.
From www.multisim.com
Differential amplifier using BJT and common mode Multisim Live Differential Amplifier Circuit Using Bjt Figure 7.3 circuit illustrating development of the differential amplifier. Consider the connection shown in figure 7.3. A simple explanation of a differential amplifier (also known as a subtractor op amp). The circuit shown in fig. The simplest form of differential amplifier can be constructed using bipolar. 3, known as the bjt di erential pair, can be used to amplify only. Differential Amplifier Circuit Using Bjt.
From www.ee-diary.com
AM modulator using BJT Transistor eediary Differential Amplifier Circuit Using Bjt 7.3 the bjt differential pair reading assignment: Figure 7.3 circuit illustrating development of the differential amplifier. The circuit shown in fig. A simple explanation of a differential amplifier (also known as a subtractor op amp). Consider the connection shown in figure 7.3. The simplest form of differential amplifier can be constructed using bipolar. 3, known as the bjt di erential. Differential Amplifier Circuit Using Bjt.
From fixwiringostracise.z21.web.core.windows.net
Differential Amplifier Using Bjt Circuit Diagram Differential Amplifier Circuit Using Bjt The simplest form of differential amplifier can be constructed using bipolar. Learn what differential amplifiers are, bjt & op amp differential. Besides using it inside integrated circuit, a differential amplifier can also be build with discrete bjt(bipolar junction transistors) or fet(field effect transistor) transistors. A simple explanation of a differential amplifier (also known as a subtractor op amp). 3, known. Differential Amplifier Circuit Using Bjt.
From studylib.net
Sheet 1 BJT Differential DC analysis Elec. Cir. A solution Differential Amplifier Circuit Using Bjt Consider the connection shown in figure 7.3. A simple explanation of a differential amplifier (also known as a subtractor op amp). Besides using it inside integrated circuit, a differential amplifier can also be build with discrete bjt(bipolar junction transistors) or fet(field effect transistor) transistors. 3, known as the bjt di erential pair, can be used to amplify only the di. Differential Amplifier Circuit Using Bjt.
From www.chegg.com
Solved A PNP BJT differential amplifier circuit with Differential Amplifier Circuit Using Bjt Besides using it inside integrated circuit, a differential amplifier can also be build with discrete bjt(bipolar junction transistors) or fet(field effect transistor) transistors. A simple explanation of a differential amplifier (also known as a subtractor op amp). Figure 7.3 circuit illustrating development of the differential amplifier. 3, known as the bjt di erential pair, can be used to amplify only. Differential Amplifier Circuit Using Bjt.
From ar.inspiredpencil.com
Bjt Amplifier Applications Differential Amplifier Circuit Using Bjt 7.3 the bjt differential pair reading assignment: Besides using it inside integrated circuit, a differential amplifier can also be build with discrete bjt(bipolar junction transistors) or fet(field effect transistor) transistors. Learn what differential amplifiers are, bjt & op amp differential. A simple explanation of a differential amplifier (also known as a subtractor op amp). The circuit shown in fig. 3,. Differential Amplifier Circuit Using Bjt.
From diagramlibnr9tbs.z13.web.core.windows.net
Differential Amplifier Circuit Diagram Using Bjt Differential Amplifier Circuit Using Bjt Consider the connection shown in figure 7.3. 7.3 the bjt differential pair reading assignment: 3, known as the bjt di erential pair, can be used to amplify only the di erential input signal v id =(v i1 v i2 ) while. The simplest form of differential amplifier can be constructed using bipolar. A simple explanation of a differential amplifier (also. Differential Amplifier Circuit Using Bjt.
From www.theengineeringknowledge.com
BJT as an Amplifier Circuit, Types & Details The Engineering Knowledge Differential Amplifier Circuit Using Bjt Learn what differential amplifiers are, bjt & op amp differential. 7.3 the bjt differential pair reading assignment: Figure 7.3 circuit illustrating development of the differential amplifier. Besides using it inside integrated circuit, a differential amplifier can also be build with discrete bjt(bipolar junction transistors) or fet(field effect transistor) transistors. The simplest form of differential amplifier can be constructed using bipolar.. Differential Amplifier Circuit Using Bjt.
From www.youtube.com
MOSFET Differential Amplifier Explained YouTube Differential Amplifier Circuit Using Bjt Consider the connection shown in figure 7.3. Besides using it inside integrated circuit, a differential amplifier can also be build with discrete bjt(bipolar junction transistors) or fet(field effect transistor) transistors. The simplest form of differential amplifier can be constructed using bipolar. Learn what differential amplifiers are, bjt & op amp differential. A simple explanation of a differential amplifier (also known. Differential Amplifier Circuit Using Bjt.
From ayla-lane.blogspot.com
Differential Amplifier Circuit Using Ayla Lane Differential Amplifier Circuit Using Bjt The circuit shown in fig. Learn what differential amplifiers are, bjt & op amp differential. A simple explanation of a differential amplifier (also known as a subtractor op amp). The simplest form of differential amplifier can be constructed using bipolar. Besides using it inside integrated circuit, a differential amplifier can also be build with discrete bjt(bipolar junction transistors) or fet(field. Differential Amplifier Circuit Using Bjt.
From mungfali.com
Differential Amplifier Circuit Diagram Differential Amplifier Circuit Using Bjt Consider the connection shown in figure 7.3. 3, known as the bjt di erential pair, can be used to amplify only the di erential input signal v id =(v i1 v i2 ) while. The simplest form of differential amplifier can be constructed using bipolar. Besides using it inside integrated circuit, a differential amplifier can also be build with discrete. Differential Amplifier Circuit Using Bjt.