Audio Amplifier Using Lm386 Project Report . They're a good choice for increasing sound volume. Since low voltage consumption & functions well on battery. There are different models of the lm386 that have slightly different specifications such as lm 386n. This is project report for electronics course at sam higginbottom institute of agriculture, technology and sciences. Learn the lm386 audio amplifier circuits. The main purpose of the present study is to design simple low cost audio amplifier using ic lm386. Find out how to build a great sounding audio amplifier (with bass boost) from the lm386 ic, and learn what makes this amplifier sound better than the rest.
from www.youtube.com
Learn the lm386 audio amplifier circuits. This is project report for electronics course at sam higginbottom institute of agriculture, technology and sciences. The main purpose of the present study is to design simple low cost audio amplifier using ic lm386. They're a good choice for increasing sound volume. Since low voltage consumption & functions well on battery. There are different models of the lm386 that have slightly different specifications such as lm 386n. Find out how to build a great sounding audio amplifier (with bass boost) from the lm386 ic, and learn what makes this amplifier sound better than the rest.
๐ How to make an LM386 audio amplifier circuit YouTube
Audio Amplifier Using Lm386 Project Report The main purpose of the present study is to design simple low cost audio amplifier using ic lm386. There are different models of the lm386 that have slightly different specifications such as lm 386n. Find out how to build a great sounding audio amplifier (with bass boost) from the lm386 ic, and learn what makes this amplifier sound better than the rest. Since low voltage consumption & functions well on battery. They're a good choice for increasing sound volume. This is project report for electronics course at sam higginbottom institute of agriculture, technology and sciences. The main purpose of the present study is to design simple low cost audio amplifier using ic lm386. Learn the lm386 audio amplifier circuits.
From www.pinterest.at
Here you will find a complete description of Audio Amplifier Circuit Audio Amplifier Using Lm386 Project Report There are different models of the lm386 that have slightly different specifications such as lm 386n. The main purpose of the present study is to design simple low cost audio amplifier using ic lm386. Learn the lm386 audio amplifier circuits. Since low voltage consumption & functions well on battery. This is project report for electronics course at sam higginbottom institute. Audio Amplifier Using Lm386 Project Report.
From www.youtube.com
How to Make a Simple Audio Amplifier Circuit using LM386 YouTube Audio Amplifier Using Lm386 Project Report The main purpose of the present study is to design simple low cost audio amplifier using ic lm386. Find out how to build a great sounding audio amplifier (with bass boost) from the lm386 ic, and learn what makes this amplifier sound better than the rest. There are different models of the lm386 that have slightly different specifications such as. Audio Amplifier Using Lm386 Project Report.
From www.circuits-diy.com
Simple Audio Amplifier Circuit using LM386 Audio Amplifier Using Lm386 Project Report Since low voltage consumption & functions well on battery. This is project report for electronics course at sam higginbottom institute of agriculture, technology and sciences. There are different models of the lm386 that have slightly different specifications such as lm 386n. They're a good choice for increasing sound volume. The main purpose of the present study is to design simple. Audio Amplifier Using Lm386 Project Report.
From www.brighthubengineering.com
How to Build Small, Simple Audio Amplifiers Using IC LM386 Audio Amplifier Using Lm386 Project Report There are different models of the lm386 that have slightly different specifications such as lm 386n. They're a good choice for increasing sound volume. Learn the lm386 audio amplifier circuits. The main purpose of the present study is to design simple low cost audio amplifier using ic lm386. Find out how to build a great sounding audio amplifier (with bass. Audio Amplifier Using Lm386 Project Report.
From www.wiringdraw.com
How To Make An Lm386 Audio Amplifier Circuit Diagram Wiring Draw And Audio Amplifier Using Lm386 Project Report Learn the lm386 audio amplifier circuits. Since low voltage consumption & functions well on battery. This is project report for electronics course at sam higginbottom institute of agriculture, technology and sciences. They're a good choice for increasing sound volume. The main purpose of the present study is to design simple low cost audio amplifier using ic lm386. There are different. Audio Amplifier Using Lm386 Project Report.
From bestengineeringprojects.com
Low Power Audio Amplifier Using LM386 Engineering Projects Audio Amplifier Using Lm386 Project Report Learn the lm386 audio amplifier circuits. There are different models of the lm386 that have slightly different specifications such as lm 386n. This is project report for electronics course at sam higginbottom institute of agriculture, technology and sciences. Find out how to build a great sounding audio amplifier (with bass boost) from the lm386 ic, and learn what makes this. Audio Amplifier Using Lm386 Project Report.
From engineerscrazy.blogspot.com
Crazzy Engineers 1 watt audio amplifier using LM386 Audio Amplifier Using Lm386 Project Report There are different models of the lm386 that have slightly different specifications such as lm 386n. This is project report for electronics course at sam higginbottom institute of agriculture, technology and sciences. Since low voltage consumption & functions well on battery. The main purpose of the present study is to design simple low cost audio amplifier using ic lm386. Learn. Audio Amplifier Using Lm386 Project Report.
From www.circuits-diy.com
Simple Audio Amplifier Circuit using LM386 Audio Amplifier Using Lm386 Project Report This is project report for electronics course at sam higginbottom institute of agriculture, technology and sciences. They're a good choice for increasing sound volume. There are different models of the lm386 that have slightly different specifications such as lm 386n. The main purpose of the present study is to design simple low cost audio amplifier using ic lm386. Since low. Audio Amplifier Using Lm386 Project Report.
From www.youtube.com
Simple LM386 Audio Amplifier For Radio Projects YouTube Audio Amplifier Using Lm386 Project Report There are different models of the lm386 that have slightly different specifications such as lm 386n. This is project report for electronics course at sam higginbottom institute of agriculture, technology and sciences. Since low voltage consumption & functions well on battery. They're a good choice for increasing sound volume. The main purpose of the present study is to design simple. Audio Amplifier Using Lm386 Project Report.
From circuitsboards.blogspot.com
Audio Amplifier With Lm386 Circuit Boards Audio Amplifier Using Lm386 Project Report They're a good choice for increasing sound volume. There are different models of the lm386 that have slightly different specifications such as lm 386n. This is project report for electronics course at sam higginbottom institute of agriculture, technology and sciences. The main purpose of the present study is to design simple low cost audio amplifier using ic lm386. Learn the. Audio Amplifier Using Lm386 Project Report.
From www.pinterest.se
Audio amplifier using LM386 Audio amplifier, Electronics projects Audio Amplifier Using Lm386 Project Report Find out how to build a great sounding audio amplifier (with bass boost) from the lm386 ic, and learn what makes this amplifier sound better than the rest. The main purpose of the present study is to design simple low cost audio amplifier using ic lm386. There are different models of the lm386 that have slightly different specifications such as. Audio Amplifier Using Lm386 Project Report.
From www.organised-sound.com
How To Make An Lm386 Audio Amplifier Circuit Diagram ยป Wiring Diagram Audio Amplifier Using Lm386 Project Report This is project report for electronics course at sam higginbottom institute of agriculture, technology and sciences. Learn the lm386 audio amplifier circuits. They're a good choice for increasing sound volume. Since low voltage consumption & functions well on battery. The main purpose of the present study is to design simple low cost audio amplifier using ic lm386. There are different. Audio Amplifier Using Lm386 Project Report.
From www.youtube.com
How to design LM386 Audio Power Amplifier with Computer Speaker Output Audio Amplifier Using Lm386 Project Report Find out how to build a great sounding audio amplifier (with bass boost) from the lm386 ic, and learn what makes this amplifier sound better than the rest. They're a good choice for increasing sound volume. The main purpose of the present study is to design simple low cost audio amplifier using ic lm386. This is project report for electronics. Audio Amplifier Using Lm386 Project Report.
From www.electronicsforu.com
LM386 based Audio Amplifier Full Project with Circuit Available Audio Amplifier Using Lm386 Project Report This is project report for electronics course at sam higginbottom institute of agriculture, technology and sciences. Since low voltage consumption & functions well on battery. There are different models of the lm386 that have slightly different specifications such as lm 386n. Find out how to build a great sounding audio amplifier (with bass boost) from the lm386 ic, and learn. Audio Amplifier Using Lm386 Project Report.
From dxexplorer.com
Simple LM386 Audio Amplifier For Radio Projects Audio Amplifier Using Lm386 Project Report Find out how to build a great sounding audio amplifier (with bass boost) from the lm386 ic, and learn what makes this amplifier sound better than the rest. This is project report for electronics course at sam higginbottom institute of agriculture, technology and sciences. They're a good choice for increasing sound volume. Since low voltage consumption & functions well on. Audio Amplifier Using Lm386 Project Report.
From www.circuits-diy.com
Acoustic Audio Amplifier Circuit using LM386 Audio Amplifier Using Lm386 Project Report Find out how to build a great sounding audio amplifier (with bass boost) from the lm386 ic, and learn what makes this amplifier sound better than the rest. This is project report for electronics course at sam higginbottom institute of agriculture, technology and sciences. They're a good choice for increasing sound volume. There are different models of the lm386 that. Audio Amplifier Using Lm386 Project Report.
From circuitlibupgrown.z4.web.core.windows.net
Audio Amplifier Using Lm386 Audio Amplifier Using Lm386 Project Report The main purpose of the present study is to design simple low cost audio amplifier using ic lm386. They're a good choice for increasing sound volume. Find out how to build a great sounding audio amplifier (with bass boost) from the lm386 ic, and learn what makes this amplifier sound better than the rest. This is project report for electronics. Audio Amplifier Using Lm386 Project Report.
From diagramenginesilke.z19.web.core.windows.net
Audio Amplifier Using Lm386 Circuit Diagram Audio Amplifier Using Lm386 Project Report The main purpose of the present study is to design simple low cost audio amplifier using ic lm386. They're a good choice for increasing sound volume. Since low voltage consumption & functions well on battery. Learn the lm386 audio amplifier circuits. Find out how to build a great sounding audio amplifier (with bass boost) from the lm386 ic, and learn. Audio Amplifier Using Lm386 Project Report.
From dxexplorer.com
Simple LM386 Audio Amplifier For Radio Projects Audio Amplifier Using Lm386 Project Report Find out how to build a great sounding audio amplifier (with bass boost) from the lm386 ic, and learn what makes this amplifier sound better than the rest. Since low voltage consumption & functions well on battery. There are different models of the lm386 that have slightly different specifications such as lm 386n. This is project report for electronics course. Audio Amplifier Using Lm386 Project Report.
From www.circuitbasics.com
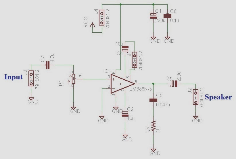
Build a Great Sounding Audio Amplifier (with Bass Boost) from the LM386 Audio Amplifier Using Lm386 Project Report This is project report for electronics course at sam higginbottom institute of agriculture, technology and sciences. There are different models of the lm386 that have slightly different specifications such as lm 386n. The main purpose of the present study is to design simple low cost audio amplifier using ic lm386. They're a good choice for increasing sound volume. Find out. Audio Amplifier Using Lm386 Project Report.
From www.instructables.com
Audio Amplifier With the LM386! 4 Steps (with Pictures) Instructables Audio Amplifier Using Lm386 Project Report Since low voltage consumption & functions well on battery. This is project report for electronics course at sam higginbottom institute of agriculture, technology and sciences. They're a good choice for increasing sound volume. Find out how to build a great sounding audio amplifier (with bass boost) from the lm386 ic, and learn what makes this amplifier sound better than the. Audio Amplifier Using Lm386 Project Report.
From www.youtube.com
๐ How to make an LM386 audio amplifier circuit YouTube Audio Amplifier Using Lm386 Project Report Learn the lm386 audio amplifier circuits. There are different models of the lm386 that have slightly different specifications such as lm 386n. They're a good choice for increasing sound volume. Since low voltage consumption & functions well on battery. This is project report for electronics course at sam higginbottom institute of agriculture, technology and sciences. The main purpose of the. Audio Amplifier Using Lm386 Project Report.
From www.circuitdiagram.co
Lm386 Audio Amplifier Circuit Design Circuit Diagram Audio Amplifier Using Lm386 Project Report Find out how to build a great sounding audio amplifier (with bass boost) from the lm386 ic, and learn what makes this amplifier sound better than the rest. There are different models of the lm386 that have slightly different specifications such as lm 386n. This is project report for electronics course at sam higginbottom institute of agriculture, technology and sciences.. Audio Amplifier Using Lm386 Project Report.
From www.circuitbasics.com
Build a Great Sounding Audio Amplifier (with Bass Boost) from the LM386 Audio Amplifier Using Lm386 Project Report They're a good choice for increasing sound volume. The main purpose of the present study is to design simple low cost audio amplifier using ic lm386. Learn the lm386 audio amplifier circuits. Find out how to build a great sounding audio amplifier (with bass boost) from the lm386 ic, and learn what makes this amplifier sound better than the rest.. Audio Amplifier Using Lm386 Project Report.
From wiringfixunchancy.z13.web.core.windows.net
Audio Amplifier Circuit Diagram Using Lm386 Audio Amplifier Using Lm386 Project Report The main purpose of the present study is to design simple low cost audio amplifier using ic lm386. There are different models of the lm386 that have slightly different specifications such as lm 386n. They're a good choice for increasing sound volume. This is project report for electronics course at sam higginbottom institute of agriculture, technology and sciences. Find out. Audio Amplifier Using Lm386 Project Report.
From circuits-diy.com
Simple Audio Amplifier Circuit using LM386 Audio Amplifier Using Lm386 Project Report There are different models of the lm386 that have slightly different specifications such as lm 386n. The main purpose of the present study is to design simple low cost audio amplifier using ic lm386. Find out how to build a great sounding audio amplifier (with bass boost) from the lm386 ic, and learn what makes this amplifier sound better than. Audio Amplifier Using Lm386 Project Report.
From www.circuitdiagram.co
Lm386 Audio Power Amplifier Circuit Circuit Diagram Audio Amplifier Using Lm386 Project Report Learn the lm386 audio amplifier circuits. Since low voltage consumption & functions well on battery. Find out how to build a great sounding audio amplifier (with bass boost) from the lm386 ic, and learn what makes this amplifier sound better than the rest. The main purpose of the present study is to design simple low cost audio amplifier using ic. Audio Amplifier Using Lm386 Project Report.
From www.circuits-diy.com
Acoustic Audio Amplifier Circuit using LM386 Audio Amplifier Using Lm386 Project Report Since low voltage consumption & functions well on battery. There are different models of the lm386 that have slightly different specifications such as lm 386n. The main purpose of the present study is to design simple low cost audio amplifier using ic lm386. Find out how to build a great sounding audio amplifier (with bass boost) from the lm386 ic,. Audio Amplifier Using Lm386 Project Report.
From www.youtube.com
How to make mini audio amplifier using a LM386 IC simple amplifier Audio Amplifier Using Lm386 Project Report Since low voltage consumption & functions well on battery. There are different models of the lm386 that have slightly different specifications such as lm 386n. They're a good choice for increasing sound volume. The main purpose of the present study is to design simple low cost audio amplifier using ic lm386. Find out how to build a great sounding audio. Audio Amplifier Using Lm386 Project Report.
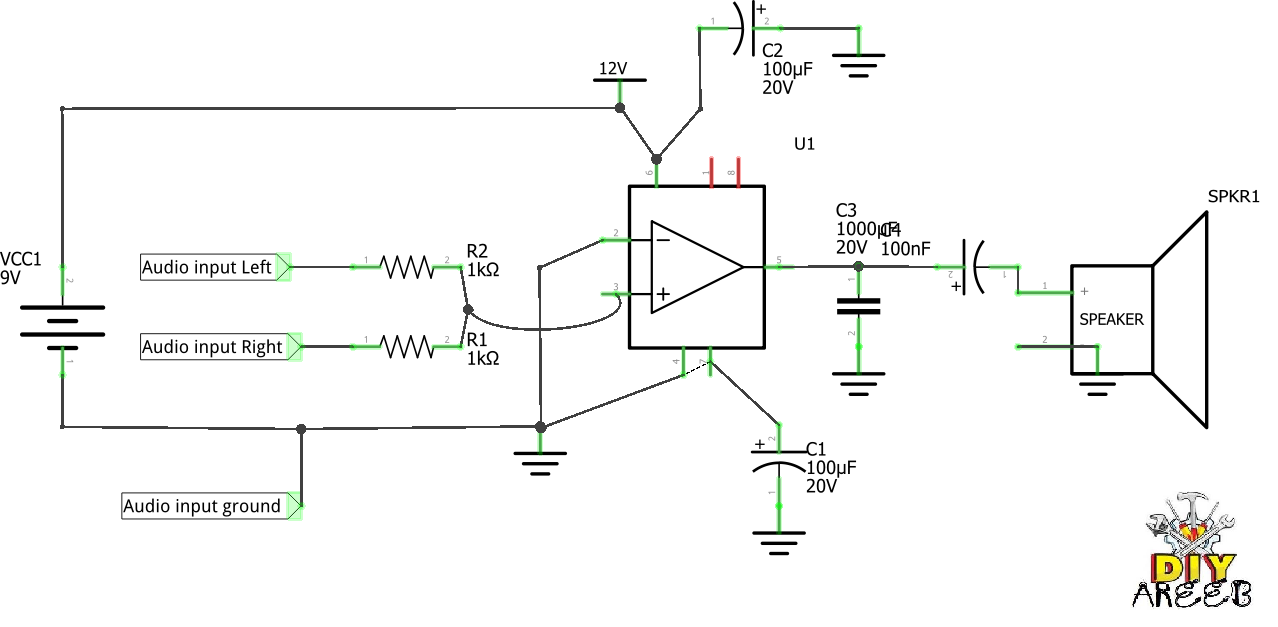
From diy-areeb.blogspot.com
How to make a simple audio amplifier Audio Amplifier using LM386 Audio Amplifier Using Lm386 Project Report There are different models of the lm386 that have slightly different specifications such as lm 386n. They're a good choice for increasing sound volume. This is project report for electronics course at sam higginbottom institute of agriculture, technology and sciences. Learn the lm386 audio amplifier circuits. Find out how to build a great sounding audio amplifier (with bass boost) from. Audio Amplifier Using Lm386 Project Report.
From digitalab.org
Audio Amplifier using LM386 Digital Lab Audio Amplifier Using Lm386 Project Report The main purpose of the present study is to design simple low cost audio amplifier using ic lm386. Learn the lm386 audio amplifier circuits. Find out how to build a great sounding audio amplifier (with bass boost) from the lm386 ic, and learn what makes this amplifier sound better than the rest. This is project report for electronics course at. Audio Amplifier Using Lm386 Project Report.
From freakengineer.com
lm386 audio amplifier ยป Freak Engineer Audio Amplifier Using Lm386 Project Report They're a good choice for increasing sound volume. The main purpose of the present study is to design simple low cost audio amplifier using ic lm386. Since low voltage consumption & functions well on battery. Learn the lm386 audio amplifier circuits. Find out how to build a great sounding audio amplifier (with bass boost) from the lm386 ic, and learn. Audio Amplifier Using Lm386 Project Report.
From www.youtube.com
Proteus Tutorial 3 Designing an audio amplifier using LM386 YouTube Audio Amplifier Using Lm386 Project Report This is project report for electronics course at sam higginbottom institute of agriculture, technology and sciences. Learn the lm386 audio amplifier circuits. Find out how to build a great sounding audio amplifier (with bass boost) from the lm386 ic, and learn what makes this amplifier sound better than the rest. They're a good choice for increasing sound volume. There are. Audio Amplifier Using Lm386 Project Report.
From www.electronicsforu.com
LM386 based Audio Amplifier Full Project with Circuit Available Audio Amplifier Using Lm386 Project Report This is project report for electronics course at sam higginbottom institute of agriculture, technology and sciences. There are different models of the lm386 that have slightly different specifications such as lm 386n. Learn the lm386 audio amplifier circuits. Find out how to build a great sounding audio amplifier (with bass boost) from the lm386 ic, and learn what makes this. Audio Amplifier Using Lm386 Project Report.
From www.youtube.com
Simple Audio Amplifier Circuit using LM386 YouTube Audio Amplifier Using Lm386 Project Report This is project report for electronics course at sam higginbottom institute of agriculture, technology and sciences. The main purpose of the present study is to design simple low cost audio amplifier using ic lm386. There are different models of the lm386 that have slightly different specifications such as lm 386n. They're a good choice for increasing sound volume. Learn the. Audio Amplifier Using Lm386 Project Report.