Computer Hardware Circuit Diagram . We'll go over all of the fundamental schematic symbols: this tutorial should turn you into a fully literate schematic reader! a schematic diagram of a computer hardware and software system provides a visual representation of how. cs106e spring 2018, young. computer system primarily comprises a central processing unit (cpu), memory, input/output devices and storage devices. Then we'll talk about how those. The computer diagram typically includes the main hardware components such as the central. understanding the layout and connections of a desktop computer motherboard can be essential for troubleshooting hardware.
from www.researchgate.net
The computer diagram typically includes the main hardware components such as the central. We'll go over all of the fundamental schematic symbols: a schematic diagram of a computer hardware and software system provides a visual representation of how. Then we'll talk about how those. computer system primarily comprises a central processing unit (cpu), memory, input/output devices and storage devices. cs106e spring 2018, young. this tutorial should turn you into a fully literate schematic reader! understanding the layout and connections of a desktop computer motherboard can be essential for troubleshooting hardware.
ADC hardware circuit diagram As shown in Figure 3, ADI's 16bit
Computer Hardware Circuit Diagram this tutorial should turn you into a fully literate schematic reader! understanding the layout and connections of a desktop computer motherboard can be essential for troubleshooting hardware. this tutorial should turn you into a fully literate schematic reader! computer system primarily comprises a central processing unit (cpu), memory, input/output devices and storage devices. a schematic diagram of a computer hardware and software system provides a visual representation of how. Then we'll talk about how those. cs106e spring 2018, young. We'll go over all of the fundamental schematic symbols: The computer diagram typically includes the main hardware components such as the central.
From diagram.tntuservices.com
Electrical Circuit Diagram Creator Wiring Diagram and Schematic Role Computer Hardware Circuit Diagram cs106e spring 2018, young. Then we'll talk about how those. The computer diagram typically includes the main hardware components such as the central. We'll go over all of the fundamental schematic symbols: this tutorial should turn you into a fully literate schematic reader! a schematic diagram of a computer hardware and software system provides a visual representation. Computer Hardware Circuit Diagram.
From medium.com
QC — How to build a Quantum Computer with Superconducting Circuit? Computer Hardware Circuit Diagram We'll go over all of the fundamental schematic symbols: The computer diagram typically includes the main hardware components such as the central. computer system primarily comprises a central processing unit (cpu), memory, input/output devices and storage devices. cs106e spring 2018, young. understanding the layout and connections of a desktop computer motherboard can be essential for troubleshooting hardware.. Computer Hardware Circuit Diagram.
From quizlet.com
Xray Circuit Diagram Quizlet Computer Hardware Circuit Diagram The computer diagram typically includes the main hardware components such as the central. Then we'll talk about how those. understanding the layout and connections of a desktop computer motherboard can be essential for troubleshooting hardware. computer system primarily comprises a central processing unit (cpu), memory, input/output devices and storage devices. this tutorial should turn you into a. Computer Hardware Circuit Diagram.
From www.homemade-circuits.com
IC MP1584 Datasheet and Circuit Diagram Homemade Circuit Projects Computer Hardware Circuit Diagram Then we'll talk about how those. understanding the layout and connections of a desktop computer motherboard can be essential for troubleshooting hardware. The computer diagram typically includes the main hardware components such as the central. a schematic diagram of a computer hardware and software system provides a visual representation of how. computer system primarily comprises a central. Computer Hardware Circuit Diagram.
From www.ee-diary.com
Read Write to External EEPROM with Arduino eediary Computer Hardware Circuit Diagram Then we'll talk about how those. computer system primarily comprises a central processing unit (cpu), memory, input/output devices and storage devices. cs106e spring 2018, young. understanding the layout and connections of a desktop computer motherboard can be essential for troubleshooting hardware. The computer diagram typically includes the main hardware components such as the central. this tutorial. Computer Hardware Circuit Diagram.
From www.pinterest.jp
Quantum computer labeled infographic. Qubit vector illustration scheme Computer Hardware Circuit Diagram computer system primarily comprises a central processing unit (cpu), memory, input/output devices and storage devices. this tutorial should turn you into a fully literate schematic reader! understanding the layout and connections of a desktop computer motherboard can be essential for troubleshooting hardware. a schematic diagram of a computer hardware and software system provides a visual representation. Computer Hardware Circuit Diagram.
From guidewiringhousehold.z14.web.core.windows.net
Or Logic Gate Circuit Diagram Computer Hardware Circuit Diagram computer system primarily comprises a central processing unit (cpu), memory, input/output devices and storage devices. The computer diagram typically includes the main hardware components such as the central. cs106e spring 2018, young. We'll go over all of the fundamental schematic symbols: Then we'll talk about how those. a schematic diagram of a computer hardware and software system. Computer Hardware Circuit Diagram.
From userdiagramwirtz.z19.web.core.windows.net
Computer Hardware Circuit Diagram Computer Hardware Circuit Diagram We'll go over all of the fundamental schematic symbols: The computer diagram typically includes the main hardware components such as the central. computer system primarily comprises a central processing unit (cpu), memory, input/output devices and storage devices. Then we'll talk about how those. this tutorial should turn you into a fully literate schematic reader! a schematic diagram. Computer Hardware Circuit Diagram.
From www.researchgate.net
HiL simulation components. HiL hardware in the loop; ECU electronic Computer Hardware Circuit Diagram We'll go over all of the fundamental schematic symbols: computer system primarily comprises a central processing unit (cpu), memory, input/output devices and storage devices. cs106e spring 2018, young. this tutorial should turn you into a fully literate schematic reader! The computer diagram typically includes the main hardware components such as the central. understanding the layout and. Computer Hardware Circuit Diagram.
From www.researchgate.net
EMBEDDED CONTROL HARDWARE CIRCUIT SCHEMATIC DIAGRAM Download Computer Hardware Circuit Diagram computer system primarily comprises a central processing unit (cpu), memory, input/output devices and storage devices. Then we'll talk about how those. this tutorial should turn you into a fully literate schematic reader! a schematic diagram of a computer hardware and software system provides a visual representation of how. We'll go over all of the fundamental schematic symbols:. Computer Hardware Circuit Diagram.
From bmpcparte.blogspot.com
How To Identify Parts Of A Circuit Board bmpcparte Computer Hardware Circuit Diagram We'll go over all of the fundamental schematic symbols: this tutorial should turn you into a fully literate schematic reader! The computer diagram typically includes the main hardware components such as the central. cs106e spring 2018, young. Then we'll talk about how those. a schematic diagram of a computer hardware and software system provides a visual representation. Computer Hardware Circuit Diagram.
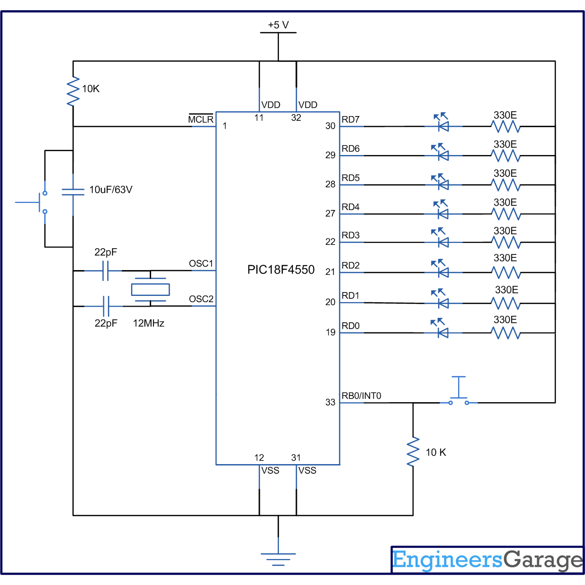
From www.engineersgarage.com
How to work with External (Hardware) Interrupts of PIC Microcontroller Computer Hardware Circuit Diagram this tutorial should turn you into a fully literate schematic reader! We'll go over all of the fundamental schematic symbols: cs106e spring 2018, young. Then we'll talk about how those. understanding the layout and connections of a desktop computer motherboard can be essential for troubleshooting hardware. computer system primarily comprises a central processing unit (cpu), memory,. Computer Hardware Circuit Diagram.
From mydiagram.online
[DIAGRAM] Simple Circuit Diagram Maker Computer Hardware Circuit Diagram understanding the layout and connections of a desktop computer motherboard can be essential for troubleshooting hardware. cs106e spring 2018, young. We'll go over all of the fundamental schematic symbols: this tutorial should turn you into a fully literate schematic reader! a schematic diagram of a computer hardware and software system provides a visual representation of how.. Computer Hardware Circuit Diagram.
From www.researchgate.net
The simulation result diagrams of the hardware circuit Download Computer Hardware Circuit Diagram The computer diagram typically includes the main hardware components such as the central. cs106e spring 2018, young. this tutorial should turn you into a fully literate schematic reader! understanding the layout and connections of a desktop computer motherboard can be essential for troubleshooting hardware. computer system primarily comprises a central processing unit (cpu), memory, input/output devices. Computer Hardware Circuit Diagram.
From blog.maxipx.com
Circuit Board Schematic Diagram Computer Hardware Circuit Diagram Then we'll talk about how those. cs106e spring 2018, young. this tutorial should turn you into a fully literate schematic reader! computer system primarily comprises a central processing unit (cpu), memory, input/output devices and storage devices. a schematic diagram of a computer hardware and software system provides a visual representation of how. The computer diagram typically. Computer Hardware Circuit Diagram.
From pngtree.com
Circuit Diagram PNG Picture, Black Technology Circuit Board Circuit Computer Hardware Circuit Diagram The computer diagram typically includes the main hardware components such as the central. this tutorial should turn you into a fully literate schematic reader! Then we'll talk about how those. understanding the layout and connections of a desktop computer motherboard can be essential for troubleshooting hardware. computer system primarily comprises a central processing unit (cpu), memory, input/output. Computer Hardware Circuit Diagram.
From www.researchgate.net
ADC hardware circuit diagram As shown in Figure 3, ADI's 16bit Computer Hardware Circuit Diagram understanding the layout and connections of a desktop computer motherboard can be essential for troubleshooting hardware. Then we'll talk about how those. a schematic diagram of a computer hardware and software system provides a visual representation of how. We'll go over all of the fundamental schematic symbols: cs106e spring 2018, young. The computer diagram typically includes the. Computer Hardware Circuit Diagram.
From www.researchgate.net
Hardware circuit diagram Download Scientific Diagram Computer Hardware Circuit Diagram Then we'll talk about how those. We'll go over all of the fundamental schematic symbols: computer system primarily comprises a central processing unit (cpu), memory, input/output devices and storage devices. The computer diagram typically includes the main hardware components such as the central. this tutorial should turn you into a fully literate schematic reader! cs106e spring 2018,. Computer Hardware Circuit Diagram.
From www.next.gr
Repositorycircuits Page 540 Next.gr Computer Hardware Circuit Diagram computer system primarily comprises a central processing unit (cpu), memory, input/output devices and storage devices. We'll go over all of the fundamental schematic symbols: understanding the layout and connections of a desktop computer motherboard can be essential for troubleshooting hardware. The computer diagram typically includes the main hardware components such as the central. a schematic diagram of. Computer Hardware Circuit Diagram.
From www.researchgate.net
Circuit diagram of hardware. Download Scientific Diagram Computer Hardware Circuit Diagram cs106e spring 2018, young. understanding the layout and connections of a desktop computer motherboard can be essential for troubleshooting hardware. We'll go over all of the fundamental schematic symbols: The computer diagram typically includes the main hardware components such as the central. Then we'll talk about how those. a schematic diagram of a computer hardware and software. Computer Hardware Circuit Diagram.
From manual.imagenes4k.com
Cpu Wiring Diagram Board Computer Motherboard Pdf Circuit Diagram Computer Hardware Circuit Diagram computer system primarily comprises a central processing unit (cpu), memory, input/output devices and storage devices. this tutorial should turn you into a fully literate schematic reader! We'll go over all of the fundamental schematic symbols: Then we'll talk about how those. a schematic diagram of a computer hardware and software system provides a visual representation of how.. Computer Hardware Circuit Diagram.
From www.scribd.com
ACS800 01 Hardware Circuit Diagrams PDF Computer Hardware Circuit Diagram cs106e spring 2018, young. Then we'll talk about how those. The computer diagram typically includes the main hardware components such as the central. a schematic diagram of a computer hardware and software system provides a visual representation of how. this tutorial should turn you into a fully literate schematic reader! We'll go over all of the fundamental. Computer Hardware Circuit Diagram.
From www.seminarsonly.com
Android Interface based GSM Home Security System Electronics Project Computer Hardware Circuit Diagram this tutorial should turn you into a fully literate schematic reader! The computer diagram typically includes the main hardware components such as the central. cs106e spring 2018, young. understanding the layout and connections of a desktop computer motherboard can be essential for troubleshooting hardware. Then we'll talk about how those. a schematic diagram of a computer. Computer Hardware Circuit Diagram.
From wiringdiagramlevi.z19.web.core.windows.net
Hp 1000 Schematic Diagram Computer Hardware Circuit Diagram this tutorial should turn you into a fully literate schematic reader! understanding the layout and connections of a desktop computer motherboard can be essential for troubleshooting hardware. We'll go over all of the fundamental schematic symbols: Then we'll talk about how those. computer system primarily comprises a central processing unit (cpu), memory, input/output devices and storage devices.. Computer Hardware Circuit Diagram.
From schematicpartclaudia.z19.web.core.windows.net
Circuit Board Diagram Software Computer Hardware Circuit Diagram understanding the layout and connections of a desktop computer motherboard can be essential for troubleshooting hardware. The computer diagram typically includes the main hardware components such as the central. computer system primarily comprises a central processing unit (cpu), memory, input/output devices and storage devices. cs106e spring 2018, young. a schematic diagram of a computer hardware and. Computer Hardware Circuit Diagram.
From www.pinterest.com
Pin connection diagrams showing the relation between the different Computer Hardware Circuit Diagram computer system primarily comprises a central processing unit (cpu), memory, input/output devices and storage devices. understanding the layout and connections of a desktop computer motherboard can be essential for troubleshooting hardware. Then we'll talk about how those. cs106e spring 2018, young. a schematic diagram of a computer hardware and software system provides a visual representation of. Computer Hardware Circuit Diagram.
From www.udoo.org
Overview UDOO X86 Docs Computer Hardware Circuit Diagram understanding the layout and connections of a desktop computer motherboard can be essential for troubleshooting hardware. Then we'll talk about how those. cs106e spring 2018, young. a schematic diagram of a computer hardware and software system provides a visual representation of how. computer system primarily comprises a central processing unit (cpu), memory, input/output devices and storage. Computer Hardware Circuit Diagram.
From srjewel.blogspot.com
Speaker protection circuit diagram Computer Hardware Circuit Diagram The computer diagram typically includes the main hardware components such as the central. understanding the layout and connections of a desktop computer motherboard can be essential for troubleshooting hardware. computer system primarily comprises a central processing unit (cpu), memory, input/output devices and storage devices. Then we'll talk about how those. a schematic diagram of a computer hardware. Computer Hardware Circuit Diagram.
From itexpertinbd.blogspot.com
How to fix computer hardware and software problems Laptop motherboard Computer Hardware Circuit Diagram a schematic diagram of a computer hardware and software system provides a visual representation of how. computer system primarily comprises a central processing unit (cpu), memory, input/output devices and storage devices. understanding the layout and connections of a desktop computer motherboard can be essential for troubleshooting hardware. this tutorial should turn you into a fully literate. Computer Hardware Circuit Diagram.
From wiringengineabt.z19.web.core.windows.net
Computer Circuit Board Diagram Photos Computer Hardware Circuit Diagram We'll go over all of the fundamental schematic symbols: this tutorial should turn you into a fully literate schematic reader! The computer diagram typically includes the main hardware components such as the central. a schematic diagram of a computer hardware and software system provides a visual representation of how. computer system primarily comprises a central processing unit. Computer Hardware Circuit Diagram.
From www.almrsal.com
طريقة عمل دائرة كهربائية بسيطة بالصور المرسال Computer Hardware Circuit Diagram this tutorial should turn you into a fully literate schematic reader! understanding the layout and connections of a desktop computer motherboard can be essential for troubleshooting hardware. Then we'll talk about how those. The computer diagram typically includes the main hardware components such as the central. We'll go over all of the fundamental schematic symbols: a schematic. Computer Hardware Circuit Diagram.
From www.researchgate.net
Schematic of hardware circuit diagrams Download Scientific Diagram Computer Hardware Circuit Diagram cs106e spring 2018, young. a schematic diagram of a computer hardware and software system provides a visual representation of how. Then we'll talk about how those. The computer diagram typically includes the main hardware components such as the central. this tutorial should turn you into a fully literate schematic reader! understanding the layout and connections of. Computer Hardware Circuit Diagram.
From wiringdiagramkristin.z19.web.core.windows.net
Motherboard Circuit Diagram Download Computer Hardware Circuit Diagram understanding the layout and connections of a desktop computer motherboard can be essential for troubleshooting hardware. cs106e spring 2018, young. computer system primarily comprises a central processing unit (cpu), memory, input/output devices and storage devices. The computer diagram typically includes the main hardware components such as the central. a schematic diagram of a computer hardware and. Computer Hardware Circuit Diagram.
From userdiagramwirtz.z19.web.core.windows.net
Computer Hardware Circuit Diagram Computer Hardware Circuit Diagram The computer diagram typically includes the main hardware components such as the central. We'll go over all of the fundamental schematic symbols: understanding the layout and connections of a desktop computer motherboard can be essential for troubleshooting hardware. this tutorial should turn you into a fully literate schematic reader! Then we'll talk about how those. cs106e spring. Computer Hardware Circuit Diagram.
From tronicspro.com
Stereo Amplifier NE5532 Circuit Diagram TRONICSpro Computer Hardware Circuit Diagram We'll go over all of the fundamental schematic symbols: computer system primarily comprises a central processing unit (cpu), memory, input/output devices and storage devices. this tutorial should turn you into a fully literate schematic reader! understanding the layout and connections of a desktop computer motherboard can be essential for troubleshooting hardware. cs106e spring 2018, young. The. Computer Hardware Circuit Diagram.