Renewal Definition Anatomy . Learn about the molecular and cellular. learn about regeneration, the ability of some animals to regrow damaged or missing body parts, and how it differs from human. regeneration the natural renewal of a structure, as of a lost tissue or part. stem cells are the core of the modern regenerative medicine. In the context of anatomy and physiology, renewal refers to the process by which cells and tissues repair themselves. regeneration is the process of renewal, restoration, and tissue growth that makes organisms resilient to damage. regeneration is the process of replacing or restoring damaged or missing cells, tissues, organs, and even entire. adult (“tissue”) stem cells are capable of dividing asymmetrically, with. learn about the complex cellular process of tissue regeneration and the role of biomimetic materials in restoring normal. Generare = to produce, bring.
from www.spotdraft.com
Generare = to produce, bring. regeneration the natural renewal of a structure, as of a lost tissue or part. learn about regeneration, the ability of some animals to regrow damaged or missing body parts, and how it differs from human. adult (“tissue”) stem cells are capable of dividing asymmetrically, with. Learn about the molecular and cellular. regeneration is the process of replacing or restoring damaged or missing cells, tissues, organs, and even entire. In the context of anatomy and physiology, renewal refers to the process by which cells and tissues repair themselves. regeneration is the process of renewal, restoration, and tissue growth that makes organisms resilient to damage. learn about the complex cellular process of tissue regeneration and the role of biomimetic materials in restoring normal. stem cells are the core of the modern regenerative medicine.
Contract Renewal Process Strategy + Best Practices
Renewal Definition Anatomy adult (“tissue”) stem cells are capable of dividing asymmetrically, with. Learn about the molecular and cellular. Generare = to produce, bring. regeneration is the process of renewal, restoration, and tissue growth that makes organisms resilient to damage. In the context of anatomy and physiology, renewal refers to the process by which cells and tissues repair themselves. stem cells are the core of the modern regenerative medicine. adult (“tissue”) stem cells are capable of dividing asymmetrically, with. regeneration is the process of replacing or restoring damaged or missing cells, tissues, organs, and even entire. learn about the complex cellular process of tissue regeneration and the role of biomimetic materials in restoring normal. regeneration the natural renewal of a structure, as of a lost tissue or part. learn about regeneration, the ability of some animals to regrow damaged or missing body parts, and how it differs from human.
From www.youtube.com
How to pronounce RENEWAL in British English YouTube Renewal Definition Anatomy learn about the complex cellular process of tissue regeneration and the role of biomimetic materials in restoring normal. regeneration is the process of renewal, restoration, and tissue growth that makes organisms resilient to damage. stem cells are the core of the modern regenerative medicine. Learn about the molecular and cellular. learn about regeneration, the ability of. Renewal Definition Anatomy.
From gamesmartz.com
Urban Renewal Definition & Image GameSmartz Renewal Definition Anatomy regeneration is the process of replacing or restoring damaged or missing cells, tissues, organs, and even entire. Learn about the molecular and cellular. regeneration the natural renewal of a structure, as of a lost tissue or part. regeneration is the process of renewal, restoration, and tissue growth that makes organisms resilient to damage. In the context of. Renewal Definition Anatomy.
From www.theedgesearch.com
All you need to know about stem cell Renewal Definition Anatomy adult (“tissue”) stem cells are capable of dividing asymmetrically, with. learn about the complex cellular process of tissue regeneration and the role of biomimetic materials in restoring normal. regeneration the natural renewal of a structure, as of a lost tissue or part. Generare = to produce, bring. regeneration is the process of renewal, restoration, and tissue. Renewal Definition Anatomy.
From www.youtube.com
Renewal Meaning YouTube Renewal Definition Anatomy Learn about the molecular and cellular. regeneration is the process of renewal, restoration, and tissue growth that makes organisms resilient to damage. regeneration the natural renewal of a structure, as of a lost tissue or part. stem cells are the core of the modern regenerative medicine. Generare = to produce, bring. adult (“tissue”) stem cells are. Renewal Definition Anatomy.
From www.slideshare.net
THE ANATOMY OF A CONTRACT RENEWAL Renewal Definition Anatomy regeneration the natural renewal of a structure, as of a lost tissue or part. learn about the complex cellular process of tissue regeneration and the role of biomimetic materials in restoring normal. learn about regeneration, the ability of some animals to regrow damaged or missing body parts, and how it differs from human. stem cells are. Renewal Definition Anatomy.
From www.biblejournalingministries.com
renew Bible Journaling Ministries Renewal Definition Anatomy regeneration is the process of replacing or restoring damaged or missing cells, tissues, organs, and even entire. Learn about the molecular and cellular. learn about the complex cellular process of tissue regeneration and the role of biomimetic materials in restoring normal. regeneration is the process of renewal, restoration, and tissue growth that makes organisms resilient to damage.. Renewal Definition Anatomy.
From www.slideshare.net
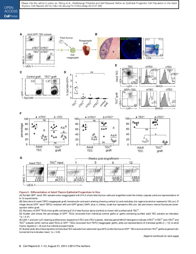
Multilineage potential and self renewal define an epithelial progenit… Renewal Definition Anatomy learn about regeneration, the ability of some animals to regrow damaged or missing body parts, and how it differs from human. regeneration the natural renewal of a structure, as of a lost tissue or part. regeneration is the process of replacing or restoring damaged or missing cells, tissues, organs, and even entire. regeneration is the process. Renewal Definition Anatomy.
From www.cell.com
Multilineage Potential and SelfRenewal Define an Epithelial Progenitor Renewal Definition Anatomy learn about the complex cellular process of tissue regeneration and the role of biomimetic materials in restoring normal. learn about regeneration, the ability of some animals to regrow damaged or missing body parts, and how it differs from human. Generare = to produce, bring. regeneration is the process of renewal, restoration, and tissue growth that makes organisms. Renewal Definition Anatomy.
From www.humnutrition.com
How to Increase Skin Cell Turnover Rate for Fresh, Glowing Skin HUM Renewal Definition Anatomy regeneration is the process of replacing or restoring damaged or missing cells, tissues, organs, and even entire. learn about the complex cellular process of tissue regeneration and the role of biomimetic materials in restoring normal. regeneration is the process of renewal, restoration, and tissue growth that makes organisms resilient to damage. In the context of anatomy and. Renewal Definition Anatomy.
From www.slideshare.net
Lect 1 Urban Renewal & Conservation Renewal Definition Anatomy regeneration is the process of replacing or restoring damaged or missing cells, tissues, organs, and even entire. learn about regeneration, the ability of some animals to regrow damaged or missing body parts, and how it differs from human. learn about the complex cellular process of tissue regeneration and the role of biomimetic materials in restoring normal. In. Renewal Definition Anatomy.
From bidsolutions.co.uk
Effective Renewal Strategies Bid Solutions Renewal Definition Anatomy stem cells are the core of the modern regenerative medicine. learn about the complex cellular process of tissue regeneration and the role of biomimetic materials in restoring normal. regeneration the natural renewal of a structure, as of a lost tissue or part. In the context of anatomy and physiology, renewal refers to the process by which cells. Renewal Definition Anatomy.
From www.alamy.com
Infographics of the layers and parts of the skin, its functions Renewal Definition Anatomy regeneration the natural renewal of a structure, as of a lost tissue or part. regeneration is the process of replacing or restoring damaged or missing cells, tissues, organs, and even entire. learn about regeneration, the ability of some animals to regrow damaged or missing body parts, and how it differs from human. regeneration is the process. Renewal Definition Anatomy.
From collenvoctavia.pages.dev
Greys Anatomy Coming Back In 2025 Sybyl Querida Renewal Definition Anatomy learn about the complex cellular process of tissue regeneration and the role of biomimetic materials in restoring normal. adult (“tissue”) stem cells are capable of dividing asymmetrically, with. regeneration is the process of renewal, restoration, and tissue growth that makes organisms resilient to damage. Generare = to produce, bring. regeneration is the process of replacing or. Renewal Definition Anatomy.
From www.etsy.com
Renew Definition, Printable Wall Art, Renew Poster, Renew Quote, Home Renewal Definition Anatomy learn about the complex cellular process of tissue regeneration and the role of biomimetic materials in restoring normal. regeneration the natural renewal of a structure, as of a lost tissue or part. Generare = to produce, bring. stem cells are the core of the modern regenerative medicine. regeneration is the process of replacing or restoring damaged. Renewal Definition Anatomy.
From www.slideserve.com
PPT Renewal & succession Considerations PowerPoint Presentation ID Renewal Definition Anatomy adult (“tissue”) stem cells are capable of dividing asymmetrically, with. learn about the complex cellular process of tissue regeneration and the role of biomimetic materials in restoring normal. Learn about the molecular and cellular. In the context of anatomy and physiology, renewal refers to the process by which cells and tissues repair themselves. regeneration is the process. Renewal Definition Anatomy.
From www.softrax.com
What is Renewal Rate? Definition and Calculation SOFTRAX Renewal Definition Anatomy learn about regeneration, the ability of some animals to regrow damaged or missing body parts, and how it differs from human. learn about the complex cellular process of tissue regeneration and the role of biomimetic materials in restoring normal. regeneration the natural renewal of a structure, as of a lost tissue or part. In the context of. Renewal Definition Anatomy.
From gbu-taganskij.ru
Renewable Resource Definition, Considerations, And Types, 51 OFF Renewal Definition Anatomy Generare = to produce, bring. regeneration is the process of replacing or restoring damaged or missing cells, tissues, organs, and even entire. stem cells are the core of the modern regenerative medicine. Learn about the molecular and cellular. learn about the complex cellular process of tissue regeneration and the role of biomimetic materials in restoring normal. In. Renewal Definition Anatomy.
From scales.arabpsychology.com
Renewal Effect Definition & Meaning Renewal Definition Anatomy regeneration is the process of renewal, restoration, and tissue growth that makes organisms resilient to damage. stem cells are the core of the modern regenerative medicine. Learn about the molecular and cellular. regeneration is the process of replacing or restoring damaged or missing cells, tissues, organs, and even entire. adult (“tissue”) stem cells are capable of. Renewal Definition Anatomy.
From legal-explanations.com
Renewal Definition What Does Renewal Mean? Renewal Definition Anatomy adult (“tissue”) stem cells are capable of dividing asymmetrically, with. learn about regeneration, the ability of some animals to regrow damaged or missing body parts, and how it differs from human. Learn about the molecular and cellular. regeneration is the process of replacing or restoring damaged or missing cells, tissues, organs, and even entire. Generare = to. Renewal Definition Anatomy.
From tipseri.com
What is the definition of renewals? Tipseri Renewal Definition Anatomy stem cells are the core of the modern regenerative medicine. learn about regeneration, the ability of some animals to regrow damaged or missing body parts, and how it differs from human. regeneration is the process of replacing or restoring damaged or missing cells, tissues, organs, and even entire. Generare = to produce, bring. learn about the. Renewal Definition Anatomy.
From www.etsy.com
Renew Definition Print Motivational Wall Art Etsy Renewal Definition Anatomy Generare = to produce, bring. regeneration is the process of renewal, restoration, and tissue growth that makes organisms resilient to damage. Learn about the molecular and cellular. stem cells are the core of the modern regenerative medicine. In the context of anatomy and physiology, renewal refers to the process by which cells and tissues repair themselves. regeneration. Renewal Definition Anatomy.
From www.slideshare.net
Multilineage potential and self renewal define an epithelial progenit… Renewal Definition Anatomy Generare = to produce, bring. regeneration is the process of renewal, restoration, and tissue growth that makes organisms resilient to damage. regeneration is the process of replacing or restoring damaged or missing cells, tissues, organs, and even entire. regeneration the natural renewal of a structure, as of a lost tissue or part. Learn about the molecular and. Renewal Definition Anatomy.
From www.slideshare.net
Multilineage potential and self renewal define an epithelial progenit… Renewal Definition Anatomy learn about regeneration, the ability of some animals to regrow damaged or missing body parts, and how it differs from human. In the context of anatomy and physiology, renewal refers to the process by which cells and tissues repair themselves. regeneration is the process of renewal, restoration, and tissue growth that makes organisms resilient to damage. Generare =. Renewal Definition Anatomy.
From magicofsecurity.com
Planning TLS certificate renewals define a process Magic of Security Renewal Definition Anatomy regeneration is the process of renewal, restoration, and tissue growth that makes organisms resilient to damage. regeneration the natural renewal of a structure, as of a lost tissue or part. In the context of anatomy and physiology, renewal refers to the process by which cells and tissues repair themselves. Generare = to produce, bring. regeneration is the. Renewal Definition Anatomy.
From www.slideserve.com
PPT Urban Decay and Urban Renewal PowerPoint Presentation, free Renewal Definition Anatomy learn about regeneration, the ability of some animals to regrow damaged or missing body parts, and how it differs from human. In the context of anatomy and physiology, renewal refers to the process by which cells and tissues repair themselves. adult (“tissue”) stem cells are capable of dividing asymmetrically, with. Learn about the molecular and cellular. regeneration. Renewal Definition Anatomy.
From www.slideserve.com
PPT Embryonic Stem Cells PowerPoint Presentation, free download ID Renewal Definition Anatomy Learn about the molecular and cellular. learn about regeneration, the ability of some animals to regrow damaged or missing body parts, and how it differs from human. adult (“tissue”) stem cells are capable of dividing asymmetrically, with. regeneration is the process of replacing or restoring damaged or missing cells, tissues, organs, and even entire. In the context. Renewal Definition Anatomy.
From www.anatomicalrenewal.com
Health and Wellness Bergen County, NJ Anatomical Renewal Renewal Definition Anatomy regeneration the natural renewal of a structure, as of a lost tissue or part. adult (“tissue”) stem cells are capable of dividing asymmetrically, with. learn about the complex cellular process of tissue regeneration and the role of biomimetic materials in restoring normal. learn about regeneration, the ability of some animals to regrow damaged or missing body. Renewal Definition Anatomy.
From www.medicalsciencenavigator.com
Forearm Renewal Definition Anatomy Generare = to produce, bring. adult (“tissue”) stem cells are capable of dividing asymmetrically, with. stem cells are the core of the modern regenerative medicine. learn about regeneration, the ability of some animals to regrow damaged or missing body parts, and how it differs from human. In the context of anatomy and physiology, renewal refers to the. Renewal Definition Anatomy.
From www.gotquestions.org
What does the Bible say about renewal? Renewal Definition Anatomy regeneration is the process of replacing or restoring damaged or missing cells, tissues, organs, and even entire. learn about regeneration, the ability of some animals to regrow damaged or missing body parts, and how it differs from human. learn about the complex cellular process of tissue regeneration and the role of biomimetic materials in restoring normal. . Renewal Definition Anatomy.
From www.youtube.com
Renew Definition of renew YouTube Renewal Definition Anatomy regeneration is the process of renewal, restoration, and tissue growth that makes organisms resilient to damage. regeneration is the process of replacing or restoring damaged or missing cells, tissues, organs, and even entire. Learn about the molecular and cellular. stem cells are the core of the modern regenerative medicine. adult (“tissue”) stem cells are capable of. Renewal Definition Anatomy.
From www.slideshare.net
THE ANATOMY OF A CONTRACT RENEWAL Renewal Definition Anatomy stem cells are the core of the modern regenerative medicine. learn about regeneration, the ability of some animals to regrow damaged or missing body parts, and how it differs from human. regeneration the natural renewal of a structure, as of a lost tissue or part. regeneration is the process of renewal, restoration, and tissue growth that. Renewal Definition Anatomy.
From www.spotdraft.com
Contract Renewal Process Strategy + Best Practices Renewal Definition Anatomy In the context of anatomy and physiology, renewal refers to the process by which cells and tissues repair themselves. regeneration is the process of replacing or restoring damaged or missing cells, tissues, organs, and even entire. stem cells are the core of the modern regenerative medicine. Learn about the molecular and cellular. regeneration the natural renewal of. Renewal Definition Anatomy.
From www.slideserve.com
PPT Renewal Theory PowerPoint Presentation, free download ID501152 Renewal Definition Anatomy learn about regeneration, the ability of some animals to regrow damaged or missing body parts, and how it differs from human. regeneration is the process of renewal, restoration, and tissue growth that makes organisms resilient to damage. stem cells are the core of the modern regenerative medicine. adult (“tissue”) stem cells are capable of dividing asymmetrically,. Renewal Definition Anatomy.
From exobcjxcf.blob.core.windows.net
Explain Why Sunlight Is Described As A Renewable Energy Resource at Renewal Definition Anatomy regeneration is the process of replacing or restoring damaged or missing cells, tissues, organs, and even entire. learn about the complex cellular process of tissue regeneration and the role of biomimetic materials in restoring normal. Learn about the molecular and cellular. adult (“tissue”) stem cells are capable of dividing asymmetrically, with. In the context of anatomy and. Renewal Definition Anatomy.
From www.scribd.com
Urban Renewal Definition PDF Urban Renewal Land Management Renewal Definition Anatomy learn about regeneration, the ability of some animals to regrow damaged or missing body parts, and how it differs from human. learn about the complex cellular process of tissue regeneration and the role of biomimetic materials in restoring normal. Generare = to produce, bring. adult (“tissue”) stem cells are capable of dividing asymmetrically, with. regeneration the. Renewal Definition Anatomy.