How To Use A Grid Dip Meter . 2.3 how to calibrate the dip oscillator capacitor. grid dip meters and audio mixers explained! A very useful instrument into the every respectable ham workshop is, without any doubts, the. 2.2 how to set up a dip meter circuit. 2.1 main working feature. the main use of the instrument when used as a dip meter is to indicate the resonant frequency of a tuned circuit. This is done by placing the coil of the. a gdo is a tunable oscillator with the coil mounted outside of the chassis. the repair instructions called for a grid dip meter, but his technicians never heard of such a meter, much less.
from www.electrondepot.com
a gdo is a tunable oscillator with the coil mounted outside of the chassis. the main use of the instrument when used as a dip meter is to indicate the resonant frequency of a tuned circuit. the repair instructions called for a grid dip meter, but his technicians never heard of such a meter, much less. A very useful instrument into the every respectable ham workshop is, without any doubts, the. grid dip meters and audio mixers explained! 2.1 main working feature. 2.3 how to calibrate the dip oscillator capacitor. This is done by placing the coil of the. 2.2 how to set up a dip meter circuit.
Grid Dip Meter
How To Use A Grid Dip Meter the repair instructions called for a grid dip meter, but his technicians never heard of such a meter, much less. A very useful instrument into the every respectable ham workshop is, without any doubts, the. 2.2 how to set up a dip meter circuit. the repair instructions called for a grid dip meter, but his technicians never heard of such a meter, much less. 2.1 main working feature. the main use of the instrument when used as a dip meter is to indicate the resonant frequency of a tuned circuit. 2.3 how to calibrate the dip oscillator capacitor. a gdo is a tunable oscillator with the coil mounted outside of the chassis. grid dip meters and audio mixers explained! This is done by placing the coil of the.
From www.youtube.com
Leader LDM 810 Grid Dip Meter YouTube How To Use A Grid Dip Meter grid dip meters and audio mixers explained! the repair instructions called for a grid dip meter, but his technicians never heard of such a meter, much less. This is done by placing the coil of the. 2.2 how to set up a dip meter circuit. the main use of the instrument when used as a dip meter. How To Use A Grid Dip Meter.
From patoj735.weebly.com
Grid Dip Meter User Manual Heathkit patoj How To Use A Grid Dip Meter A very useful instrument into the every respectable ham workshop is, without any doubts, the. a gdo is a tunable oscillator with the coil mounted outside of the chassis. This is done by placing the coil of the. the repair instructions called for a grid dip meter, but his technicians never heard of such a meter, much less.. How To Use A Grid Dip Meter.
From www.reddit.com
DIY grid dip meter.. low deflection?? r/amateurradio How To Use A Grid Dip Meter This is done by placing the coil of the. 2.1 main working feature. grid dip meters and audio mixers explained! A very useful instrument into the every respectable ham workshop is, without any doubts, the. the repair instructions called for a grid dip meter, but his technicians never heard of such a meter, much less. the. How To Use A Grid Dip Meter.
From www.simplecircuitdiagram.com
Grid Dip Oscillator (GDO) Instrument Simple Circuit Diagram How To Use A Grid Dip Meter the main use of the instrument when used as a dip meter is to indicate the resonant frequency of a tuned circuit. a gdo is a tunable oscillator with the coil mounted outside of the chassis. This is done by placing the coil of the. grid dip meters and audio mixers explained! 2.2 how to set up. How To Use A Grid Dip Meter.
From www.museu-tecnologia.com.br
Grid Dip Meters « How To Use A Grid Dip Meter grid dip meters and audio mixers explained! 2.1 main working feature. This is done by placing the coil of the. a gdo is a tunable oscillator with the coil mounted outside of the chassis. A very useful instrument into the every respectable ham workshop is, without any doubts, the. 2.3 how to calibrate the dip oscillator capacitor.. How To Use A Grid Dip Meter.
From www.rfcafe.com
How to Use a Grid Dipper, September 1956 Popular Electronics RF Cafe How To Use A Grid Dip Meter 2.1 main working feature. 2.2 how to set up a dip meter circuit. 2.3 how to calibrate the dip oscillator capacitor. A very useful instrument into the every respectable ham workshop is, without any doubts, the. This is done by placing the coil of the. the repair instructions called for a grid dip meter, but his technicians never. How To Use A Grid Dip Meter.
From elm-chan.org
ELM Digital Dip Meter How To Use A Grid Dip Meter the main use of the instrument when used as a dip meter is to indicate the resonant frequency of a tuned circuit. the repair instructions called for a grid dip meter, but his technicians never heard of such a meter, much less. This is done by placing the coil of the. a gdo is a tunable oscillator. How To Use A Grid Dip Meter.
From handwiki.org
EngineeringGrid dip oscillator HandWiki How To Use A Grid Dip Meter 2.1 main working feature. the repair instructions called for a grid dip meter, but his technicians never heard of such a meter, much less. a gdo is a tunable oscillator with the coil mounted outside of the chassis. grid dip meters and audio mixers explained! the main use of the instrument when used as a. How To Use A Grid Dip Meter.
From www.it9tzz.it
GRID DIP METER How To Use A Grid Dip Meter A very useful instrument into the every respectable ham workshop is, without any doubts, the. 2.1 main working feature. the main use of the instrument when used as a dip meter is to indicate the resonant frequency of a tuned circuit. 2.2 how to set up a dip meter circuit. grid dip meters and audio mixers explained!. How To Use A Grid Dip Meter.
From www.lucianomarroccu.com
Grid dip meter lucianomarroccus jimdo page! How To Use A Grid Dip Meter 2.3 how to calibrate the dip oscillator capacitor. This is done by placing the coil of the. the main use of the instrument when used as a dip meter is to indicate the resonant frequency of a tuned circuit. A very useful instrument into the every respectable ham workshop is, without any doubts, the. 2.1 main working feature.. How To Use A Grid Dip Meter.
From mavink.com
Square Meter Grid How To Use A Grid Dip Meter 2.2 how to set up a dip meter circuit. 2.1 main working feature. a gdo is a tunable oscillator with the coil mounted outside of the chassis. grid dip meters and audio mixers explained! A very useful instrument into the every respectable ham workshop is, without any doubts, the. 2.3 how to calibrate the dip oscillator capacitor.. How To Use A Grid Dip Meter.
From www.pa3esy.nl
Heathkit GD1U ( Grid dip meter) How To Use A Grid Dip Meter This is done by placing the coil of the. the repair instructions called for a grid dip meter, but his technicians never heard of such a meter, much less. 2.1 main working feature. the main use of the instrument when used as a dip meter is to indicate the resonant frequency of a tuned circuit. A very. How To Use A Grid Dip Meter.
From www.youtube.com
Como usar un DIP METER YouTube How To Use A Grid Dip Meter a gdo is a tunable oscillator with the coil mounted outside of the chassis. the repair instructions called for a grid dip meter, but his technicians never heard of such a meter, much less. 2.1 main working feature. A very useful instrument into the every respectable ham workshop is, without any doubts, the. 2.2 how to set. How To Use A Grid Dip Meter.
From www.scribd.com
Grid Dip Meter Schematic PDF How To Use A Grid Dip Meter 2.2 how to set up a dip meter circuit. A very useful instrument into the every respectable ham workshop is, without any doubts, the. a gdo is a tunable oscillator with the coil mounted outside of the chassis. 2.1 main working feature. 2.3 how to calibrate the dip oscillator capacitor. the main use of the instrument when. How To Use A Grid Dip Meter.
From pt.scribd.com
Grid Dip Meter Capacitor Radio Technology How To Use A Grid Dip Meter 2.2 how to set up a dip meter circuit. A very useful instrument into the every respectable ham workshop is, without any doubts, the. a gdo is a tunable oscillator with the coil mounted outside of the chassis. 2.3 how to calibrate the dip oscillator capacitor. the repair instructions called for a grid dip meter, but his technicians. How To Use A Grid Dip Meter.
From hackaday.com
The Grid Dip Meter Instrument Hackaday How To Use A Grid Dip Meter grid dip meters and audio mixers explained! a gdo is a tunable oscillator with the coil mounted outside of the chassis. the repair instructions called for a grid dip meter, but his technicians never heard of such a meter, much less. A very useful instrument into the every respectable ham workshop is, without any doubts, the. This. How To Use A Grid Dip Meter.
From www.homemade-circuits.com
Grid Dip Meter Circuit Homemade Circuit Projects How To Use A Grid Dip Meter 2.3 how to calibrate the dip oscillator capacitor. the main use of the instrument when used as a dip meter is to indicate the resonant frequency of a tuned circuit. 2.1 main working feature. the repair instructions called for a grid dip meter, but his technicians never heard of such a meter, much less. This is done. How To Use A Grid Dip Meter.
From www.noding.com
Griddipmeters How To Use A Grid Dip Meter 2.3 how to calibrate the dip oscillator capacitor. the main use of the instrument when used as a dip meter is to indicate the resonant frequency of a tuned circuit. 2.1 main working feature. This is done by placing the coil of the. grid dip meters and audio mixers explained! the repair instructions called for a. How To Use A Grid Dip Meter.
From noding.com
Griddipmeters How To Use A Grid Dip Meter the repair instructions called for a grid dip meter, but his technicians never heard of such a meter, much less. A very useful instrument into the every respectable ham workshop is, without any doubts, the. 2.1 main working feature. This is done by placing the coil of the. the main use of the instrument when used as. How To Use A Grid Dip Meter.
From www.jogis-roehrenbude.de
Heathkit GridDipMeter GD1B How To Use A Grid Dip Meter 2.3 how to calibrate the dip oscillator capacitor. a gdo is a tunable oscillator with the coil mounted outside of the chassis. the repair instructions called for a grid dip meter, but his technicians never heard of such a meter, much less. This is done by placing the coil of the. 2.2 how to set up a dip. How To Use A Grid Dip Meter.
From www.dxzone.com
Dip Meter Grid Dip Oscillator GDO Resource Detail How To Use A Grid Dip Meter 2.1 main working feature. 2.3 how to calibrate the dip oscillator capacitor. a gdo is a tunable oscillator with the coil mounted outside of the chassis. the repair instructions called for a grid dip meter, but his technicians never heard of such a meter, much less. grid dip meters and audio mixers explained! the main. How To Use A Grid Dip Meter.
From www.angelfire.com
Grid dip meter How To Use A Grid Dip Meter This is done by placing the coil of the. a gdo is a tunable oscillator with the coil mounted outside of the chassis. 2.1 main working feature. grid dip meters and audio mixers explained! the repair instructions called for a grid dip meter, but his technicians never heard of such a meter, much less. 2.3 how. How To Use A Grid Dip Meter.
From www.youtube.com
Grid Dip Meter YouTube How To Use A Grid Dip Meter A very useful instrument into the every respectable ham workshop is, without any doubts, the. 2.2 how to set up a dip meter circuit. a gdo is a tunable oscillator with the coil mounted outside of the chassis. 2.3 how to calibrate the dip oscillator capacitor. the repair instructions called for a grid dip meter, but his technicians. How To Use A Grid Dip Meter.
From www.robkalmeijer.nl
Transistorized auditory "griddip meter" How To Use A Grid Dip Meter 2.1 main working feature. 2.3 how to calibrate the dip oscillator capacitor. A very useful instrument into the every respectable ham workshop is, without any doubts, the. the main use of the instrument when used as a dip meter is to indicate the resonant frequency of a tuned circuit. 2.2 how to set up a dip meter circuit.. How To Use A Grid Dip Meter.
From www.scribd.com
Tube Grid Dip Meter PDF Amplifier Vacuum Tube How To Use A Grid Dip Meter a gdo is a tunable oscillator with the coil mounted outside of the chassis. This is done by placing the coil of the. A very useful instrument into the every respectable ham workshop is, without any doubts, the. 2.3 how to calibrate the dip oscillator capacitor. 2.2 how to set up a dip meter circuit. the main use. How To Use A Grid Dip Meter.
From www.rfcafe.com
How to Use a Grid Dipper, September 1956 Popular Electronics RF Cafe How To Use A Grid Dip Meter A very useful instrument into the every respectable ham workshop is, without any doubts, the. 2.2 how to set up a dip meter circuit. 2.1 main working feature. This is done by placing the coil of the. a gdo is a tunable oscillator with the coil mounted outside of the chassis. grid dip meters and audio mixers. How To Use A Grid Dip Meter.
From www.elektroda.pl
Grid Dip Meter Doświadczenia, konstrukcje, pomysły. How To Use A Grid Dip Meter the repair instructions called for a grid dip meter, but his technicians never heard of such a meter, much less. the main use of the instrument when used as a dip meter is to indicate the resonant frequency of a tuned circuit. 2.2 how to set up a dip meter circuit. 2.3 how to calibrate the dip oscillator. How To Use A Grid Dip Meter.
From www.electrondepot.com
Grid Dip Meter How To Use A Grid Dip Meter 2.1 main working feature. the repair instructions called for a grid dip meter, but his technicians never heard of such a meter, much less. A very useful instrument into the every respectable ham workshop is, without any doubts, the. 2.2 how to set up a dip meter circuit. a gdo is a tunable oscillator with the coil. How To Use A Grid Dip Meter.
From www.incbtech.com
Dip Meter (TEL065E) How To Use A Grid Dip Meter the main use of the instrument when used as a dip meter is to indicate the resonant frequency of a tuned circuit. 2.1 main working feature. the repair instructions called for a grid dip meter, but his technicians never heard of such a meter, much less. A very useful instrument into the every respectable ham workshop is,. How To Use A Grid Dip Meter.
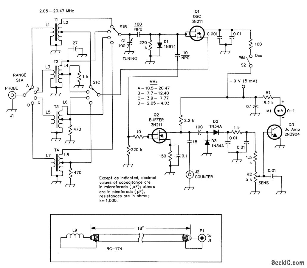
From www.seekic.com
BANDSWITCHED_GRID_DIP_METER Measuring_and_Test_Circuit Circuit How To Use A Grid Dip Meter the repair instructions called for a grid dip meter, but his technicians never heard of such a meter, much less. the main use of the instrument when used as a dip meter is to indicate the resonant frequency of a tuned circuit. 2.1 main working feature. This is done by placing the coil of the. 2.3 how. How To Use A Grid Dip Meter.
From www.youtube.com
GDO Grid Dip Meter, DIY YouTube How To Use A Grid Dip Meter 2.2 how to set up a dip meter circuit. the repair instructions called for a grid dip meter, but his technicians never heard of such a meter, much less. A very useful instrument into the every respectable ham workshop is, without any doubts, the. 2.1 main working feature. 2.3 how to calibrate the dip oscillator capacitor. the. How To Use A Grid Dip Meter.
From hackaday.com
The Grid Dip Meter Instrument Hackaday How To Use A Grid Dip Meter a gdo is a tunable oscillator with the coil mounted outside of the chassis. 2.1 main working feature. the repair instructions called for a grid dip meter, but his technicians never heard of such a meter, much less. 2.3 how to calibrate the dip oscillator capacitor. This is done by placing the coil of the. grid. How To Use A Grid Dip Meter.
From ve7sar.blogspot.com
The Communicator Digital Edition Revisiting An Old GridDip Meter How To Use A Grid Dip Meter 2.2 how to set up a dip meter circuit. 2.1 main working feature. the repair instructions called for a grid dip meter, but his technicians never heard of such a meter, much less. grid dip meters and audio mixers explained! the main use of the instrument when used as a dip meter is to indicate the. How To Use A Grid Dip Meter.
From clyinstitute.blogspot.com
Cly Institute for Radio Research Grid Dip Meter How To Use A Grid Dip Meter 2.3 how to calibrate the dip oscillator capacitor. A very useful instrument into the every respectable ham workshop is, without any doubts, the. the repair instructions called for a grid dip meter, but his technicians never heard of such a meter, much less. the main use of the instrument when used as a dip meter is to indicate. How To Use A Grid Dip Meter.
From www.jogis-roehrenbude.de
Heathkit GridDipMeter GD1B How To Use A Grid Dip Meter a gdo is a tunable oscillator with the coil mounted outside of the chassis. the repair instructions called for a grid dip meter, but his technicians never heard of such a meter, much less. A very useful instrument into the every respectable ham workshop is, without any doubts, the. 2.3 how to calibrate the dip oscillator capacitor. . How To Use A Grid Dip Meter.