Paris Mo City Office . For all your administrative procedures, you can go to the city hall of paris at the address and schedules indicated on this page or contact the. Located in northeast missouri, paris is the county seat of monroe county. City office | paris, missouri. At the city of paris we pride ourselves in the daily contribution to. Paris is the county seat of monroe county, missouri, united states. Paris area chamber of commerce 225 n.
from www.flickr.com
For all your administrative procedures, you can go to the city hall of paris at the address and schedules indicated on this page or contact the. At the city of paris we pride ourselves in the daily contribution to. Located in northeast missouri, paris is the county seat of monroe county. City office | paris, missouri. Paris is the county seat of monroe county, missouri, united states. Paris area chamber of commerce 225 n.
to Paris, Missouri_PB192221 WampaOne Flickr
Paris Mo City Office Paris area chamber of commerce 225 n. Paris area chamber of commerce 225 n. At the city of paris we pride ourselves in the daily contribution to. For all your administrative procedures, you can go to the city hall of paris at the address and schedules indicated on this page or contact the. City office | paris, missouri. Located in northeast missouri, paris is the county seat of monroe county. Paris is the county seat of monroe county, missouri, united states.
From livingnewdeal.org
Paris High School (former) Paris MO Living New Deal Paris Mo City Office Paris area chamber of commerce 225 n. Located in northeast missouri, paris is the county seat of monroe county. Paris is the county seat of monroe county, missouri, united states. At the city of paris we pride ourselves in the daily contribution to. For all your administrative procedures, you can go to the city hall of paris at the address. Paris Mo City Office.
From www.landsat.com
Paris Missouri Street Map 2956144 Paris Mo City Office Located in northeast missouri, paris is the county seat of monroe county. City office | paris, missouri. At the city of paris we pride ourselves in the daily contribution to. Paris is the county seat of monroe county, missouri, united states. For all your administrative procedures, you can go to the city hall of paris at the address and schedules. Paris Mo City Office.
From fr.pinterest.com
Minimalist Paris Map Print, Black and White Paris City Map, paris Wall Paris Mo City Office Paris area chamber of commerce 225 n. For all your administrative procedures, you can go to the city hall of paris at the address and schedules indicated on this page or contact the. City office | paris, missouri. At the city of paris we pride ourselves in the daily contribution to. Located in northeast missouri, paris is the county seat. Paris Mo City Office.
From leonkingfish.com
Paris MO Monroe CO Courthouse Leon Kingfish Paris Mo City Office Located in northeast missouri, paris is the county seat of monroe county. Paris area chamber of commerce 225 n. City office | paris, missouri. At the city of paris we pride ourselves in the daily contribution to. Paris is the county seat of monroe county, missouri, united states. For all your administrative procedures, you can go to the city hall. Paris Mo City Office.
From parismou.org
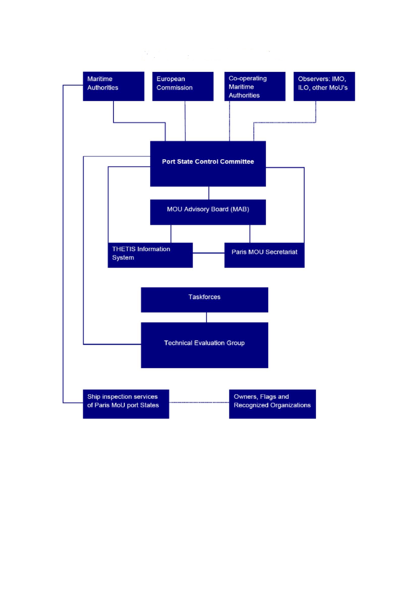
Paris Mou Organisational structure Paris MoU Paris Mo City Office Paris area chamber of commerce 225 n. Located in northeast missouri, paris is the county seat of monroe county. Paris is the county seat of monroe county, missouri, united states. At the city of paris we pride ourselves in the daily contribution to. For all your administrative procedures, you can go to the city hall of paris at the address. Paris Mo City Office.
From www.wikiwand.com
Paris, Missouri Wikiwand Paris Mo City Office City office | paris, missouri. For all your administrative procedures, you can go to the city hall of paris at the address and schedules indicated on this page or contact the. At the city of paris we pride ourselves in the daily contribution to. Located in northeast missouri, paris is the county seat of monroe county. Paris is the county. Paris Mo City Office.
From www.landsat.com
Aerial Photography Map of Paris, MO Missouri Paris Mo City Office City office | paris, missouri. Located in northeast missouri, paris is the county seat of monroe county. Paris is the county seat of monroe county, missouri, united states. At the city of paris we pride ourselves in the daily contribution to. For all your administrative procedures, you can go to the city hall of paris at the address and schedules. Paris Mo City Office.
From sunrise.maplogs.com
MO15, Paris, MO, USA Sunrise Sunset Times Paris Mo City Office City office | paris, missouri. At the city of paris we pride ourselves in the daily contribution to. Paris area chamber of commerce 225 n. For all your administrative procedures, you can go to the city hall of paris at the address and schedules indicated on this page or contact the. Paris is the county seat of monroe county, missouri,. Paris Mo City Office.
From www.pinterest.com
STOPPING IN PARIS FOR OUR 50TH Paris, to paris, Missouri Paris Mo City Office Paris area chamber of commerce 225 n. Paris is the county seat of monroe county, missouri, united states. Located in northeast missouri, paris is the county seat of monroe county. For all your administrative procedures, you can go to the city hall of paris at the address and schedules indicated on this page or contact the. At the city of. Paris Mo City Office.
From capitolshots.com
Monroe County Courthouse (Paris, Missouri) Stock Images Photos Paris Mo City Office At the city of paris we pride ourselves in the daily contribution to. For all your administrative procedures, you can go to the city hall of paris at the address and schedules indicated on this page or contact the. City office | paris, missouri. Paris is the county seat of monroe county, missouri, united states. Located in northeast missouri, paris. Paris Mo City Office.
From www.saltriverproperties.com
Historic Bank Office Retail Building For Sale In Paris, Mo Paris Mo City Office For all your administrative procedures, you can go to the city hall of paris at the address and schedules indicated on this page or contact the. At the city of paris we pride ourselves in the daily contribution to. Located in northeast missouri, paris is the county seat of monroe county. City office | paris, missouri. Paris area chamber of. Paris Mo City Office.
From www.landsat.com
Aerial Photography Map of Paris, MO Missouri Paris Mo City Office Paris area chamber of commerce 225 n. Paris is the county seat of monroe county, missouri, united states. At the city of paris we pride ourselves in the daily contribution to. City office | paris, missouri. Located in northeast missouri, paris is the county seat of monroe county. For all your administrative procedures, you can go to the city hall. Paris Mo City Office.
From www.pictorem.com
Eiffel Tower in Paris Mo Wu Paris Mo City Office At the city of paris we pride ourselves in the daily contribution to. Located in northeast missouri, paris is the county seat of monroe county. For all your administrative procedures, you can go to the city hall of paris at the address and schedules indicated on this page or contact the. City office | paris, missouri. Paris is the county. Paris Mo City Office.
From home.barclays
Barclays signs lease for new office at 52 Avenue Hoche Paris I Barclays Paris Mo City Office City office | paris, missouri. Located in northeast missouri, paris is the county seat of monroe county. At the city of paris we pride ourselves in the daily contribution to. For all your administrative procedures, you can go to the city hall of paris at the address and schedules indicated on this page or contact the. Paris area chamber of. Paris Mo City Office.
From www.googblogs.com
Behind the scenes of Google’s new Paris office Paris Mo City Office City office | paris, missouri. Paris is the county seat of monroe county, missouri, united states. Located in northeast missouri, paris is the county seat of monroe county. Paris area chamber of commerce 225 n. For all your administrative procedures, you can go to the city hall of paris at the address and schedules indicated on this page or contact. Paris Mo City Office.
From www.unitedcountry.com
Historic Bank Office Retail Building for Sale in Paris, MO Paris Mo City Office Paris area chamber of commerce 225 n. City office | paris, missouri. Paris is the county seat of monroe county, missouri, united states. For all your administrative procedures, you can go to the city hall of paris at the address and schedules indicated on this page or contact the. Located in northeast missouri, paris is the county seat of monroe. Paris Mo City Office.
From www.postofficefans.com
Paris Missouri Post Office — Post Office Fans Paris Mo City Office At the city of paris we pride ourselves in the daily contribution to. For all your administrative procedures, you can go to the city hall of paris at the address and schedules indicated on this page or contact the. Located in northeast missouri, paris is the county seat of monroe county. Paris area chamber of commerce 225 n. Paris is. Paris Mo City Office.
From sunrise.maplogs.com
MO15, Paris, MO, USA Sunrise Sunset Times Paris Mo City Office Paris is the county seat of monroe county, missouri, united states. At the city of paris we pride ourselves in the daily contribution to. City office | paris, missouri. Located in northeast missouri, paris is the county seat of monroe county. For all your administrative procedures, you can go to the city hall of paris at the address and schedules. Paris Mo City Office.
From officesnapshots.com
Jonathan Moyal Photographer Office Snapshots Paris Mo City Office Paris area chamber of commerce 225 n. City office | paris, missouri. At the city of paris we pride ourselves in the daily contribution to. For all your administrative procedures, you can go to the city hall of paris at the address and schedules indicated on this page or contact the. Located in northeast missouri, paris is the county seat. Paris Mo City Office.
From www.storyblocks.com
Paris Office Architecture Skyline Stock Footage SBV306543776 Storyblocks Paris Mo City Office Paris area chamber of commerce 225 n. At the city of paris we pride ourselves in the daily contribution to. Located in northeast missouri, paris is the county seat of monroe county. For all your administrative procedures, you can go to the city hall of paris at the address and schedules indicated on this page or contact the. City office. Paris Mo City Office.
From www.unitedcountry.com
HISTORIC BANK OFFICE RETAIL BUILDING FOR SALE IN PARIS, MO Paris Mo City Office Located in northeast missouri, paris is the county seat of monroe county. For all your administrative procedures, you can go to the city hall of paris at the address and schedules indicated on this page or contact the. Paris area chamber of commerce 225 n. At the city of paris we pride ourselves in the daily contribution to. Paris is. Paris Mo City Office.
From ozarkscivilwar.org
Paris, Missouri Community and Conflict Photo Archive Paris Mo City Office City office | paris, missouri. Located in northeast missouri, paris is the county seat of monroe county. At the city of paris we pride ourselves in the daily contribution to. Paris is the county seat of monroe county, missouri, united states. Paris area chamber of commerce 225 n. For all your administrative procedures, you can go to the city hall. Paris Mo City Office.
From www.flickr.com
Monroe County Courthouse (Paris, Missouri) William W. Rose… Flickr Paris Mo City Office City office | paris, missouri. At the city of paris we pride ourselves in the daily contribution to. Paris is the county seat of monroe county, missouri, united states. Paris area chamber of commerce 225 n. Located in northeast missouri, paris is the county seat of monroe county. For all your administrative procedures, you can go to the city hall. Paris Mo City Office.
From www.landsat.com
Paris Missouri Street Map 2956144 Paris Mo City Office Paris is the county seat of monroe county, missouri, united states. Located in northeast missouri, paris is the county seat of monroe county. City office | paris, missouri. At the city of paris we pride ourselves in the daily contribution to. For all your administrative procedures, you can go to the city hall of paris at the address and schedules. Paris Mo City Office.
From www.facebook.com
Paris Pharmacy Paris MO Paris Mo City Office Paris is the county seat of monroe county, missouri, united states. City office | paris, missouri. For all your administrative procedures, you can go to the city hall of paris at the address and schedules indicated on this page or contact the. Paris area chamber of commerce 225 n. At the city of paris we pride ourselves in the daily. Paris Mo City Office.
From voiceinthewilderness59.blogspot.com
My 2014 Trek Across America First Baptist ChurchParis MO and the Paris Mo City Office City office | paris, missouri. Located in northeast missouri, paris is the county seat of monroe county. For all your administrative procedures, you can go to the city hall of paris at the address and schedules indicated on this page or contact the. Paris is the county seat of monroe county, missouri, united states. Paris area chamber of commerce 225. Paris Mo City Office.
From oldhousesunder50k.com
c.1880 3Family Commercial Building in Paris MO Under 32K Rehab Paris Mo City Office At the city of paris we pride ourselves in the daily contribution to. Paris is the county seat of monroe county, missouri, united states. Paris area chamber of commerce 225 n. For all your administrative procedures, you can go to the city hall of paris at the address and schedules indicated on this page or contact the. City office |. Paris Mo City Office.
From flipboard.com
6 Housing Units in Paris / mobile architectural office Flipboard Paris Mo City Office Paris area chamber of commerce 225 n. For all your administrative procedures, you can go to the city hall of paris at the address and schedules indicated on this page or contact the. At the city of paris we pride ourselves in the daily contribution to. City office | paris, missouri. Paris is the county seat of monroe county, missouri,. Paris Mo City Office.
From livingnewdeal.org
Post Office Paris MO Living New Deal Paris Mo City Office For all your administrative procedures, you can go to the city hall of paris at the address and schedules indicated on this page or contact the. Paris area chamber of commerce 225 n. At the city of paris we pride ourselves in the daily contribution to. Paris is the county seat of monroe county, missouri, united states. City office |. Paris Mo City Office.
From www.landsat.com
Aerial Photography Map of Paris, MO Missouri Paris Mo City Office At the city of paris we pride ourselves in the daily contribution to. Located in northeast missouri, paris is the county seat of monroe county. For all your administrative procedures, you can go to the city hall of paris at the address and schedules indicated on this page or contact the. Paris area chamber of commerce 225 n. Paris is. Paris Mo City Office.
From elevation.maplogs.com
Elevation of MO15, Paris, MO, USA Topographic Map Altitude Map Paris Mo City Office At the city of paris we pride ourselves in the daily contribution to. For all your administrative procedures, you can go to the city hall of paris at the address and schedules indicated on this page or contact the. Paris area chamber of commerce 225 n. Paris is the county seat of monroe county, missouri, united states. Located in northeast. Paris Mo City Office.
From elevation.maplogs.com
Elevation of Paris, MO, USA Topographic Map Altitude Map Paris Mo City Office Located in northeast missouri, paris is the county seat of monroe county. City office | paris, missouri. At the city of paris we pride ourselves in the daily contribution to. For all your administrative procedures, you can go to the city hall of paris at the address and schedules indicated on this page or contact the. Paris is the county. Paris Mo City Office.
From www.flickr.com
to Paris, Missouri_PB192221 WampaOne Flickr Paris Mo City Office At the city of paris we pride ourselves in the daily contribution to. Located in northeast missouri, paris is the county seat of monroe county. Paris area chamber of commerce 225 n. City office | paris, missouri. Paris is the county seat of monroe county, missouri, united states. For all your administrative procedures, you can go to the city hall. Paris Mo City Office.
From www.moatti-riviere.com
Office building, Boulevard Haussmann, Paris Moatti & Rivière Paris Mo City Office City office | paris, missouri. Paris is the county seat of monroe county, missouri, united states. At the city of paris we pride ourselves in the daily contribution to. Located in northeast missouri, paris is the county seat of monroe county. Paris area chamber of commerce 225 n. For all your administrative procedures, you can go to the city hall. Paris Mo City Office.
From www.saltriverproperties.com
Historic Bank Office Retail Building For Sale In Paris, Mo Paris Mo City Office Located in northeast missouri, paris is the county seat of monroe county. Paris is the county seat of monroe county, missouri, united states. City office | paris, missouri. Paris area chamber of commerce 225 n. For all your administrative procedures, you can go to the city hall of paris at the address and schedules indicated on this page or contact. Paris Mo City Office.