Capacitor For Op-Amp . By driving capacitive loads, by adding capacitance to the inverting. Operational amplifiers (op amp) are linear devices that have all the properties required for nearly ideal dc amplification and are therefore used extensively in. Internally compensated op amps can be made unstable in several ways: The op amp represents high impedance, just as an inductor does. Also, a capacitor (c f) should never be put in the feedback loop of a cf op amp, nullifying the third method. Amplifiers which are not internally compensated may be used to achieve increased performance in circuits where feedback. The most direct way to compensate a.
from ultimateelectronicsbook.com
Internally compensated op amps can be made unstable in several ways: Also, a capacitor (c f) should never be put in the feedback loop of a cf op amp, nullifying the third method. The most direct way to compensate a. Amplifiers which are not internally compensated may be used to achieve increased performance in circuits where feedback. Operational amplifiers (op amp) are linear devices that have all the properties required for nearly ideal dc amplification and are therefore used extensively in. By driving capacitive loads, by adding capacitance to the inverting. The op amp represents high impedance, just as an inductor does.
OpAmp Inverting Amplifier Ultimate Electronics Book
Capacitor For Op-Amp The most direct way to compensate a. By driving capacitive loads, by adding capacitance to the inverting. Also, a capacitor (c f) should never be put in the feedback loop of a cf op amp, nullifying the third method. The most direct way to compensate a. Internally compensated op amps can be made unstable in several ways: Operational amplifiers (op amp) are linear devices that have all the properties required for nearly ideal dc amplification and are therefore used extensively in. The op amp represents high impedance, just as an inductor does. Amplifiers which are not internally compensated may be used to achieve increased performance in circuits where feedback.
From electronica.guru
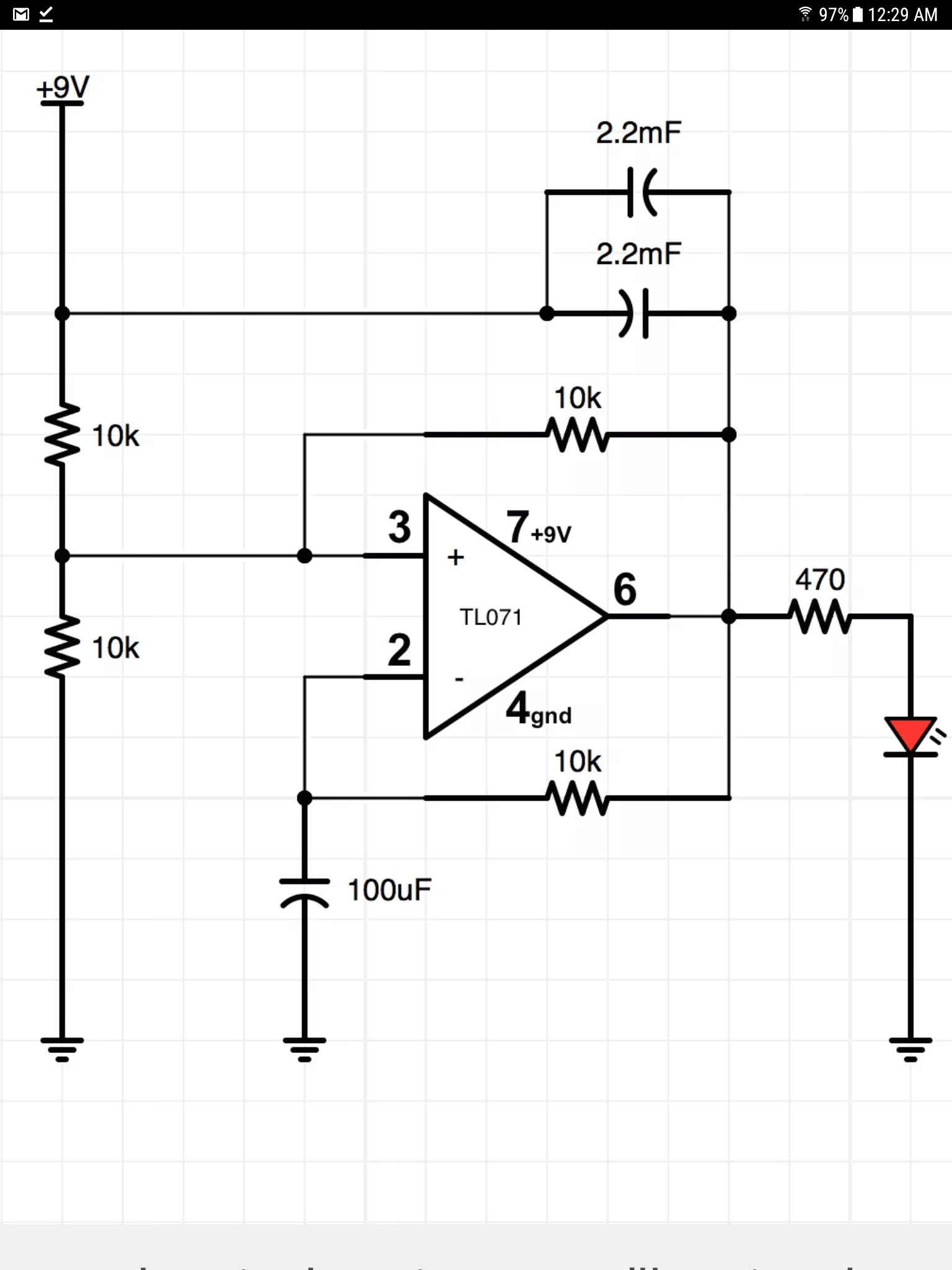
Ayuda a entender este circuito LED pulsante Electronica Capacitor For Op-Amp The most direct way to compensate a. Operational amplifiers (op amp) are linear devices that have all the properties required for nearly ideal dc amplification and are therefore used extensively in. Amplifiers which are not internally compensated may be used to achieve increased performance in circuits where feedback. The op amp represents high impedance, just as an inductor does. By. Capacitor For Op-Amp.
From circuitlibjoseph.z6.web.core.windows.net
Amp Capacitor Wiring Capacitor For Op-Amp Amplifiers which are not internally compensated may be used to achieve increased performance in circuits where feedback. By driving capacitive loads, by adding capacitance to the inverting. Operational amplifiers (op amp) are linear devices that have all the properties required for nearly ideal dc amplification and are therefore used extensively in. The op amp represents high impedance, just as an. Capacitor For Op-Amp.
From electronics.stackexchange.com
comparator Timing circuit with op amps and capacitors Electrical Capacitor For Op-Amp The most direct way to compensate a. Operational amplifiers (op amp) are linear devices that have all the properties required for nearly ideal dc amplification and are therefore used extensively in. Internally compensated op amps can be made unstable in several ways: Amplifiers which are not internally compensated may be used to achieve increased performance in circuits where feedback. The. Capacitor For Op-Amp.
From fity.club
Op Amp Switched Capacitor Capacitor For Op-Amp By driving capacitive loads, by adding capacitance to the inverting. The op amp represents high impedance, just as an inductor does. Also, a capacitor (c f) should never be put in the feedback loop of a cf op amp, nullifying the third method. Internally compensated op amps can be made unstable in several ways: Amplifiers which are not internally compensated. Capacitor For Op-Amp.
From forum.allaboutcircuits.com
Op Amps, Capacitors, Discharging All About Circuits Capacitor For Op-Amp Operational amplifiers (op amp) are linear devices that have all the properties required for nearly ideal dc amplification and are therefore used extensively in. Also, a capacitor (c f) should never be put in the feedback loop of a cf op amp, nullifying the third method. The op amp represents high impedance, just as an inductor does. Internally compensated op. Capacitor For Op-Amp.
From fity.club
Op Amp Switched Capacitor Capacitor For Op-Amp By driving capacitive loads, by adding capacitance to the inverting. Internally compensated op amps can be made unstable in several ways: Operational amplifiers (op amp) are linear devices that have all the properties required for nearly ideal dc amplification and are therefore used extensively in. The most direct way to compensate a. The op amp represents high impedance, just as. Capacitor For Op-Amp.
From cookinglove.com
Op amp coupling capacitor Capacitor For Op-Amp Operational amplifiers (op amp) are linear devices that have all the properties required for nearly ideal dc amplification and are therefore used extensively in. Internally compensated op amps can be made unstable in several ways: Amplifiers which are not internally compensated may be used to achieve increased performance in circuits where feedback. By driving capacitive loads, by adding capacitance to. Capacitor For Op-Amp.
From itecnotes.com
Electronic How do capacitors affect Operational Amplifiers Valuable Capacitor For Op-Amp Also, a capacitor (c f) should never be put in the feedback loop of a cf op amp, nullifying the third method. The op amp represents high impedance, just as an inductor does. Operational amplifiers (op amp) are linear devices that have all the properties required for nearly ideal dc amplification and are therefore used extensively in. By driving capacitive. Capacitor For Op-Amp.
From itecnotes.com
What does this schematic of an OpAmp and Capacitor mean Valuable Capacitor For Op-Amp By driving capacitive loads, by adding capacitance to the inverting. The most direct way to compensate a. Also, a capacitor (c f) should never be put in the feedback loop of a cf op amp, nullifying the third method. Operational amplifiers (op amp) are linear devices that have all the properties required for nearly ideal dc amplification and are therefore. Capacitor For Op-Amp.
From dialectemarocain.blogspot.com
Op Amp Supply Capacitor Capacitor For Op-Amp By driving capacitive loads, by adding capacitance to the inverting. Operational amplifiers (op amp) are linear devices that have all the properties required for nearly ideal dc amplification and are therefore used extensively in. The most direct way to compensate a. The op amp represents high impedance, just as an inductor does. Also, a capacitor (c f) should never be. Capacitor For Op-Amp.
From mavink.com
Op Amp Filter Types Capacitor For Op-Amp Operational amplifiers (op amp) are linear devices that have all the properties required for nearly ideal dc amplification and are therefore used extensively in. The most direct way to compensate a. By driving capacitive loads, by adding capacitance to the inverting. Amplifiers which are not internally compensated may be used to achieve increased performance in circuits where feedback. Also, a. Capacitor For Op-Amp.
From www.edn.com
Compensation techniques for driving largecapacitance loads with high Capacitor For Op-Amp The op amp represents high impedance, just as an inductor does. Also, a capacitor (c f) should never be put in the feedback loop of a cf op amp, nullifying the third method. By driving capacitive loads, by adding capacitance to the inverting. Internally compensated op amps can be made unstable in several ways: The most direct way to compensate. Capacitor For Op-Amp.
From electronics.stackexchange.com
op amp What is the effect of capacitors at OpAmp input frequency Capacitor For Op-Amp Also, a capacitor (c f) should never be put in the feedback loop of a cf op amp, nullifying the third method. Operational amplifiers (op amp) are linear devices that have all the properties required for nearly ideal dc amplification and are therefore used extensively in. The most direct way to compensate a. By driving capacitive loads, by adding capacitance. Capacitor For Op-Amp.
From itecnotes.com
Electronic What does a capacitor do Valuable Tech Notes Capacitor For Op-Amp Operational amplifiers (op amp) are linear devices that have all the properties required for nearly ideal dc amplification and are therefore used extensively in. Internally compensated op amps can be made unstable in several ways: Amplifiers which are not internally compensated may be used to achieve increased performance in circuits where feedback. Also, a capacitor (c f) should never be. Capacitor For Op-Amp.
From www.circuitbasics.com
Ultimate Guide to OpAmps Part 3 Circuit Basics Capacitor For Op-Amp Operational amplifiers (op amp) are linear devices that have all the properties required for nearly ideal dc amplification and are therefore used extensively in. Also, a capacitor (c f) should never be put in the feedback loop of a cf op amp, nullifying the third method. By driving capacitive loads, by adding capacitance to the inverting. The op amp represents. Capacitor For Op-Amp.
From itecnotes.com
Electronic How to discharge a capacitor being charge by an opamp Capacitor For Op-Amp Internally compensated op amps can be made unstable in several ways: The most direct way to compensate a. The op amp represents high impedance, just as an inductor does. By driving capacitive loads, by adding capacitance to the inverting. Also, a capacitor (c f) should never be put in the feedback loop of a cf op amp, nullifying the third. Capacitor For Op-Amp.
From cookinglove.com
Op amp coupling capacitor Capacitor For Op-Amp Amplifiers which are not internally compensated may be used to achieve increased performance in circuits where feedback. The op amp represents high impedance, just as an inductor does. Also, a capacitor (c f) should never be put in the feedback loop of a cf op amp, nullifying the third method. The most direct way to compensate a. Internally compensated op. Capacitor For Op-Amp.
From itecnotes.com
Electrical a capacitor doing in this circuit? Valuable Tech Notes Capacitor For Op-Amp Internally compensated op amps can be made unstable in several ways: Amplifiers which are not internally compensated may be used to achieve increased performance in circuits where feedback. By driving capacitive loads, by adding capacitance to the inverting. Also, a capacitor (c f) should never be put in the feedback loop of a cf op amp, nullifying the third method.. Capacitor For Op-Amp.
From orronoco.blogspot.com
THE ORRONOCO AUDIO DIY Nakamichi DAC101 (Part 5) Opamps & Capacitors Capacitor For Op-Amp The most direct way to compensate a. Also, a capacitor (c f) should never be put in the feedback loop of a cf op amp, nullifying the third method. Amplifiers which are not internally compensated may be used to achieve increased performance in circuits where feedback. The op amp represents high impedance, just as an inductor does. By driving capacitive. Capacitor For Op-Amp.
From fity.club
Op Amp Switched Capacitor Capacitor For Op-Amp Also, a capacitor (c f) should never be put in the feedback loop of a cf op amp, nullifying the third method. Amplifiers which are not internally compensated may be used to achieve increased performance in circuits where feedback. The op amp represents high impedance, just as an inductor does. Operational amplifiers (op amp) are linear devices that have all. Capacitor For Op-Amp.
From mavink.com
What Is Bypass Capacitor Capacitor For Op-Amp Also, a capacitor (c f) should never be put in the feedback loop of a cf op amp, nullifying the third method. The most direct way to compensate a. Operational amplifiers (op amp) are linear devices that have all the properties required for nearly ideal dc amplification and are therefore used extensively in. Internally compensated op amps can be made. Capacitor For Op-Amp.
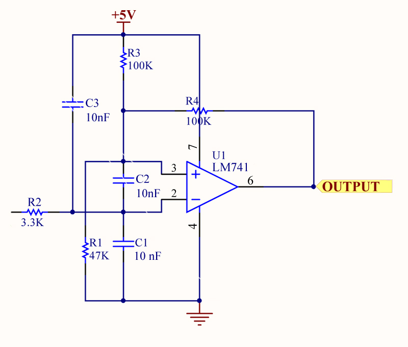
From ultimateelectronicsbook.com
OpAmp Inverting Amplifier Ultimate Electronics Book Capacitor For Op-Amp The most direct way to compensate a. Internally compensated op amps can be made unstable in several ways: The op amp represents high impedance, just as an inductor does. By driving capacitive loads, by adding capacitance to the inverting. Amplifiers which are not internally compensated may be used to achieve increased performance in circuits where feedback. Also, a capacitor (c. Capacitor For Op-Amp.
From www.stewmac.com
Capacitors for Amps and Pedals StewMac Capacitor For Op-Amp The op amp represents high impedance, just as an inductor does. Also, a capacitor (c f) should never be put in the feedback loop of a cf op amp, nullifying the third method. By driving capacitive loads, by adding capacitance to the inverting. Internally compensated op amps can be made unstable in several ways: Operational amplifiers (op amp) are linear. Capacitor For Op-Amp.
From fity.club
Op Amp Switched Capacitor Capacitor For Op-Amp Also, a capacitor (c f) should never be put in the feedback loop of a cf op amp, nullifying the third method. The most direct way to compensate a. Internally compensated op amps can be made unstable in several ways: Amplifiers which are not internally compensated may be used to achieve increased performance in circuits where feedback. By driving capacitive. Capacitor For Op-Amp.
From cookinglove.com
Op amp coupling capacitor Capacitor For Op-Amp Also, a capacitor (c f) should never be put in the feedback loop of a cf op amp, nullifying the third method. Operational amplifiers (op amp) are linear devices that have all the properties required for nearly ideal dc amplification and are therefore used extensively in. Amplifiers which are not internally compensated may be used to achieve increased performance in. Capacitor For Op-Amp.
From itecnotes.com
Electrical Op amp amplifier with capacitor Valuable Tech Notes Capacitor For Op-Amp Internally compensated op amps can be made unstable in several ways: Amplifiers which are not internally compensated may be used to achieve increased performance in circuits where feedback. Operational amplifiers (op amp) are linear devices that have all the properties required for nearly ideal dc amplification and are therefore used extensively in. The most direct way to compensate a. Also,. Capacitor For Op-Amp.
From electronics.stackexchange.com
operational amplifier Opamp firstorder lowpass filters, capacitor Capacitor For Op-Amp Amplifiers which are not internally compensated may be used to achieve increased performance in circuits where feedback. Operational amplifiers (op amp) are linear devices that have all the properties required for nearly ideal dc amplification and are therefore used extensively in. The most direct way to compensate a. Internally compensated op amps can be made unstable in several ways: Also,. Capacitor For Op-Amp.
From www.youtube.com
OPAMP Circuit with Capacitors YouTube Capacitor For Op-Amp The op amp represents high impedance, just as an inductor does. By driving capacitive loads, by adding capacitance to the inverting. Operational amplifiers (op amp) are linear devices that have all the properties required for nearly ideal dc amplification and are therefore used extensively in. Internally compensated op amps can be made unstable in several ways: Also, a capacitor (c. Capacitor For Op-Amp.
From cookinglove.com
Op amp coupling capacitor Capacitor For Op-Amp The most direct way to compensate a. By driving capacitive loads, by adding capacitance to the inverting. Internally compensated op amps can be made unstable in several ways: The op amp represents high impedance, just as an inductor does. Also, a capacitor (c f) should never be put in the feedback loop of a cf op amp, nullifying the third. Capacitor For Op-Amp.
From solveforum.com
What is the function of this circuit? (Included an opamp, capacitors Capacitor For Op-Amp Also, a capacitor (c f) should never be put in the feedback loop of a cf op amp, nullifying the third method. Internally compensated op amps can be made unstable in several ways: Amplifiers which are not internally compensated may be used to achieve increased performance in circuits where feedback. Operational amplifiers (op amp) are linear devices that have all. Capacitor For Op-Amp.
From www.hackatronic.com
OP AMP integrator Circuit » OPAMP tutorial Capacitor For Op-Amp By driving capacitive loads, by adding capacitance to the inverting. Operational amplifiers (op amp) are linear devices that have all the properties required for nearly ideal dc amplification and are therefore used extensively in. The most direct way to compensate a. Internally compensated op amps can be made unstable in several ways: Also, a capacitor (c f) should never be. Capacitor For Op-Amp.
From itecnotes.com
Electronic Understanding the capacitors in an op amp circuit Capacitor For Op-Amp Operational amplifiers (op amp) are linear devices that have all the properties required for nearly ideal dc amplification and are therefore used extensively in. The most direct way to compensate a. By driving capacitive loads, by adding capacitance to the inverting. Internally compensated op amps can be made unstable in several ways: Amplifiers which are not internally compensated may be. Capacitor For Op-Amp.
From www.pinterest.com
OpAmp Integrator Circuit Circuit, How to apply, Capacitor Capacitor For Op-Amp The op amp represents high impedance, just as an inductor does. Also, a capacitor (c f) should never be put in the feedback loop of a cf op amp, nullifying the third method. Amplifiers which are not internally compensated may be used to achieve increased performance in circuits where feedback. By driving capacitive loads, by adding capacitance to the inverting.. Capacitor For Op-Amp.
From itecnotes.com
Capacitor Between Op Amp Inputs Buffer Circuit Purpose Valuable Capacitor For Op-Amp Also, a capacitor (c f) should never be put in the feedback loop of a cf op amp, nullifying the third method. Amplifiers which are not internally compensated may be used to achieve increased performance in circuits where feedback. Operational amplifiers (op amp) are linear devices that have all the properties required for nearly ideal dc amplification and are therefore. Capacitor For Op-Amp.
From allhellisbreakingloose.blogspot.com
Decoupling Capacitor In Op Amp Capacitor For Op-Amp Operational amplifiers (op amp) are linear devices that have all the properties required for nearly ideal dc amplification and are therefore used extensively in. By driving capacitive loads, by adding capacitance to the inverting. Also, a capacitor (c f) should never be put in the feedback loop of a cf op amp, nullifying the third method. The op amp represents. Capacitor For Op-Amp.