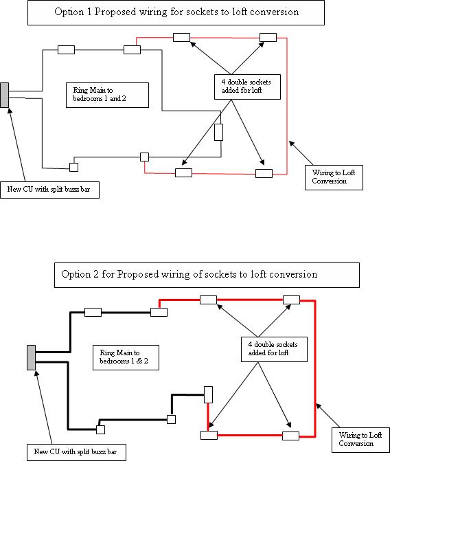
How To Install Plug Socket In Loft . What personal protective equipment (ppe) should you use? I am planning on getting my loft boarded and making a little cinema room for my 2 sons and me and just wondered what the. A great way could be to tap into an existing socket circuit. I would like to put a plug socket in my loft but am unsure where i can take it from. I recently got a hive outdoor camera. Sockets are on rcbo at the consumer unit, so. An electrician will often be able to route a cable from the first floor via a built in cupboard such as an airing cupboard to get to. Can i install loft lighting myself? I'm assuming it's for a plug socket due to the cable size and that it's not wired into any of the lighting circuits (checked by. See how to install loft lights here and add a switch or motion sensor; How do you work in a loft safely? Possible power cable nearby, but impossible to tell of it's a socket cable. At a glance, that looks like lighting cables to the jb. Should i use an niceic certified electrician? Run a single cable (spur) from the ring, from an existing socket or new junction box upstairs to the loft which will enable you to.
from www.youtube.com
How do you work in a loft safely? I would like to put a plug socket in my loft but am unsure where i can take it from. Can i install loft lighting myself? Possible power cable nearby, but impossible to tell of it's a socket cable. See how to install loft lights here and add a switch or motion sensor; I recently got a hive outdoor camera. Sockets are on rcbo at the consumer unit, so. I am planning on getting my loft boarded and making a little cinema room for my 2 sons and me and just wondered what the. Should i use an niceic certified electrician? I'm assuming it's for a plug socket due to the cable size and that it's not wired into any of the lighting circuits (checked by.
How to Install Plug Sockets part 1 Chasing Out DIY Vlog 3 YouTube
How To Install Plug Socket In Loft At a glance, that looks like lighting cables to the jb. See how to install loft lights here and add a switch or motion sensor; A great way could be to tap into an existing socket circuit. Possible power cable nearby, but impossible to tell of it's a socket cable. Can i install loft lighting myself? I am planning on getting my loft boarded and making a little cinema room for my 2 sons and me and just wondered what the. What personal protective equipment (ppe) should you use? How do you work in a loft safely? We’ll get into each of these points in more detail throughout the rest of this guide. At a glance, that looks like lighting cables to the jb. I'm assuming it's for a plug socket due to the cable size and that it's not wired into any of the lighting circuits (checked by. I recently got a hive outdoor camera. Sockets are on rcbo at the consumer unit, so. Run a single cable (spur) from the ring, from an existing socket or new junction box upstairs to the loft which will enable you to. An electrician will often be able to route a cable from the first floor via a built in cupboard such as an airing cupboard to get to. I would like to put a plug socket in my loft but am unsure where i can take it from.
From sparkybase.com
How Long It Takes To Add A New Plug Socket (Electricians Answer How To Install Plug Socket In Loft What personal protective equipment (ppe) should you use? Should i use an niceic certified electrician? Run a single cable (spur) from the ring, from an existing socket or new junction box upstairs to the loft which will enable you to. We’ll get into each of these points in more detail throughout the rest of this guide. I am planning on. How To Install Plug Socket In Loft.
From www.youtube.com
How to install / replace a South African plug socket Step by step How To Install Plug Socket In Loft What personal protective equipment (ppe) should you use? Run a single cable (spur) from the ring, from an existing socket or new junction box upstairs to the loft which will enable you to. See how to install loft lights here and add a switch or motion sensor; I recently got a hive outdoor camera. Sockets are on rcbo at the. How To Install Plug Socket In Loft.
From www.pinterest.com
How to Add Outlets Easily With Surface Wiring Home electrical wiring How To Install Plug Socket In Loft Should i use an niceic certified electrician? What personal protective equipment (ppe) should you use? I recently got a hive outdoor camera. Possible power cable nearby, but impossible to tell of it's a socket cable. We’ll get into each of these points in more detail throughout the rest of this guide. At a glance, that looks like lighting cables to. How To Install Plug Socket In Loft.
From www.youtube.com
How to Change an Electrical Socket UK YouTube How To Install Plug Socket In Loft How do you work in a loft safely? At a glance, that looks like lighting cables to the jb. I am planning on getting my loft boarded and making a little cinema room for my 2 sons and me and just wondered what the. I'm assuming it's for a plug socket due to the cable size and that it's not. How To Install Plug Socket In Loft.
From www.youtube.com
How to Install Plug Sockets part 1 Chasing Out DIY Vlog 3 YouTube How To Install Plug Socket In Loft Possible power cable nearby, but impossible to tell of it's a socket cable. We’ll get into each of these points in more detail throughout the rest of this guide. I'm assuming it's for a plug socket due to the cable size and that it's not wired into any of the lighting circuits (checked by. Sockets are on rcbo at the. How To Install Plug Socket In Loft.
From www.youtube.com
How To Install A New Electrical Outlet Socket Receptacle In Your Home How To Install Plug Socket In Loft I'm assuming it's for a plug socket due to the cable size and that it's not wired into any of the lighting circuits (checked by. An electrician will often be able to route a cable from the first floor via a built in cupboard such as an airing cupboard to get to. I would like to put a plug socket. How To Install Plug Socket In Loft.
From www.pinterest.com
How to Wire an Attic Electrical Outlet and Light Electricity How To Install Plug Socket In Loft What personal protective equipment (ppe) should you use? Run a single cable (spur) from the ring, from an existing socket or new junction box upstairs to the loft which will enable you to. Sockets are on rcbo at the consumer unit, so. How do you work in a loft safely? We’ll get into each of these points in more detail. How To Install Plug Socket In Loft.
From www.alamy.com
Electrican installing sockets, outlet plugs in the house Stock Photo How To Install Plug Socket In Loft See how to install loft lights here and add a switch or motion sensor; I'm assuming it's for a plug socket due to the cable size and that it's not wired into any of the lighting circuits (checked by. Possible power cable nearby, but impossible to tell of it's a socket cable. Can i install loft lighting myself? A great. How To Install Plug Socket In Loft.
From www.caretxdigital.com
3 pin plug socket diagram Wiring Diagram and Schematics How To Install Plug Socket In Loft Possible power cable nearby, but impossible to tell of it's a socket cable. We’ll get into each of these points in more detail throughout the rest of this guide. Sockets are on rcbo at the consumer unit, so. How do you work in a loft safely? What personal protective equipment (ppe) should you use? I recently got a hive outdoor. How To Install Plug Socket In Loft.
From inner-loft.ueniweb.com
Electrical Socket Installation Electrical Inner Loft Carpenter in How To Install Plug Socket In Loft I am planning on getting my loft boarded and making a little cinema room for my 2 sons and me and just wondered what the. See how to install loft lights here and add a switch or motion sensor; Should i use an niceic certified electrician? What personal protective equipment (ppe) should you use? I recently got a hive outdoor. How To Install Plug Socket In Loft.
From www.youtube.com
How to Install an Outlet From a Junction Box Electrical Wiring YouTube How To Install Plug Socket In Loft I am planning on getting my loft boarded and making a little cinema room for my 2 sons and me and just wondered what the. What personal protective equipment (ppe) should you use? A great way could be to tap into an existing socket circuit. An electrician will often be able to route a cable from the first floor via. How To Install Plug Socket In Loft.
From www.youtube.com
How to Install an Electrical Outlet ( Plug, Duplex Receptacle, Wall How To Install Plug Socket In Loft Sockets are on rcbo at the consumer unit, so. I am planning on getting my loft boarded and making a little cinema room for my 2 sons and me and just wondered what the. I would like to put a plug socket in my loft but am unsure where i can take it from. Run a single cable (spur) from. How To Install Plug Socket In Loft.
From www.caretxdigital.com
install plug socket in loft Wiring Diagram and Schematics How To Install Plug Socket In Loft I'm assuming it's for a plug socket due to the cable size and that it's not wired into any of the lighting circuits (checked by. At a glance, that looks like lighting cables to the jb. An electrician will often be able to route a cable from the first floor via a built in cupboard such as an airing cupboard. How To Install Plug Socket In Loft.
From www.youtube.com
How to fit a USB plug socket. USB wall socket installation. How to wire How To Install Plug Socket In Loft See how to install loft lights here and add a switch or motion sensor; A great way could be to tap into an existing socket circuit. I recently got a hive outdoor camera. Sockets are on rcbo at the consumer unit, so. What personal protective equipment (ppe) should you use? I'm assuming it's for a plug socket due to the. How To Install Plug Socket In Loft.
From wiring10.blogspot.com
How To Install Electrical Wiring How To Install An Electrical Outlet How To Install Plug Socket In Loft At a glance, that looks like lighting cables to the jb. Possible power cable nearby, but impossible to tell of it's a socket cable. How do you work in a loft safely? What personal protective equipment (ppe) should you use? See how to install loft lights here and add a switch or motion sensor; I would like to put a. How To Install Plug Socket In Loft.
From www.dreamstime.com
Electrician Builder Install Working Switches and Sockets Black Color How To Install Plug Socket In Loft A great way could be to tap into an existing socket circuit. Possible power cable nearby, but impossible to tell of it's a socket cable. At a glance, that looks like lighting cables to the jb. What personal protective equipment (ppe) should you use? An electrician will often be able to route a cable from the first floor via a. How To Install Plug Socket In Loft.
From www.youtube.com
How to Install Plug Sockets part 2 Connecting DIY Vlog 4 YouTube How To Install Plug Socket In Loft I'm assuming it's for a plug socket due to the cable size and that it's not wired into any of the lighting circuits (checked by. At a glance, that looks like lighting cables to the jb. What personal protective equipment (ppe) should you use? An electrician will often be able to route a cable from the first floor via a. How To Install Plug Socket In Loft.
From www.organised-sound.com
Electrical Socket Wiring Wiring Diagram How To Install Plug Socket In Loft I recently got a hive outdoor camera. See how to install loft lights here and add a switch or motion sensor; At a glance, that looks like lighting cables to the jb. I would like to put a plug socket in my loft but am unsure where i can take it from. How do you work in a loft safely?. How To Install Plug Socket In Loft.
From thecarpentersdaughter.co.uk
Learning How to Wire a Double Plug Socket The Carpenter's Daughter How To Install Plug Socket In Loft Possible power cable nearby, but impossible to tell of it's a socket cable. An electrician will often be able to route a cable from the first floor via a built in cupboard such as an airing cupboard to get to. Can i install loft lighting myself? I'm assuming it's for a plug socket due to the cable size and that. How To Install Plug Socket In Loft.
From www.youtube.com
How to install sockets to a room YouTube How To Install Plug Socket In Loft Sockets are on rcbo at the consumer unit, so. Run a single cable (spur) from the ring, from an existing socket or new junction box upstairs to the loft which will enable you to. I am planning on getting my loft boarded and making a little cinema room for my 2 sons and me and just wondered what the. Possible. How To Install Plug Socket In Loft.
From wirelistpursuings.z21.web.core.windows.net
How To Install A Plug Socket How To Install Plug Socket In Loft Can i install loft lighting myself? See how to install loft lights here and add a switch or motion sensor; I'm assuming it's for a plug socket due to the cable size and that it's not wired into any of the lighting circuits (checked by. Should i use an niceic certified electrician? What personal protective equipment (ppe) should you use?. How To Install Plug Socket In Loft.
From www.youtube.com
How to Install an Electrical Outlet YouTube How To Install Plug Socket In Loft I recently got a hive outdoor camera. An electrician will often be able to route a cable from the first floor via a built in cupboard such as an airing cupboard to get to. Run a single cable (spur) from the ring, from an existing socket or new junction box upstairs to the loft which will enable you to. What. How To Install Plug Socket In Loft.
From www.youtube.com
power socket installation and power socket outlet connection YouTube How To Install Plug Socket In Loft Can i install loft lighting myself? A great way could be to tap into an existing socket circuit. Sockets are on rcbo at the consumer unit, so. What personal protective equipment (ppe) should you use? Run a single cable (spur) from the ring, from an existing socket or new junction box upstairs to the loft which will enable you to.. How To Install Plug Socket In Loft.
From www.caretxdigital.com
install plug socket in loft Wiring Diagram and Schematics How To Install Plug Socket In Loft How do you work in a loft safely? I would like to put a plug socket in my loft but am unsure where i can take it from. See how to install loft lights here and add a switch or motion sensor; Possible power cable nearby, but impossible to tell of it's a socket cable. A great way could be. How To Install Plug Socket In Loft.
From www.youtube.com
How To Change a Wall Plug/Socket YouTube How To Install Plug Socket In Loft I am planning on getting my loft boarded and making a little cinema room for my 2 sons and me and just wondered what the. We’ll get into each of these points in more detail throughout the rest of this guide. Possible power cable nearby, but impossible to tell of it's a socket cable. I would like to put a. How To Install Plug Socket In Loft.
From www.buildconstructpros.com
Installing an Electrical Outlet Anywhere Building and Construction How To Install Plug Socket In Loft Possible power cable nearby, but impossible to tell of it's a socket cable. An electrician will often be able to route a cable from the first floor via a built in cupboard such as an airing cupboard to get to. A great way could be to tap into an existing socket circuit. I would like to put a plug socket. How To Install Plug Socket In Loft.
From hacks.esar.org.uk
loftsocket How To Install Plug Socket In Loft See how to install loft lights here and add a switch or motion sensor; How do you work in a loft safely? Run a single cable (spur) from the ring, from an existing socket or new junction box upstairs to the loft which will enable you to. We’ll get into each of these points in more detail throughout the rest. How To Install Plug Socket In Loft.
From www.theloftboys.co.uk
The Loft Boys guide to Loft lighting artificial, natural, and plug How To Install Plug Socket In Loft At a glance, that looks like lighting cables to the jb. A great way could be to tap into an existing socket circuit. Possible power cable nearby, but impossible to tell of it's a socket cable. See how to install loft lights here and add a switch or motion sensor; I recently got a hive outdoor camera. What personal protective. How To Install Plug Socket In Loft.
From circuitdiagramrams.z21.web.core.windows.net
How To Wire A Wall Plug Socket How To Install Plug Socket In Loft Sockets are on rcbo at the consumer unit, so. We’ll get into each of these points in more detail throughout the rest of this guide. Run a single cable (spur) from the ring, from an existing socket or new junction box upstairs to the loft which will enable you to. Possible power cable nearby, but impossible to tell of it's. How To Install Plug Socket In Loft.
From www.electricaltechnology.org
How to Wire a Twin 3Pin Socket Outlet? Wiring 2Gang Socket How To Install Plug Socket In Loft Should i use an niceic certified electrician? Run a single cable (spur) from the ring, from an existing socket or new junction box upstairs to the loft which will enable you to. I'm assuming it's for a plug socket due to the cable size and that it's not wired into any of the lighting circuits (checked by. Possible power cable. How To Install Plug Socket In Loft.
From diagramfixmason.z13.web.core.windows.net
How To Run Wiring In Existing Walls How To Install Plug Socket In Loft Run a single cable (spur) from the ring, from an existing socket or new junction box upstairs to the loft which will enable you to. Should i use an niceic certified electrician? I recently got a hive outdoor camera. We’ll get into each of these points in more detail throughout the rest of this guide. Possible power cable nearby, but. How To Install Plug Socket In Loft.
From www.checkatrade.com
Adding a Plug Socket to a Room Cost in 2024 Checkatrade How To Install Plug Socket In Loft What personal protective equipment (ppe) should you use? A great way could be to tap into an existing socket circuit. An electrician will often be able to route a cable from the first floor via a built in cupboard such as an airing cupboard to get to. I'm assuming it's for a plug socket due to the cable size and. How To Install Plug Socket In Loft.
From www.familyhandyman.com
How to Install Electrical Outlets in the Kitchen (StepByStep) How To Install Plug Socket In Loft How do you work in a loft safely? I'm assuming it's for a plug socket due to the cable size and that it's not wired into any of the lighting circuits (checked by. Run a single cable (spur) from the ring, from an existing socket or new junction box upstairs to the loft which will enable you to. An electrician. How To Install Plug Socket In Loft.
From wiringhq.blogspot.com
Electrical Socket Wiring Diagram just wiring How To Install Plug Socket In Loft See how to install loft lights here and add a switch or motion sensor; At a glance, that looks like lighting cables to the jb. I recently got a hive outdoor camera. Run a single cable (spur) from the ring, from an existing socket or new junction box upstairs to the loft which will enable you to. I am planning. How To Install Plug Socket In Loft.
From www.youtube.com
How to Install and Wire a UK double Socket Video YouTube How To Install Plug Socket In Loft Should i use an niceic certified electrician? I recently got a hive outdoor camera. An electrician will often be able to route a cable from the first floor via a built in cupboard such as an airing cupboard to get to. Run a single cable (spur) from the ring, from an existing socket or new junction box upstairs to the. How To Install Plug Socket In Loft.