Usb Sound Card Circuit Diagram . With usb controller module inside pcm2706, there is no more. If you need something more suitable for a vintage pc, however, consider this instead. If you need a cheap, simple usb sound card that you can hack away on, this might be the one for you. Designing and building a usb sound card is no longer a head ache because we have got the pcm 2702 integrated circuit from texas. Whether you are building your own system or just need to troubleshoot an. If you use great ic pcm2912a from texas instruments you can. A usb sound card circuit diagram is an invaluable tool for any audio enthusiast. Make a usb sound card is no more a complex issue. In short, a usb sound card schematic diagram is a great way to understand the basics of your sound card. A usb sound card wiring diagram is arguably one of the most important pieces of a sound system. Designing and building a usb sound card is no longer a head ache because we have got the pcm 2702 integrated circuit from texas instruments. Here is the usb sound card circuit based on pcm2706 which dedicated for usb audio. Even if you’re a novice to the world of sound equipment, the diagram.
from subjecteee.blogspot.com
If you use great ic pcm2912a from texas instruments you can. Designing and building a usb sound card is no longer a head ache because we have got the pcm 2702 integrated circuit from texas instruments. In short, a usb sound card schematic diagram is a great way to understand the basics of your sound card. If you need something more suitable for a vintage pc, however, consider this instead. Make a usb sound card is no more a complex issue. Whether you are building your own system or just need to troubleshoot an. With usb controller module inside pcm2706, there is no more. Even if you’re a novice to the world of sound equipment, the diagram. Designing and building a usb sound card is no longer a head ache because we have got the pcm 2702 integrated circuit from texas. A usb sound card circuit diagram is an invaluable tool for any audio enthusiast.
My World My Rules USB Sound Card Circuit
Usb Sound Card Circuit Diagram In short, a usb sound card schematic diagram is a great way to understand the basics of your sound card. A usb sound card circuit diagram is an invaluable tool for any audio enthusiast. Designing and building a usb sound card is no longer a head ache because we have got the pcm 2702 integrated circuit from texas instruments. Here is the usb sound card circuit based on pcm2706 which dedicated for usb audio. Make a usb sound card is no more a complex issue. A usb sound card wiring diagram is arguably one of the most important pieces of a sound system. If you use great ic pcm2912a from texas instruments you can. If you need something more suitable for a vintage pc, however, consider this instead. If you need a cheap, simple usb sound card that you can hack away on, this might be the one for you. In short, a usb sound card schematic diagram is a great way to understand the basics of your sound card. Designing and building a usb sound card is no longer a head ache because we have got the pcm 2702 integrated circuit from texas. Whether you are building your own system or just need to troubleshoot an. Even if you’re a novice to the world of sound equipment, the diagram. With usb controller module inside pcm2706, there is no more.
From www.pinterest.com
USB sound card Electronic Circuits and DiagramElectronics Projects Usb Sound Card Circuit Diagram If you need a cheap, simple usb sound card that you can hack away on, this might be the one for you. If you use great ic pcm2912a from texas instruments you can. Even if you’re a novice to the world of sound equipment, the diagram. Designing and building a usb sound card is no longer a head ache because. Usb Sound Card Circuit Diagram.
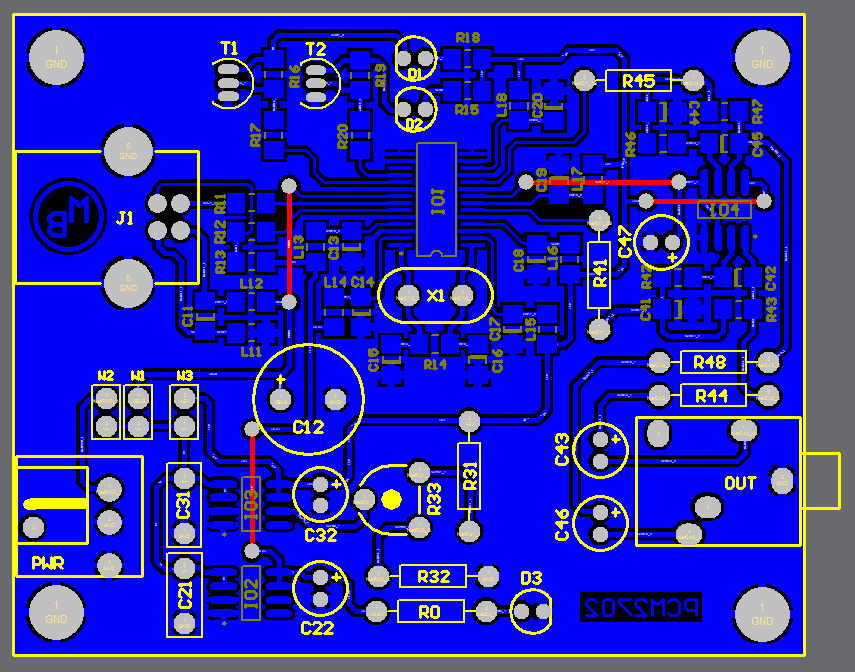
From www.tinkerboy.xyz
Pinout Diagrams for the PCM2704 and 3D Sound(COB) USB Sound Card Usb Sound Card Circuit Diagram With usb controller module inside pcm2706, there is no more. Here is the usb sound card circuit based on pcm2706 which dedicated for usb audio. Whether you are building your own system or just need to troubleshoot an. Even if you’re a novice to the world of sound equipment, the diagram. A usb sound card circuit diagram is an invaluable. Usb Sound Card Circuit Diagram.
From www.electronics-lab.com
USB Sound Card with PCM2702 ElectronicsLab Usb Sound Card Circuit Diagram Whether you are building your own system or just need to troubleshoot an. With usb controller module inside pcm2706, there is no more. If you need a cheap, simple usb sound card that you can hack away on, this might be the one for you. Make a usb sound card is no more a complex issue. A usb sound card. Usb Sound Card Circuit Diagram.
From www.itechguides.com
Best USB Sound Card 5 Best USB Sound Cards 2020 Usb Sound Card Circuit Diagram Designing and building a usb sound card is no longer a head ache because we have got the pcm 2702 integrated circuit from texas instruments. In short, a usb sound card schematic diagram is a great way to understand the basics of your sound card. Designing and building a usb sound card is no longer a head ache because we. Usb Sound Card Circuit Diagram.
From userdiagramandreas123.z19.web.core.windows.net
Usb Speaker Circuit Diagram Usb Sound Card Circuit Diagram Make a usb sound card is no more a complex issue. A usb sound card wiring diagram is arguably one of the most important pieces of a sound system. If you use great ic pcm2912a from texas instruments you can. In short, a usb sound card schematic diagram is a great way to understand the basics of your sound card.. Usb Sound Card Circuit Diagram.
From www.circuits-diy.com
5V USB Audio Amplifier Circuit Diagram Usb Sound Card Circuit Diagram If you need something more suitable for a vintage pc, however, consider this instead. Designing and building a usb sound card is no longer a head ache because we have got the pcm 2702 integrated circuit from texas instruments. A usb sound card circuit diagram is an invaluable tool for any audio enthusiast. Here is the usb sound card circuit. Usb Sound Card Circuit Diagram.
From www.electronics-diy.com
Make a Sound Card with PCM2704 Usb Sound Card Circuit Diagram Whether you are building your own system or just need to troubleshoot an. With usb controller module inside pcm2706, there is no more. In short, a usb sound card schematic diagram is a great way to understand the basics of your sound card. A usb sound card wiring diagram is arguably one of the most important pieces of a sound. Usb Sound Card Circuit Diagram.
From windowsreport.com
Best USB Sound Card with 7.1 surround sound [Black Friday 2020] Usb Sound Card Circuit Diagram Here is the usb sound card circuit based on pcm2706 which dedicated for usb audio. Whether you are building your own system or just need to troubleshoot an. A usb sound card circuit diagram is an invaluable tool for any audio enthusiast. If you need something more suitable for a vintage pc, however, consider this instead. In short, a usb. Usb Sound Card Circuit Diagram.
From talkkonnect.com
USB Sound Card Circuit Diagram talKKonect Usb Sound Card Circuit Diagram In short, a usb sound card schematic diagram is a great way to understand the basics of your sound card. With usb controller module inside pcm2706, there is no more. Make a usb sound card is no more a complex issue. Designing and building a usb sound card is no longer a head ache because we have got the pcm. Usb Sound Card Circuit Diagram.
From www.circuitdiagram.co
usb sound card circuit diagram Circuit Diagram Usb Sound Card Circuit Diagram In short, a usb sound card schematic diagram is a great way to understand the basics of your sound card. If you use great ic pcm2912a from texas instruments you can. A usb sound card wiring diagram is arguably one of the most important pieces of a sound system. If you need a cheap, simple usb sound card that you. Usb Sound Card Circuit Diagram.
From www.ebay.com
USB2.0 Sound Cards Cm6206 Chipset USB 7.1 Sound Card with SPDIF & USB Usb Sound Card Circuit Diagram A usb sound card circuit diagram is an invaluable tool for any audio enthusiast. Even if you’re a novice to the world of sound equipment, the diagram. A usb sound card wiring diagram is arguably one of the most important pieces of a sound system. Here is the usb sound card circuit based on pcm2706 which dedicated for usb audio.. Usb Sound Card Circuit Diagram.
From www.techpowerup.com
USB Sound Cards Explained Tech, Benefits, Do I Need One? USB DAC vs Usb Sound Card Circuit Diagram A usb sound card circuit diagram is an invaluable tool for any audio enthusiast. A usb sound card wiring diagram is arguably one of the most important pieces of a sound system. If you need a cheap, simple usb sound card that you can hack away on, this might be the one for you. Designing and building a usb sound. Usb Sound Card Circuit Diagram.
From www.flowschema.com
Wiring And Cabling Diagram Definition Wiring Flow Schema Usb Sound Card Circuit Diagram Even if you’re a novice to the world of sound equipment, the diagram. If you use great ic pcm2912a from texas instruments you can. A usb sound card circuit diagram is an invaluable tool for any audio enthusiast. Here is the usb sound card circuit based on pcm2706 which dedicated for usb audio. Whether you are building your own system. Usb Sound Card Circuit Diagram.
From www.aliexpress.com
Drivefree Usb Cm108 Sound Card Computer External Sound Card Module Usb Sound Card Circuit Diagram If you need a cheap, simple usb sound card that you can hack away on, this might be the one for you. Make a usb sound card is no more a complex issue. Even if you’re a novice to the world of sound equipment, the diagram. Here is the usb sound card circuit based on pcm2706 which dedicated for usb. Usb Sound Card Circuit Diagram.
From atwoodqnelsens.blogspot.com
denley bruck Pin diagram of USB receptacles Usb Sound Card Circuit Diagram In short, a usb sound card schematic diagram is a great way to understand the basics of your sound card. A usb sound card wiring diagram is arguably one of the most important pieces of a sound system. Even if you’re a novice to the world of sound equipment, the diagram. If you need a cheap, simple usb sound card. Usb Sound Card Circuit Diagram.
From www.electronics-lab.com
USB Sound Card with PCM2702 Usb Sound Card Circuit Diagram If you need something more suitable for a vintage pc, however, consider this instead. With usb controller module inside pcm2706, there is no more. Here is the usb sound card circuit based on pcm2706 which dedicated for usb audio. Whether you are building your own system or just need to troubleshoot an. Designing and building a usb sound card is. Usb Sound Card Circuit Diagram.
From www.electronica-pt.com
USB Sound Card Electronic Circuits and Projects Usb Sound Card Circuit Diagram Here is the usb sound card circuit based on pcm2706 which dedicated for usb audio. If you use great ic pcm2912a from texas instruments you can. Even if you’re a novice to the world of sound equipment, the diagram. Designing and building a usb sound card is no longer a head ache because we have got the pcm 2702 integrated. Usb Sound Card Circuit Diagram.
From wieodnj12.blogspot.com
[9+] Usb30 Wiring Diagram, Pinout Diagrams For The PCM2704 And 3D Sound Usb Sound Card Circuit Diagram Even if you’re a novice to the world of sound equipment, the diagram. Designing and building a usb sound card is no longer a head ache because we have got the pcm 2702 integrated circuit from texas instruments. In short, a usb sound card schematic diagram is a great way to understand the basics of your sound card. A usb. Usb Sound Card Circuit Diagram.
From all-audio.pro
Usb sound card home theater Usb Sound Card Circuit Diagram Designing and building a usb sound card is no longer a head ache because we have got the pcm 2702 integrated circuit from texas. If you use great ic pcm2912a from texas instruments you can. With usb controller module inside pcm2706, there is no more. Even if you’re a novice to the world of sound equipment, the diagram. Here is. Usb Sound Card Circuit Diagram.
From www.tinkerboy.xyz
Pinout Diagrams for the PCM2704 and 3D Sound(COB) USB Sound Card Usb Sound Card Circuit Diagram Make a usb sound card is no more a complex issue. Here is the usb sound card circuit based on pcm2706 which dedicated for usb audio. A usb sound card circuit diagram is an invaluable tool for any audio enthusiast. If you use great ic pcm2912a from texas instruments you can. With usb controller module inside pcm2706, there is no. Usb Sound Card Circuit Diagram.
From www.tinkerboy.xyz
Pinout Diagrams for the PCM2704 and 3D Sound(COB) USB Sound Card Usb Sound Card Circuit Diagram Whether you are building your own system or just need to troubleshoot an. Here is the usb sound card circuit based on pcm2706 which dedicated for usb audio. Make a usb sound card is no more a complex issue. If you need a cheap, simple usb sound card that you can hack away on, this might be the one for. Usb Sound Card Circuit Diagram.
From www.lazada.co.th
4Pcs Free Driver USB Sound Card CM108 USB Sound Card Chip Blue Lazada Usb Sound Card Circuit Diagram With usb controller module inside pcm2706, there is no more. If you use great ic pcm2912a from texas instruments you can. Even if you’re a novice to the world of sound equipment, the diagram. Designing and building a usb sound card is no longer a head ache because we have got the pcm 2702 integrated circuit from texas. Whether you. Usb Sound Card Circuit Diagram.
From enginewiringmeyer.z13.web.core.windows.net
Sound Card Circuit Diagram Usb Sound Card Circuit Diagram If you use great ic pcm2912a from texas instruments you can. Designing and building a usb sound card is no longer a head ache because we have got the pcm 2702 integrated circuit from texas instruments. If you need a cheap, simple usb sound card that you can hack away on, this might be the one for you. Whether you. Usb Sound Card Circuit Diagram.
From getgui.com
On board audio not working bypass it with USB sound card or DAC Usb Sound Card Circuit Diagram A usb sound card circuit diagram is an invaluable tool for any audio enthusiast. Even if you’re a novice to the world of sound equipment, the diagram. With usb controller module inside pcm2706, there is no more. Designing and building a usb sound card is no longer a head ache because we have got the pcm 2702 integrated circuit from. Usb Sound Card Circuit Diagram.
From audioschematics.blogspot.com
Audio Schematics USB sound card based PCM2702 Usb Sound Card Circuit Diagram Designing and building a usb sound card is no longer a head ache because we have got the pcm 2702 integrated circuit from texas. Whether you are building your own system or just need to troubleshoot an. If you need a cheap, simple usb sound card that you can hack away on, this might be the one for you. Here. Usb Sound Card Circuit Diagram.
From www.circuitdiagram.co
Usb Sound Card Circuit Diagram Usb Sound Card Circuit Diagram If you need something more suitable for a vintage pc, however, consider this instead. Here is the usb sound card circuit based on pcm2706 which dedicated for usb audio. A usb sound card circuit diagram is an invaluable tool for any audio enthusiast. Designing and building a usb sound card is no longer a head ache because we have got. Usb Sound Card Circuit Diagram.
From www.elcircuit.com
USB Soundcard Circuit with PCM2702 Electronic Circuit Usb Sound Card Circuit Diagram Whether you are building your own system or just need to troubleshoot an. With usb controller module inside pcm2706, there is no more. Designing and building a usb sound card is no longer a head ache because we have got the pcm 2702 integrated circuit from texas instruments. Here is the usb sound card circuit based on pcm2706 which dedicated. Usb Sound Card Circuit Diagram.
From circuitwiringace123.z19.web.core.windows.net
Sound Card Circuit Diagram Usb Sound Card Circuit Diagram Here is the usb sound card circuit based on pcm2706 which dedicated for usb audio. In short, a usb sound card schematic diagram is a great way to understand the basics of your sound card. A usb sound card wiring diagram is arguably one of the most important pieces of a sound system. Designing and building a usb sound card. Usb Sound Card Circuit Diagram.
From www.kapaccess.com
USB SOUND 7.1 CH Sound Card USB การ์ดเสียง Cmi6206 Chipset USB Audio Usb Sound Card Circuit Diagram In short, a usb sound card schematic diagram is a great way to understand the basics of your sound card. Whether you are building your own system or just need to troubleshoot an. Even if you’re a novice to the world of sound equipment, the diagram. If you need something more suitable for a vintage pc, however, consider this instead.. Usb Sound Card Circuit Diagram.
From subjecteee.blogspot.com
My World My Rules USB Sound Card Circuit Usb Sound Card Circuit Diagram In short, a usb sound card schematic diagram is a great way to understand the basics of your sound card. A usb sound card circuit diagram is an invaluable tool for any audio enthusiast. Make a usb sound card is no more a complex issue. If you use great ic pcm2912a from texas instruments you can. If you need something. Usb Sound Card Circuit Diagram.
From itecnotes.com
Electronic Line out bias on sound card output Valuable Tech Notes Usb Sound Card Circuit Diagram Whether you are building your own system or just need to troubleshoot an. Make a usb sound card is no more a complex issue. Designing and building a usb sound card is no longer a head ache because we have got the pcm 2702 integrated circuit from texas. If you need a cheap, simple usb sound card that you can. Usb Sound Card Circuit Diagram.
From learn.adafruit.com
Instructions USB Audio Cards with a Raspberry Pi Adafruit Learning Usb Sound Card Circuit Diagram Make a usb sound card is no more a complex issue. Even if you’re a novice to the world of sound equipment, the diagram. If you need something more suitable for a vintage pc, however, consider this instead. Designing and building a usb sound card is no longer a head ache because we have got the pcm 2702 integrated circuit. Usb Sound Card Circuit Diagram.
From circuitdiagram.net
PCM2706 USB Sound Card Schematic Design Usb Sound Card Circuit Diagram With usb controller module inside pcm2706, there is no more. Even if you’re a novice to the world of sound equipment, the diagram. Make a usb sound card is no more a complex issue. A usb sound card circuit diagram is an invaluable tool for any audio enthusiast. In short, a usb sound card schematic diagram is a great way. Usb Sound Card Circuit Diagram.
From circuitwiringstefanie.z19.web.core.windows.net
Usb Audio Interface Circuit Diagram Usb Sound Card Circuit Diagram With usb controller module inside pcm2706, there is no more. Here is the usb sound card circuit based on pcm2706 which dedicated for usb audio. In short, a usb sound card schematic diagram is a great way to understand the basics of your sound card. Even if you’re a novice to the world of sound equipment, the diagram. Make a. Usb Sound Card Circuit Diagram.
From www.tinkerboy.xyz
Pinout Diagrams for the PCM2704 and 3D Sound(COB) USB Sound Card Usb Sound Card Circuit Diagram Even if you’re a novice to the world of sound equipment, the diagram. In short, a usb sound card schematic diagram is a great way to understand the basics of your sound card. With usb controller module inside pcm2706, there is no more. A usb sound card circuit diagram is an invaluable tool for any audio enthusiast. A usb sound. Usb Sound Card Circuit Diagram.