Use Case Diagram For Atm System With Explanation . Creating a use case diagram for an atm system offers several benefits. Customer (actor) uses bank atm to check balances of his/her bank accounts, deposit funds, withdraw cash and/or transfer funds (use. Let’s build the use case diagram of the atm. Firstly, it provides a clear and concise overview of the various features and functionalities of the system,. Learn how to define use cases and create the corresponding use case diagram for the atm. By creating the use case of the atm system, you must determine first the possible features to identify the flow of the system. This case study focuses on the use case modeling of an atm system for a bank. After that, you can now create the blueprint or core of. The atm system is designed to provide customers with a convenient way to access their accounts and perform various banking transactions, such The use case diagram illustrates the main functionalities of the atm system, including withdrawing cash, depositing cash,. This document describes the use case narratives for a simple atm system.
from mungfali.com
Let’s build the use case diagram of the atm. After that, you can now create the blueprint or core of. Customer (actor) uses bank atm to check balances of his/her bank accounts, deposit funds, withdraw cash and/or transfer funds (use. Learn how to define use cases and create the corresponding use case diagram for the atm. The atm system is designed to provide customers with a convenient way to access their accounts and perform various banking transactions, such This case study focuses on the use case modeling of an atm system for a bank. Creating a use case diagram for an atm system offers several benefits. Firstly, it provides a clear and concise overview of the various features and functionalities of the system,. The use case diagram illustrates the main functionalities of the atm system, including withdrawing cash, depositing cash,. This document describes the use case narratives for a simple atm system.
ATM Use Case Diagram
Use Case Diagram For Atm System With Explanation The atm system is designed to provide customers with a convenient way to access their accounts and perform various banking transactions, such Creating a use case diagram for an atm system offers several benefits. The use case diagram illustrates the main functionalities of the atm system, including withdrawing cash, depositing cash,. The atm system is designed to provide customers with a convenient way to access their accounts and perform various banking transactions, such Learn how to define use cases and create the corresponding use case diagram for the atm. Firstly, it provides a clear and concise overview of the various features and functionalities of the system,. By creating the use case of the atm system, you must determine first the possible features to identify the flow of the system. This case study focuses on the use case modeling of an atm system for a bank. After that, you can now create the blueprint or core of. This document describes the use case narratives for a simple atm system. Let’s build the use case diagram of the atm. Customer (actor) uses bank atm to check balances of his/her bank accounts, deposit funds, withdraw cash and/or transfer funds (use.
From nubiaae32355edmonsoner.blogspot.com
Reservation System Use Case Diagram Nubia Edmonsoner Use Case Diagram For Atm System With Explanation Creating a use case diagram for an atm system offers several benefits. This document describes the use case narratives for a simple atm system. The use case diagram illustrates the main functionalities of the atm system, including withdrawing cash, depositing cash,. Learn how to define use cases and create the corresponding use case diagram for the atm. By creating the. Use Case Diagram For Atm System With Explanation.
From imagesee.biz
Use Case Diagram For Atm System With Explanation IMAGESEE Use Case Diagram For Atm System With Explanation By creating the use case of the atm system, you must determine first the possible features to identify the flow of the system. Firstly, it provides a clear and concise overview of the various features and functionalities of the system,. This document describes the use case narratives for a simple atm system. Learn how to define use cases and create. Use Case Diagram For Atm System With Explanation.
From qa.mostaql.com
ATM System (UseCase Diagram) مستقل Use Case Diagram For Atm System With Explanation Let’s build the use case diagram of the atm. The atm system is designed to provide customers with a convenient way to access their accounts and perform various banking transactions, such Learn how to define use cases and create the corresponding use case diagram for the atm. The use case diagram illustrates the main functionalities of the atm system, including. Use Case Diagram For Atm System With Explanation.
From www.coursehero.com
[Solved] Draw a use case diagram for an ATM (cash terminal). The system Use Case Diagram For Atm System With Explanation By creating the use case of the atm system, you must determine first the possible features to identify the flow of the system. Learn how to define use cases and create the corresponding use case diagram for the atm. The use case diagram illustrates the main functionalities of the atm system, including withdrawing cash, depositing cash,. Firstly, it provides a. Use Case Diagram For Atm System With Explanation.
From online.visual-paradigm.com
ATM System Use Case Diagram Template Use Case Diagram For Atm System With Explanation Learn how to define use cases and create the corresponding use case diagram for the atm. After that, you can now create the blueprint or core of. Let’s build the use case diagram of the atm. The use case diagram illustrates the main functionalities of the atm system, including withdrawing cash, depositing cash,. This case study focuses on the use. Use Case Diagram For Atm System With Explanation.
From pubhtml5.com
Use case Diagram ตู้ ATM นิรัตน์ชา เนียมชาวนา หน้าหนังสือ 1 1 Use Case Diagram For Atm System With Explanation The atm system is designed to provide customers with a convenient way to access their accounts and perform various banking transactions, such Let’s build the use case diagram of the atm. This document describes the use case narratives for a simple atm system. After that, you can now create the blueprint or core of. The use case diagram illustrates the. Use Case Diagram For Atm System With Explanation.
From www.researchgate.net
1.1a Use Case Diagram for ATM Simulator. Download Scientific Diagram Use Case Diagram For Atm System With Explanation Customer (actor) uses bank atm to check balances of his/her bank accounts, deposit funds, withdraw cash and/or transfer funds (use. Let’s build the use case diagram of the atm. The use case diagram illustrates the main functionalities of the atm system, including withdrawing cash, depositing cash,. Creating a use case diagram for an atm system offers several benefits. This document. Use Case Diagram For Atm System With Explanation.
From www.conceptdraw.com
Creating a Bank ATM Use Case Diagram ConceptDraw HelpDesk Use Case Diagram For Atm System With Explanation Learn how to define use cases and create the corresponding use case diagram for the atm. By creating the use case of the atm system, you must determine first the possible features to identify the flow of the system. Customer (actor) uses bank atm to check balances of his/her bank accounts, deposit funds, withdraw cash and/or transfer funds (use. Firstly,. Use Case Diagram For Atm System With Explanation.
From boardmix.com
8 Use Case Diagram Examples Detailed Explaining & Draw Online for Free Use Case Diagram For Atm System With Explanation Learn how to define use cases and create the corresponding use case diagram for the atm. By creating the use case of the atm system, you must determine first the possible features to identify the flow of the system. This document describes the use case narratives for a simple atm system. Firstly, it provides a clear and concise overview of. Use Case Diagram For Atm System With Explanation.
From mungfali.com
Use Case Diagram Of ATM System Use Case Diagram For Atm System With Explanation Customer (actor) uses bank atm to check balances of his/her bank accounts, deposit funds, withdraw cash and/or transfer funds (use. The atm system is designed to provide customers with a convenient way to access their accounts and perform various banking transactions, such Learn how to define use cases and create the corresponding use case diagram for the atm. This case. Use Case Diagram For Atm System With Explanation.
From guidemanualpunctulate.z21.web.core.windows.net
Use Case Diagram For Atm Machine Use Case Diagram For Atm System With Explanation Creating a use case diagram for an atm system offers several benefits. Firstly, it provides a clear and concise overview of the various features and functionalities of the system,. By creating the use case of the atm system, you must determine first the possible features to identify the flow of the system. After that, you can now create the blueprint. Use Case Diagram For Atm System With Explanation.
From in.pinterest.com
ATM Cash Withdrawal Use Case Diagram Use Case Diagram For Atm System With Explanation Creating a use case diagram for an atm system offers several benefits. By creating the use case of the atm system, you must determine first the possible features to identify the flow of the system. This case study focuses on the use case modeling of an atm system for a bank. After that, you can now create the blueprint or. Use Case Diagram For Atm System With Explanation.
From www.startertutorials.com
ATM UML Diagrams Use Case Diagram For Atm System With Explanation Firstly, it provides a clear and concise overview of the various features and functionalities of the system,. The use case diagram illustrates the main functionalities of the atm system, including withdrawing cash, depositing cash,. Creating a use case diagram for an atm system offers several benefits. The atm system is designed to provide customers with a convenient way to access. Use Case Diagram For Atm System With Explanation.
From guidemanualpunctulate.z21.web.core.windows.net
Use Case Diagram Tool Use Case Diagram For Atm System With Explanation Learn how to define use cases and create the corresponding use case diagram for the atm. The atm system is designed to provide customers with a convenient way to access their accounts and perform various banking transactions, such Creating a use case diagram for an atm system offers several benefits. By creating the use case of the atm system, you. Use Case Diagram For Atm System With Explanation.
From linobozarthe0195157.blogspot.com
Use Case Diagram For Employee Database Management Lino Bozarth Use Case Diagram For Atm System With Explanation This case study focuses on the use case modeling of an atm system for a bank. Customer (actor) uses bank atm to check balances of his/her bank accounts, deposit funds, withdraw cash and/or transfer funds (use. This document describes the use case narratives for a simple atm system. By creating the use case of the atm system, you must determine. Use Case Diagram For Atm System With Explanation.
From mavink.com
Use Case Diagram Of Atm System Use Case Diagram For Atm System With Explanation The atm system is designed to provide customers with a convenient way to access their accounts and perform various banking transactions, such Learn how to define use cases and create the corresponding use case diagram for the atm. Customer (actor) uses bank atm to check balances of his/her bank accounts, deposit funds, withdraw cash and/or transfer funds (use. By creating. Use Case Diagram For Atm System With Explanation.
From mungfali.com
ATM Use Case Diagram Use Case Diagram For Atm System With Explanation This case study focuses on the use case modeling of an atm system for a bank. By creating the use case of the atm system, you must determine first the possible features to identify the flow of the system. Learn how to define use cases and create the corresponding use case diagram for the atm. This document describes the use. Use Case Diagram For Atm System With Explanation.
From www.cs.gordon.edu
Use Cases for Example ATM System Use Case Diagram For Atm System With Explanation After that, you can now create the blueprint or core of. Customer (actor) uses bank atm to check balances of his/her bank accounts, deposit funds, withdraw cash and/or transfer funds (use. Firstly, it provides a clear and concise overview of the various features and functionalities of the system,. Let’s build the use case diagram of the atm. This case study. Use Case Diagram For Atm System With Explanation.
From www.lucidchart.com
Use Case Diagram for ATM System (UML) Lucidchart Use Case Diagram For Atm System With Explanation The atm system is designed to provide customers with a convenient way to access their accounts and perform various banking transactions, such By creating the use case of the atm system, you must determine first the possible features to identify the flow of the system. Learn how to define use cases and create the corresponding use case diagram for the. Use Case Diagram For Atm System With Explanation.
From mavink.com
Atm Use Case Diagram Use Case Diagram For Atm System With Explanation Learn how to define use cases and create the corresponding use case diagram for the atm. Firstly, it provides a clear and concise overview of the various features and functionalities of the system,. By creating the use case of the atm system, you must determine first the possible features to identify the flow of the system. The use case diagram. Use Case Diagram For Atm System With Explanation.
From www.conceptdraw.com
ATM UML Diagrams UML Deployment Diagram Example ATM System UML Use Case Diagram For Atm System With Explanation This document describes the use case narratives for a simple atm system. Creating a use case diagram for an atm system offers several benefits. After that, you can now create the blueprint or core of. By creating the use case of the atm system, you must determine first the possible features to identify the flow of the system. The atm. Use Case Diagram For Atm System With Explanation.
From www.youtube.com
Use case diagram for atm system machine using staruml Software Use Case Diagram For Atm System With Explanation This document describes the use case narratives for a simple atm system. By creating the use case of the atm system, you must determine first the possible features to identify the flow of the system. Learn how to define use cases and create the corresponding use case diagram for the atm. The atm system is designed to provide customers with. Use Case Diagram For Atm System With Explanation.
From boardmix.com
8 Use Case Diagram Examples Detailed Explaining & Draw Online for Free Use Case Diagram For Atm System With Explanation By creating the use case of the atm system, you must determine first the possible features to identify the flow of the system. The atm system is designed to provide customers with a convenient way to access their accounts and perform various banking transactions, such The use case diagram illustrates the main functionalities of the atm system, including withdrawing cash,. Use Case Diagram For Atm System With Explanation.
From itsourcecode.com
Component Diagram for ATM System UML Use Case Diagram For Atm System With Explanation Learn how to define use cases and create the corresponding use case diagram for the atm. The atm system is designed to provide customers with a convenient way to access their accounts and perform various banking transactions, such This case study focuses on the use case modeling of an atm system for a bank. After that, you can now create. Use Case Diagram For Atm System With Explanation.
From mungfali.com
ATM Use Case Diagram Use Case Diagram For Atm System With Explanation Customer (actor) uses bank atm to check balances of his/her bank accounts, deposit funds, withdraw cash and/or transfer funds (use. After that, you can now create the blueprint or core of. This document describes the use case narratives for a simple atm system. By creating the use case of the atm system, you must determine first the possible features to. Use Case Diagram For Atm System With Explanation.
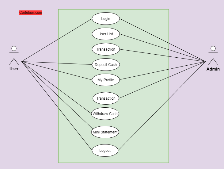
From codebun.com
UML Diagram for ATM Management System Codebun Use Case Diagram For Atm System With Explanation After that, you can now create the blueprint or core of. This document describes the use case narratives for a simple atm system. By creating the use case of the atm system, you must determine first the possible features to identify the flow of the system. Firstly, it provides a clear and concise overview of the various features and functionalities. Use Case Diagram For Atm System With Explanation.
From hanenhuusholli.blogspot.com
Atm Use Case Diagram Hanenhuusholli Use Case Diagram For Atm System With Explanation Learn how to define use cases and create the corresponding use case diagram for the atm. This document describes the use case narratives for a simple atm system. Firstly, it provides a clear and concise overview of the various features and functionalities of the system,. The use case diagram illustrates the main functionalities of the atm system, including withdrawing cash,. Use Case Diagram For Atm System With Explanation.
From app.genmymodel.com
saeedmaldosary Use Case Diagram Of ATM Machine Use Case Diagram For Atm System With Explanation The atm system is designed to provide customers with a convenient way to access their accounts and perform various banking transactions, such Let’s build the use case diagram of the atm. Creating a use case diagram for an atm system offers several benefits. Firstly, it provides a clear and concise overview of the various features and functionalities of the system,.. Use Case Diagram For Atm System With Explanation.
From www.researchgate.net
Use case diagram (ATM) Download Scientific Diagram Use Case Diagram For Atm System With Explanation Firstly, it provides a clear and concise overview of the various features and functionalities of the system,. This case study focuses on the use case modeling of an atm system for a bank. After that, you can now create the blueprint or core of. Creating a use case diagram for an atm system offers several benefits. By creating the use. Use Case Diagram For Atm System With Explanation.
From seven.edu.vn
Update more than 115 draw use case diagram online latest seven.edu.vn Use Case Diagram For Atm System With Explanation Customer (actor) uses bank atm to check balances of his/her bank accounts, deposit funds, withdraw cash and/or transfer funds (use. This document describes the use case narratives for a simple atm system. This case study focuses on the use case modeling of an atm system for a bank. Firstly, it provides a clear and concise overview of the various features. Use Case Diagram For Atm System With Explanation.
From mungfali.com
ATM Use Case Diagram Use Case Diagram For Atm System With Explanation By creating the use case of the atm system, you must determine first the possible features to identify the flow of the system. After that, you can now create the blueprint or core of. Creating a use case diagram for an atm system offers several benefits. Customer (actor) uses bank atm to check balances of his/her bank accounts, deposit funds,. Use Case Diagram For Atm System With Explanation.
From www.youtube.com
Use case Diagram for ATM system Use case with include and extend Use Case Diagram For Atm System With Explanation Customer (actor) uses bank atm to check balances of his/her bank accounts, deposit funds, withdraw cash and/or transfer funds (use. Firstly, it provides a clear and concise overview of the various features and functionalities of the system,. Let’s build the use case diagram of the atm. The use case diagram illustrates the main functionalities of the atm system, including withdrawing. Use Case Diagram For Atm System With Explanation.
From www.coursehero.com
[Solved] Assignment Question UML Diagram, Propose a use case diagram Use Case Diagram For Atm System With Explanation The atm system is designed to provide customers with a convenient way to access their accounts and perform various banking transactions, such By creating the use case of the atm system, you must determine first the possible features to identify the flow of the system. Creating a use case diagram for an atm system offers several benefits. Firstly, it provides. Use Case Diagram For Atm System With Explanation.
From www.geeksforgeeks.org
Use Case Diagram for Bank ATM System Use Case Diagram For Atm System With Explanation Learn how to define use cases and create the corresponding use case diagram for the atm. This case study focuses on the use case modeling of an atm system for a bank. Let’s build the use case diagram of the atm. Creating a use case diagram for an atm system offers several benefits. After that, you can now create the. Use Case Diagram For Atm System With Explanation.
From www.pinterest.cl
Use case diagram for ATM system. Include the main actors like customer Use Case Diagram For Atm System With Explanation Learn how to define use cases and create the corresponding use case diagram for the atm. Let’s build the use case diagram of the atm. By creating the use case of the atm system, you must determine first the possible features to identify the flow of the system. The use case diagram illustrates the main functionalities of the atm system,. Use Case Diagram For Atm System With Explanation.