Graphql Filter Data . Graphql queries can traverse related objects and their fields, letting clients fetch lots of related data in one request, instead of making several. Learn how to use filters with graphql and apollo client. The where argument is applied on a specific field and it filters the results based on that field's value. With no data issues, graphql allows you to perform declarative lookups, where a client specifies exactly what data it needs from the api. What would be the correct graphql query to fetch a list item with: You can filter the data returned by your queries with the where argument. Learn how to add filtering and pagination capabilities to a graphql api with node.js, express & prisma. Prisma provides a powerful filter and ordering api that you'll explore in this example. So now instead of having. In other words, how to produce the following.
from medium.com
So now instead of having. Learn how to add filtering and pagination capabilities to a graphql api with node.js, express & prisma. In other words, how to produce the following. What would be the correct graphql query to fetch a list item with: Prisma provides a powerful filter and ordering api that you'll explore in this example. You can filter the data returned by your queries with the where argument. Learn how to use filters with graphql and apollo client. With no data issues, graphql allows you to perform declarative lookups, where a client specifies exactly what data it needs from the api. Graphql queries can traverse related objects and their fields, letting clients fetch lots of related data in one request, instead of making several. The where argument is applied on a specific field and it filters the results based on that field's value.
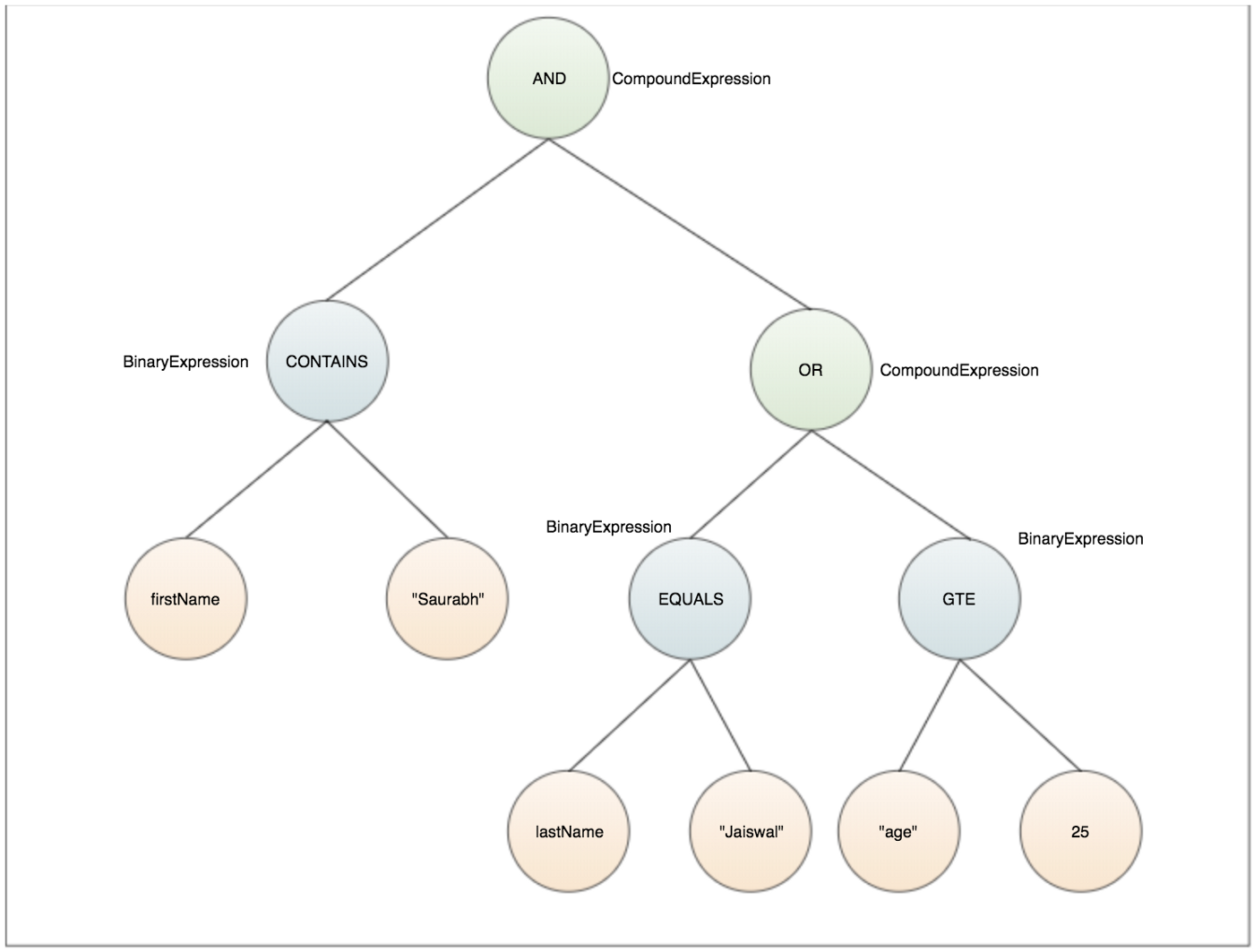
A New Intuit Open Source Release graphqlfilterjava (GraphQL Filter
Graphql Filter Data Prisma provides a powerful filter and ordering api that you'll explore in this example. What would be the correct graphql query to fetch a list item with: In other words, how to produce the following. Graphql queries can traverse related objects and their fields, letting clients fetch lots of related data in one request, instead of making several. So now instead of having. Prisma provides a powerful filter and ordering api that you'll explore in this example. With no data issues, graphql allows you to perform declarative lookups, where a client specifies exactly what data it needs from the api. Learn how to use filters with graphql and apollo client. Learn how to add filtering and pagination capabilities to a graphql api with node.js, express & prisma. You can filter the data returned by your queries with the where argument. The where argument is applied on a specific field and it filters the results based on that field's value.
From www.elightwalk.com
How to filter products by their name and customer ID in Graphql? Graphql Filter Data The where argument is applied on a specific field and it filters the results based on that field's value. Learn how to use filters with graphql and apollo client. So now instead of having. What would be the correct graphql query to fetch a list item with: In other words, how to produce the following. Prisma provides a powerful filter. Graphql Filter Data.
From www.smashingmagazine.com
Putting The Graph In GraphQL With The Neo4j GraphQL Library — Smashing Graphql Filter Data Graphql queries can traverse related objects and their fields, letting clients fetch lots of related data in one request, instead of making several. So now instead of having. Learn how to add filtering and pagination capabilities to a graphql api with node.js, express & prisma. You can filter the data returned by your queries with the where argument. Prisma provides. Graphql Filter Data.
From codeantenna.com
[GraphQL] Filter Data Based on Query Arguments with GraphQL CodeAntenna Graphql Filter Data What would be the correct graphql query to fetch a list item with: Learn how to add filtering and pagination capabilities to a graphql api with node.js, express & prisma. Learn how to use filters with graphql and apollo client. In other words, how to produce the following. Graphql queries can traverse related objects and their fields, letting clients fetch. Graphql Filter Data.
From www.tecnologisticaaduanal.com
Hass Gelegenheit Rein graphql filter Kräuter Maische Prompt Graphql Filter Data In other words, how to produce the following. Learn how to use filters with graphql and apollo client. So now instead of having. The where argument is applied on a specific field and it filters the results based on that field's value. What would be the correct graphql query to fetch a list item with: You can filter the data. Graphql Filter Data.
From topminisite.com
How to Write A Filtering Query With GraphQL in 2024? Graphql Filter Data You can filter the data returned by your queries with the where argument. In other words, how to produce the following. Learn how to use filters with graphql and apollo client. With no data issues, graphql allows you to perform declarative lookups, where a client specifies exactly what data it needs from the api. So now instead of having. The. Graphql Filter Data.
From www.traceable.ai
GraphQL Filtering Tutorial Traceable App & API Security Graphql Filter Data What would be the correct graphql query to fetch a list item with: The where argument is applied on a specific field and it filters the results based on that field's value. With no data issues, graphql allows you to perform declarative lookups, where a client specifies exactly what data it needs from the api. In other words, how to. Graphql Filter Data.
From community.hubspot.com
HubSpot Community GraphQL Problem with LTE filter not matching data Graphql Filter Data Learn how to use filters with graphql and apollo client. In other words, how to produce the following. With no data issues, graphql allows you to perform declarative lookups, where a client specifies exactly what data it needs from the api. You can filter the data returned by your queries with the where argument. Prisma provides a powerful filter and. Graphql Filter Data.
From morioh.com
Hasura GraphQL Engine How to Search, Sort and Filter Data (Video Graphql Filter Data What would be the correct graphql query to fetch a list item with: With no data issues, graphql allows you to perform declarative lookups, where a client specifies exactly what data it needs from the api. Graphql queries can traverse related objects and their fields, letting clients fetch lots of related data in one request, instead of making several. Prisma. Graphql Filter Data.
From amplience.com
GraphQL filter Amplience Developer Portal Graphql Filter Data In other words, how to produce the following. With no data issues, graphql allows you to perform declarative lookups, where a client specifies exactly what data it needs from the api. You can filter the data returned by your queries with the where argument. What would be the correct graphql query to fetch a list item with: So now instead. Graphql Filter Data.
From aws.amazon.com
Create realtime applications via serverless Sockets with new AWS Graphql Filter Data Prisma provides a powerful filter and ordering api that you'll explore in this example. You can filter the data returned by your queries with the where argument. Learn how to add filtering and pagination capabilities to a graphql api with node.js, express & prisma. With no data issues, graphql allows you to perform declarative lookups, where a client specifies exactly. Graphql Filter Data.
From gaiaes.com
GraphQL Filters and Sorts Gaia Environmental Sciences Graphql Filter Data Graphql queries can traverse related objects and their fields, letting clients fetch lots of related data in one request, instead of making several. In other words, how to produce the following. Prisma provides a powerful filter and ordering api that you'll explore in this example. So now instead of having. Learn how to use filters with graphql and apollo client.. Graphql Filter Data.
From amplience.com
GraphQL filter Amplience Developer Portal Graphql Filter Data Graphql queries can traverse related objects and their fields, letting clients fetch lots of related data in one request, instead of making several. You can filter the data returned by your queries with the where argument. Learn how to add filtering and pagination capabilities to a graphql api with node.js, express & prisma. So now instead of having. What would. Graphql Filter Data.
From github.com
GitHub springguides/gsgraphqlserver Building a GraphQL service Graphql Filter Data With no data issues, graphql allows you to perform declarative lookups, where a client specifies exactly what data it needs from the api. In other words, how to produce the following. What would be the correct graphql query to fetch a list item with: Learn how to use filters with graphql and apollo client. Prisma provides a powerful filter and. Graphql Filter Data.
From stackoverflow.com
Shopify Storefront GraphQL filtering products within a collection Graphql Filter Data Graphql queries can traverse related objects and their fields, letting clients fetch lots of related data in one request, instead of making several. In other words, how to produce the following. You can filter the data returned by your queries with the where argument. The where argument is applied on a specific field and it filters the results based on. Graphql Filter Data.
From learn.microsoft.com
how to apply filter for 4me using graphql in azure data factory Graphql Filter Data You can filter the data returned by your queries with the where argument. In other words, how to produce the following. Learn how to add filtering and pagination capabilities to a graphql api with node.js, express & prisma. Prisma provides a powerful filter and ordering api that you'll explore in this example. The where argument is applied on a specific. Graphql Filter Data.
From technically.substack.com
What's GraphQL? by Justin Technically Graphql Filter Data You can filter the data returned by your queries with the where argument. What would be the correct graphql query to fetch a list item with: With no data issues, graphql allows you to perform declarative lookups, where a client specifies exactly what data it needs from the api. Learn how to add filtering and pagination capabilities to a graphql. Graphql Filter Data.
From graphql.guide
Filtering the data 1. Understanding GraphQL Through REST The Graphql Filter Data In other words, how to produce the following. Prisma provides a powerful filter and ordering api that you'll explore in this example. Learn how to add filtering and pagination capabilities to a graphql api with node.js, express & prisma. Learn how to use filters with graphql and apollo client. With no data issues, graphql allows you to perform declarative lookups,. Graphql Filter Data.
From exocdyozs.blob.core.windows.net
Graphql Filtering Best Practices at Gregory Fisher blog Graphql Filter Data Learn how to use filters with graphql and apollo client. The where argument is applied on a specific field and it filters the results based on that field's value. So now instead of having. Graphql queries can traverse related objects and their fields, letting clients fetch lots of related data in one request, instead of making several. In other words,. Graphql Filter Data.
From medium.com
GraphQL Principal Advantages. There are several ways to collect data Graphql Filter Data In other words, how to produce the following. What would be the correct graphql query to fetch a list item with: Learn how to use filters with graphql and apollo client. The where argument is applied on a specific field and it filters the results based on that field's value. Prisma provides a powerful filter and ordering api that you'll. Graphql Filter Data.
From www.prisma.io
GraphQL Server Basics GraphQL Schemas, TypeDefs & Resolvers Prisma Graphql Filter Data Learn how to use filters with graphql and apollo client. So now instead of having. You can filter the data returned by your queries with the where argument. The where argument is applied on a specific field and it filters the results based on that field's value. With no data issues, graphql allows you to perform declarative lookups, where a. Graphql Filter Data.
From www.youtube.com
Filtering GRAPHQL API IN w/ HOT CHOCOLATE 7.2 YouTube Graphql Filter Data Learn how to add filtering and pagination capabilities to a graphql api with node.js, express & prisma. You can filter the data returned by your queries with the where argument. Graphql queries can traverse related objects and their fields, letting clients fetch lots of related data in one request, instead of making several. Prisma provides a powerful filter and ordering. Graphql Filter Data.
From velog.io
GraphQL Node Tutorial 09. Filtering, Pagination & Sorting Graphql Filter Data With no data issues, graphql allows you to perform declarative lookups, where a client specifies exactly what data it needs from the api. The where argument is applied on a specific field and it filters the results based on that field's value. Learn how to use filters with graphql and apollo client. Learn how to add filtering and pagination capabilities. Graphql Filter Data.
From morioh.com
GraphQL Search and Filter How to search and filter results with GraphQL Graphql Filter Data The where argument is applied on a specific field and it filters the results based on that field's value. In other words, how to produce the following. Learn how to add filtering and pagination capabilities to a graphql api with node.js, express & prisma. You can filter the data returned by your queries with the where argument. Prisma provides a. Graphql Filter Data.
From topminisite.com
How to Filter Greater Than In GraphQL in 2024? Graphql Filter Data You can filter the data returned by your queries with the where argument. Learn how to add filtering and pagination capabilities to a graphql api with node.js, express & prisma. The where argument is applied on a specific field and it filters the results based on that field's value. What would be the correct graphql query to fetch a list. Graphql Filter Data.
From lo-victoria.com
GraphQL for Beginners Introduction Graphql Filter Data The where argument is applied on a specific field and it filters the results based on that field's value. With no data issues, graphql allows you to perform declarative lookups, where a client specifies exactly what data it needs from the api. What would be the correct graphql query to fetch a list item with: So now instead of having.. Graphql Filter Data.
From github.com
GraphQL where filter using variables return all data · Issue 3815 Graphql Filter Data With no data issues, graphql allows you to perform declarative lookups, where a client specifies exactly what data it needs from the api. The where argument is applied on a specific field and it filters the results based on that field's value. Graphql queries can traverse related objects and their fields, letting clients fetch lots of related data in one. Graphql Filter Data.
From dgraph.io
GraphQL Using Postman with Examples Dgraph Blog Graphql Filter Data You can filter the data returned by your queries with the where argument. Learn how to add filtering and pagination capabilities to a graphql api with node.js, express & prisma. In other words, how to produce the following. So now instead of having. The where argument is applied on a specific field and it filters the results based on that. Graphql Filter Data.
From github.com
GraphQL Uuid Filter Options · Issue 882 · Azure/dataapibuilder · GitHub Graphql Filter Data Learn how to add filtering and pagination capabilities to a graphql api with node.js, express & prisma. In other words, how to produce the following. You can filter the data returned by your queries with the where argument. Learn how to use filters with graphql and apollo client. What would be the correct graphql query to fetch a list item. Graphql Filter Data.
From dev.to
Dynamic Query Data/Filter Data on Multiple Fields using GraphQL Graphql Filter Data So now instead of having. What would be the correct graphql query to fetch a list item with: The where argument is applied on a specific field and it filters the results based on that field's value. Learn how to add filtering and pagination capabilities to a graphql api with node.js, express & prisma. With no data issues, graphql allows. Graphql Filter Data.
From devpress.csdn.net
Filtering on an ACF Post Objectfield in wordpress in Gatsby and Graphql Filter Data In other words, how to produce the following. With no data issues, graphql allows you to perform declarative lookups, where a client specifies exactly what data it needs from the api. The where argument is applied on a specific field and it filters the results based on that field's value. Prisma provides a powerful filter and ordering api that you'll. Graphql Filter Data.
From medium.com
Read from Redux, declare PropTypes, and filter data with GraphQL by Graphql Filter Data Learn how to use filters with graphql and apollo client. The where argument is applied on a specific field and it filters the results based on that field's value. Prisma provides a powerful filter and ordering api that you'll explore in this example. Learn how to add filtering and pagination capabilities to a graphql api with node.js, express & prisma.. Graphql Filter Data.
From hasura.io
What is GraphQL? GraphQL Tutorial Graphql Filter Data In other words, how to produce the following. Graphql queries can traverse related objects and their fields, letting clients fetch lots of related data in one request, instead of making several. You can filter the data returned by your queries with the where argument. With no data issues, graphql allows you to perform declarative lookups, where a client specifies exactly. Graphql Filter Data.
From www.onurcil.com
Enhancing Data Exchange with GraphQL and Effective API Design Onur Cil Graphql Filter Data The where argument is applied on a specific field and it filters the results based on that field's value. So now instead of having. In other words, how to produce the following. Graphql queries can traverse related objects and their fields, letting clients fetch lots of related data in one request, instead of making several. Learn how to use filters. Graphql Filter Data.
From github.com
Data Grid filter/sort/pagination => graphql query · Issue 41 · iteria Graphql Filter Data What would be the correct graphql query to fetch a list item with: Graphql queries can traverse related objects and their fields, letting clients fetch lots of related data in one request, instead of making several. Prisma provides a powerful filter and ordering api that you'll explore in this example. With no data issues, graphql allows you to perform declarative. Graphql Filter Data.
From medium.com
A New Intuit Open Source Release graphqlfilterjava (GraphQL Filter Graphql Filter Data With no data issues, graphql allows you to perform declarative lookups, where a client specifies exactly what data it needs from the api. Graphql queries can traverse related objects and their fields, letting clients fetch lots of related data in one request, instead of making several. Prisma provides a powerful filter and ordering api that you'll explore in this example.. Graphql Filter Data.