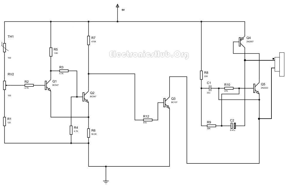
Fire Alarm Circuit Electronics Hub . Solder lm358 ic base and place ic on it. Metal detector circuit diagram, working; A fire alarm is a simple electronic circuit that determines the presence of any hazardous fire in its vicinity & triggers an array of preventive measures such as overhead sprinklers or an alarming array. In this fire alarm circuit, a thermistor works as the heat sensor. Here we are building one simple fire alarm system with the help of 555 timer ic, which will sense the fire (temperature rise in surrounding), and trigger the alarm. In this project, we will make a simple fire detector alarm circuit using bc547 transistor and ir detector led on breadboard. In this simple fire alarm circuit, we are using a negative temperature coefficient ntc of 10k, a thermistor, and a 555 timer ic. Simple fire alarm circuits at low cost; The circuit includes the buzzer that generates the. When temperature increases, its resistance decreases, and vice versa. This circuit can easily detect any fire nearby and accordingly start the buzzer. Power up the circuit & adjust the sensitivity. Solder trimmer pot & 10k resistor.
from circuitmanualgrunewald.z21.web.core.windows.net
In this simple fire alarm circuit, we are using a negative temperature coefficient ntc of 10k, a thermistor, and a 555 timer ic. A fire alarm is a simple electronic circuit that determines the presence of any hazardous fire in its vicinity & triggers an array of preventive measures such as overhead sprinklers or an alarming array. Simple fire alarm circuits at low cost; Power up the circuit & adjust the sensitivity. Here we are building one simple fire alarm system with the help of 555 timer ic, which will sense the fire (temperature rise in surrounding), and trigger the alarm. Metal detector circuit diagram, working; In this project, we will make a simple fire detector alarm circuit using bc547 transistor and ir detector led on breadboard. When temperature increases, its resistance decreases, and vice versa. This circuit can easily detect any fire nearby and accordingly start the buzzer. The circuit includes the buzzer that generates the.
Fire Alarm Project Circuit Diagram
Fire Alarm Circuit Electronics Hub Simple fire alarm circuits at low cost; A fire alarm is a simple electronic circuit that determines the presence of any hazardous fire in its vicinity & triggers an array of preventive measures such as overhead sprinklers or an alarming array. In this fire alarm circuit, a thermistor works as the heat sensor. This circuit can easily detect any fire nearby and accordingly start the buzzer. The circuit includes the buzzer that generates the. In this simple fire alarm circuit, we are using a negative temperature coefficient ntc of 10k, a thermistor, and a 555 timer ic. Solder lm358 ic base and place ic on it. When temperature increases, its resistance decreases, and vice versa. Simple fire alarm circuits at low cost; Power up the circuit & adjust the sensitivity. Solder trimmer pot & 10k resistor. Here we are building one simple fire alarm system with the help of 555 timer ic, which will sense the fire (temperature rise in surrounding), and trigger the alarm. Metal detector circuit diagram, working; In this project, we will make a simple fire detector alarm circuit using bc547 transistor and ir detector led on breadboard.
From www.youtube.com
How to make a Simple Fire Detector Alarm Circuit BC547 Project Fire Alarm Circuit Electronics Hub Metal detector circuit diagram, working; The circuit includes the buzzer that generates the. A fire alarm is a simple electronic circuit that determines the presence of any hazardous fire in its vicinity & triggers an array of preventive measures such as overhead sprinklers or an alarming array. In this fire alarm circuit, a thermistor works as the heat sensor. Solder. Fire Alarm Circuit Electronics Hub.
From www.studypool.com
SOLUTION Electronics circuit design fire alarm circuit Studypool Fire Alarm Circuit Electronics Hub Here we are building one simple fire alarm system with the help of 555 timer ic, which will sense the fire (temperature rise in surrounding), and trigger the alarm. When temperature increases, its resistance decreases, and vice versa. In this simple fire alarm circuit, we are using a negative temperature coefficient ntc of 10k, a thermistor, and a 555 timer. Fire Alarm Circuit Electronics Hub.
From www.circuitdiagram.co
Fire Alarm Circuit Diagram Using Op Amp Circuit Diagram Fire Alarm Circuit Electronics Hub Solder trimmer pot & 10k resistor. Here we are building one simple fire alarm system with the help of 555 timer ic, which will sense the fire (temperature rise in surrounding), and trigger the alarm. The circuit includes the buzzer that generates the. In this project, we will make a simple fire detector alarm circuit using bc547 transistor and ir. Fire Alarm Circuit Electronics Hub.
From www.youtube.com
How to make a Long Range Fire Alarm Circuit Science Project SKR Fire Alarm Circuit Electronics Hub When temperature increases, its resistance decreases, and vice versa. Solder trimmer pot & 10k resistor. In this fire alarm circuit, a thermistor works as the heat sensor. Simple fire alarm circuits at low cost; A fire alarm is a simple electronic circuit that determines the presence of any hazardous fire in its vicinity & triggers an array of preventive measures. Fire Alarm Circuit Electronics Hub.
From www.circuitdiagram.co
Circuit Diagram Of Fire Alarm Using Lm741 Circuit Diagram Fire Alarm Circuit Electronics Hub Solder lm358 ic base and place ic on it. When temperature increases, its resistance decreases, and vice versa. In this fire alarm circuit, a thermistor works as the heat sensor. The circuit includes the buzzer that generates the. This circuit can easily detect any fire nearby and accordingly start the buzzer. In this simple fire alarm circuit, we are using. Fire Alarm Circuit Electronics Hub.
From diagram.etechnog.com
Fire Alarm Circuit Diagram and Connection Using IC 555 Fire Alarm Circuit Electronics Hub Solder trimmer pot & 10k resistor. A fire alarm is a simple electronic circuit that determines the presence of any hazardous fire in its vicinity & triggers an array of preventive measures such as overhead sprinklers or an alarming array. Simple fire alarm circuits at low cost; This circuit can easily detect any fire nearby and accordingly start the buzzer.. Fire Alarm Circuit Electronics Hub.
From schematicdbruiz.z19.web.core.windows.net
Fire Alarm Circuit Diagram 12v Fire Alarm Circuit Electronics Hub Metal detector circuit diagram, working; In this project, we will make a simple fire detector alarm circuit using bc547 transistor and ir detector led on breadboard. In this simple fire alarm circuit, we are using a negative temperature coefficient ntc of 10k, a thermistor, and a 555 timer ic. This circuit can easily detect any fire nearby and accordingly start. Fire Alarm Circuit Electronics Hub.
From fixlibsilke.z13.web.core.windows.net
Simple Fire Alarm Circuit Diagram Fire Alarm Circuit Electronics Hub When temperature increases, its resistance decreases, and vice versa. The circuit includes the buzzer that generates the. Power up the circuit & adjust the sensitivity. Solder trimmer pot & 10k resistor. Metal detector circuit diagram, working; Solder lm358 ic base and place ic on it. A fire alarm is a simple electronic circuit that determines the presence of any hazardous. Fire Alarm Circuit Electronics Hub.
From www.wiringscan.com
fire alarm circuits Wiring Scan Fire Alarm Circuit Electronics Hub Solder lm358 ic base and place ic on it. This circuit can easily detect any fire nearby and accordingly start the buzzer. In this fire alarm circuit, a thermistor works as the heat sensor. Simple fire alarm circuits at low cost; A fire alarm is a simple electronic circuit that determines the presence of any hazardous fire in its vicinity. Fire Alarm Circuit Electronics Hub.
From www.wiringscan.com
Types Of Fire Alarm Circuits Wiring Scan Fire Alarm Circuit Electronics Hub In this simple fire alarm circuit, we are using a negative temperature coefficient ntc of 10k, a thermistor, and a 555 timer ic. Metal detector circuit diagram, working; Solder lm358 ic base and place ic on it. Simple fire alarm circuits at low cost; Solder trimmer pot & 10k resistor. This circuit can easily detect any fire nearby and accordingly. Fire Alarm Circuit Electronics Hub.
From www.electronicsforu.com
Light Sensitive Fire Alarm DIY Circuit Diagram With Full Explanation Fire Alarm Circuit Electronics Hub This circuit can easily detect any fire nearby and accordingly start the buzzer. When temperature increases, its resistance decreases, and vice versa. In this simple fire alarm circuit, we are using a negative temperature coefficient ntc of 10k, a thermistor, and a 555 timer ic. Here we are building one simple fire alarm system with the help of 555 timer. Fire Alarm Circuit Electronics Hub.
From www.circuitdiagram.co
fire alarm circuit diagram Circuit Diagram Fire Alarm Circuit Electronics Hub Here we are building one simple fire alarm system with the help of 555 timer ic, which will sense the fire (temperature rise in surrounding), and trigger the alarm. Metal detector circuit diagram, working; Power up the circuit & adjust the sensitivity. The circuit includes the buzzer that generates the. In this fire alarm circuit, a thermistor works as the. Fire Alarm Circuit Electronics Hub.
From diagramfixcopp.z21.web.core.windows.net
Fire Alarm Circuit Diagram Using Transistor Fire Alarm Circuit Electronics Hub The circuit includes the buzzer that generates the. Here we are building one simple fire alarm system with the help of 555 timer ic, which will sense the fire (temperature rise in surrounding), and trigger the alarm. Solder lm358 ic base and place ic on it. In this fire alarm circuit, a thermistor works as the heat sensor. This circuit. Fire Alarm Circuit Electronics Hub.
From www.hackster.io
Fire Alarm Circuit using LM358 Hackster.io Fire Alarm Circuit Electronics Hub In this simple fire alarm circuit, we are using a negative temperature coefficient ntc of 10k, a thermistor, and a 555 timer ic. The circuit includes the buzzer that generates the. Here we are building one simple fire alarm system with the help of 555 timer ic, which will sense the fire (temperature rise in surrounding), and trigger the alarm.. Fire Alarm Circuit Electronics Hub.
From www.wiringdigital.com
Simple Circuit Diagram Of Fire Alarm System » Wiring Digital And Schematic Fire Alarm Circuit Electronics Hub Solder lm358 ic base and place ic on it. Metal detector circuit diagram, working; This circuit can easily detect any fire nearby and accordingly start the buzzer. In this fire alarm circuit, a thermistor works as the heat sensor. Power up the circuit & adjust the sensitivity. When temperature increases, its resistance decreases, and vice versa. Here we are building. Fire Alarm Circuit Electronics Hub.
From www.circuits-diy.com
Fire Alarm Circuit Using Thermistor Fire Alarm Circuit Electronics Hub Simple fire alarm circuits at low cost; When temperature increases, its resistance decreases, and vice versa. Solder lm358 ic base and place ic on it. In this fire alarm circuit, a thermistor works as the heat sensor. A fire alarm is a simple electronic circuit that determines the presence of any hazardous fire in its vicinity & triggers an array. Fire Alarm Circuit Electronics Hub.
From freakengineer.com
fire alarm circuit fire alarm » Freak Engineer Fire Alarm Circuit Electronics Hub Here we are building one simple fire alarm system with the help of 555 timer ic, which will sense the fire (temperature rise in surrounding), and trigger the alarm. Solder trimmer pot & 10k resistor. This circuit can easily detect any fire nearby and accordingly start the buzzer. Simple fire alarm circuits at low cost; The circuit includes the buzzer. Fire Alarm Circuit Electronics Hub.
From manuallibmartin.z13.web.core.windows.net
Fire Alarm Circuit Diagram And Working Fire Alarm Circuit Electronics Hub In this simple fire alarm circuit, we are using a negative temperature coefficient ntc of 10k, a thermistor, and a 555 timer ic. Solder lm358 ic base and place ic on it. Simple fire alarm circuits at low cost; Solder trimmer pot & 10k resistor. A fire alarm is a simple electronic circuit that determines the presence of any hazardous. Fire Alarm Circuit Electronics Hub.
From wiringdiagramostermann.z19.web.core.windows.net
Fire Alarm Circuits Diagram Fire Alarm Circuit Electronics Hub Here we are building one simple fire alarm system with the help of 555 timer ic, which will sense the fire (temperature rise in surrounding), and trigger the alarm. Solder lm358 ic base and place ic on it. When temperature increases, its resistance decreases, and vice versa. Simple fire alarm circuits at low cost; Metal detector circuit diagram, working; Solder. Fire Alarm Circuit Electronics Hub.
From onlinechina.shop
4 Zone Wired Conventional Fire Alarm Control Panel CK1004 Initiating Fire Alarm Circuit Electronics Hub Here we are building one simple fire alarm system with the help of 555 timer ic, which will sense the fire (temperature rise in surrounding), and trigger the alarm. The circuit includes the buzzer that generates the. Solder lm358 ic base and place ic on it. This circuit can easily detect any fire nearby and accordingly start the buzzer. In. Fire Alarm Circuit Electronics Hub.
From wiringdiagramostermann.z19.web.core.windows.net
Fire Alarm Circuit Wiring Diagram Fire Alarm Circuit Electronics Hub This circuit can easily detect any fire nearby and accordingly start the buzzer. Simple fire alarm circuits at low cost; Power up the circuit & adjust the sensitivity. When temperature increases, its resistance decreases, and vice versa. Solder trimmer pot & 10k resistor. A fire alarm is a simple electronic circuit that determines the presence of any hazardous fire in. Fire Alarm Circuit Electronics Hub.
From fixlibrarygedwaaldebx.z21.web.core.windows.net
Circuit Diagram Of Fire Alarm System Fire Alarm Circuit Electronics Hub The circuit includes the buzzer that generates the. Solder lm358 ic base and place ic on it. Metal detector circuit diagram, working; In this simple fire alarm circuit, we are using a negative temperature coefficient ntc of 10k, a thermistor, and a 555 timer ic. Solder trimmer pot & 10k resistor. Power up the circuit & adjust the sensitivity. In. Fire Alarm Circuit Electronics Hub.
From circuitdiagrams.in
Simple Fire Alarm Circuit Using Thermistor And LM358 Fire Alarm Circuit Electronics Hub In this project, we will make a simple fire detector alarm circuit using bc547 transistor and ir detector led on breadboard. A fire alarm is a simple electronic circuit that determines the presence of any hazardous fire in its vicinity & triggers an array of preventive measures such as overhead sprinklers or an alarming array. Metal detector circuit diagram, working;. Fire Alarm Circuit Electronics Hub.
From www.circuitdiagram.co
Wiring Diagram Fire Alarm Control Panel Circuit Diagram Fire Alarm Circuit Electronics Hub In this fire alarm circuit, a thermistor works as the heat sensor. Power up the circuit & adjust the sensitivity. In this project, we will make a simple fire detector alarm circuit using bc547 transistor and ir detector led on breadboard. Here we are building one simple fire alarm system with the help of 555 timer ic, which will sense. Fire Alarm Circuit Electronics Hub.
From www.circuits-diy.com
How to Make a Simple Fire Alarm Circuit Fire Alarm Circuit Electronics Hub Solder trimmer pot & 10k resistor. Here we are building one simple fire alarm system with the help of 555 timer ic, which will sense the fire (temperature rise in surrounding), and trigger the alarm. Metal detector circuit diagram, working; A fire alarm is a simple electronic circuit that determines the presence of any hazardous fire in its vicinity &. Fire Alarm Circuit Electronics Hub.
From enginediagramkrueger.z19.web.core.windows.net
Fire Alarm Circuit Diagram And Components Fire Alarm Circuit Electronics Hub In this fire alarm circuit, a thermistor works as the heat sensor. Metal detector circuit diagram, working; Simple fire alarm circuits at low cost; Solder trimmer pot & 10k resistor. Power up the circuit & adjust the sensitivity. A fire alarm is a simple electronic circuit that determines the presence of any hazardous fire in its vicinity & triggers an. Fire Alarm Circuit Electronics Hub.
From www.pinterest.com
Simple Fire Alarm Circuit Using Thermistor, Germanium Diode and LM341 Fire Alarm Circuit Electronics Hub In this fire alarm circuit, a thermistor works as the heat sensor. The circuit includes the buzzer that generates the. Metal detector circuit diagram, working; In this simple fire alarm circuit, we are using a negative temperature coefficient ntc of 10k, a thermistor, and a 555 timer ic. Solder lm358 ic base and place ic on it. In this project,. Fire Alarm Circuit Electronics Hub.
From www.caretxdigital.com
fire alarm circuit diagram using ic Wiring Diagram and Schematics Fire Alarm Circuit Electronics Hub Metal detector circuit diagram, working; Here we are building one simple fire alarm system with the help of 555 timer ic, which will sense the fire (temperature rise in surrounding), and trigger the alarm. In this simple fire alarm circuit, we are using a negative temperature coefficient ntc of 10k, a thermistor, and a 555 timer ic. The circuit includes. Fire Alarm Circuit Electronics Hub.
From circuitmanualgrunewald.z21.web.core.windows.net
Fire Alarm Project Circuit Diagram Fire Alarm Circuit Electronics Hub This circuit can easily detect any fire nearby and accordingly start the buzzer. Power up the circuit & adjust the sensitivity. Solder lm358 ic base and place ic on it. The circuit includes the buzzer that generates the. A fire alarm is a simple electronic circuit that determines the presence of any hazardous fire in its vicinity & triggers an. Fire Alarm Circuit Electronics Hub.
From www.circuits-diy.com
How to Make a Simple Fire Alarm Circuit using LM358 IC Electronics Fire Alarm Circuit Electronics Hub Solder trimmer pot & 10k resistor. Power up the circuit & adjust the sensitivity. Metal detector circuit diagram, working; This circuit can easily detect any fire nearby and accordingly start the buzzer. In this fire alarm circuit, a thermistor works as the heat sensor. A fire alarm is a simple electronic circuit that determines the presence of any hazardous fire. Fire Alarm Circuit Electronics Hub.
From www.youtube.com
How to make a Simple Fire Alarm Circuit? YouTube Fire Alarm Circuit Electronics Hub Solder lm358 ic base and place ic on it. In this simple fire alarm circuit, we are using a negative temperature coefficient ntc of 10k, a thermistor, and a 555 timer ic. When temperature increases, its resistance decreases, and vice versa. Here we are building one simple fire alarm system with the help of 555 timer ic, which will sense. Fire Alarm Circuit Electronics Hub.
From www.circuits-diy.com
Simple Fire Alarm Circuit Fire Alarm Circuit Electronics Hub This circuit can easily detect any fire nearby and accordingly start the buzzer. Solder trimmer pot & 10k resistor. Solder lm358 ic base and place ic on it. In this project, we will make a simple fire detector alarm circuit using bc547 transistor and ir detector led on breadboard. A fire alarm is a simple electronic circuit that determines the. Fire Alarm Circuit Electronics Hub.
From www.instructables.com
Simple Fire Alarm Circuit 3 Steps Instructables Fire Alarm Circuit Electronics Hub The circuit includes the buzzer that generates the. Metal detector circuit diagram, working; In this project, we will make a simple fire detector alarm circuit using bc547 transistor and ir detector led on breadboard. In this fire alarm circuit, a thermistor works as the heat sensor. Solder trimmer pot & 10k resistor. This circuit can easily detect any fire nearby. Fire Alarm Circuit Electronics Hub.
From electronicsprojects.in
Fire Alarm using Flame Sensor, LED and Buzzer based on Arduino Nano Fire Alarm Circuit Electronics Hub Metal detector circuit diagram, working; The circuit includes the buzzer that generates the. A fire alarm is a simple electronic circuit that determines the presence of any hazardous fire in its vicinity & triggers an array of preventive measures such as overhead sprinklers or an alarming array. This circuit can easily detect any fire nearby and accordingly start the buzzer.. Fire Alarm Circuit Electronics Hub.
From www.instructables.com
Fire Alarm Circuit Using Thermistor Instructables Fire Alarm Circuit Electronics Hub Solder lm358 ic base and place ic on it. Power up the circuit & adjust the sensitivity. Here we are building one simple fire alarm system with the help of 555 timer ic, which will sense the fire (temperature rise in surrounding), and trigger the alarm. In this simple fire alarm circuit, we are using a negative temperature coefficient ntc. Fire Alarm Circuit Electronics Hub.