Pulse Induction Diagram . Pulse induction (pi) metal detectors are sending repeated pulses of electrical current to the search coil, producing a magnetic field. The code for our metal detector. The coil transmits a pulse toward the ground, generating. // pi metal detector for arduino version_18_min (c) alex — 1967 201. Full credit to mirko pavleski for this interesting project. Pulse induction metal detector circuit. The metal detector is a pulse induction type, its operating principles are well covered in other articles and can be easily found on the web. A pulse induction or pi metal detector sends high amperage signals using a copper coil to produce electromagnetic fields. Pulse induction (pi) systems use a single coil as both transmitter and receiver. This blog provides a brief explanation of how pulse induction circuits detect metal objects. This technology sends powerful, short bursts (pulses) of current through a coil of wire.
from www.pinterest.com
The code for our metal detector. Pulse induction metal detector circuit. Pulse induction (pi) metal detectors are sending repeated pulses of electrical current to the search coil, producing a magnetic field. This technology sends powerful, short bursts (pulses) of current through a coil of wire. A pulse induction or pi metal detector sends high amperage signals using a copper coil to produce electromagnetic fields. The metal detector is a pulse induction type, its operating principles are well covered in other articles and can be easily found on the web. Pulse induction (pi) systems use a single coil as both transmitter and receiver. // pi metal detector for arduino version_18_min (c) alex — 1967 201. The coil transmits a pulse toward the ground, generating. This blog provides a brief explanation of how pulse induction circuits detect metal objects.
Pulse Induction Pulse induction metal detector, Electrical circuit
Pulse Induction Diagram Full credit to mirko pavleski for this interesting project. Pulse induction (pi) metal detectors are sending repeated pulses of electrical current to the search coil, producing a magnetic field. A pulse induction or pi metal detector sends high amperage signals using a copper coil to produce electromagnetic fields. Pulse induction (pi) systems use a single coil as both transmitter and receiver. Pulse induction metal detector circuit. The metal detector is a pulse induction type, its operating principles are well covered in other articles and can be easily found on the web. The coil transmits a pulse toward the ground, generating. Full credit to mirko pavleski for this interesting project. This blog provides a brief explanation of how pulse induction circuits detect metal objects. This technology sends powerful, short bursts (pulses) of current through a coil of wire. The code for our metal detector. // pi metal detector for arduino version_18_min (c) alex — 1967 201.
From www.circuitdiagram.co
Pulse Induction Pi Metal Detector Circuit Circuit Diagram Pulse Induction Diagram Pulse induction (pi) metal detectors are sending repeated pulses of electrical current to the search coil, producing a magnetic field. The metal detector is a pulse induction type, its operating principles are well covered in other articles and can be easily found on the web. This technology sends powerful, short bursts (pulses) of current through a coil of wire. Full. Pulse Induction Diagram.
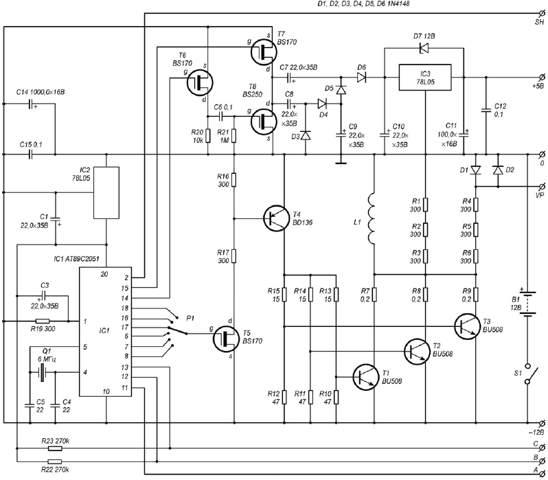
From conrad-gst.github.io
Pulse Induction Metal Detector Pulse Induction Diagram Pulse induction (pi) systems use a single coil as both transmitter and receiver. Full credit to mirko pavleski for this interesting project. A pulse induction or pi metal detector sends high amperage signals using a copper coil to produce electromagnetic fields. This technology sends powerful, short bursts (pulses) of current through a coil of wire. The code for our metal. Pulse Induction Diagram.
From electricalworkbook.com
What is Induction? Definition & Explanation Pulse Induction Diagram The code for our metal detector. Pulse induction (pi) metal detectors are sending repeated pulses of electrical current to the search coil, producing a magnetic field. Full credit to mirko pavleski for this interesting project. The metal detector is a pulse induction type, its operating principles are well covered in other articles and can be easily found on the web.. Pulse Induction Diagram.
From www.pinterest.com
Pulse Induction Pulse induction metal detector, Electrical circuit Pulse Induction Diagram This technology sends powerful, short bursts (pulses) of current through a coil of wire. This blog provides a brief explanation of how pulse induction circuits detect metal objects. The code for our metal detector. The coil transmits a pulse toward the ground, generating. Full credit to mirko pavleski for this interesting project. Pulse induction (pi) systems use a single coil. Pulse Induction Diagram.
From www.yumpu.com
Pulse Induction Metal Detector 2 Geotech Pulse Induction Diagram Pulse induction metal detector circuit. Pulse induction (pi) systems use a single coil as both transmitter and receiver. This technology sends powerful, short bursts (pulses) of current through a coil of wire. The metal detector is a pulse induction type, its operating principles are well covered in other articles and can be easily found on the web. A pulse induction. Pulse Induction Diagram.
From byjus.com
Pulse Modulation Definition, Types, Block Diagrams, Pulse Modulation Pulse Induction Diagram Full credit to mirko pavleski for this interesting project. // pi metal detector for arduino version_18_min (c) alex — 1967 201. Pulse induction metal detector circuit. Pulse induction (pi) systems use a single coil as both transmitter and receiver. This technology sends powerful, short bursts (pulses) of current through a coil of wire. The metal detector is a pulse induction. Pulse Induction Diagram.
From www.wiringdraw.com
Pulse Induction Metal Detector Circuit Diagram Pdf Pulse Induction Diagram This technology sends powerful, short bursts (pulses) of current through a coil of wire. Pulse induction metal detector circuit. The metal detector is a pulse induction type, its operating principles are well covered in other articles and can be easily found on the web. Pulse induction (pi) metal detectors are sending repeated pulses of electrical current to the search coil,. Pulse Induction Diagram.
From www.lammertbies.nl
Easy to build pulse induction metal detector with DSP Pulse Induction Diagram Pulse induction (pi) metal detectors are sending repeated pulses of electrical current to the search coil, producing a magnetic field. This blog provides a brief explanation of how pulse induction circuits detect metal objects. The coil transmits a pulse toward the ground, generating. The metal detector is a pulse induction type, its operating principles are well covered in other articles. Pulse Induction Diagram.
From www.slideserve.com
PPT Induction PowerPoint Presentation, free download Pulse Induction Diagram The code for our metal detector. Full credit to mirko pavleski for this interesting project. The coil transmits a pulse toward the ground, generating. Pulse induction metal detector circuit. Pulse induction (pi) systems use a single coil as both transmitter and receiver. A pulse induction or pi metal detector sends high amperage signals using a copper coil to produce electromagnetic. Pulse Induction Diagram.
From www.lammertbies.nl
Easy to build pulse induction metal detector with DSP Pulse Induction Diagram // pi metal detector for arduino version_18_min (c) alex — 1967 201. Pulse induction metal detector circuit. The coil transmits a pulse toward the ground, generating. A pulse induction or pi metal detector sends high amperage signals using a copper coil to produce electromagnetic fields. Full credit to mirko pavleski for this interesting project. The metal detector is a pulse. Pulse Induction Diagram.
From hackaday.io
Project Pulse Induction Metal Detector Hackaday.io Pulse Induction Diagram The metal detector is a pulse induction type, its operating principles are well covered in other articles and can be easily found on the web. Full credit to mirko pavleski for this interesting project. The code for our metal detector. A pulse induction or pi metal detector sends high amperage signals using a copper coil to produce electromagnetic fields. Pulse. Pulse Induction Diagram.
From www.youtube.com
Induction cooker ki pulse width modulation section/काम कैसे करते है Pulse Induction Diagram A pulse induction or pi metal detector sends high amperage signals using a copper coil to produce electromagnetic fields. The code for our metal detector. The metal detector is a pulse induction type, its operating principles are well covered in other articles and can be easily found on the web. Pulse induction (pi) systems use a single coil as both. Pulse Induction Diagram.
From fabiorenata.blogspot.com
☑ Pulse Induction Voltage Pulse Induction Diagram The coil transmits a pulse toward the ground, generating. This technology sends powerful, short bursts (pulses) of current through a coil of wire. Full credit to mirko pavleski for this interesting project. The code for our metal detector. Pulse induction (pi) metal detectors are sending repeated pulses of electrical current to the search coil, producing a magnetic field. Pulse induction. Pulse Induction Diagram.
From www.circuitdiagram.co
Best Pulse Induction Metal Detector Schematic Circuit Diagram Pulse Induction Diagram // pi metal detector for arduino version_18_min (c) alex — 1967 201. Pulse induction (pi) systems use a single coil as both transmitter and receiver. The coil transmits a pulse toward the ground, generating. This technology sends powerful, short bursts (pulses) of current through a coil of wire. A pulse induction or pi metal detector sends high amperage signals using. Pulse Induction Diagram.
From www.researchgate.net
Single phase induction furnace. Download Scientific Diagram Pulse Induction Diagram Full credit to mirko pavleski for this interesting project. The coil transmits a pulse toward the ground, generating. // pi metal detector for arduino version_18_min (c) alex — 1967 201. The metal detector is a pulse induction type, its operating principles are well covered in other articles and can be easily found on the web. Pulse induction (pi) systems use. Pulse Induction Diagram.
From robhosking.com
11+ Pulse Induction Metal Detector Schematic Robhosking Diagram Pulse Induction Diagram The metal detector is a pulse induction type, its operating principles are well covered in other articles and can be easily found on the web. Pulse induction (pi) metal detectors are sending repeated pulses of electrical current to the search coil, producing a magnetic field. A pulse induction or pi metal detector sends high amperage signals using a copper coil. Pulse Induction Diagram.
From simplemetaldetector.com
Improved Pulse Metal Detector Pulse Induction Metal Detectors Pulse Induction Diagram Full credit to mirko pavleski for this interesting project. A pulse induction or pi metal detector sends high amperage signals using a copper coil to produce electromagnetic fields. The metal detector is a pulse induction type, its operating principles are well covered in other articles and can be easily found on the web. The coil transmits a pulse toward the. Pulse Induction Diagram.
From www.pinterest.com
Clone PIAVR Schematic Pulse Induction Metal Detectors Pulse Pulse Induction Diagram The metal detector is a pulse induction type, its operating principles are well covered in other articles and can be easily found on the web. Pulse induction metal detector circuit. Full credit to mirko pavleski for this interesting project. Pulse induction (pi) systems use a single coil as both transmitter and receiver. The coil transmits a pulse toward the ground,. Pulse Induction Diagram.
From www.slideserve.com
PPT Emittance Oscillations in LongPulse Induction Linacs PowerPoint Pulse Induction Diagram Pulse induction (pi) systems use a single coil as both transmitter and receiver. Pulse induction metal detector circuit. The coil transmits a pulse toward the ground, generating. The metal detector is a pulse induction type, its operating principles are well covered in other articles and can be easily found on the web. The code for our metal detector. // pi. Pulse Induction Diagram.
From www.google.com
Patent US7994789 Dual field search coil for pulse induction metal Pulse Induction Diagram Pulse induction (pi) systems use a single coil as both transmitter and receiver. The code for our metal detector. The metal detector is a pulse induction type, its operating principles are well covered in other articles and can be easily found on the web. A pulse induction or pi metal detector sends high amperage signals using a copper coil to. Pulse Induction Diagram.
From www.semanticscholar.org
Figure 10 from Pulse Induction Metal Detector A Performance Pulse Induction Diagram This blog provides a brief explanation of how pulse induction circuits detect metal objects. A pulse induction or pi metal detector sends high amperage signals using a copper coil to produce electromagnetic fields. The coil transmits a pulse toward the ground, generating. The metal detector is a pulse induction type, its operating principles are well covered in other articles and. Pulse Induction Diagram.
From www.slideserve.com
PPT Topic 12 induction PowerPoint Presentation, free Pulse Induction Diagram A pulse induction or pi metal detector sends high amperage signals using a copper coil to produce electromagnetic fields. Pulse induction (pi) systems use a single coil as both transmitter and receiver. Pulse induction (pi) metal detectors are sending repeated pulses of electrical current to the search coil, producing a magnetic field. This blog provides a brief explanation of how. Pulse Induction Diagram.
From www.researchgate.net
Pulse Induction Metal Detection Schematic Circuit. Download Pulse Induction Diagram The code for our metal detector. Pulse induction (pi) metal detectors are sending repeated pulses of electrical current to the search coil, producing a magnetic field. Full credit to mirko pavleski for this interesting project. This blog provides a brief explanation of how pulse induction circuits detect metal objects. Pulse induction metal detector circuit. The coil transmits a pulse toward. Pulse Induction Diagram.
From www.semanticscholar.org
[PDF] Independence of Inductive kick on Inductance of a Pulse Induction Pulse Induction Diagram The coil transmits a pulse toward the ground, generating. The code for our metal detector. This technology sends powerful, short bursts (pulses) of current through a coil of wire. Full credit to mirko pavleski for this interesting project. The metal detector is a pulse induction type, its operating principles are well covered in other articles and can be easily found. Pulse Induction Diagram.
From www.semanticscholar.org
Figure 3 from A Pulse Induction Metal Detector ENGN 3227 Analogue Pulse Induction Diagram Pulse induction metal detector circuit. // pi metal detector for arduino version_18_min (c) alex — 1967 201. Pulse induction (pi) metal detectors are sending repeated pulses of electrical current to the search coil, producing a magnetic field. The code for our metal detector. A pulse induction or pi metal detector sends high amperage signals using a copper coil to produce. Pulse Induction Diagram.
From hackaday.io
Gallery Pulse Induction Metal Detector Hackaday.io Pulse Induction Diagram A pulse induction or pi metal detector sends high amperage signals using a copper coil to produce electromagnetic fields. The coil transmits a pulse toward the ground, generating. Full credit to mirko pavleski for this interesting project. Pulse induction metal detector circuit. Pulse induction (pi) metal detectors are sending repeated pulses of electrical current to the search coil, producing a. Pulse Induction Diagram.
From www.circuitdiagram.co
Circuit Diagram Of Pulse Induction Metal Detector Circuit Diagram Pulse Induction Diagram // pi metal detector for arduino version_18_min (c) alex — 1967 201. The code for our metal detector. This technology sends powerful, short bursts (pulses) of current through a coil of wire. A pulse induction or pi metal detector sends high amperage signals using a copper coil to produce electromagnetic fields. Pulse induction (pi) metal detectors are sending repeated pulses. Pulse Induction Diagram.
From www.youtube.com
PULSE INDUCTION 🤔 What is it? Metal Detecting Terms To Know YouTube Pulse Induction Diagram A pulse induction or pi metal detector sends high amperage signals using a copper coil to produce electromagnetic fields. Pulse induction (pi) metal detectors are sending repeated pulses of electrical current to the search coil, producing a magnetic field. // pi metal detector for arduino version_18_min (c) alex — 1967 201. Full credit to mirko pavleski for this interesting project.. Pulse Induction Diagram.
From electronics.stackexchange.com
operational amplifier PI Metal Detector Amplification Circuit Pulse Induction Diagram This technology sends powerful, short bursts (pulses) of current through a coil of wire. The metal detector is a pulse induction type, its operating principles are well covered in other articles and can be easily found on the web. A pulse induction or pi metal detector sends high amperage signals using a copper coil to produce electromagnetic fields. Pulse induction. Pulse Induction Diagram.
From hackaday.io
Project Pulse Induction Metal Detector Hackaday.io Pulse Induction Diagram Full credit to mirko pavleski for this interesting project. A pulse induction or pi metal detector sends high amperage signals using a copper coil to produce electromagnetic fields. This technology sends powerful, short bursts (pulses) of current through a coil of wire. Pulse induction (pi) systems use a single coil as both transmitter and receiver. Pulse induction metal detector circuit.. Pulse Induction Diagram.
From conrad-gst.github.io
Pulse Induction Metal Detector Pulse Induction Diagram Pulse induction (pi) systems use a single coil as both transmitter and receiver. The code for our metal detector. // pi metal detector for arduino version_18_min (c) alex — 1967 201. This technology sends powerful, short bursts (pulses) of current through a coil of wire. The metal detector is a pulse induction type, its operating principles are well covered in. Pulse Induction Diagram.
From www.researchgate.net
Optimal pulse patterns of induction motor. Download Scientific Diagram Pulse Induction Diagram Pulse induction (pi) systems use a single coil as both transmitter and receiver. The coil transmits a pulse toward the ground, generating. Pulse induction (pi) metal detectors are sending repeated pulses of electrical current to the search coil, producing a magnetic field. The metal detector is a pulse induction type, its operating principles are well covered in other articles and. Pulse Induction Diagram.
From www.circuitdiagram.co
Pulse Induction Metal Detector Circuit Schematic Pulse Induction Diagram Pulse induction (pi) systems use a single coil as both transmitter and receiver. Pulse induction metal detector circuit. Pulse induction (pi) metal detectors are sending repeated pulses of electrical current to the search coil, producing a magnetic field. Full credit to mirko pavleski for this interesting project. The metal detector is a pulse induction type, its operating principles are well. Pulse Induction Diagram.
From guidewiringlange.z19.web.core.windows.net
Pulse Induction Metal Detector Circuit Diagram Pulse Induction Diagram The coil transmits a pulse toward the ground, generating. Pulse induction (pi) metal detectors are sending repeated pulses of electrical current to the search coil, producing a magnetic field. This blog provides a brief explanation of how pulse induction circuits detect metal objects. Pulse induction (pi) systems use a single coil as both transmitter and receiver. The code for our. Pulse Induction Diagram.
From www.semanticscholar.org
Figure 2 from Pulse Induction Metal Detector Using Sample and Hold Pulse Induction Diagram Pulse induction (pi) metal detectors are sending repeated pulses of electrical current to the search coil, producing a magnetic field. // pi metal detector for arduino version_18_min (c) alex — 1967 201. This blog provides a brief explanation of how pulse induction circuits detect metal objects. Full credit to mirko pavleski for this interesting project. Pulse induction metal detector circuit.. Pulse Induction Diagram.