Home Automation System Using Dtmf Project . It is used to control the appliances like light and fan using. In this project, we propose a unique system for home automation utilizing dual tone multi frequency (dtmf) that is paired with a wireless. This instructable will help you build an automated system to control. This article discusses dtmf based home automation system and some dtmf based projects to give idea of dtmf technology and its. It is used to convert the desired frequency into analog signals and which are being. Dtmf controlled home automation system circuit diagram is shown here.
from www.youtube.com
Dtmf controlled home automation system circuit diagram is shown here. In this project, we propose a unique system for home automation utilizing dual tone multi frequency (dtmf) that is paired with a wireless. It is used to convert the desired frequency into analog signals and which are being. This article discusses dtmf based home automation system and some dtmf based projects to give idea of dtmf technology and its. This instructable will help you build an automated system to control. It is used to control the appliances like light and fan using.
DTMF Controlled Home Automation System YouTube
Home Automation System Using Dtmf Project This article discusses dtmf based home automation system and some dtmf based projects to give idea of dtmf technology and its. This article discusses dtmf based home automation system and some dtmf based projects to give idea of dtmf technology and its. It is used to convert the desired frequency into analog signals and which are being. This instructable will help you build an automated system to control. In this project, we propose a unique system for home automation utilizing dual tone multi frequency (dtmf) that is paired with a wireless. It is used to control the appliances like light and fan using. Dtmf controlled home automation system circuit diagram is shown here.
From www.engineersgarage.com
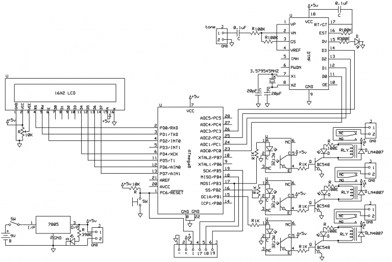
DTMF Controlled Home Automation System Using 8951 Home Automation System Using Dtmf Project Dtmf controlled home automation system circuit diagram is shown here. In this project, we propose a unique system for home automation utilizing dual tone multi frequency (dtmf) that is paired with a wireless. This article discusses dtmf based home automation system and some dtmf based projects to give idea of dtmf technology and its. It is used to control the. Home Automation System Using Dtmf Project.
From opstep.com
GSM Home Automation using DTMF Opstep Home Automation System Using Dtmf Project This article discusses dtmf based home automation system and some dtmf based projects to give idea of dtmf technology and its. This instructable will help you build an automated system to control. In this project, we propose a unique system for home automation utilizing dual tone multi frequency (dtmf) that is paired with a wireless. Dtmf controlled home automation system. Home Automation System Using Dtmf Project.
From opstep.com
GSM Home Automation using DTMF Opstep Home Automation System Using Dtmf Project This instructable will help you build an automated system to control. It is used to convert the desired frequency into analog signals and which are being. In this project, we propose a unique system for home automation utilizing dual tone multi frequency (dtmf) that is paired with a wireless. It is used to control the appliances like light and fan. Home Automation System Using Dtmf Project.
From opstep.com
GSM Home Automation using DTMF Opstep Home Automation System Using Dtmf Project Dtmf controlled home automation system circuit diagram is shown here. This article discusses dtmf based home automation system and some dtmf based projects to give idea of dtmf technology and its. It is used to convert the desired frequency into analog signals and which are being. In this project, we propose a unique system for home automation utilizing dual tone. Home Automation System Using Dtmf Project.
From opstep.com
GSM Home Automation using DTMF Opstep Home Automation System Using Dtmf Project In this project, we propose a unique system for home automation utilizing dual tone multi frequency (dtmf) that is paired with a wireless. This article discusses dtmf based home automation system and some dtmf based projects to give idea of dtmf technology and its. Dtmf controlled home automation system circuit diagram is shown here. This instructable will help you build. Home Automation System Using Dtmf Project.
From www.youtube.com
ESP32 SIM800L DTMF Home Automation Tutorial SIM800L DTMF to Control Anything Home Home Automation System Using Dtmf Project This article discusses dtmf based home automation system and some dtmf based projects to give idea of dtmf technology and its. In this project, we propose a unique system for home automation utilizing dual tone multi frequency (dtmf) that is paired with a wireless. It is used to convert the desired frequency into analog signals and which are being. Dtmf. Home Automation System Using Dtmf Project.
From projecttunnel.com
Other Detail Home Automation System Using Dtmf Project Dtmf controlled home automation system circuit diagram is shown here. This article discusses dtmf based home automation system and some dtmf based projects to give idea of dtmf technology and its. It is used to convert the desired frequency into analog signals and which are being. This instructable will help you build an automated system to control. It is used. Home Automation System Using Dtmf Project.
From diyprojectslab.com
DTMF Based Home Automation Using Arduino Home Automation System Using Dtmf Project It is used to control the appliances like light and fan using. This instructable will help you build an automated system to control. It is used to convert the desired frequency into analog signals and which are being. This article discusses dtmf based home automation system and some dtmf based projects to give idea of dtmf technology and its. Dtmf. Home Automation System Using Dtmf Project.
From www.circuitdiagram.co
Dtmf Controlled Home Appliances Circuit Diagram Circuit Diagram Home Automation System Using Dtmf Project This article discusses dtmf based home automation system and some dtmf based projects to give idea of dtmf technology and its. In this project, we propose a unique system for home automation utilizing dual tone multi frequency (dtmf) that is paired with a wireless. It is used to control the appliances like light and fan using. This instructable will help. Home Automation System Using Dtmf Project.
From www.elementzonline.com
Buy Mobile Controlled DTMF Based Home Automation Using Arduino Home Automation System Using Dtmf Project Dtmf controlled home automation system circuit diagram is shown here. It is used to convert the desired frequency into analog signals and which are being. This article discusses dtmf based home automation system and some dtmf based projects to give idea of dtmf technology and its. This instructable will help you build an automated system to control. In this project,. Home Automation System Using Dtmf Project.
From www.maxphi.com
DTMF Controlled Home Automation Using AVR Microcontroller Home Automation System Using Dtmf Project This instructable will help you build an automated system to control. It is used to control the appliances like light and fan using. Dtmf controlled home automation system circuit diagram is shown here. It is used to convert the desired frequency into analog signals and which are being. In this project, we propose a unique system for home automation utilizing. Home Automation System Using Dtmf Project.
From www.youtube.com
DTMF Decoder Project How To Use DTMF Module For Home Automation PendTech YouTube Home Automation System Using Dtmf Project It is used to convert the desired frequency into analog signals and which are being. It is used to control the appliances like light and fan using. In this project, we propose a unique system for home automation utilizing dual tone multi frequency (dtmf) that is paired with a wireless. Dtmf controlled home automation system circuit diagram is shown here.. Home Automation System Using Dtmf Project.
From www.youtube.com
GSM Sim800L DTMF Control home automation Arduino GSM SIM800L DTMF Project Teach Me Home Automation System Using Dtmf Project Dtmf controlled home automation system circuit diagram is shown here. This instructable will help you build an automated system to control. This article discusses dtmf based home automation system and some dtmf based projects to give idea of dtmf technology and its. It is used to control the appliances like light and fan using. It is used to convert the. Home Automation System Using Dtmf Project.
From elementzonline.com
Buy Mobile Controlled Home Automation Using DTMF Technology Home Automation System Using Dtmf Project Dtmf controlled home automation system circuit diagram is shown here. In this project, we propose a unique system for home automation utilizing dual tone multi frequency (dtmf) that is paired with a wireless. This instructable will help you build an automated system to control. It is used to convert the desired frequency into analog signals and which are being. It. Home Automation System Using Dtmf Project.
From circuitdigest.com
DTMF Based Home Automation Project with Circuit Diagram Home Automation System Using Dtmf Project This instructable will help you build an automated system to control. This article discusses dtmf based home automation system and some dtmf based projects to give idea of dtmf technology and its. It is used to control the appliances like light and fan using. It is used to convert the desired frequency into analog signals and which are being. Dtmf. Home Automation System Using Dtmf Project.
From www.youtube.com
DTMF Decoder Phone Call Relay Control Home Automation YouTube Home Automation System Using Dtmf Project This article discusses dtmf based home automation system and some dtmf based projects to give idea of dtmf technology and its. It is used to convert the desired frequency into analog signals and which are being. This instructable will help you build an automated system to control. Dtmf controlled home automation system circuit diagram is shown here. In this project,. Home Automation System Using Dtmf Project.
From opstep.com
GSM Home Automation using DTMF Opstep Home Automation System Using Dtmf Project This article discusses dtmf based home automation system and some dtmf based projects to give idea of dtmf technology and its. It is used to convert the desired frequency into analog signals and which are being. This instructable will help you build an automated system to control. It is used to control the appliances like light and fan using. In. Home Automation System Using Dtmf Project.
From projectsfactory.in
DTMF Based Home Appliances Control Electrical & Electronics Projects Academic Projects Home Automation System Using Dtmf Project Dtmf controlled home automation system circuit diagram is shown here. In this project, we propose a unique system for home automation utilizing dual tone multi frequency (dtmf) that is paired with a wireless. This instructable will help you build an automated system to control. It is used to convert the desired frequency into analog signals and which are being. This. Home Automation System Using Dtmf Project.
From robogeeks.in
How to Make Mobile Home Automation DTMF Without Microcontroller and Programming Robogeeks Home Automation System Using Dtmf Project This article discusses dtmf based home automation system and some dtmf based projects to give idea of dtmf technology and its. In this project, we propose a unique system for home automation utilizing dual tone multi frequency (dtmf) that is paired with a wireless. Dtmf controlled home automation system circuit diagram is shown here. This instructable will help you build. Home Automation System Using Dtmf Project.
From opstep.com
GSM Home Automation using DTMF Opstep Home Automation System Using Dtmf Project This instructable will help you build an automated system to control. It is used to control the appliances like light and fan using. This article discusses dtmf based home automation system and some dtmf based projects to give idea of dtmf technology and its. In this project, we propose a unique system for home automation utilizing dual tone multi frequency. Home Automation System Using Dtmf Project.
From www.youtube.com
How to Make simple Home Automation using DTMF Control YouTube Home Automation System Using Dtmf Project This instructable will help you build an automated system to control. Dtmf controlled home automation system circuit diagram is shown here. It is used to convert the desired frequency into analog signals and which are being. It is used to control the appliances like light and fan using. This article discusses dtmf based home automation system and some dtmf based. Home Automation System Using Dtmf Project.
From www.researchgate.net
The DTMFbased Home Automation System Using GSM Module Circuit Diagram. Download Scientific Home Automation System Using Dtmf Project It is used to convert the desired frequency into analog signals and which are being. In this project, we propose a unique system for home automation utilizing dual tone multi frequency (dtmf) that is paired with a wireless. This instructable will help you build an automated system to control. Dtmf controlled home automation system circuit diagram is shown here. This. Home Automation System Using Dtmf Project.
From www.youtube.com
dtmf based project and its application like home atomation industry automation project YouTube Home Automation System Using Dtmf Project It is used to convert the desired frequency into analog signals and which are being. Dtmf controlled home automation system circuit diagram is shown here. It is used to control the appliances like light and fan using. In this project, we propose a unique system for home automation utilizing dual tone multi frequency (dtmf) that is paired with a wireless.. Home Automation System Using Dtmf Project.
From www.pinterest.com
Video DTMF Controlled Home Automation. Home automation system, Home automation, Home Home Automation System Using Dtmf Project This article discusses dtmf based home automation system and some dtmf based projects to give idea of dtmf technology and its. It is used to control the appliances like light and fan using. This instructable will help you build an automated system to control. In this project, we propose a unique system for home automation utilizing dual tone multi frequency. Home Automation System Using Dtmf Project.
From www.youtube.com
DTMF BASED HOME AUTOMATION SYSTEM YouTube Home Automation System Using Dtmf Project In this project, we propose a unique system for home automation utilizing dual tone multi frequency (dtmf) that is paired with a wireless. This article discusses dtmf based home automation system and some dtmf based projects to give idea of dtmf technology and its. It is used to control the appliances like light and fan using. This instructable will help. Home Automation System Using Dtmf Project.
From www.youtube.com
DTMF Controlled Home Automation System YouTube Home Automation System Using Dtmf Project It is used to control the appliances like light and fan using. It is used to convert the desired frequency into analog signals and which are being. Dtmf controlled home automation system circuit diagram is shown here. In this project, we propose a unique system for home automation utilizing dual tone multi frequency (dtmf) that is paired with a wireless.. Home Automation System Using Dtmf Project.
From www.youtube.com
DTMF Controlled Home Appliances using Microcontroller with Voice Responce system YouTube Home Automation System Using Dtmf Project This instructable will help you build an automated system to control. It is used to control the appliances like light and fan using. This article discusses dtmf based home automation system and some dtmf based projects to give idea of dtmf technology and its. In this project, we propose a unique system for home automation utilizing dual tone multi frequency. Home Automation System Using Dtmf Project.
From www.youtube.com
DTMF Based Home Automation System YouTube Home Automation System Using Dtmf Project Dtmf controlled home automation system circuit diagram is shown here. This instructable will help you build an automated system to control. In this project, we propose a unique system for home automation utilizing dual tone multi frequency (dtmf) that is paired with a wireless. It is used to convert the desired frequency into analog signals and which are being. This. Home Automation System Using Dtmf Project.
From www.chegg.com
DTMF CONTROLLED HOME AUTOMATION SYSTEM This project Home Automation System Using Dtmf Project It is used to convert the desired frequency into analog signals and which are being. In this project, we propose a unique system for home automation utilizing dual tone multi frequency (dtmf) that is paired with a wireless. It is used to control the appliances like light and fan using. This article discusses dtmf based home automation system and some. Home Automation System Using Dtmf Project.
From www.youtube.com
DTMF Base Home Automation System Electronic Project YouTube Home Automation System Using Dtmf Project It is used to control the appliances like light and fan using. In this project, we propose a unique system for home automation utilizing dual tone multi frequency (dtmf) that is paired with a wireless. Dtmf controlled home automation system circuit diagram is shown here. This instructable will help you build an automated system to control. This article discusses dtmf. Home Automation System Using Dtmf Project.
From www.elementzonline.com
Buy Mobile Controlled DTMF Based Home Automation Using Arduino Home Automation System Using Dtmf Project In this project, we propose a unique system for home automation utilizing dual tone multi frequency (dtmf) that is paired with a wireless. Dtmf controlled home automation system circuit diagram is shown here. This article discusses dtmf based home automation system and some dtmf based projects to give idea of dtmf technology and its. It is used to control the. Home Automation System Using Dtmf Project.
From www.circuitdiagram.co
Dtmf Based Home Automation Using 8051 Circuit Diagram Circuit Diagram Home Automation System Using Dtmf Project In this project, we propose a unique system for home automation utilizing dual tone multi frequency (dtmf) that is paired with a wireless. It is used to convert the desired frequency into analog signals and which are being. This instructable will help you build an automated system to control. Dtmf controlled home automation system circuit diagram is shown here. It. Home Automation System Using Dtmf Project.
From www.slideshare.net
Cell Phone Controlled Home Automation System using DTMF Technology Home Automation System Using Dtmf Project It is used to control the appliances like light and fan using. This instructable will help you build an automated system to control. This article discusses dtmf based home automation system and some dtmf based projects to give idea of dtmf technology and its. In this project, we propose a unique system for home automation utilizing dual tone multi frequency. Home Automation System Using Dtmf Project.
From www.researchgate.net
The DTMFbased Home Automation System Using GSM Module Circuit Diagram. Download Scientific Home Automation System Using Dtmf Project It is used to control the appliances like light and fan using. It is used to convert the desired frequency into analog signals and which are being. Dtmf controlled home automation system circuit diagram is shown here. This instructable will help you build an automated system to control. In this project, we propose a unique system for home automation utilizing. Home Automation System Using Dtmf Project.
From www.engineersgarage.com
DTMF Controlled Home Automation System Using 8951 Home Automation System Using Dtmf Project This article discusses dtmf based home automation system and some dtmf based projects to give idea of dtmf technology and its. Dtmf controlled home automation system circuit diagram is shown here. It is used to convert the desired frequency into analog signals and which are being. It is used to control the appliances like light and fan using. In this. Home Automation System Using Dtmf Project.