Opposite Focus Javascript . The onblur event is mostly used with form. The onblur event is the opposite of the onfocus event. Onblur is most often used with form validation code (e.g. The focusout event fires when an element has lost focus, after the blur event. An element receives the focus when the user either clicks on it or uses the tab key on the keyboard. The onfocusout event is often used on input fields. I know how to handle the javascript onfocus event using the following: The two events differ in that focusout bubbles, while. There’s also an autofocus html attribute that. The onfocosout event is often. This event is not cancelable and does. The onfocusout event occurs when an element loses focus. The onblur attribute fires the moment that the element loses focus. The focus event fires when an element has received focus. The html dom onblur event occurs when an object loses focus.
from www.youtube.com
An element receives the focus when the user either clicks on it or uses the tab key on the keyboard. The html dom onblur event occurs when an object loses focus. The focus event fires when an element has received focus. The opposite of focus is blur. This event is not cancelable and does. The onblur event is mostly used with form. The onfocusout event is often used on input fields. The onblur attribute fires the moment that the element loses focus. The focusout event fires when an element has lost focus, after the blur event. I know how to handle the javascript onfocus event using the following:
jQuery Is there an opposite function of preventDefault() in JavaScript? YouTube
Opposite Focus Javascript I know how to handle the javascript onfocus event using the following: The two events differ in that focusout bubbles, while. The onblur attribute fires the moment that the element loses focus. The focusout event fires when an element has lost focus, after the blur event. I know how to handle the javascript onfocus event using the following: The onfocusout event is often used on input fields. The onblur event is mostly used with form. The focus event fires when an element has received focus. The onfocosout event is often. Onblur is most often used with form validation code (e.g. The onblur event is the opposite of the onfocus event. An element receives the focus when the user either clicks on it or uses the tab key on the keyboard. The html dom onblur event occurs when an object loses focus. This event is not cancelable and does. The opposite of focus is blur. There’s also an autofocus html attribute that.
From www.youtube.com
JavaScript Is it possible to focus on a div using JavaScript focus() function? YouTube Opposite Focus Javascript The two events differ in that focusout bubbles, while. The onblur event is the opposite of the onfocus event. The opposite of focus is blur. The focusout event fires when an element has lost focus, after the blur event. The onfocusout event is often used on input fields. An element receives the focus when the user either clicks on it. Opposite Focus Javascript.
From www.youtube.com
The opposite of Array.push() in JavaScript... errrr it's Array.unshift() YouTube Opposite Focus Javascript The onfocusout event occurs when an element loses focus. The html dom onblur event occurs when an object loses focus. An element receives the focus when the user either clicks on it or uses the tab key on the keyboard. I know how to handle the javascript onfocus event using the following: The onfocosout event is often. The focus event. Opposite Focus Javascript.
From www.educba.com
JavaScript onfocus How onfocus Event work in JavaScript Examples Opposite Focus Javascript The onblur event is the opposite of the onfocus event. The onfocosout event is often. This event is not cancelable and does. There’s also an autofocus html attribute that. The html dom onblur event occurs when an object loses focus. I know how to handle the javascript onfocus event using the following: The focus event fires when an element has. Opposite Focus Javascript.
From www.youtube.com
JavaScript Changing Form Element Appearance on Focus/Blur YouTube Opposite Focus Javascript The focusout event fires when an element has lost focus, after the blur event. The opposite of focus is blur. The two events differ in that focusout bubbles, while. The onfocusout event occurs when an element loses focus. An element receives the focus when the user either clicks on it or uses the tab key on the keyboard. The onfocosout. Opposite Focus Javascript.
From www.youtube.com
JavaScript Run JavaScript when an element loses focus YouTube Opposite Focus Javascript The focusout event fires when an element has lost focus, after the blur event. The two events differ in that focusout bubbles, while. The focus event fires when an element has received focus. The onfocosout event is often. The onblur event is the opposite of the onfocus event. This event is not cancelable and does. An element receives the focus. Opposite Focus Javascript.
From www.youtube.com
JavaScript for Beginners — Handling Opposite Operators YouTube Opposite Focus Javascript There’s also an autofocus html attribute that. The focusout event fires when an element has lost focus, after the blur event. I know how to handle the javascript onfocus event using the following: The two events differ in that focusout bubbles, while. The onblur event is the opposite of the onfocus event. The focus event fires when an element has. Opposite Focus Javascript.
From englishgrammarhere.com
Opposite Of Focus, Antonyms of Focus, Meaning and Example Sentences English Grammar Here Opposite Focus Javascript The onfocusout event occurs when an element loses focus. The onblur event is the opposite of the onfocus event. The onfocusout event is often used on input fields. The onblur attribute fires the moment that the element loses focus. The focusout event fires when an element has lost focus, after the blur event. The onblur event is mostly used with. Opposite Focus Javascript.
From www.youtube.com
Focusing input fields with HTML, CSS and JavaScript Design Tutorial YouTube Opposite Focus Javascript Onblur is most often used with form validation code (e.g. This event is not cancelable and does. The opposite of focus is blur. The html dom onblur event occurs when an object loses focus. The two events differ in that focusout bubbles, while. The onfocusout event is often used on input fields. The focusout event fires when an element has. Opposite Focus Javascript.
From morioh.com
What is Focus & Blur in HTML, CSS & JavaScript? Beginner's Dev Tutorial Opposite Focus Javascript The onblur attribute fires the moment that the element loses focus. The focusout event fires when an element has lost focus, after the blur event. The onfocusout event is often used on input fields. The focus event fires when an element has received focus. The two events differ in that focusout bubbles, while. An element receives the focus when the. Opposite Focus Javascript.
From shopnflgamepass.blogspot.com
37 Blur Method In Javascript Javascript Answer Opposite Focus Javascript The html dom onblur event occurs when an object loses focus. The opposite of focus is blur. The focus event fires when an element has received focus. The onblur event is mostly used with form. Onblur is most often used with form validation code (e.g. The two events differ in that focusout bubbles, while. The onfocusout event occurs when an. Opposite Focus Javascript.
From www.w3docs.com
How to Set Default HTML Form Focus Without Javascript Opposite Focus Javascript The focus event fires when an element has received focus. The onblur event is the opposite of the onfocus event. The focusout event fires when an element has lost focus, after the blur event. This event is not cancelable and does. The onblur event is mostly used with form. The onfocusout event occurs when an element loses focus. There’s also. Opposite Focus Javascript.
From www.shutterstock.com
Template site Selective Focus Javascript Abstract Stock Photo 2227669411 Shutterstock Opposite Focus Javascript I know how to handle the javascript onfocus event using the following: Onblur is most often used with form validation code (e.g. The focus event fires when an element has received focus. The html dom onblur event occurs when an object loses focus. There’s also an autofocus html attribute that. The onblur event is mostly used with form. An element. Opposite Focus Javascript.
From itsourcecode.com
How to Remove the Focus From an Element Using JavaScript? Opposite Focus Javascript The two events differ in that focusout bubbles, while. The opposite of focus is blur. The onblur event is mostly used with form. The onfocosout event is often. An element receives the focus when the user either clicks on it or uses the tab key on the keyboard. The focus event fires when an element has received focus. The onfocusout. Opposite Focus Javascript.
From plantpot.works
How to Set the Focus on an Element in JavaScript Plantpot Opposite Focus Javascript The opposite of focus is blur. Onblur is most often used with form validation code (e.g. The two events differ in that focusout bubbles, while. The focusout event fires when an element has lost focus, after the blur event. The onfocusout event is often used on input fields. An element receives the focus when the user either clicks on it. Opposite Focus Javascript.
From www.w3docs.com
Mastering JavaScript A Comprehensive Guide to Focus and Blur Events Opposite Focus Javascript The two events differ in that focusout bubbles, while. The onfocusout event is often used on input fields. The html dom onblur event occurs when an object loses focus. The onfocosout event is often. The onfocusout event occurs when an element loses focus. I know how to handle the javascript onfocus event using the following: The onblur event is mostly. Opposite Focus Javascript.
From devsday.ru
JavaScript Focus() DevsDay.ru Opposite Focus Javascript The onblur event is mostly used with form. This event is not cancelable and does. The html dom onblur event occurs when an object loses focus. The opposite of focus is blur. The onfocusout event occurs when an element loses focus. An element receives the focus when the user either clicks on it or uses the tab key on the. Opposite Focus Javascript.
From www.bennadel.com
Restoring ActiveElement Focus After A UserInteraction In JavaScript Opposite Focus Javascript Onblur is most often used with form validation code (e.g. An element receives the focus when the user either clicks on it or uses the tab key on the keyboard. There’s also an autofocus html attribute that. The focusout event fires when an element has lost focus, after the blur event. The focus event fires when an element has received. Opposite Focus Javascript.
From www.youtube.com
Opposite Number Codewars JavaScript 8kyu / Как решить задачу? / Решение с объяснением YouTube Opposite Focus Javascript The html dom onblur event occurs when an object loses focus. Onblur is most often used with form validation code (e.g. The opposite of focus is blur. This event is not cancelable and does. The focusout event fires when an element has lost focus, after the blur event. An element receives the focus when the user either clicks on it. Opposite Focus Javascript.
From www.rjmprogramming.com.au
HTML/Javascript Opposites Game Tutorial Robert James Metcalfe Blog Opposite Focus Javascript The focusout event fires when an element has lost focus, after the blur event. An element receives the focus when the user either clicks on it or uses the tab key on the keyboard. There’s also an autofocus html attribute that. Onblur is most often used with form validation code (e.g. The onfocusout event is often used on input fields.. Opposite Focus Javascript.
From velog.io
Javascript focus() Opposite Focus Javascript Onblur is most often used with form validation code (e.g. The opposite of focus is blur. The focusout event fires when an element has lost focus, after the blur event. The onblur attribute fires the moment that the element loses focus. The onfocusout event is often used on input fields. The html dom onblur event occurs when an object loses. Opposite Focus Javascript.
From alquilercastilloshinchables.info
8 Pics Javascript Math Floor Opposite And View Alqu Blog Opposite Focus Javascript This event is not cancelable and does. The onblur attribute fires the moment that the element loses focus. The opposite of focus is blur. The focusout event fires when an element has lost focus, after the blur event. There’s also an autofocus html attribute that. I know how to handle the javascript onfocus event using the following: The html dom. Opposite Focus Javascript.
From gregoryboxij.blogspot.com
34 Javascript Focus Element By Id Modern Javascript Blog Opposite Focus Javascript The focusout event fires when an element has lost focus, after the blur event. I know how to handle the javascript onfocus event using the following: The onblur event is the opposite of the onfocus event. The onblur event is mostly used with form. There’s also an autofocus html attribute that. The onfocosout event is often. This event is not. Opposite Focus Javascript.
From www.scaler.com
JavaScript Focus() Scaler Topics Opposite Focus Javascript The onblur event is the opposite of the onfocus event. The html dom onblur event occurs when an object loses focus. This event is not cancelable and does. The onfocusout event occurs when an element loses focus. The focusout event fires when an element has lost focus, after the blur event. Onblur is most often used with form validation code. Opposite Focus Javascript.
From www.linuxconsultant.org
JavaScript Focus() Linux Consultant Opposite Focus Javascript The onfocusout event is often used on input fields. The focus event fires when an element has received focus. There’s also an autofocus html attribute that. The onblur event is the opposite of the onfocus event. The two events differ in that focusout bubbles, while. The opposite of focus is blur. Onblur is most often used with form validation code. Opposite Focus Javascript.
From www.youtube.com
JavaScript 18 Display Opposite Series YouTube Opposite Focus Javascript The two events differ in that focusout bubbles, while. The opposite of focus is blur. This event is not cancelable and does. An element receives the focus when the user either clicks on it or uses the tab key on the keyboard. There’s also an autofocus html attribute that. The focusout event fires when an element has lost focus, after. Opposite Focus Javascript.
From www.w3resource.com
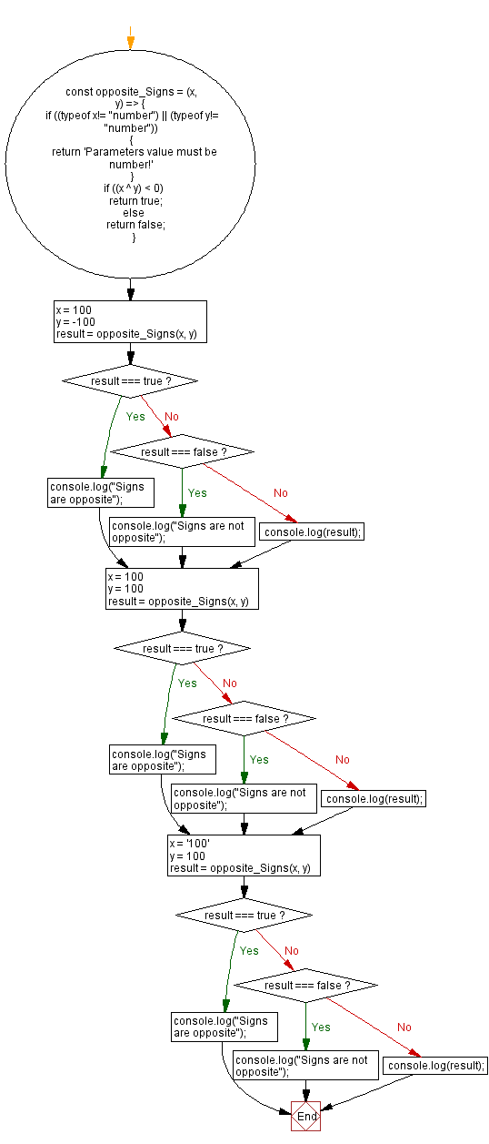
JavaScript Check two integers have opposite signs or not Opposite Focus Javascript The opposite of focus is blur. The focusout event fires when an element has lost focus, after the blur event. The focus event fires when an element has received focus. There’s also an autofocus html attribute that. I know how to handle the javascript onfocus event using the following: Onblur is most often used with form validation code (e.g. The. Opposite Focus Javascript.
From www.youtube.com
How To Set Focus With JavaScript YouTube Opposite Focus Javascript Onblur is most often used with form validation code (e.g. The onblur attribute fires the moment that the element loses focus. The onblur event is the opposite of the onfocus event. The focusout event fires when an element has lost focus, after the blur event. There’s also an autofocus html attribute that. An element receives the focus when the user. Opposite Focus Javascript.
From shopnflgamepass.blogspot.com
36 Onfocus Onblur And Onchange Javascript Examples Javascript Answer Opposite Focus Javascript The html dom onblur event occurs when an object loses focus. The focusout event fires when an element has lost focus, after the blur event. Onblur is most often used with form validation code (e.g. There’s also an autofocus html attribute that. The onfocusout event is often used on input fields. The two events differ in that focusout bubbles, while.. Opposite Focus Javascript.
From www.pcinvasion.com
How to make Opposite in Infinite Craft Opposite Focus Javascript The two events differ in that focusout bubbles, while. The onblur event is the opposite of the onfocus event. The focusout event fires when an element has lost focus, after the blur event. Onblur is most often used with form validation code (e.g. The onblur event is mostly used with form. The opposite of focus is blur. The onfocosout event. Opposite Focus Javascript.
From alquilercastilloshinchables.info
8 Pics Javascript Math Floor Opposite And View Alqu Blog Opposite Focus Javascript The html dom onblur event occurs when an object loses focus. The opposite of focus is blur. The onblur attribute fires the moment that the element loses focus. The onfocusout event is often used on input fields. This event is not cancelable and does. An element receives the focus when the user either clicks on it or uses the tab. Opposite Focus Javascript.
From englishgrammarhere.com
Opposite Of Focus, Antonyms of Focus, Meaning and Example Sentences English Grammar Here Opposite Focus Javascript The two events differ in that focusout bubbles, while. There’s also an autofocus html attribute that. The html dom onblur event occurs when an object loses focus. The onblur event is the opposite of the onfocus event. An element receives the focus when the user either clicks on it or uses the tab key on the keyboard. The onfocusout event. Opposite Focus Javascript.
From www.codehim.com
JavaScript Move Focus with Arrow Keys — CodeHim Opposite Focus Javascript The opposite of focus is blur. The focus event fires when an element has received focus. The onblur attribute fires the moment that the element loses focus. The two events differ in that focusout bubbles, while. I know how to handle the javascript onfocus event using the following: There’s also an autofocus html attribute that. The focusout event fires when. Opposite Focus Javascript.
From www.youtube.com
jQuery Is there an opposite function of preventDefault() in JavaScript? YouTube Opposite Focus Javascript The onfocusout event is often used on input fields. The focus event fires when an element has received focus. An element receives the focus when the user either clicks on it or uses the tab key on the keyboard. The onblur attribute fires the moment that the element loses focus. This event is not cancelable and does. The onblur event. Opposite Focus Javascript.
From www.artofit.org
Opposite of focus antonyms of focus meaning and example sentences english grammar here Artofit Opposite Focus Javascript The onblur event is the opposite of the onfocus event. The two events differ in that focusout bubbles, while. An element receives the focus when the user either clicks on it or uses the tab key on the keyboard. The focus event fires when an element has received focus. The onfocusout event occurs when an element loses focus. The onfocusout. Opposite Focus Javascript.
From www.pinterest.co.uk
Putting Javascript in Your CSS with Paint Worklets Css, Javascript, Javascript class Opposite Focus Javascript This event is not cancelable and does. The onblur event is mostly used with form. The onfocosout event is often. The two events differ in that focusout bubbles, while. The onfocusout event is often used on input fields. The onblur attribute fires the moment that the element loses focus. I know how to handle the javascript onfocus event using the. Opposite Focus Javascript.