Ferrite Bead Usb . Choose the size of the ferrite bead based on the thickness of the wire. I came across this pcb schematic and i see they use a ferrite bead at the input of the usb 5v power. The size and shape changes. I am looking for 1206 ferrite beads. Ferrite bead shape and size affects how magnetic fields form and flow within the ferrite material. Place a ferrite in series with the cable shield pins near the usb connector socket to keep emi from getting onto the cable shield. Ferrite beads are found on all cable types including usb cables, serial port cables and ac adapter power supply cables (figure 3). The ferrite bead between the cable shield and. I am building a usb project and i want to use a ferrite bead in the usb 5v rail.
from northcoastsynthesis.com
Choose the size of the ferrite bead based on the thickness of the wire. I am looking for 1206 ferrite beads. Ferrite bead shape and size affects how magnetic fields form and flow within the ferrite material. Place a ferrite in series with the cable shield pins near the usb connector socket to keep emi from getting onto the cable shield. Ferrite beads are found on all cable types including usb cables, serial port cables and ac adapter power supply cables (figure 3). The ferrite bead between the cable shield and. I came across this pcb schematic and i see they use a ferrite bead at the input of the usb 5v power. The size and shape changes. I am building a usb project and i want to use a ferrite bead in the usb 5v rail.
The Truth About Ferrite Beads Will Shock You North Coast Synthesis Ltd.
Ferrite Bead Usb Place a ferrite in series with the cable shield pins near the usb connector socket to keep emi from getting onto the cable shield. Ferrite bead shape and size affects how magnetic fields form and flow within the ferrite material. The ferrite bead between the cable shield and. Choose the size of the ferrite bead based on the thickness of the wire. Ferrite beads are found on all cable types including usb cables, serial port cables and ac adapter power supply cables (figure 3). Place a ferrite in series with the cable shield pins near the usb connector socket to keep emi from getting onto the cable shield. I came across this pcb schematic and i see they use a ferrite bead at the input of the usb 5v power. The size and shape changes. I am looking for 1206 ferrite beads. I am building a usb project and i want to use a ferrite bead in the usb 5v rail.
From www.getuscart.com
GetUSCart iSKUKA [Pack of 10 Ferrite Beads Clip on Design HDMI Cable USB Cable Noise EMI RFI Ferrite Bead Usb I am building a usb project and i want to use a ferrite bead in the usb 5v rail. I came across this pcb schematic and i see they use a ferrite bead at the input of the usb 5v power. The size and shape changes. I am looking for 1206 ferrite beads. Choose the size of the ferrite bead. Ferrite Bead Usb.
From exywhacct.blob.core.windows.net
Ferrite Bead How Do They Work at Debora Taylor blog Ferrite Bead Usb Ferrite bead shape and size affects how magnetic fields form and flow within the ferrite material. Ferrite beads are found on all cable types including usb cables, serial port cables and ac adapter power supply cables (figure 3). Choose the size of the ferrite bead based on the thickness of the wire. The ferrite bead between the cable shield and.. Ferrite Bead Usb.
From www.dreamstime.com
Close Up Ferrite Bead in USB Stock Photo Image of closeup, cable 85226218 Ferrite Bead Usb Place a ferrite in series with the cable shield pins near the usb connector socket to keep emi from getting onto the cable shield. I am looking for 1206 ferrite beads. I am building a usb project and i want to use a ferrite bead in the usb 5v rail. Ferrite beads are found on all cable types including usb. Ferrite Bead Usb.
From www.aliexpress.com
Cable wire ferrite bead inner 5mm 0.2''clip EMI RF filter ferrite ring for HDMI USB Audio Vedio Ferrite Bead Usb Ferrite beads are found on all cable types including usb cables, serial port cables and ac adapter power supply cables (figure 3). I came across this pcb schematic and i see they use a ferrite bead at the input of the usb 5v power. The size and shape changes. I am building a usb project and i want to use. Ferrite Bead Usb.
From www.newark.com
MC002486 Pro USB Cable, With Ferrite Beads, USB Type B Plug Ferrite Bead Usb Place a ferrite in series with the cable shield pins near the usb connector socket to keep emi from getting onto the cable shield. Ferrite beads are found on all cable types including usb cables, serial port cables and ac adapter power supply cables (figure 3). The size and shape changes. Choose the size of the ferrite bead based on. Ferrite Bead Usb.
From www.aliexpress.com
Inner 3.5mm 0.14'' clip EMI filter ferrite ring RF choke ferrite bead for USB HDMI digital power Ferrite Bead Usb Ferrite bead shape and size affects how magnetic fields form and flow within the ferrite material. I am looking for 1206 ferrite beads. The ferrite bead between the cable shield and. I came across this pcb schematic and i see they use a ferrite bead at the input of the usb 5v power. I am building a usb project and. Ferrite Bead Usb.
From www.amazon.com.au
Tripp Lite USB 2.0 HiSpeed A/B Cable with Ferrite Chokes (M/M) 3ft. (U023003) Ferrite Bead Usb Ferrite bead shape and size affects how magnetic fields form and flow within the ferrite material. Place a ferrite in series with the cable shield pins near the usb connector socket to keep emi from getting onto the cable shield. Choose the size of the ferrite bead based on the thickness of the wire. Ferrite beads are found on all. Ferrite Bead Usb.
From www.wit-area.com
Professional USB C Cable With Ferrite Beads manufacturer. Ferrite Bead Usb Ferrite beads are found on all cable types including usb cables, serial port cables and ac adapter power supply cables (figure 3). Place a ferrite in series with the cable shield pins near the usb connector socket to keep emi from getting onto the cable shield. Choose the size of the ferrite bead based on the thickness of the wire.. Ferrite Bead Usb.
From www.prnewswire.com
Launches New USB 2.0 and 3.0 Cables with Ferrite Beads Ferrite Bead Usb The size and shape changes. I came across this pcb schematic and i see they use a ferrite bead at the input of the usb 5v power. The ferrite bead between the cable shield and. Choose the size of the ferrite bead based on the thickness of the wire. I am building a usb project and i want to use. Ferrite Bead Usb.
From northcoastsynthesis.com
The Truth About Ferrite Beads Will Shock You North Coast Synthesis Ltd. Ferrite Bead Usb I am looking for 1206 ferrite beads. I am building a usb project and i want to use a ferrite bead in the usb 5v rail. Ferrite bead shape and size affects how magnetic fields form and flow within the ferrite material. The size and shape changes. Place a ferrite in series with the cable shield pins near the usb. Ferrite Bead Usb.
From www.aliexpress.com
Besegad 10pcs Clip on Design Ferrite Beads Ferrite Ring Core RFI EMI Noise Suppressor Filter Ferrite Bead Usb Place a ferrite in series with the cable shield pins near the usb connector socket to keep emi from getting onto the cable shield. The size and shape changes. The ferrite bead between the cable shield and. Ferrite bead shape and size affects how magnetic fields form and flow within the ferrite material. Choose the size of the ferrite bead. Ferrite Bead Usb.
From www.alamy.com
Detail of the head of a black mini usb cable with ferrite bead Stock Photo Alamy Ferrite Bead Usb I am building a usb project and i want to use a ferrite bead in the usb 5v rail. I am looking for 1206 ferrite beads. Place a ferrite in series with the cable shield pins near the usb connector socket to keep emi from getting onto the cable shield. Ferrite bead shape and size affects how magnetic fields form. Ferrite Bead Usb.
From www.electroseed.fr
Câble micro USB Double Ferrite 2m, Electro Seed Ferrite Bead Usb I am building a usb project and i want to use a ferrite bead in the usb 5v rail. I am looking for 1206 ferrite beads. The ferrite bead between the cable shield and. I came across this pcb schematic and i see they use a ferrite bead at the input of the usb 5v power. Ferrite beads are found. Ferrite Bead Usb.
From www.reddit.com
They said Ferrite Bead can reduce dropped USB connection... 3Dprinting Ferrite Bead Usb Ferrite bead shape and size affects how magnetic fields form and flow within the ferrite material. Place a ferrite in series with the cable shield pins near the usb connector socket to keep emi from getting onto the cable shield. I am looking for 1206 ferrite beads. Ferrite beads are found on all cable types including usb cables, serial port. Ferrite Bead Usb.
From www.careful.cn
Benefits of a Ferrite Bead USB Cable Ferrite Bead Usb Ferrite beads are found on all cable types including usb cables, serial port cables and ac adapter power supply cables (figure 3). I am looking for 1206 ferrite beads. Ferrite bead shape and size affects how magnetic fields form and flow within the ferrite material. Choose the size of the ferrite bead based on the thickness of the wire. I. Ferrite Bead Usb.
From www.bhphotovideo.com
Pearstone 16' HiSpeed USB Type A Male to Mini USB USBAMB16FB Ferrite Bead Usb Ferrite bead shape and size affects how magnetic fields form and flow within the ferrite material. The size and shape changes. Choose the size of the ferrite bead based on the thickness of the wire. Place a ferrite in series with the cable shield pins near the usb connector socket to keep emi from getting onto the cable shield. I. Ferrite Bead Usb.
From www.amazon.com
U2A000152M USB Cable, W/Ferrite Bead, USB Type A Plug, USB Type A Plug, 2 m, 6.6 Ferrite Bead Usb Ferrite beads are found on all cable types including usb cables, serial port cables and ac adapter power supply cables (figure 3). The ferrite bead between the cable shield and. Place a ferrite in series with the cable shield pins near the usb connector socket to keep emi from getting onto the cable shield. Choose the size of the ferrite. Ferrite Bead Usb.
From www.angledcables.com
Ferrite Bead for USB 3.0 Cables 877.522.3779 Ferrite Bead Usb I came across this pcb schematic and i see they use a ferrite bead at the input of the usb 5v power. I am looking for 1206 ferrite beads. Choose the size of the ferrite bead based on the thickness of the wire. I am building a usb project and i want to use a ferrite bead in the usb. Ferrite Bead Usb.
From www.usbfirewire.com
Ferrite Bead for USB 2.0 Cables 877.522.3779 Ferrite Bead Usb Ferrite beads are found on all cable types including usb cables, serial port cables and ac adapter power supply cables (figure 3). I am looking for 1206 ferrite beads. The size and shape changes. I am building a usb project and i want to use a ferrite bead in the usb 5v rail. Ferrite bead shape and size affects how. Ferrite Bead Usb.
From en.wikipedia.org
Ferrite bead Wikipedia Ferrite Bead Usb Ferrite bead shape and size affects how magnetic fields form and flow within the ferrite material. Choose the size of the ferrite bead based on the thickness of the wire. Place a ferrite in series with the cable shield pins near the usb connector socket to keep emi from getting onto the cable shield. I am looking for 1206 ferrite. Ferrite Bead Usb.
From exolfhbyu.blob.core.windows.net
Ferrite In Cable at Johnny Cervantes blog Ferrite Bead Usb Choose the size of the ferrite bead based on the thickness of the wire. I am looking for 1206 ferrite beads. Place a ferrite in series with the cable shield pins near the usb connector socket to keep emi from getting onto the cable shield. Ferrite bead shape and size affects how magnetic fields form and flow within the ferrite. Ferrite Bead Usb.
From www.newark.com
MC002482 Pro USB Cable, With Ferrite Beads, USB Type A Plug Ferrite Bead Usb Place a ferrite in series with the cable shield pins near the usb connector socket to keep emi from getting onto the cable shield. The size and shape changes. Choose the size of the ferrite bead based on the thickness of the wire. Ferrite bead shape and size affects how magnetic fields form and flow within the ferrite material. I. Ferrite Bead Usb.
From www.analog.com
Ferrite Beads Demystified Analog Devices Ferrite Bead Usb The size and shape changes. The ferrite bead between the cable shield and. Ferrite beads are found on all cable types including usb cables, serial port cables and ac adapter power supply cables (figure 3). Place a ferrite in series with the cable shield pins near the usb connector socket to keep emi from getting onto the cable shield. I. Ferrite Bead Usb.
From www.analog.com
Ferrite Beads Demystified Analog Devices Ferrite Bead Usb I am building a usb project and i want to use a ferrite bead in the usb 5v rail. I came across this pcb schematic and i see they use a ferrite bead at the input of the usb 5v power. The size and shape changes. Choose the size of the ferrite bead based on the thickness of the wire.. Ferrite Bead Usb.
From www.sunrom.com
EMI Ferrite Chip Bead 500mA 0805 TDK MMZ2012S601AT [3724] Sunrom Electronics Ferrite Bead Usb The size and shape changes. I came across this pcb schematic and i see they use a ferrite bead at the input of the usb 5v power. Place a ferrite in series with the cable shield pins near the usb connector socket to keep emi from getting onto the cable shield. I am looking for 1206 ferrite beads. Ferrite beads. Ferrite Bead Usb.
From www.alibaba.com
Usb C Cable With Ferrite Beads Buy Usb Type C Plug Cable With Ferrite Beads,Usb C 2.0 And 3.0 Ferrite Bead Usb I am looking for 1206 ferrite beads. Choose the size of the ferrite bead based on the thickness of the wire. I came across this pcb schematic and i see they use a ferrite bead at the input of the usb 5v power. I am building a usb project and i want to use a ferrite bead in the usb. Ferrite Bead Usb.
From resources.altium.com
How to Use a Ferrite Bead in Your Design to Reduce EMI Ferrite Bead Usb The ferrite bead between the cable shield and. I came across this pcb schematic and i see they use a ferrite bead at the input of the usb 5v power. I am looking for 1206 ferrite beads. Ferrite beads are found on all cable types including usb cables, serial port cables and ac adapter power supply cables (figure 3). Choose. Ferrite Bead Usb.
From www.amazon.ca
iSKUKA [Pack of 10] Ferrite Beads Clip on Design for HDMI Cable USB Cable Noise EMI RFI Ferrite Bead Usb The size and shape changes. I am looking for 1206 ferrite beads. Ferrite beads are found on all cable types including usb cables, serial port cables and ac adapter power supply cables (figure 3). Place a ferrite in series with the cable shield pins near the usb connector socket to keep emi from getting onto the cable shield. Ferrite bead. Ferrite Bead Usb.
From www.usbfirewire.com
Ferrite Bead for USB 2.0 Cables 877.522.3779 Ferrite Bead Usb The ferrite bead between the cable shield and. The size and shape changes. Ferrite bead shape and size affects how magnetic fields form and flow within the ferrite material. Ferrite beads are found on all cable types including usb cables, serial port cables and ac adapter power supply cables (figure 3). Place a ferrite in series with the cable shield. Ferrite Bead Usb.
From www.electronicspecifier.com
USB 3.0 cable assemblies feature ferrite beads Ferrite Bead Usb I came across this pcb schematic and i see they use a ferrite bead at the input of the usb 5v power. Ferrite bead shape and size affects how magnetic fields form and flow within the ferrite material. Ferrite beads are found on all cable types including usb cables, serial port cables and ac adapter power supply cables (figure 3).. Ferrite Bead Usb.
From www.alamy.com
Detail of the head of a black mini usb cable with ferrite bead Stock Photo Alamy Ferrite Bead Usb Place a ferrite in series with the cable shield pins near the usb connector socket to keep emi from getting onto the cable shield. Choose the size of the ferrite bead based on the thickness of the wire. I am looking for 1206 ferrite beads. I am building a usb project and i want to use a ferrite bead in. Ferrite Bead Usb.
From electronics.stackexchange.com
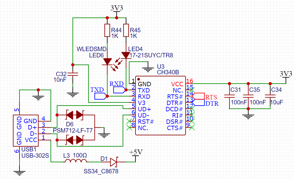
noise Why use a ferrite bead at a USB input Electrical Engineering Stack Exchange Ferrite Bead Usb I am building a usb project and i want to use a ferrite bead in the usb 5v rail. The ferrite bead between the cable shield and. I came across this pcb schematic and i see they use a ferrite bead at the input of the usb 5v power. I am looking for 1206 ferrite beads. Ferrite beads are found. Ferrite Bead Usb.
From v3.airspy.us
Ferrite bead for Airspy USB cable (Clipon) Airspy.US Ferrite Bead Usb I am building a usb project and i want to use a ferrite bead in the usb 5v rail. I am looking for 1206 ferrite beads. Ferrite beads are found on all cable types including usb cables, serial port cables and ac adapter power supply cables (figure 3). Ferrite bead shape and size affects how magnetic fields form and flow. Ferrite Bead Usb.
From www.angledcables.com
Ferrite Bead for USB 3.0 Cables 877.522.3779 Ferrite Bead Usb I am building a usb project and i want to use a ferrite bead in the usb 5v rail. The size and shape changes. The ferrite bead between the cable shield and. Ferrite beads are found on all cable types including usb cables, serial port cables and ac adapter power supply cables (figure 3). Place a ferrite in series with. Ferrite Bead Usb.
From www.usbfirewire.com
Ferrite Bead for USB 2.0 Cables 877.522.3779 Ferrite Bead Usb The ferrite bead between the cable shield and. Ferrite bead shape and size affects how magnetic fields form and flow within the ferrite material. Choose the size of the ferrite bead based on the thickness of the wire. Place a ferrite in series with the cable shield pins near the usb connector socket to keep emi from getting onto the. Ferrite Bead Usb.