Lab View Sampling Rate . The rate input of the daqmx timing function determines how fast the samples are acquired and put on the hardware fifo. I have seen the example in the finding example of labview program for the 5733 adc of fpga. ループ内に待機関数を置かない場合、ループの実行する速さは 読み取るサンプル数 / レート により決定します。例えば読み取るサンプル数が10、. I tried altering the ms to wait' clock, but it. The number of samples is how many samples the program returns from the daq buffer upon query. I recently inherited this mess of a vi, and cant figure out how to increase the sampling rate. To define the sampling rate of a specific device in labview fpga, the maximum sampling rate of the device needs to be considered, which can be found in the module specifications. For finite samples, the samples per channel value determines the number of samples to acquire before the task completes. In fpga program, the signal is sampled at. The query is how often does the.
from sugc.cocolog-nifty.com
The query is how often does the. I tried altering the ms to wait' clock, but it. To define the sampling rate of a specific device in labview fpga, the maximum sampling rate of the device needs to be considered, which can be found in the module specifications. In fpga program, the signal is sampled at. For finite samples, the samples per channel value determines the number of samples to acquire before the task completes. The number of samples is how many samples the program returns from the daq buffer upon query. I have seen the example in the finding example of labview program for the 5733 adc of fpga. I recently inherited this mess of a vi, and cant figure out how to increase the sampling rate. ループ内に待機関数を置かない場合、ループの実行する速さは 読み取るサンプル数 / レート により決定します。例えば読み取るサンプル数が10、. The rate input of the daqmx timing function determines how fast the samples are acquired and put on the hardware fifo.
サンプリングレートとサンプル数 計測制御&LabVIEW徒然草 by 成田義也
Lab View Sampling Rate In fpga program, the signal is sampled at. I have seen the example in the finding example of labview program for the 5733 adc of fpga. I tried altering the ms to wait' clock, but it. The rate input of the daqmx timing function determines how fast the samples are acquired and put on the hardware fifo. ループ内に待機関数を置かない場合、ループの実行する速さは 読み取るサンプル数 / レート により決定します。例えば読み取るサンプル数が10、. For finite samples, the samples per channel value determines the number of samples to acquire before the task completes. To define the sampling rate of a specific device in labview fpga, the maximum sampling rate of the device needs to be considered, which can be found in the module specifications. In fpga program, the signal is sampled at. The number of samples is how many samples the program returns from the daq buffer upon query. I recently inherited this mess of a vi, and cant figure out how to increase the sampling rate. The query is how often does the.
From www.slideserve.com
PPT Waveforms, Sampling and Aliasing PowerPoint Presentation, free Lab View Sampling Rate For finite samples, the samples per channel value determines the number of samples to acquire before the task completes. The rate input of the daqmx timing function determines how fast the samples are acquired and put on the hardware fifo. To define the sampling rate of a specific device in labview fpga, the maximum sampling rate of the device needs. Lab View Sampling Rate.
From madmimi.com
A Basic Guide to Sampling Rates What are bits? What is sampling? Why Lab View Sampling Rate I recently inherited this mess of a vi, and cant figure out how to increase the sampling rate. For finite samples, the samples per channel value determines the number of samples to acquire before the task completes. The query is how often does the. I have seen the example in the finding example of labview program for the 5733 adc. Lab View Sampling Rate.
From forums.ni.com
setting sampling rate of strain data on"stran continuous input.vi Lab View Sampling Rate I tried altering the ms to wait' clock, but it. The query is how often does the. The rate input of the daqmx timing function determines how fast the samples are acquired and put on the hardware fifo. For finite samples, the samples per channel value determines the number of samples to acquire before the task completes. In fpga program,. Lab View Sampling Rate.
From www.slideserve.com
PPT Lab. 4 Sampling and Rate Conversion Sampling PowerPoint Lab View Sampling Rate ループ内に待機関数を置かない場合、ループの実行する速さは 読み取るサンプル数 / レート により決定します。例えば読み取るサンプル数が10、. I recently inherited this mess of a vi, and cant figure out how to increase the sampling rate. To define the sampling rate of a specific device in labview fpga, the maximum sampling rate of the device needs to be considered, which can be found in the module specifications. I tried altering the ms to. Lab View Sampling Rate.
From os.mbed.com
LPC1768 Sampling rate and LabVIEW System Question Mbed Lab View Sampling Rate The rate input of the daqmx timing function determines how fast the samples are acquired and put on the hardware fifo. ループ内に待機関数を置かない場合、ループの実行する速さは 読み取るサンプル数 / レート により決定します。例えば読み取るサンプル数が10、. For finite samples, the samples per channel value determines the number of samples to acquire before the task completes. The number of samples is how many samples the program returns from the daq buffer. Lab View Sampling Rate.
From biomedicalsignalandimage.blogspot.com
Biomedical Signal and Image Processing projects using Matlab and Lab View Sampling Rate To define the sampling rate of a specific device in labview fpga, the maximum sampling rate of the device needs to be considered, which can be found in the module specifications. I have seen the example in the finding example of labview program for the 5733 adc of fpga. I recently inherited this mess of a vi, and cant figure. Lab View Sampling Rate.
From www.slideserve.com
PPT LABVIEW DATA ACQUISITION PowerPoint Presentation, free download Lab View Sampling Rate To define the sampling rate of a specific device in labview fpga, the maximum sampling rate of the device needs to be considered, which can be found in the module specifications. The number of samples is how many samples the program returns from the daq buffer upon query. I recently inherited this mess of a vi, and cant figure out. Lab View Sampling Rate.
From www.youtube.com
Data set with different sampling rate how to handle in Matlab? YouTube Lab View Sampling Rate For finite samples, the samples per channel value determines the number of samples to acquire before the task completes. ループ内に待機関数を置かない場合、ループの実行する速さは 読み取るサンプル数 / レート により決定します。例えば読み取るサンプル数が10、. The rate input of the daqmx timing function determines how fast the samples are acquired and put on the hardware fifo. I recently inherited this mess of a vi, and cant figure out how to increase. Lab View Sampling Rate.
From www.scribd.com
chap5Sampling Rate Conversion.pptx Sampling (Signal Processing Lab View Sampling Rate The number of samples is how many samples the program returns from the daq buffer upon query. ループ内に待機関数を置かない場合、ループの実行する速さは 読み取るサンプル数 / レート により決定します。例えば読み取るサンプル数が10、. I recently inherited this mess of a vi, and cant figure out how to increase the sampling rate. For finite samples, the samples per channel value determines the number of samples to acquire before the task completes. The. Lab View Sampling Rate.
From www.slideserve.com
PPT Sampling PowerPoint Presentation, free download ID6274221 Lab View Sampling Rate For finite samples, the samples per channel value determines the number of samples to acquire before the task completes. ループ内に待機関数を置かない場合、ループの実行する速さは 読み取るサンプル数 / レート により決定します。例えば読み取るサンプル数が10、. The rate input of the daqmx timing function determines how fast the samples are acquired and put on the hardware fifo. I recently inherited this mess of a vi, and cant figure out how to increase. Lab View Sampling Rate.
From sugc.cocolog-nifty.com
サンプリングレートとサンプル数 計測制御&LabVIEW徒然草 by 成田義也 Lab View Sampling Rate I have seen the example in the finding example of labview program for the 5733 adc of fpga. The rate input of the daqmx timing function determines how fast the samples are acquired and put on the hardware fifo. I tried altering the ms to wait' clock, but it. In fpga program, the signal is sampled at. To define the. Lab View Sampling Rate.
From www.dewetron.com
What are sampling rate, bandwidth and throughput? DEWETRON Lab View Sampling Rate I tried altering the ms to wait' clock, but it. The number of samples is how many samples the program returns from the daq buffer upon query. For finite samples, the samples per channel value determines the number of samples to acquire before the task completes. I have seen the example in the finding example of labview program for the. Lab View Sampling Rate.
From www.ooberpad.com
What is Sampling Rate, Sample Depth and Audio Sampling in Audio? Lab View Sampling Rate The rate input of the daqmx timing function determines how fast the samples are acquired and put on the hardware fifo. I recently inherited this mess of a vi, and cant figure out how to increase the sampling rate. I have seen the example in the finding example of labview program for the 5733 adc of fpga. In fpga program,. Lab View Sampling Rate.
From www.slideserve.com
PPT LabVIEW Data Acquisition PowerPoint Presentation, free download Lab View Sampling Rate I tried altering the ms to wait' clock, but it. The number of samples is how many samples the program returns from the daq buffer upon query. For finite samples, the samples per channel value determines the number of samples to acquire before the task completes. The query is how often does the. To define the sampling rate of a. Lab View Sampling Rate.
From os.mbed.com
LPC1768 Sampling rate and LabVIEW System Question Mbed Lab View Sampling Rate For finite samples, the samples per channel value determines the number of samples to acquire before the task completes. I tried altering the ms to wait' clock, but it. To define the sampling rate of a specific device in labview fpga, the maximum sampling rate of the device needs to be considered, which can be found in the module specifications.. Lab View Sampling Rate.
From www.slideserve.com
PPT LABVIEW DATA ACQUISITION PowerPoint Presentation, free download Lab View Sampling Rate The number of samples is how many samples the program returns from the daq buffer upon query. To define the sampling rate of a specific device in labview fpga, the maximum sampling rate of the device needs to be considered, which can be found in the module specifications. ループ内に待機関数を置かない場合、ループの実行する速さは 読み取るサンプル数 / レート により決定します。例えば読み取るサンプル数が10、. I have seen the example in the. Lab View Sampling Rate.
From www.slideserve.com
PPT LabVIEW Data Acquisition PowerPoint Presentation, free download Lab View Sampling Rate In fpga program, the signal is sampled at. For finite samples, the samples per channel value determines the number of samples to acquire before the task completes. The rate input of the daqmx timing function determines how fast the samples are acquired and put on the hardware fifo. The query is how often does the. I tried altering the ms. Lab View Sampling Rate.
From hifiklang.de
SamplingRate 2024 +++ HifiKlang.de Lab View Sampling Rate ループ内に待機関数を置かない場合、ループの実行する速さは 読み取るサンプル数 / レート により決定します。例えば読み取るサンプル数が10、. To define the sampling rate of a specific device in labview fpga, the maximum sampling rate of the device needs to be considered, which can be found in the module specifications. The number of samples is how many samples the program returns from the daq buffer upon query. For finite samples, the samples per channel. Lab View Sampling Rate.
From www.researchgate.net
Variable sampling rate during data acquisition. Download Scientific Lab View Sampling Rate For finite samples, the samples per channel value determines the number of samples to acquire before the task completes. In fpga program, the signal is sampled at. I tried altering the ms to wait' clock, but it. The query is how often does the. I have seen the example in the finding example of labview program for the 5733 adc. Lab View Sampling Rate.
From zerohour.uk.com
Does Sampling Rate Affect Recording Quality? Lab View Sampling Rate The query is how often does the. ループ内に待機関数を置かない場合、ループの実行する速さは 読み取るサンプル数 / レート により決定します。例えば読み取るサンプル数が10、. For finite samples, the samples per channel value determines the number of samples to acquire before the task completes. I tried altering the ms to wait' clock, but it. The rate input of the daqmx timing function determines how fast the samples are acquired and put on the. Lab View Sampling Rate.
From e2e.ti.com
[FAQ] PCM1808 Sampling rate effects on input impedance Audio forum Lab View Sampling Rate In fpga program, the signal is sampled at. I have seen the example in the finding example of labview program for the 5733 adc of fpga. ループ内に待機関数を置かない場合、ループの実行する速さは 読み取るサンプル数 / レート により決定します。例えば読み取るサンプル数が10、. The rate input of the daqmx timing function determines how fast the samples are acquired and put on the hardware fifo. The number of samples is how many samples. Lab View Sampling Rate.
From journals.sagepub.com
National Instruments LabVIEW A Programming Environment for Laboratory Lab View Sampling Rate ループ内に待機関数を置かない場合、ループの実行する速さは 読み取るサンプル数 / レート により決定します。例えば読み取るサンプル数が10、. To define the sampling rate of a specific device in labview fpga, the maximum sampling rate of the device needs to be considered, which can be found in the module specifications. The query is how often does the. The rate input of the daqmx timing function determines how fast the samples are acquired and put. Lab View Sampling Rate.
From www.slideserve.com
PPT LABVIEW DATA ACQUISITION PowerPoint Presentation, free download Lab View Sampling Rate I have seen the example in the finding example of labview program for the 5733 adc of fpga. I recently inherited this mess of a vi, and cant figure out how to increase the sampling rate. For finite samples, the samples per channel value determines the number of samples to acquire before the task completes. The query is how often. Lab View Sampling Rate.
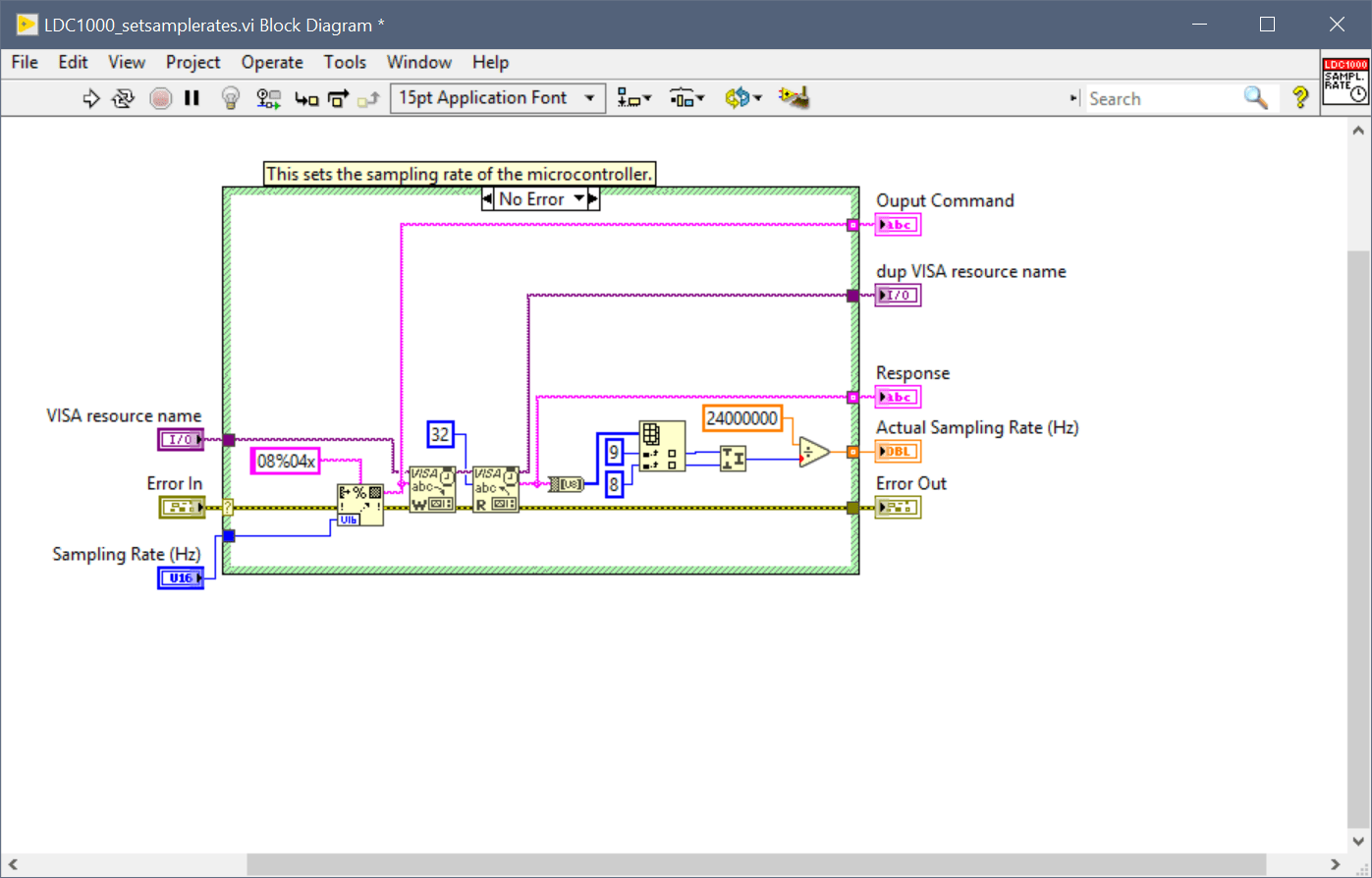
From e2e.ti.com
LDC1000 Trouble adjusting sample rate in LabVIEW Sensors forum Lab View Sampling Rate I tried altering the ms to wait' clock, but it. I recently inherited this mess of a vi, and cant figure out how to increase the sampling rate. ループ内に待機関数を置かない場合、ループの実行する速さは 読み取るサンプル数 / レート により決定します。例えば読み取るサンプル数が10、. To define the sampling rate of a specific device in labview fpga, the maximum sampling rate of the device needs to be considered, which can be found. Lab View Sampling Rate.
From www.slideserve.com
PPT LABVIEW DATA ACQUISITION PowerPoint Presentation, free download Lab View Sampling Rate The number of samples is how many samples the program returns from the daq buffer upon query. The query is how often does the. For finite samples, the samples per channel value determines the number of samples to acquire before the task completes. I tried altering the ms to wait' clock, but it. The rate input of the daqmx timing. Lab View Sampling Rate.
From 3roam.com
Sampling Rate Calculator (with Practical Examples) Lab View Sampling Rate The number of samples is how many samples the program returns from the daq buffer upon query. I recently inherited this mess of a vi, and cant figure out how to increase the sampling rate. The rate input of the daqmx timing function determines how fast the samples are acquired and put on the hardware fifo. I tried altering the. Lab View Sampling Rate.
From www.showme.com
Sampling Rate DCIII 7 ShowMe Lab View Sampling Rate In fpga program, the signal is sampled at. The rate input of the daqmx timing function determines how fast the samples are acquired and put on the hardware fifo. I have seen the example in the finding example of labview program for the 5733 adc of fpga. I tried altering the ms to wait' clock, but it. To define the. Lab View Sampling Rate.
From www.slideserve.com
PPT LabVIEW Data Acquisition PowerPoint Presentation, free download Lab View Sampling Rate To define the sampling rate of a specific device in labview fpga, the maximum sampling rate of the device needs to be considered, which can be found in the module specifications. I tried altering the ms to wait' clock, but it. The number of samples is how many samples the program returns from the daq buffer upon query. For finite. Lab View Sampling Rate.
From www.slideserve.com
PPT LABVIEW DATA ACQUISITION PowerPoint Presentation, free download Lab View Sampling Rate I have seen the example in the finding example of labview program for the 5733 adc of fpga. In fpga program, the signal is sampled at. For finite samples, the samples per channel value determines the number of samples to acquire before the task completes. I tried altering the ms to wait' clock, but it. I recently inherited this mess. Lab View Sampling Rate.
From biomedicalsignalandimage.blogspot.com
Biomedical Signal and Image Processing projects using Matlab and Lab View Sampling Rate I recently inherited this mess of a vi, and cant figure out how to increase the sampling rate. I have seen the example in the finding example of labview program for the 5733 adc of fpga. I tried altering the ms to wait' clock, but it. For finite samples, the samples per channel value determines the number of samples to. Lab View Sampling Rate.
From www.slideserve.com
PPT LabVIEW Data Acquisition PowerPoint Presentation, free download Lab View Sampling Rate I recently inherited this mess of a vi, and cant figure out how to increase the sampling rate. ループ内に待機関数を置かない場合、ループの実行する速さは 読み取るサンプル数 / レート により決定します。例えば読み取るサンプル数が10、. The rate input of the daqmx timing function determines how fast the samples are acquired and put on the hardware fifo. The number of samples is how many samples the program returns from the daq buffer upon. Lab View Sampling Rate.
From www.slideserve.com
PPT LABVIEW DATA ACQUISITION PowerPoint Presentation, free download Lab View Sampling Rate I recently inherited this mess of a vi, and cant figure out how to increase the sampling rate. I have seen the example in the finding example of labview program for the 5733 adc of fpga. To define the sampling rate of a specific device in labview fpga, the maximum sampling rate of the device needs to be considered, which. Lab View Sampling Rate.
From os.mbed.com
LPC1768 Sampling rate and LabVIEW System Question Mbed Lab View Sampling Rate In fpga program, the signal is sampled at. I tried altering the ms to wait' clock, but it. I recently inherited this mess of a vi, and cant figure out how to increase the sampling rate. For finite samples, the samples per channel value determines the number of samples to acquire before the task completes. The rate input of the. Lab View Sampling Rate.
From edu.gcfglobal.org
Statistics Basic Concepts Sampling Methods Lab View Sampling Rate I recently inherited this mess of a vi, and cant figure out how to increase the sampling rate. ループ内に待機関数を置かない場合、ループの実行する速さは 読み取るサンプル数 / レート により決定します。例えば読み取るサンプル数が10、. For finite samples, the samples per channel value determines the number of samples to acquire before the task completes. I have seen the example in the finding example of labview program for the 5733 adc of fpga.. Lab View Sampling Rate.
From www.slideserve.com
PPT LabVIEW Data Acquisition PowerPoint Presentation, free download Lab View Sampling Rate The query is how often does the. In fpga program, the signal is sampled at. ループ内に待機関数を置かない場合、ループの実行する速さは 読み取るサンプル数 / レート により決定します。例えば読み取るサンプル数が10、. The number of samples is how many samples the program returns from the daq buffer upon query. I recently inherited this mess of a vi, and cant figure out how to increase the sampling rate. For finite samples, the samples. Lab View Sampling Rate.