Insert And Return Id Oracle . The returning into clause is a very convenient way to retrieve values from rows that are being inserted/deleted/updated. The returning into clause allows us to return column values for rows affected by dml statements. The returned data could be a single. I tried, 'returning id into variblae'. Oracle 12c introduced a new way that allows you to define an identity column for a table, which is similar to the auto_increment column in. I want to return the id of newly inserted row from table1. Insert into your_table(id) values ('10') returning id. But this is not working in. Create table t ( c1 int generated by default on null as identity, c2 int ); For instance, we may want to insert a person with person_name ‘sheldon’ and team_name ‘mustard’. The table have a sequence and a trigger for the. I have a package with a insert in a sp, and i want to return the id of that insert.
from docs.oracle.com
Insert into your_table(id) values ('10') returning id. The table have a sequence and a trigger for the. Create table t ( c1 int generated by default on null as identity, c2 int ); But this is not working in. The returning into clause is a very convenient way to retrieve values from rows that are being inserted/deleted/updated. For instance, we may want to insert a person with person_name ‘sheldon’ and team_name ‘mustard’. I have a package with a insert in a sp, and i want to return the id of that insert. The returning into clause allows us to return column values for rows affected by dml statements. I want to return the id of newly inserted row from table1. I tried, 'returning id into variblae'.
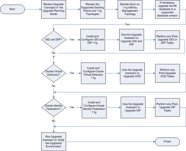
Summary of the Oracle Identity Management Upgrade Process
Insert And Return Id Oracle I have a package with a insert in a sp, and i want to return the id of that insert. I have a package with a insert in a sp, and i want to return the id of that insert. Oracle 12c introduced a new way that allows you to define an identity column for a table, which is similar to the auto_increment column in. Create table t ( c1 int generated by default on null as identity, c2 int ); I tried, 'returning id into variblae'. The returning into clause is a very convenient way to retrieve values from rows that are being inserted/deleted/updated. Insert into your_table(id) values ('10') returning id. The returned data could be a single. I want to return the id of newly inserted row from table1. For instance, we may want to insert a person with person_name ‘sheldon’ and team_name ‘mustard’. The returning into clause allows us to return column values for rows affected by dml statements. But this is not working in. The table have a sequence and a trigger for the.
From docs.oracle.com
Oracle Purchasing User's Guide Insert And Return Id Oracle Insert into your_table(id) values ('10') returning id. Oracle 12c introduced a new way that allows you to define an identity column for a table, which is similar to the auto_increment column in. The returning into clause allows us to return column values for rows affected by dml statements. Create table t ( c1 int generated by default on null as. Insert And Return Id Oracle.
From neo4j.com
Oracle RDBMS + Neo4j Fully Sync Relational and Graph Data Insert And Return Id Oracle Insert into your_table(id) values ('10') returning id. But this is not working in. The returning into clause allows us to return column values for rows affected by dml statements. The returning into clause is a very convenient way to retrieve values from rows that are being inserted/deleted/updated. I tried, 'returning id into variblae'. For instance, we may want to insert. Insert And Return Id Oracle.
From brokeasshome.com
Ledger Id Table In Oracle Fusion Cloud Insert And Return Id Oracle The returning into clause is a very convenient way to retrieve values from rows that are being inserted/deleted/updated. The returning into clause allows us to return column values for rows affected by dml statements. But this is not working in. I want to return the id of newly inserted row from table1. Insert into your_table(id) values ('10') returning id. The. Insert And Return Id Oracle.
From www.oracle.com
Creating External Lookups in Oracle Data Relationship Management Insert And Return Id Oracle Insert into your_table(id) values ('10') returning id. But this is not working in. I want to return the id of newly inserted row from table1. The returned data could be a single. Oracle 12c introduced a new way that allows you to define an identity column for a table, which is similar to the auto_increment column in. I tried, 'returning. Insert And Return Id Oracle.
From docs.oracle.com
Oracle iSupplier Portal Implementation Guide Insert And Return Id Oracle I tried, 'returning id into variblae'. The returned data could be a single. Oracle 12c introduced a new way that allows you to define an identity column for a table, which is similar to the auto_increment column in. The returning into clause allows us to return column values for rows affected by dml statements. I have a package with a. Insert And Return Id Oracle.
From www.youtube.com
Oracle Insert / Update / Delete YouTube Insert And Return Id Oracle The table have a sequence and a trigger for the. Insert into your_table(id) values ('10') returning id. Oracle 12c introduced a new way that allows you to define an identity column for a table, which is similar to the auto_increment column in. The returned data could be a single. The returning into clause allows us to return column values for. Insert And Return Id Oracle.
From fity.club
Identity_insert Is Set To Off Sql Server Insert And Return Id Oracle But this is not working in. I have a package with a insert in a sp, and i want to return the id of that insert. I tried, 'returning id into variblae'. The returning into clause is a very convenient way to retrieve values from rows that are being inserted/deleted/updated. I want to return the id of newly inserted row. Insert And Return Id Oracle.
From www.educba.com
INSERT in Oracle Examples to Implement INSERT Statement in Oracle Insert And Return Id Oracle Create table t ( c1 int generated by default on null as identity, c2 int ); The returned data could be a single. The returning into clause is a very convenient way to retrieve values from rows that are being inserted/deleted/updated. But this is not working in. For instance, we may want to insert a person with person_name ‘sheldon’ and. Insert And Return Id Oracle.
From qiita.com
Oracle Live SQL oracle Qiita Insert And Return Id Oracle The table have a sequence and a trigger for the. I have a package with a insert in a sp, and i want to return the id of that insert. I tried, 'returning id into variblae'. Oracle 12c introduced a new way that allows you to define an identity column for a table, which is similar to the auto_increment column. Insert And Return Id Oracle.
From docs.oracle.com
Overview of the Oracle Identity Self Service Interface Insert And Return Id Oracle The returning into clause is a very convenient way to retrieve values from rows that are being inserted/deleted/updated. The table have a sequence and a trigger for the. The returned data could be a single. Insert into your_table(id) values ('10') returning id. I have a package with a insert in a sp, and i want to return the id of. Insert And Return Id Oracle.
From www.youtube.com
SQL Want to use identity returned from insert in subsequent insert in Insert And Return Id Oracle The returning into clause allows us to return column values for rows affected by dml statements. Insert into your_table(id) values ('10') returning id. Oracle 12c introduced a new way that allows you to define an identity column for a table, which is similar to the auto_increment column in. Create table t ( c1 int generated by default on null as. Insert And Return Id Oracle.
From www.youtube.com
How to perform auto increment in oracle SQL Developer YouTube Insert And Return Id Oracle The returning into clause is a very convenient way to retrieve values from rows that are being inserted/deleted/updated. I tried, 'returning id into variblae'. For instance, we may want to insert a person with person_name ‘sheldon’ and team_name ‘mustard’. Insert into your_table(id) values ('10') returning id. The table have a sequence and a trigger for the. The returning into clause. Insert And Return Id Oracle.
From www.testingdocs.com
Oracle SQL INSERT Statement Insert And Return Id Oracle The returning into clause allows us to return column values for rows affected by dml statements. Insert into your_table(id) values ('10') returning id. I have a package with a insert in a sp, and i want to return the id of that insert. The returning into clause is a very convenient way to retrieve values from rows that are being. Insert And Return Id Oracle.
From www.youtube.com
Merge Statement in Oracle SQL with Example (UPDATE/DELETE or INSERT Insert And Return Id Oracle The returning into clause allows us to return column values for rows affected by dml statements. But this is not working in. Insert into your_table(id) values ('10') returning id. The returned data could be a single. I tried, 'returning id into variblae'. Oracle 12c introduced a new way that allows you to define an identity column for a table, which. Insert And Return Id Oracle.
From www.youtube.com
Oracle PLSQL Package Create Salary Function on Employees Table YouTube Insert And Return Id Oracle I want to return the id of newly inserted row from table1. I have a package with a insert in a sp, and i want to return the id of that insert. The returned data could be a single. Insert into your_table(id) values ('10') returning id. The returning into clause is a very convenient way to retrieve values from rows. Insert And Return Id Oracle.
From docs.oracle.com
Oracle Supplier Management User's Guide Insert And Return Id Oracle For instance, we may want to insert a person with person_name ‘sheldon’ and team_name ‘mustard’. I have a package with a insert in a sp, and i want to return the id of that insert. The returning into clause is a very convenient way to retrieve values from rows that are being inserted/deleted/updated. Insert into your_table(id) values ('10') returning id.. Insert And Return Id Oracle.
From docs.oracle.com
Summary of the Oracle Identity Management Upgrade Process Insert And Return Id Oracle The returned data could be a single. Oracle 12c introduced a new way that allows you to define an identity column for a table, which is similar to the auto_increment column in. The returning into clause is a very convenient way to retrieve values from rows that are being inserted/deleted/updated. Create table t ( c1 int generated by default on. Insert And Return Id Oracle.
From www.youtube.com
Oracle execute immediate dynamic sql update returning into with and Insert And Return Id Oracle For instance, we may want to insert a person with person_name ‘sheldon’ and team_name ‘mustard’. Create table t ( c1 int generated by default on null as identity, c2 int ); I want to return the id of newly inserted row from table1. The table have a sequence and a trigger for the. Oracle 12c introduced a new way that. Insert And Return Id Oracle.
From www.educba.com
INSERT in Oracle Examples to Implement INSERT Statement in Oracle Insert And Return Id Oracle I tried, 'returning id into variblae'. The returning into clause allows us to return column values for rows affected by dml statements. The table have a sequence and a trigger for the. Insert into your_table(id) values ('10') returning id. I want to return the id of newly inserted row from table1. Create table t ( c1 int generated by default. Insert And Return Id Oracle.
From fity.club
Identity_insert Is Set To Off Sql Server Insert And Return Id Oracle But this is not working in. I want to return the id of newly inserted row from table1. The returned data could be a single. For instance, we may want to insert a person with person_name ‘sheldon’ and team_name ‘mustard’. I have a package with a insert in a sp, and i want to return the id of that insert.. Insert And Return Id Oracle.
From www.oracleerpappsguide.com
Oracle APPS Supply Chain Management tables ERD Diagram Oracle ERP Insert And Return Id Oracle For instance, we may want to insert a person with person_name ‘sheldon’ and team_name ‘mustard’. I tried, 'returning id into variblae'. Oracle 12c introduced a new way that allows you to define an identity column for a table, which is similar to the auto_increment column in. The table have a sequence and a trigger for the. Insert into your_table(id) values. Insert And Return Id Oracle.
From www.javacodegeeks.com
Using the JDBC Insert Features in Oracle Java Code Geeks Insert And Return Id Oracle For instance, we may want to insert a person with person_name ‘sheldon’ and team_name ‘mustard’. Oracle 12c introduced a new way that allows you to define an identity column for a table, which is similar to the auto_increment column in. Create table t ( c1 int generated by default on null as identity, c2 int ); I have a package. Insert And Return Id Oracle.
From 9to5answer.com
[Solved] How to return id from insert into sqflite 9to5Answer Insert And Return Id Oracle The returning into clause is a very convenient way to retrieve values from rows that are being inserted/deleted/updated. I want to return the id of newly inserted row from table1. Insert into your_table(id) values ('10') returning id. The table have a sequence and a trigger for the. Create table t ( c1 int generated by default on null as identity,. Insert And Return Id Oracle.
From www.thatjeffsmith.com
REST APIs and TABLE INSERTs the Definitive Guide for Oracle Insert And Return Id Oracle The returned data could be a single. Insert into your_table(id) values ('10') returning id. I have a package with a insert in a sp, and i want to return the id of that insert. I tried, 'returning id into variblae'. I want to return the id of newly inserted row from table1. The table have a sequence and a trigger. Insert And Return Id Oracle.
From readingandwritingprojectcom.web.fc2.com
mysqli_insert_id Insert And Return Id Oracle Insert into your_table(id) values ('10') returning id. Oracle 12c introduced a new way that allows you to define an identity column for a table, which is similar to the auto_increment column in. The returning into clause is a very convenient way to retrieve values from rows that are being inserted/deleted/updated. For instance, we may want to insert a person with. Insert And Return Id Oracle.
From www.youtube.com
How to Use Multiple Like Conditions in Oracle YouTube Insert And Return Id Oracle Insert into your_table(id) values ('10') returning id. The returning into clause is a very convenient way to retrieve values from rows that are being inserted/deleted/updated. Create table t ( c1 int generated by default on null as identity, c2 int ); Oracle 12c introduced a new way that allows you to define an identity column for a table, which is. Insert And Return Id Oracle.
From brokeasshome.com
How To Insert Values Into Table In Oracle Sql Developer Insert And Return Id Oracle For instance, we may want to insert a person with person_name ‘sheldon’ and team_name ‘mustard’. Create table t ( c1 int generated by default on null as identity, c2 int ); Oracle 12c introduced a new way that allows you to define an identity column for a table, which is similar to the auto_increment column in. The returning into clause. Insert And Return Id Oracle.
From www.avancercorp.com
Upgrade OIM Versions to the latest Oracle Identity Governance 12c PS3 Insert And Return Id Oracle The table have a sequence and a trigger for the. I have a package with a insert in a sp, and i want to return the id of that insert. Insert into your_table(id) values ('10') returning id. I tried, 'returning id into variblae'. For instance, we may want to insert a person with person_name ‘sheldon’ and team_name ‘mustard’. Oracle 12c. Insert And Return Id Oracle.
From oraclever.blogspot.com
OraClever EBusiness Suite R12 integration with Oracle Identity Insert And Return Id Oracle For instance, we may want to insert a person with person_name ‘sheldon’ and team_name ‘mustard’. I have a package with a insert in a sp, and i want to return the id of that insert. The returned data could be a single. But this is not working in. The returning into clause allows us to return column values for rows. Insert And Return Id Oracle.
From www.oracle.com
Oracle Fusion Cloud Order Management 23C What's New Insert And Return Id Oracle I have a package with a insert in a sp, and i want to return the id of that insert. I want to return the id of newly inserted row from table1. Insert into your_table(id) values ('10') returning id. For instance, we may want to insert a person with person_name ‘sheldon’ and team_name ‘mustard’. The table have a sequence and. Insert And Return Id Oracle.
From www.mytecbits.com
How to update values in identity column in SQL Server? My Tec Bits Insert And Return Id Oracle But this is not working in. The returned data could be a single. I want to return the id of newly inserted row from table1. The table have a sequence and a trigger for the. I tried, 'returning id into variblae'. The returning into clause is a very convenient way to retrieve values from rows that are being inserted/deleted/updated. For. Insert And Return Id Oracle.
From www.imagezap.org
How To Insert Multiple Rows In Oracle Sql Developer The Best Insert And Return Id Oracle The returning into clause is a very convenient way to retrieve values from rows that are being inserted/deleted/updated. But this is not working in. I tried, 'returning id into variblae'. Oracle 12c introduced a new way that allows you to define an identity column for a table, which is similar to the auto_increment column in. The returned data could be. Insert And Return Id Oracle.
From brokeasshome.com
How To Insert Values Into Table In Sql Developer Insert And Return Id Oracle I tried, 'returning id into variblae'. Oracle 12c introduced a new way that allows you to define an identity column for a table, which is similar to the auto_increment column in. The returned data could be a single. I want to return the id of newly inserted row from table1. The returning into clause is a very convenient way to. Insert And Return Id Oracle.
From itsourcecode.com
PHP MySQL Insert and Return ID Insert And Return Id Oracle I tried, 'returning id into variblae'. The returning into clause is a very convenient way to retrieve values from rows that are being inserted/deleted/updated. The returned data could be a single. Oracle 12c introduced a new way that allows you to define an identity column for a table, which is similar to the auto_increment column in. I want to return. Insert And Return Id Oracle.
From databasefaqs.com
Identity Column in SQL Server Insert And Return Id Oracle The table have a sequence and a trigger for the. The returning into clause is a very convenient way to retrieve values from rows that are being inserted/deleted/updated. The returned data could be a single. The returning into clause allows us to return column values for rows affected by dml statements. I have a package with a insert in a. Insert And Return Id Oracle.