Led Control Using Mosfet . Dedicated led driver chips enable you to control leds effectively without having to think about all the parameters. You are trying to control the dc current flowing by changing the voltage across the led strip (i assume that the strip has inbuilt resistors for the leds). It's easier to use them than bjt (current controlled) : You just apply enough voltage to. A good example is the tps92512 which allows for control of high. While you could add extra capacitance. In the tutorial arduino mosfet led driver circuit, you will learn to make your mosfet driver for any higher power appliance like led strip, high power dc motor, etc. Unlike bipolar transistors, mosfets are voltage controlled.
from electronics.stackexchange.com
While you could add extra capacitance. It's easier to use them than bjt (current controlled) : You just apply enough voltage to. A good example is the tps92512 which allows for control of high. Dedicated led driver chips enable you to control leds effectively without having to think about all the parameters. Unlike bipolar transistors, mosfets are voltage controlled. In the tutorial arduino mosfet led driver circuit, you will learn to make your mosfet driver for any higher power appliance like led strip, high power dc motor, etc. You are trying to control the dc current flowing by changing the voltage across the led strip (i assume that the strip has inbuilt resistors for the leds).
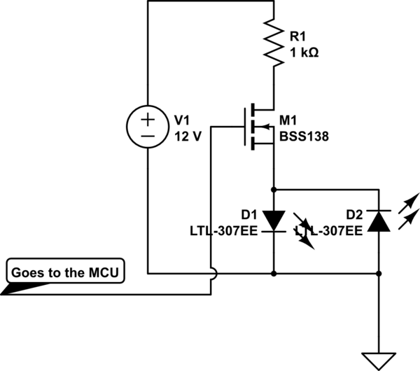
Driving LED with an NChannel MOSFET Electrical Engineering Stack
Led Control Using Mosfet A good example is the tps92512 which allows for control of high. While you could add extra capacitance. You are trying to control the dc current flowing by changing the voltage across the led strip (i assume that the strip has inbuilt resistors for the leds). Dedicated led driver chips enable you to control leds effectively without having to think about all the parameters. Unlike bipolar transistors, mosfets are voltage controlled. In the tutorial arduino mosfet led driver circuit, you will learn to make your mosfet driver for any higher power appliance like led strip, high power dc motor, etc. A good example is the tps92512 which allows for control of high. It's easier to use them than bjt (current controlled) : You just apply enough voltage to.
From itecnotes.com
Electrical Control LED strip with MOSFET and PWM Arduino Valuable Led Control Using Mosfet You just apply enough voltage to. While you could add extra capacitance. A good example is the tps92512 which allows for control of high. You are trying to control the dc current flowing by changing the voltage across the led strip (i assume that the strip has inbuilt resistors for the leds). Unlike bipolar transistors, mosfets are voltage controlled. In. Led Control Using Mosfet.
From electronics.stackexchange.com
arduino Using optocoupler with MOSFET for dimming a LED Electrical Led Control Using Mosfet Dedicated led driver chips enable you to control leds effectively without having to think about all the parameters. You are trying to control the dc current flowing by changing the voltage across the led strip (i assume that the strip has inbuilt resistors for the leds). A good example is the tps92512 which allows for control of high. It's easier. Led Control Using Mosfet.
From electronics.stackexchange.com
arduino Mosfet controlled LEDstrip is dimmed Electrical Led Control Using Mosfet While you could add extra capacitance. In the tutorial arduino mosfet led driver circuit, you will learn to make your mosfet driver for any higher power appliance like led strip, high power dc motor, etc. It's easier to use them than bjt (current controlled) : You just apply enough voltage to. You are trying to control the dc current flowing. Led Control Using Mosfet.
From fity.club
Driving Leds With Sic Mosfets Power Electronic Tips Led Control Using Mosfet Unlike bipolar transistors, mosfets are voltage controlled. You just apply enough voltage to. While you could add extra capacitance. You are trying to control the dc current flowing by changing the voltage across the led strip (i assume that the strip has inbuilt resistors for the leds). Dedicated led driver chips enable you to control leds effectively without having to. Led Control Using Mosfet.
From www.microtype.io
Designing Power MOSFET Circuits MicroType Engineering Led Control Using Mosfet It's easier to use them than bjt (current controlled) : Unlike bipolar transistors, mosfets are voltage controlled. In the tutorial arduino mosfet led driver circuit, you will learn to make your mosfet driver for any higher power appliance like led strip, high power dc motor, etc. Dedicated led driver chips enable you to control leds effectively without having to think. Led Control Using Mosfet.
From pmdway.com
P9813 12V RGB LED Strip MOSFET Controller — PMD Way Led Control Using Mosfet Unlike bipolar transistors, mosfets are voltage controlled. You just apply enough voltage to. While you could add extra capacitance. In the tutorial arduino mosfet led driver circuit, you will learn to make your mosfet driver for any higher power appliance like led strip, high power dc motor, etc. It's easier to use them than bjt (current controlled) : A good. Led Control Using Mosfet.
From learn.sparkfun.com
NonAddressable RGB LED Strip Hookup Guide SparkFun Learn Led Control Using Mosfet In the tutorial arduino mosfet led driver circuit, you will learn to make your mosfet driver for any higher power appliance like led strip, high power dc motor, etc. Unlike bipolar transistors, mosfets are voltage controlled. You are trying to control the dc current flowing by changing the voltage across the led strip (i assume that the strip has inbuilt. Led Control Using Mosfet.
From hackaday.com
Optical Communication Using LEDs Alone Hackaday Led Control Using Mosfet While you could add extra capacitance. You are trying to control the dc current flowing by changing the voltage across the led strip (i assume that the strip has inbuilt resistors for the leds). It's easier to use them than bjt (current controlled) : A good example is the tps92512 which allows for control of high. You just apply enough. Led Control Using Mosfet.
From www.youtube.com
How to use MOSFET as a Switch ? MOSFET as a Switch Explained YouTube Led Control Using Mosfet Dedicated led driver chips enable you to control leds effectively without having to think about all the parameters. It's easier to use them than bjt (current controlled) : Unlike bipolar transistors, mosfets are voltage controlled. You just apply enough voltage to. A good example is the tps92512 which allows for control of high. While you could add extra capacitance. In. Led Control Using Mosfet.
From tigoe.github.io
Controlling LED Strips Light Projects Led Control Using Mosfet It's easier to use them than bjt (current controlled) : Unlike bipolar transistors, mosfets are voltage controlled. Dedicated led driver chips enable you to control leds effectively without having to think about all the parameters. You are trying to control the dc current flowing by changing the voltage across the led strip (i assume that the strip has inbuilt resistors. Led Control Using Mosfet.
From forum.arduino.cc
LED Strip / MOSFET / Arduino best way to do LEDs and Multiplexing Led Control Using Mosfet You just apply enough voltage to. You are trying to control the dc current flowing by changing the voltage across the led strip (i assume that the strip has inbuilt resistors for the leds). Unlike bipolar transistors, mosfets are voltage controlled. Dedicated led driver chips enable you to control leds effectively without having to think about all the parameters. It's. Led Control Using Mosfet.
From electronics.stackexchange.com
Using MOSFETs to control 3 led modes Electrical Engineering Stack Led Control Using Mosfet Dedicated led driver chips enable you to control leds effectively without having to think about all the parameters. A good example is the tps92512 which allows for control of high. It's easier to use them than bjt (current controlled) : While you could add extra capacitance. You just apply enough voltage to. You are trying to control the dc current. Led Control Using Mosfet.
From electronics.stackexchange.com
microcontroller Using a MOSFET to turn on/off LEDs which could get Led Control Using Mosfet Unlike bipolar transistors, mosfets are voltage controlled. You are trying to control the dc current flowing by changing the voltage across the led strip (i assume that the strip has inbuilt resistors for the leds). While you could add extra capacitance. A good example is the tps92512 which allows for control of high. You just apply enough voltage to. Dedicated. Led Control Using Mosfet.
From electronics.stackexchange.com
Driving LED with an NChannel MOSFET Electrical Engineering Stack Led Control Using Mosfet You just apply enough voltage to. While you could add extra capacitance. You are trying to control the dc current flowing by changing the voltage across the led strip (i assume that the strip has inbuilt resistors for the leds). Dedicated led driver chips enable you to control leds effectively without having to think about all the parameters. It's easier. Led Control Using Mosfet.
From mungfali.com
Arduino MOSFET Led Control Using Mosfet A good example is the tps92512 which allows for control of high. You just apply enough voltage to. You are trying to control the dc current flowing by changing the voltage across the led strip (i assume that the strip has inbuilt resistors for the leds). Dedicated led driver chips enable you to control leds effectively without having to think. Led Control Using Mosfet.
From getvid.cc
12v LED Dimmer With IRF3205 MOSFET and 1UF AC Capacitor Get Vid Led Control Using Mosfet In the tutorial arduino mosfet led driver circuit, you will learn to make your mosfet driver for any higher power appliance like led strip, high power dc motor, etc. Dedicated led driver chips enable you to control leds effectively without having to think about all the parameters. Unlike bipolar transistors, mosfets are voltage controlled. A good example is the tps92512. Led Control Using Mosfet.
From electronics.stackexchange.com
Raspberry Pi driving a LED through a MOSFET Electrical Engineering Led Control Using Mosfet You just apply enough voltage to. A good example is the tps92512 which allows for control of high. Unlike bipolar transistors, mosfets are voltage controlled. Dedicated led driver chips enable you to control leds effectively without having to think about all the parameters. In the tutorial arduino mosfet led driver circuit, you will learn to make your mosfet driver for. Led Control Using Mosfet.
From bestengineeringprojects.com
Arduino MOSFET LED Driver Circuit Engineering Projects Led Control Using Mosfet Unlike bipolar transistors, mosfets are voltage controlled. You just apply enough voltage to. It's easier to use them than bjt (current controlled) : A good example is the tps92512 which allows for control of high. While you could add extra capacitance. In the tutorial arduino mosfet led driver circuit, you will learn to make your mosfet driver for any higher. Led Control Using Mosfet.
From soldered.com
HOW TO USE MOSFET AS A SWITCH? Soldered Electronics Led Control Using Mosfet A good example is the tps92512 which allows for control of high. While you could add extra capacitance. Dedicated led driver chips enable you to control leds effectively without having to think about all the parameters. You are trying to control the dc current flowing by changing the voltage across the led strip (i assume that the strip has inbuilt. Led Control Using Mosfet.
From www.youtube.com
Push button led brightness control circuit YouTube Led Control Using Mosfet While you could add extra capacitance. A good example is the tps92512 which allows for control of high. You are trying to control the dc current flowing by changing the voltage across the led strip (i assume that the strip has inbuilt resistors for the leds). It's easier to use them than bjt (current controlled) : Dedicated led driver chips. Led Control Using Mosfet.
From wirelibrarycirques.z4.web.core.windows.net
Arduino Control Led Strip Led Control Using Mosfet You are trying to control the dc current flowing by changing the voltage across the led strip (i assume that the strip has inbuilt resistors for the leds). You just apply enough voltage to. Unlike bipolar transistors, mosfets are voltage controlled. While you could add extra capacitance. In the tutorial arduino mosfet led driver circuit, you will learn to make. Led Control Using Mosfet.
From circuits-diy.com
How to use MOSFET as a switch Led Control Using Mosfet While you could add extra capacitance. Unlike bipolar transistors, mosfets are voltage controlled. You are trying to control the dc current flowing by changing the voltage across the led strip (i assume that the strip has inbuilt resistors for the leds). A good example is the tps92512 which allows for control of high. In the tutorial arduino mosfet led driver. Led Control Using Mosfet.
From www.circuits-diy.com
LED Dimmer Circuit with IRFZ44N MOSFET Led Control Using Mosfet While you could add extra capacitance. It's easier to use them than bjt (current controlled) : You are trying to control the dc current flowing by changing the voltage across the led strip (i assume that the strip has inbuilt resistors for the leds). Dedicated led driver chips enable you to control leds effectively without having to think about all. Led Control Using Mosfet.
From makenotes.de
Simple MOSFET LED Switch for Pixhawk MakeNotes.de Led Control Using Mosfet While you could add extra capacitance. It's easier to use them than bjt (current controlled) : Dedicated led driver chips enable you to control leds effectively without having to think about all the parameters. In the tutorial arduino mosfet led driver circuit, you will learn to make your mosfet driver for any higher power appliance like led strip, high power. Led Control Using Mosfet.
From electronics.stackexchange.com
led Constant current circuit with transistors/MOSFETs design Led Control Using Mosfet While you could add extra capacitance. It's easier to use them than bjt (current controlled) : A good example is the tps92512 which allows for control of high. You are trying to control the dc current flowing by changing the voltage across the led strip (i assume that the strip has inbuilt resistors for the leds). You just apply enough. Led Control Using Mosfet.
From electronics.stackexchange.com
Am I using the right resistors with these MOSFETs for an ESP8266 Led Control Using Mosfet You just apply enough voltage to. It's easier to use them than bjt (current controlled) : In the tutorial arduino mosfet led driver circuit, you will learn to make your mosfet driver for any higher power appliance like led strip, high power dc motor, etc. Unlike bipolar transistors, mosfets are voltage controlled. While you could add extra capacitance. Dedicated led. Led Control Using Mosfet.
From enginelibraryella.z4.web.core.windows.net
Mosfet Led Driver Circuit Diagram Led Control Using Mosfet You just apply enough voltage to. Dedicated led driver chips enable you to control leds effectively without having to think about all the parameters. A good example is the tps92512 which allows for control of high. While you could add extra capacitance. In the tutorial arduino mosfet led driver circuit, you will learn to make your mosfet driver for any. Led Control Using Mosfet.
From electronics.stackexchange.com
microcontroller Using MOSFET to switch device Electrical Led Control Using Mosfet In the tutorial arduino mosfet led driver circuit, you will learn to make your mosfet driver for any higher power appliance like led strip, high power dc motor, etc. You are trying to control the dc current flowing by changing the voltage across the led strip (i assume that the strip has inbuilt resistors for the leds). Dedicated led driver. Led Control Using Mosfet.
From rsvautomotive.co.uk
D4184 400w PWM MOSFET MODULE 536v 15a Transistor LED Motor Power Led Control Using Mosfet It's easier to use them than bjt (current controlled) : You are trying to control the dc current flowing by changing the voltage across the led strip (i assume that the strip has inbuilt resistors for the leds). Unlike bipolar transistors, mosfets are voltage controlled. Dedicated led driver chips enable you to control leds effectively without having to think about. Led Control Using Mosfet.
From www.iot-experiments.com
LED brightness with PWM and MOSFET Led Control Using Mosfet In the tutorial arduino mosfet led driver circuit, you will learn to make your mosfet driver for any higher power appliance like led strip, high power dc motor, etc. Dedicated led driver chips enable you to control leds effectively without having to think about all the parameters. Unlike bipolar transistors, mosfets are voltage controlled. It's easier to use them than. Led Control Using Mosfet.
From learn.sparkfun.com
LED Light Bar Hookup SparkFun Learn Led Control Using Mosfet You just apply enough voltage to. While you could add extra capacitance. Unlike bipolar transistors, mosfets are voltage controlled. It's easier to use them than bjt (current controlled) : In the tutorial arduino mosfet led driver circuit, you will learn to make your mosfet driver for any higher power appliance like led strip, high power dc motor, etc. A good. Led Control Using Mosfet.
From fity.club
Driving Leds With Sic Mosfets Power Electronic Tips Led Control Using Mosfet It's easier to use them than bjt (current controlled) : You just apply enough voltage to. You are trying to control the dc current flowing by changing the voltage across the led strip (i assume that the strip has inbuilt resistors for the leds). In the tutorial arduino mosfet led driver circuit, you will learn to make your mosfet driver. Led Control Using Mosfet.
From wiringfixbabybashhunny7z.z21.web.core.windows.net
How To Test Mosfet In Circuit Led Control Using Mosfet Dedicated led driver chips enable you to control leds effectively without having to think about all the parameters. While you could add extra capacitance. You just apply enough voltage to. In the tutorial arduino mosfet led driver circuit, you will learn to make your mosfet driver for any higher power appliance like led strip, high power dc motor, etc. It's. Led Control Using Mosfet.
From forum.arduino.cc
Can someone explain why do I need a MOSFET and a resistor to change the Led Control Using Mosfet Unlike bipolar transistors, mosfets are voltage controlled. You just apply enough voltage to. It's easier to use them than bjt (current controlled) : You are trying to control the dc current flowing by changing the voltage across the led strip (i assume that the strip has inbuilt resistors for the leds). While you could add extra capacitance. A good example. Led Control Using Mosfet.
From www.youtube.com
12v LED Light Controller Circuit With MOSFET YouTube Led Control Using Mosfet While you could add extra capacitance. Dedicated led driver chips enable you to control leds effectively without having to think about all the parameters. A good example is the tps92512 which allows for control of high. You are trying to control the dc current flowing by changing the voltage across the led strip (i assume that the strip has inbuilt. Led Control Using Mosfet.