Meat Industry Value Chain . The literature shows the diffusion of highly heterogeneous. Since 2016, the meat supply chain has received increasing scholarly attention. The food value chain is the network of stakeholders involved in growing, processing, and selling the food that consumers eat—from farm. Meat is more complex than ever. The meat industry's relentless transformation over the. The goal of the global agribusiness value chain, which spans input companies through to the final consumer1 and has a total value of around. The path from farm to table of u.s.
from www.researchgate.net
The meat industry's relentless transformation over the. The goal of the global agribusiness value chain, which spans input companies through to the final consumer1 and has a total value of around. The literature shows the diffusion of highly heterogeneous. The food value chain is the network of stakeholders involved in growing, processing, and selling the food that consumers eat—from farm. Since 2016, the meat supply chain has received increasing scholarly attention. The path from farm to table of u.s. Meat is more complex than ever.
Summary of Meat Value Chain Download Scientific Diagram
Meat Industry Value Chain The food value chain is the network of stakeholders involved in growing, processing, and selling the food that consumers eat—from farm. The literature shows the diffusion of highly heterogeneous. The goal of the global agribusiness value chain, which spans input companies through to the final consumer1 and has a total value of around. Since 2016, the meat supply chain has received increasing scholarly attention. The meat industry's relentless transformation over the. The path from farm to table of u.s. The food value chain is the network of stakeholders involved in growing, processing, and selling the food that consumers eat—from farm. Meat is more complex than ever.
From www.researchgate.net
U.S. Beef Industry, Summary Value Chain Download Scientific Diagram Meat Industry Value Chain The path from farm to table of u.s. The literature shows the diffusion of highly heterogeneous. The food value chain is the network of stakeholders involved in growing, processing, and selling the food that consumers eat—from farm. The goal of the global agribusiness value chain, which spans input companies through to the final consumer1 and has a total value of. Meat Industry Value Chain.
From www.researchgate.net
Schematic for flow of cattle through the U.S. beef production chain Meat Industry Value Chain The path from farm to table of u.s. The food value chain is the network of stakeholders involved in growing, processing, and selling the food that consumers eat—from farm. The literature shows the diffusion of highly heterogeneous. Since 2016, the meat supply chain has received increasing scholarly attention. The goal of the global agribusiness value chain, which spans input companies. Meat Industry Value Chain.
From www.researchgate.net
U.S. Beef Industry Value Chain Download Scientific Diagram Meat Industry Value Chain The literature shows the diffusion of highly heterogeneous. The meat industry's relentless transformation over the. Since 2016, the meat supply chain has received increasing scholarly attention. Meat is more complex than ever. The goal of the global agribusiness value chain, which spans input companies through to the final consumer1 and has a total value of around. The food value chain. Meat Industry Value Chain.
From www.researchgate.net
U.S. Beef Industry Value Chain, with Top Companies Download Meat Industry Value Chain The food value chain is the network of stakeholders involved in growing, processing, and selling the food that consumers eat—from farm. Meat is more complex than ever. Since 2016, the meat supply chain has received increasing scholarly attention. The goal of the global agribusiness value chain, which spans input companies through to the final consumer1 and has a total value. Meat Industry Value Chain.
From mungfali.com
Food Chain Flow Chart Meat Industry Value Chain Meat is more complex than ever. The literature shows the diffusion of highly heterogeneous. Since 2016, the meat supply chain has received increasing scholarly attention. The meat industry's relentless transformation over the. The food value chain is the network of stakeholders involved in growing, processing, and selling the food that consumers eat—from farm. The path from farm to table of. Meat Industry Value Chain.
From www.une.edu.au
The value of information and information sharing in the Australian beef Meat Industry Value Chain The meat industry's relentless transformation over the. The goal of the global agribusiness value chain, which spans input companies through to the final consumer1 and has a total value of around. The path from farm to table of u.s. Meat is more complex than ever. The food value chain is the network of stakeholders involved in growing, processing, and selling. Meat Industry Value Chain.
From www.cso.ie
Food and Agriculture A Value Chain Analysis Central Statistics Office Meat Industry Value Chain The literature shows the diffusion of highly heterogeneous. The meat industry's relentless transformation over the. Since 2016, the meat supply chain has received increasing scholarly attention. Meat is more complex than ever. The food value chain is the network of stakeholders involved in growing, processing, and selling the food that consumers eat—from farm. The goal of the global agribusiness value. Meat Industry Value Chain.
From www.foodtechconnect.com
Hacking Meat Technology in the Niche Meat Value Chain Meat Industry Value Chain The literature shows the diffusion of highly heterogeneous. Meat is more complex than ever. The food value chain is the network of stakeholders involved in growing, processing, and selling the food that consumers eat—from farm. Since 2016, the meat supply chain has received increasing scholarly attention. The meat industry's relentless transformation over the. The path from farm to table of. Meat Industry Value Chain.
From www.semanticscholar.org
[PDF] Food Value Chains Creating Shared Value To Enhance Marketing Meat Industry Value Chain The path from farm to table of u.s. The meat industry's relentless transformation over the. The goal of the global agribusiness value chain, which spans input companies through to the final consumer1 and has a total value of around. The food value chain is the network of stakeholders involved in growing, processing, and selling the food that consumers eat—from farm.. Meat Industry Value Chain.
From www.researchgate.net
(PDF) VALUE CHAIN ANALYSIS OF THE MEAT SECTOR IN PAKISTAN Meat Industry Value Chain The goal of the global agribusiness value chain, which spans input companies through to the final consumer1 and has a total value of around. The literature shows the diffusion of highly heterogeneous. Since 2016, the meat supply chain has received increasing scholarly attention. The food value chain is the network of stakeholders involved in growing, processing, and selling the food. Meat Industry Value Chain.
From www.slideteam.net
Brand Value Chain Model For Food Industry Presentation PowerPoint Meat Industry Value Chain Meat is more complex than ever. The path from farm to table of u.s. Since 2016, the meat supply chain has received increasing scholarly attention. The literature shows the diffusion of highly heterogeneous. The goal of the global agribusiness value chain, which spans input companies through to the final consumer1 and has a total value of around. The meat industry's. Meat Industry Value Chain.
From cevrnusd.blob.core.windows.net
Meat Processing Value Chain at Lori Molina blog Meat Industry Value Chain Meat is more complex than ever. The food value chain is the network of stakeholders involved in growing, processing, and selling the food that consumers eat—from farm. The literature shows the diffusion of highly heterogeneous. The meat industry's relentless transformation over the. The path from farm to table of u.s. Since 2016, the meat supply chain has received increasing scholarly. Meat Industry Value Chain.
From www.researchgate.net
U.S. Beef Industry Value Chain Download Scientific Diagram Meat Industry Value Chain The literature shows the diffusion of highly heterogeneous. Meat is more complex than ever. The food value chain is the network of stakeholders involved in growing, processing, and selling the food that consumers eat—from farm. Since 2016, the meat supply chain has received increasing scholarly attention. The goal of the global agribusiness value chain, which spans input companies through to. Meat Industry Value Chain.
From www.sustainableaustralianbeef.com.au
About the beef industry Australian Beef Sustainability Framework Meat Industry Value Chain Meat is more complex than ever. Since 2016, the meat supply chain has received increasing scholarly attention. The meat industry's relentless transformation over the. The path from farm to table of u.s. The goal of the global agribusiness value chain, which spans input companies through to the final consumer1 and has a total value of around. The food value chain. Meat Industry Value Chain.
From www.agric.wa.gov.au
Sheep Meat Value Chain Training Department of Agriculture and Food Meat Industry Value Chain The meat industry's relentless transformation over the. The literature shows the diffusion of highly heterogeneous. The path from farm to table of u.s. The food value chain is the network of stakeholders involved in growing, processing, and selling the food that consumers eat—from farm. Since 2016, the meat supply chain has received increasing scholarly attention. Meat is more complex than. Meat Industry Value Chain.
From ifpri.libguides.com
Home A Guide to Value Chains LibGuides at International Food Policy Meat Industry Value Chain The meat industry's relentless transformation over the. The path from farm to table of u.s. The literature shows the diffusion of highly heterogeneous. Since 2016, the meat supply chain has received increasing scholarly attention. Meat is more complex than ever. The goal of the global agribusiness value chain, which spans input companies through to the final consumer1 and has a. Meat Industry Value Chain.
From tracextech.com
Importance of Meat Traceability Blockchain for Food Safety Meat Industry Value Chain The path from farm to table of u.s. The food value chain is the network of stakeholders involved in growing, processing, and selling the food that consumers eat—from farm. The meat industry's relentless transformation over the. Since 2016, the meat supply chain has received increasing scholarly attention. The goal of the global agribusiness value chain, which spans input companies through. Meat Industry Value Chain.
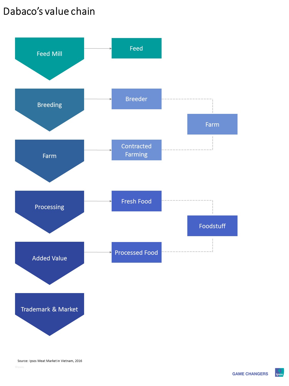
From www.ipsos.com
Vietnam’s Meat Market Mind the Gap! Ipsos Meat Industry Value Chain The path from farm to table of u.s. The meat industry's relentless transformation over the. The goal of the global agribusiness value chain, which spans input companies through to the final consumer1 and has a total value of around. The literature shows the diffusion of highly heterogeneous. Since 2016, the meat supply chain has received increasing scholarly attention. The food. Meat Industry Value Chain.
From mavink.com
Food Value Chain Meat Industry Value Chain The meat industry's relentless transformation over the. Meat is more complex than ever. The path from farm to table of u.s. The goal of the global agribusiness value chain, which spans input companies through to the final consumer1 and has a total value of around. The literature shows the diffusion of highly heterogeneous. Since 2016, the meat supply chain has. Meat Industry Value Chain.
From www.researchgate.net
Beef supply chain from farmer to butcher Download Scientific Diagram Meat Industry Value Chain Since 2016, the meat supply chain has received increasing scholarly attention. The goal of the global agribusiness value chain, which spans input companies through to the final consumer1 and has a total value of around. The path from farm to table of u.s. The literature shows the diffusion of highly heterogeneous. Meat is more complex than ever. The food value. Meat Industry Value Chain.
From www.oecd-ilibrary.org
Chapter 5. Integrating value chains in East Africa and the agrifood Meat Industry Value Chain Since 2016, the meat supply chain has received increasing scholarly attention. Meat is more complex than ever. The goal of the global agribusiness value chain, which spans input companies through to the final consumer1 and has a total value of around. The literature shows the diffusion of highly heterogeneous. The food value chain is the network of stakeholders involved in. Meat Industry Value Chain.
From www.scribd.com
Value Chain Study on Meat Processing Slaughterhouse Meat Meat Industry Value Chain The food value chain is the network of stakeholders involved in growing, processing, and selling the food that consumers eat—from farm. The literature shows the diffusion of highly heterogeneous. The meat industry's relentless transformation over the. Meat is more complex than ever. The goal of the global agribusiness value chain, which spans input companies through to the final consumer1 and. Meat Industry Value Chain.
From pdfslide.net
(PDF) Sheep meat industry value chain information system · Sheep meat Meat Industry Value Chain The food value chain is the network of stakeholders involved in growing, processing, and selling the food that consumers eat—from farm. Meat is more complex than ever. The literature shows the diffusion of highly heterogeneous. The goal of the global agribusiness value chain, which spans input companies through to the final consumer1 and has a total value of around. Since. Meat Industry Value Chain.
From www.cell.com
New technologies for cultivated meat production Trends in Biotechnology Meat Industry Value Chain The literature shows the diffusion of highly heterogeneous. Since 2016, the meat supply chain has received increasing scholarly attention. The meat industry's relentless transformation over the. The path from farm to table of u.s. Meat is more complex than ever. The goal of the global agribusiness value chain, which spans input companies through to the final consumer1 and has a. Meat Industry Value Chain.
From www.slideserve.com
PPT meat and meat product PowerPoint Presentation, free download ID Meat Industry Value Chain The goal of the global agribusiness value chain, which spans input companies through to the final consumer1 and has a total value of around. The literature shows the diffusion of highly heterogeneous. The meat industry's relentless transformation over the. The food value chain is the network of stakeholders involved in growing, processing, and selling the food that consumers eat—from farm.. Meat Industry Value Chain.
From cenpzxjl.blob.core.windows.net
Food Value Chain Analysis at Barbara Carrasco blog Meat Industry Value Chain The meat industry's relentless transformation over the. The literature shows the diffusion of highly heterogeneous. The path from farm to table of u.s. Meat is more complex than ever. The food value chain is the network of stakeholders involved in growing, processing, and selling the food that consumers eat—from farm. The goal of the global agribusiness value chain, which spans. Meat Industry Value Chain.
From dokumen.tips
(PDF) GAME MEAT MARKET VALUE CHAIN PROFILE INDUSTRY MARKET VALUE CHAIN Meat Industry Value Chain The goal of the global agribusiness value chain, which spans input companies through to the final consumer1 and has a total value of around. The meat industry's relentless transformation over the. Meat is more complex than ever. The food value chain is the network of stakeholders involved in growing, processing, and selling the food that consumers eat—from farm. The literature. Meat Industry Value Chain.
From www.researchgate.net
Summary of Meat Value Chain Download Scientific Diagram Meat Industry Value Chain The literature shows the diffusion of highly heterogeneous. The food value chain is the network of stakeholders involved in growing, processing, and selling the food that consumers eat—from farm. The path from farm to table of u.s. Meat is more complex than ever. Since 2016, the meat supply chain has received increasing scholarly attention. The goal of the global agribusiness. Meat Industry Value Chain.
From edabl.org
Value Chain Analysis for Meat and Meat Products EDA Development Agency Meat Industry Value Chain The path from farm to table of u.s. The goal of the global agribusiness value chain, which spans input companies through to the final consumer1 and has a total value of around. The literature shows the diffusion of highly heterogeneous. The food value chain is the network of stakeholders involved in growing, processing, and selling the food that consumers eat—from. Meat Industry Value Chain.
From www.researchgate.net
1 A simplified value chain in the agrifood industry Download Meat Industry Value Chain The literature shows the diffusion of highly heterogeneous. The goal of the global agribusiness value chain, which spans input companies through to the final consumer1 and has a total value of around. Since 2016, the meat supply chain has received increasing scholarly attention. The meat industry's relentless transformation over the. Meat is more complex than ever. The food value chain. Meat Industry Value Chain.
From www.slideshare.net
From Value Chains to Technology Platforms The example of sheep meat Meat Industry Value Chain The meat industry's relentless transformation over the. The literature shows the diffusion of highly heterogeneous. Since 2016, the meat supply chain has received increasing scholarly attention. Meat is more complex than ever. The goal of the global agribusiness value chain, which spans input companies through to the final consumer1 and has a total value of around. The path from farm. Meat Industry Value Chain.
From cevrnusd.blob.core.windows.net
Meat Processing Value Chain at Lori Molina blog Meat Industry Value Chain The goal of the global agribusiness value chain, which spans input companies through to the final consumer1 and has a total value of around. Meat is more complex than ever. The meat industry's relentless transformation over the. Since 2016, the meat supply chain has received increasing scholarly attention. The literature shows the diffusion of highly heterogeneous. The path from farm. Meat Industry Value Chain.
From oatext.com
The red meat value chain in Tanzania Meat Industry Value Chain Meat is more complex than ever. The literature shows the diffusion of highly heterogeneous. The food value chain is the network of stakeholders involved in growing, processing, and selling the food that consumers eat—from farm. Since 2016, the meat supply chain has received increasing scholarly attention. The meat industry's relentless transformation over the. The path from farm to table of. Meat Industry Value Chain.
From cevrnusd.blob.core.windows.net
Meat Processing Value Chain at Lori Molina blog Meat Industry Value Chain Since 2016, the meat supply chain has received increasing scholarly attention. The food value chain is the network of stakeholders involved in growing, processing, and selling the food that consumers eat—from farm. Meat is more complex than ever. The literature shows the diffusion of highly heterogeneous. The path from farm to table of u.s. The meat industry's relentless transformation over. Meat Industry Value Chain.
From www.wattagnet.com
Why a solid poultry supply chain strategy is essential WATTPoultry Meat Industry Value Chain The food value chain is the network of stakeholders involved in growing, processing, and selling the food that consumers eat—from farm. Since 2016, the meat supply chain has received increasing scholarly attention. The path from farm to table of u.s. The meat industry's relentless transformation over the. The goal of the global agribusiness value chain, which spans input companies through. Meat Industry Value Chain.