What Is An 8 Bit Register . A register is a small and temporary storage unit inside a computer’s (cpu). Basically, with the intel x86 architecture, you can access parts of a register. A register file is a collection of k registers (a sequential logic block) that can be read and written by specifying a register number that. One for the clock to time the data transfer, one to the enable the clock, one for loading/latching/shifting the. You are right that there aren't actual 8 bit. It plays a vital role in holding the data required by the cpu for immediate processing and is. Most cpus have a number of registers which store small amounts of data that the cpu is processing.
from www.littlebird.com.au
A register file is a collection of k registers (a sequential logic block) that can be read and written by specifying a register number that. It plays a vital role in holding the data required by the cpu for immediate processing and is. Basically, with the intel x86 architecture, you can access parts of a register. You are right that there aren't actual 8 bit. One for the clock to time the data transfer, one to the enable the clock, one for loading/latching/shifting the. A register is a small and temporary storage unit inside a computer’s (cpu). Most cpus have a number of registers which store small amounts of data that the cpu is processing.
74HC573 8bit Register IC Australia Little Bird
What Is An 8 Bit Register It plays a vital role in holding the data required by the cpu for immediate processing and is. A register is a small and temporary storage unit inside a computer’s (cpu). You are right that there aren't actual 8 bit. Most cpus have a number of registers which store small amounts of data that the cpu is processing. Basically, with the intel x86 architecture, you can access parts of a register. It plays a vital role in holding the data required by the cpu for immediate processing and is. One for the clock to time the data transfer, one to the enable the clock, one for loading/latching/shifting the. A register file is a collection of k registers (a sequential logic block) that can be read and written by specifying a register number that.
From www.littlebird.com.au
74HC573 8bit Register IC Australia Little Bird What Is An 8 Bit Register It plays a vital role in holding the data required by the cpu for immediate processing and is. A register file is a collection of k registers (a sequential logic block) that can be read and written by specifying a register number that. One for the clock to time the data transfer, one to the enable the clock, one for. What Is An 8 Bit Register.
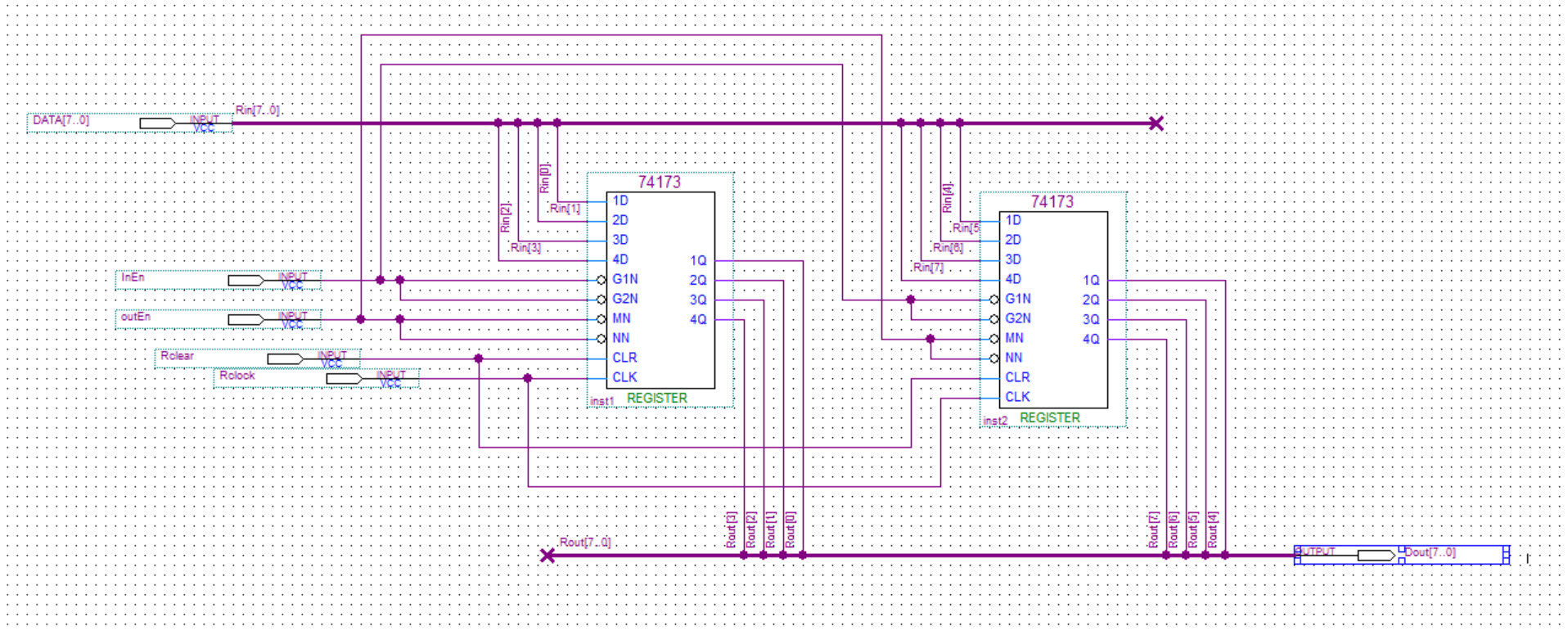
From noseynick.org
NiAiMa CPU What Is An 8 Bit Register It plays a vital role in holding the data required by the cpu for immediate processing and is. Most cpus have a number of registers which store small amounts of data that the cpu is processing. You are right that there aren't actual 8 bit. One for the clock to time the data transfer, one to the enable the clock,. What Is An 8 Bit Register.
From enginelibdiscretive.z14.web.core.windows.net
Binary 8 Bit Table What Is An 8 Bit Register Most cpus have a number of registers which store small amounts of data that the cpu is processing. Basically, with the intel x86 architecture, you can access parts of a register. A register file is a collection of k registers (a sequential logic block) that can be read and written by specifying a register number that. One for the clock. What Is An 8 Bit Register.
From electronics.stackexchange.com
digital logic How to build PIPO register Electrical Engineering What Is An 8 Bit Register Most cpus have a number of registers which store small amounts of data that the cpu is processing. You are right that there aren't actual 8 bit. Basically, with the intel x86 architecture, you can access parts of a register. One for the clock to time the data transfer, one to the enable the clock, one for loading/latching/shifting the. A. What Is An 8 Bit Register.
From www.youtube.com
LogicWorks5 Part 12 8Bit Register YouTube What Is An 8 Bit Register A register file is a collection of k registers (a sequential logic block) that can be read and written by specifying a register number that. A register is a small and temporary storage unit inside a computer’s (cpu). You are right that there aren't actual 8 bit. Basically, with the intel x86 architecture, you can access parts of a register.. What Is An 8 Bit Register.
From www.youtube.com
Making an 8bit Register for my Homemade 6502 CPU YouTube What Is An 8 Bit Register A register is a small and temporary storage unit inside a computer’s (cpu). Most cpus have a number of registers which store small amounts of data that the cpu is processing. A register file is a collection of k registers (a sequential logic block) that can be read and written by specifying a register number that. Basically, with the intel. What Is An 8 Bit Register.
From courses.cs.washington.edu
8bit register with synchronous reset What Is An 8 Bit Register You are right that there aren't actual 8 bit. It plays a vital role in holding the data required by the cpu for immediate processing and is. A register is a small and temporary storage unit inside a computer’s (cpu). Most cpus have a number of registers which store small amounts of data that the cpu is processing. One for. What Is An 8 Bit Register.
From www.youtube.com
Designing and building a 1bit register 8 bit register Part 3 YouTube What Is An 8 Bit Register One for the clock to time the data transfer, one to the enable the clock, one for loading/latching/shifting the. You are right that there aren't actual 8 bit. Basically, with the intel x86 architecture, you can access parts of a register. A register file is a collection of k registers (a sequential logic block) that can be read and written. What Is An 8 Bit Register.
From fixenginecarthorse.z13.web.core.windows.net
8 Bit Shift Register Circuit Diagram What Is An 8 Bit Register A register is a small and temporary storage unit inside a computer’s (cpu). A register file is a collection of k registers (a sequential logic block) that can be read and written by specifying a register number that. It plays a vital role in holding the data required by the cpu for immediate processing and is. Most cpus have a. What Is An 8 Bit Register.
From itecnotes.com
Electrical Making an 8bit register using an 74LS377 Valuable Tech What Is An 8 Bit Register Basically, with the intel x86 architecture, you can access parts of a register. Most cpus have a number of registers which store small amounts of data that the cpu is processing. One for the clock to time the data transfer, one to the enable the clock, one for loading/latching/shifting the. A register is a small and temporary storage unit inside. What Is An 8 Bit Register.
From www.chegg.com
Solved 928. Figure 768 shows an eightbit shift register What Is An 8 Bit Register A register file is a collection of k registers (a sequential logic block) that can be read and written by specifying a register number that. It plays a vital role in holding the data required by the cpu for immediate processing and is. You are right that there aren't actual 8 bit. Basically, with the intel x86 architecture, you can. What Is An 8 Bit Register.
From www.learningelectronics.net
Serialin, parallelout shift register SHIFT REGISTERS What Is An 8 Bit Register One for the clock to time the data transfer, one to the enable the clock, one for loading/latching/shifting the. Most cpus have a number of registers which store small amounts of data that the cpu is processing. Basically, with the intel x86 architecture, you can access parts of a register. A register is a small and temporary storage unit inside. What Is An 8 Bit Register.
From www.slideserve.com
PPT Registers PowerPoint Presentation, free download ID4551521 What Is An 8 Bit Register Most cpus have a number of registers which store small amounts of data that the cpu is processing. Basically, with the intel x86 architecture, you can access parts of a register. It plays a vital role in holding the data required by the cpu for immediate processing and is. One for the clock to time the data transfer, one to. What Is An 8 Bit Register.
From oshwlab.com
8Bit Register Module EasyEDA open source hardware lab What Is An 8 Bit Register Most cpus have a number of registers which store small amounts of data that the cpu is processing. It plays a vital role in holding the data required by the cpu for immediate processing and is. You are right that there aren't actual 8 bit. Basically, with the intel x86 architecture, you can access parts of a register. One for. What Is An 8 Bit Register.
From www.youtube.com
Instruction Register 8 Bit CPU YouTube What Is An 8 Bit Register A register is a small and temporary storage unit inside a computer’s (cpu). A register file is a collection of k registers (a sequential logic block) that can be read and written by specifying a register number that. It plays a vital role in holding the data required by the cpu for immediate processing and is. Most cpus have a. What Is An 8 Bit Register.
From dudatsitelite593.weebly.com
8 Bit Parallel In Serial Out Shift Register Vhdl Code dudatsitelite What Is An 8 Bit Register One for the clock to time the data transfer, one to the enable the clock, one for loading/latching/shifting the. You are right that there aren't actual 8 bit. It plays a vital role in holding the data required by the cpu for immediate processing and is. Basically, with the intel x86 architecture, you can access parts of a register. A. What Is An 8 Bit Register.
From www.youtube.com
8 bit Register YouTube What Is An 8 Bit Register It plays a vital role in holding the data required by the cpu for immediate processing and is. You are right that there aren't actual 8 bit. Most cpus have a number of registers which store small amounts of data that the cpu is processing. Basically, with the intel x86 architecture, you can access parts of a register. A register. What Is An 8 Bit Register.
From www.mouser.com
SN74HC595B 8Bit Shift Registers TI Mouser What Is An 8 Bit Register Basically, with the intel x86 architecture, you can access parts of a register. It plays a vital role in holding the data required by the cpu for immediate processing and is. A register file is a collection of k registers (a sequential logic block) that can be read and written by specifying a register number that. Most cpus have a. What Is An 8 Bit Register.
From www.pinterest.jp
Utiliser le composant 74HC595 8 Bit Shift Register avec un Arduino What Is An 8 Bit Register One for the clock to time the data transfer, one to the enable the clock, one for loading/latching/shifting the. You are right that there aren't actual 8 bit. A register file is a collection of k registers (a sequential logic block) that can be read and written by specifying a register number that. Basically, with the intel x86 architecture, you. What Is An 8 Bit Register.
From shepherdingelectrons.blogspot.com
8bit Computer A & B registers and LED outputs What Is An 8 Bit Register It plays a vital role in holding the data required by the cpu for immediate processing and is. Basically, with the intel x86 architecture, you can access parts of a register. A register is a small and temporary storage unit inside a computer’s (cpu). Most cpus have a number of registers which store small amounts of data that the cpu. What Is An 8 Bit Register.
From www.engr.colostate.edu
reg What Is An 8 Bit Register It plays a vital role in holding the data required by the cpu for immediate processing and is. Basically, with the intel x86 architecture, you can access parts of a register. Most cpus have a number of registers which store small amounts of data that the cpu is processing. A register file is a collection of k registers (a sequential. What Is An 8 Bit Register.
From www.youtube.com
Bus architecture and how register transfers work 8 bit register What Is An 8 Bit Register A register file is a collection of k registers (a sequential logic block) that can be read and written by specifying a register number that. Most cpus have a number of registers which store small amounts of data that the cpu is processing. It plays a vital role in holding the data required by the cpu for immediate processing and. What Is An 8 Bit Register.
From mydiagram.online
[DIAGRAM] 8 Bit Shift Register Logic Diagram What Is An 8 Bit Register A register is a small and temporary storage unit inside a computer’s (cpu). It plays a vital role in holding the data required by the cpu for immediate processing and is. Most cpus have a number of registers which store small amounts of data that the cpu is processing. One for the clock to time the data transfer, one to. What Is An 8 Bit Register.
From www.chegg.com
Solved The timing diagram below is for the 8bit register What Is An 8 Bit Register A register file is a collection of k registers (a sequential logic block) that can be read and written by specifying a register number that. One for the clock to time the data transfer, one to the enable the clock, one for loading/latching/shifting the. It plays a vital role in holding the data required by the cpu for immediate processing. What Is An 8 Bit Register.
From eecs.blog
8Bit Computer ALU And The Flags Register The EECS Blog What Is An 8 Bit Register You are right that there aren't actual 8 bit. Basically, with the intel x86 architecture, you can access parts of a register. It plays a vital role in holding the data required by the cpu for immediate processing and is. One for the clock to time the data transfer, one to the enable the clock, one for loading/latching/shifting the. Most. What Is An 8 Bit Register.
From www.benningtons.net
8Bit CPU Registers « What Is An 8 Bit Register Most cpus have a number of registers which store small amounts of data that the cpu is processing. Basically, with the intel x86 architecture, you can access parts of a register. It plays a vital role in holding the data required by the cpu for immediate processing and is. A register file is a collection of k registers (a sequential. What Is An 8 Bit Register.
From www.sparkfun.com
Shift Register 8Bit SN74HC595 COM13699 SparkFun Electronics What Is An 8 Bit Register Basically, with the intel x86 architecture, you can access parts of a register. It plays a vital role in holding the data required by the cpu for immediate processing and is. You are right that there aren't actual 8 bit. A register file is a collection of k registers (a sequential logic block) that can be read and written by. What Is An 8 Bit Register.
From www.chegg.com
Fig. 1 shows a register file inside an 8bit CPU. It What Is An 8 Bit Register A register file is a collection of k registers (a sequential logic block) that can be read and written by specifying a register number that. Basically, with the intel x86 architecture, you can access parts of a register. You are right that there aren't actual 8 bit. It plays a vital role in holding the data required by the cpu. What Is An 8 Bit Register.
From www.researchgate.net
Circuit diagram of universal shift register of (a) 4 bit, and (b) 8bit What Is An 8 Bit Register It plays a vital role in holding the data required by the cpu for immediate processing and is. A register file is a collection of k registers (a sequential logic block) that can be read and written by specifying a register number that. Most cpus have a number of registers which store small amounts of data that the cpu is. What Is An 8 Bit Register.
From www.researchgate.net
Modeling of a 8bit Register Download Scientific Diagram What Is An 8 Bit Register A register is a small and temporary storage unit inside a computer’s (cpu). You are right that there aren't actual 8 bit. One for the clock to time the data transfer, one to the enable the clock, one for loading/latching/shifting the. A register file is a collection of k registers (a sequential logic block) that can be read and written. What Is An 8 Bit Register.
From courses.cs.washington.edu
8bit Register with Synchronous Reset What Is An 8 Bit Register A register is a small and temporary storage unit inside a computer’s (cpu). One for the clock to time the data transfer, one to the enable the clock, one for loading/latching/shifting the. Most cpus have a number of registers which store small amounts of data that the cpu is processing. A register file is a collection of k registers (a. What Is An 8 Bit Register.
From eecs.blog
8Bit Computer Registers The EECS Blog What Is An 8 Bit Register Most cpus have a number of registers which store small amounts of data that the cpu is processing. A register file is a collection of k registers (a sequential logic block) that can be read and written by specifying a register number that. Basically, with the intel x86 architecture, you can access parts of a register. A register is a. What Is An 8 Bit Register.
From diagramenginesilke.z19.web.core.windows.net
8bit Shift Register Circuit Diagram What Is An 8 Bit Register Most cpus have a number of registers which store small amounts of data that the cpu is processing. A register file is a collection of k registers (a sequential logic block) that can be read and written by specifying a register number that. It plays a vital role in holding the data required by the cpu for immediate processing and. What Is An 8 Bit Register.
From electronics.stackexchange.com
VHDL ALU, 8bit register Electrical Engineering Stack Exchange What Is An 8 Bit Register You are right that there aren't actual 8 bit. A register file is a collection of k registers (a sequential logic block) that can be read and written by specifying a register number that. Most cpus have a number of registers which store small amounts of data that the cpu is processing. Basically, with the intel x86 architecture, you can. What Is An 8 Bit Register.
From dls.makingartstudios.com
8x16bit Register File · DLS Blog What Is An 8 Bit Register It plays a vital role in holding the data required by the cpu for immediate processing and is. A register file is a collection of k registers (a sequential logic block) that can be read and written by specifying a register number that. A register is a small and temporary storage unit inside a computer’s (cpu). Most cpus have a. What Is An 8 Bit Register.