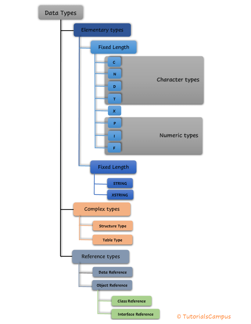
Data Types Sap Abap Code . A variable is a data object with content that can. Abap knows three types of data objects: Using the example of elementary data objects, let's look at the absolute basis of all data processing and descend to the bits and. Data types are the actual type definitions in abap dictionary. They allow you to define elementary types, reference types, and complex types of. Data types in abap dictionary are either created directly as repository objects or in a type group. Abap supports the numeric data types i, int8, p, decfloat16, decfloat34, and f, plus the internal types b and s. Data can be of different types, so data types are responsible for defining the type of data of the data object. The latter cannot be specified.
from www.youtube.com
Abap knows three types of data objects: Abap supports the numeric data types i, int8, p, decfloat16, decfloat34, and f, plus the internal types b and s. They allow you to define elementary types, reference types, and complex types of. Data types in abap dictionary are either created directly as repository objects or in a type group. A variable is a data object with content that can. Data can be of different types, so data types are responsible for defining the type of data of the data object. Using the example of elementary data objects, let's look at the absolute basis of all data processing and descend to the bits and. Data types are the actual type definitions in abap dictionary. The latter cannot be specified.
CL2IISAP ABAP II DATA TYPES & Work Area II SAP ABAP full Course for
Data Types Sap Abap Code Data types are the actual type definitions in abap dictionary. Abap knows three types of data objects: The latter cannot be specified. Data types are the actual type definitions in abap dictionary. Data types in abap dictionary are either created directly as repository objects or in a type group. Using the example of elementary data objects, let's look at the absolute basis of all data processing and descend to the bits and. They allow you to define elementary types, reference types, and complex types of. Data can be of different types, so data types are responsible for defining the type of data of the data object. A variable is a data object with content that can. Abap supports the numeric data types i, int8, p, decfloat16, decfloat34, and f, plus the internal types b and s.
From sapallforu.blogspot.com
SAP ALL FOR YOU ABAP Data Types Data Types Sap Abap Code Abap knows three types of data objects: They allow you to define elementary types, reference types, and complex types of. Data types are the actual type definitions in abap dictionary. A variable is a data object with content that can. Abap supports the numeric data types i, int8, p, decfloat16, decfloat34, and f, plus the internal types b and s.. Data Types Sap Abap Code.
From gocoding.org
Final Class in SAP ABAP Go Coding Data Types Sap Abap Code Using the example of elementary data objects, let's look at the absolute basis of all data processing and descend to the bits and. They allow you to define elementary types, reference types, and complex types of. Abap knows three types of data objects: Abap supports the numeric data types i, int8, p, decfloat16, decfloat34, and f, plus the internal types. Data Types Sap Abap Code.
From www.youtube.com
SAP ABAP What are type Groups? How to create and use it in Data Data Types Sap Abap Code Data can be of different types, so data types are responsible for defining the type of data of the data object. Abap supports the numeric data types i, int8, p, decfloat16, decfloat34, and f, plus the internal types b and s. They allow you to define elementary types, reference types, and complex types of. A variable is a data object. Data Types Sap Abap Code.
From www.ayoshya.com
List of data types in SAP ABAP A Comprehensive Guide Data Types Sap Abap Code The latter cannot be specified. Data types in abap dictionary are either created directly as repository objects or in a type group. Data types are the actual type definitions in abap dictionary. Abap knows three types of data objects: A variable is a data object with content that can. Using the example of elementary data objects, let's look at the. Data Types Sap Abap Code.
From www.youtube.com
Learn SAP ABAP Modularizing Programs Function Modules Part 1 YouTube Data Types Sap Abap Code A variable is a data object with content that can. Abap supports the numeric data types i, int8, p, decfloat16, decfloat34, and f, plus the internal types b and s. Data types are the actual type definitions in abap dictionary. Data can be of different types, so data types are responsible for defining the type of data of the data. Data Types Sap Abap Code.
From www.youtube.com
5 sap abap debugger "tables" statement, selectoptions + range YouTube Data Types Sap Abap Code Abap knows three types of data objects: Data types are the actual type definitions in abap dictionary. Data can be of different types, so data types are responsible for defining the type of data of the data object. Abap supports the numeric data types i, int8, p, decfloat16, decfloat34, and f, plus the internal types b and s. Using the. Data Types Sap Abap Code.
From www.sap-perf.ca
ABAP programming performance tips and tricks SAP application Data Types Sap Abap Code A variable is a data object with content that can. Data types in abap dictionary are either created directly as repository objects or in a type group. Data can be of different types, so data types are responsible for defining the type of data of the data object. Using the example of elementary data objects, let's look at the absolute. Data Types Sap Abap Code.
From www.youtube.com
SAP ABAP tutorial ABAP Structures (Lesson 7) YouTube Data Types Sap Abap Code Data types are the actual type definitions in abap dictionary. A variable is a data object with content that can. The latter cannot be specified. Data types in abap dictionary are either created directly as repository objects or in a type group. Data can be of different types, so data types are responsible for defining the type of data of. Data Types Sap Abap Code.
From www.kodyaz.com
List of ABAP Executable Programs in SAP Package Data Types Sap Abap Code Using the example of elementary data objects, let's look at the absolute basis of all data processing and descend to the bits and. A variable is a data object with content that can. Data types are the actual type definitions in abap dictionary. Data types in abap dictionary are either created directly as repository objects or in a type group.. Data Types Sap Abap Code.
From learning.sap-press.com
What is ABAP? A Guide to SAP's Coding Language SAP PRESS Data Types Sap Abap Code Abap supports the numeric data types i, int8, p, decfloat16, decfloat34, and f, plus the internal types b and s. A variable is a data object with content that can. They allow you to define elementary types, reference types, and complex types of. Data types in abap dictionary are either created directly as repository objects or in a type group.. Data Types Sap Abap Code.
From www.youtube.com
Day 12 TABLE TYPES in SAP ABAP DDIC ABAP Data Dictionary YouTube Data Types Sap Abap Code Data can be of different types, so data types are responsible for defining the type of data of the data object. They allow you to define elementary types, reference types, and complex types of. Data types are the actual type definitions in abap dictionary. The latter cannot be specified. Abap knows three types of data objects: Using the example of. Data Types Sap Abap Code.
From www.youtube.com
ABAP Variables and Data Types YouTube Data Types Sap Abap Code Data types in abap dictionary are either created directly as repository objects or in a type group. The latter cannot be specified. A variable is a data object with content that can. Abap knows three types of data objects: Abap supports the numeric data types i, int8, p, decfloat16, decfloat34, and f, plus the internal types b and s. Data. Data Types Sap Abap Code.
From www.youtube.com
SAP ABAPAdd Two Numbers in SAP ABAP YouTube Data Types Sap Abap Code They allow you to define elementary types, reference types, and complex types of. Data can be of different types, so data types are responsible for defining the type of data of the data object. Data types are the actual type definitions in abap dictionary. Abap knows three types of data objects: The latter cannot be specified. A variable is a. Data Types Sap Abap Code.
From www.youtube.com
Data Object and Data Types in SAP ABAP YouTube Data Types Sap Abap Code Data types in abap dictionary are either created directly as repository objects or in a type group. The latter cannot be specified. Abap knows three types of data objects: A variable is a data object with content that can. They allow you to define elementary types, reference types, and complex types of. Abap supports the numeric data types i, int8,. Data Types Sap Abap Code.
From www.youtube.com
CL2IISAP ABAP II DATA TYPES & Work Area II SAP ABAP full Course for Data Types Sap Abap Code Abap knows three types of data objects: They allow you to define elementary types, reference types, and complex types of. Abap supports the numeric data types i, int8, p, decfloat16, decfloat34, and f, plus the internal types b and s. The latter cannot be specified. Using the example of elementary data objects, let's look at the absolute basis of all. Data Types Sap Abap Code.
From www.youtube.com
SAP ABAP tutorial Database Tables (Lesson 9) YouTube Data Types Sap Abap Code Data types in abap dictionary are either created directly as repository objects or in a type group. Abap supports the numeric data types i, int8, p, decfloat16, decfloat34, and f, plus the internal types b and s. A variable is a data object with content that can. Using the example of elementary data objects, let's look at the absolute basis. Data Types Sap Abap Code.
From www.youtube.com
Beginners Guide SAP ABAP Training Selection Screens Parameters Data Types Sap Abap Code Data types are the actual type definitions in abap dictionary. Using the example of elementary data objects, let's look at the absolute basis of all data processing and descend to the bits and. They allow you to define elementary types, reference types, and complex types of. The latter cannot be specified. Abap supports the numeric data types i, int8, p,. Data Types Sap Abap Code.
From www.youtube.com
SAP ABAP Declaration of Structures using DATA Keyword YouTube Data Types Sap Abap Code Using the example of elementary data objects, let's look at the absolute basis of all data processing and descend to the bits and. Abap knows three types of data objects: A variable is a data object with content that can. Data types are the actual type definitions in abap dictionary. They allow you to define elementary types, reference types, and. Data Types Sap Abap Code.
From www.youtube.com
SAP ABAP Working With Date and Time Fields YouTube Data Types Sap Abap Code Abap supports the numeric data types i, int8, p, decfloat16, decfloat34, and f, plus the internal types b and s. Data types in abap dictionary are either created directly as repository objects or in a type group. Abap knows three types of data objects: Data types are the actual type definitions in abap dictionary. Data can be of different types,. Data Types Sap Abap Code.
From www.geeksforgeeks.org
SAP ABAP Data Types Data Types Sap Abap Code The latter cannot be specified. Abap supports the numeric data types i, int8, p, decfloat16, decfloat34, and f, plus the internal types b and s. A variable is a data object with content that can. Data types in abap dictionary are either created directly as repository objects or in a type group. Abap knows three types of data objects: They. Data Types Sap Abap Code.
From sapabap111tech.blogspot.com
SAP ABAP TECH How to Use FIELD SYMBOLS in ABAP PROGRAM Data Types Sap Abap Code Data types in abap dictionary are either created directly as repository objects or in a type group. Data can be of different types, so data types are responsible for defining the type of data of the data object. A variable is a data object with content that can. Abap supports the numeric data types i, int8, p, decfloat16, decfloat34, and. Data Types Sap Abap Code.
From www.youtube.com
Mastering SAP ABAP A Comprehensive Guide to Elementary Data Types Data Types Sap Abap Code They allow you to define elementary types, reference types, and complex types of. Data can be of different types, so data types are responsible for defining the type of data of the data object. Abap knows three types of data objects: Abap supports the numeric data types i, int8, p, decfloat16, decfloat34, and f, plus the internal types b and. Data Types Sap Abap Code.
From www.kodyaz.com
SAP ABAP Tutorial ALV Grid Example with cl_gui_alv_grid and Screen Data Types Sap Abap Code They allow you to define elementary types, reference types, and complex types of. Data types in abap dictionary are either created directly as repository objects or in a type group. Using the example of elementary data objects, let's look at the absolute basis of all data processing and descend to the bits and. A variable is a data object with. Data Types Sap Abap Code.
From help.sap.com
Data Types in ABAP Dictionary Data Types Sap Abap Code The latter cannot be specified. Data types in abap dictionary are either created directly as repository objects or in a type group. Abap knows three types of data objects: Data types are the actual type definitions in abap dictionary. A variable is a data object with content that can. They allow you to define elementary types, reference types, and complex. Data Types Sap Abap Code.
From data-flair.training
SAP ABAP Data Dictionary DataFlair Data Types Sap Abap Code Data types are the actual type definitions in abap dictionary. Abap supports the numeric data types i, int8, p, decfloat16, decfloat34, and f, plus the internal types b and s. They allow you to define elementary types, reference types, and complex types of. The latter cannot be specified. Abap knows three types of data objects: Using the example of elementary. Data Types Sap Abap Code.
From gbu-hamovniki.ru
SAP ABAP Data Types TutorialsCampus, 55 OFF Data Types Sap Abap Code Data can be of different types, so data types are responsible for defining the type of data of the data object. Abap knows three types of data objects: The latter cannot be specified. Abap supports the numeric data types i, int8, p, decfloat16, decfloat34, and f, plus the internal types b and s. A variable is a data object with. Data Types Sap Abap Code.
From www.tutorialkart.com
SAP ABAP Data Element How to Create Data Elements in SAP Data Types Sap Abap Code The latter cannot be specified. Abap knows three types of data objects: A variable is a data object with content that can. Data types in abap dictionary are either created directly as repository objects or in a type group. They allow you to define elementary types, reference types, and complex types of. Data types are the actual type definitions in. Data Types Sap Abap Code.
From www.youtube.com
SAP ABAP Variable or Data Object Declaration by using standard data Data Types Sap Abap Code A variable is a data object with content that can. Data types are the actual type definitions in abap dictionary. Data types in abap dictionary are either created directly as repository objects or in a type group. They allow you to define elementary types, reference types, and complex types of. Abap supports the numeric data types i, int8, p, decfloat16,. Data Types Sap Abap Code.
From gbu-hamovniki.ru
SAP ABAP Data Types TutorialsCampus, 55 OFF Data Types Sap Abap Code Abap knows three types of data objects: They allow you to define elementary types, reference types, and complex types of. Data types are the actual type definitions in abap dictionary. A variable is a data object with content that can. Data can be of different types, so data types are responsible for defining the type of data of the data. Data Types Sap Abap Code.
From www.youtube.com
Table Control SAP ABAP YouTube Data Types Sap Abap Code Data types are the actual type definitions in abap dictionary. Using the example of elementary data objects, let's look at the absolute basis of all data processing and descend to the bits and. Data types in abap dictionary are either created directly as repository objects or in a type group. A variable is a data object with content that can.. Data Types Sap Abap Code.
From help.sap.com
Data Types (SAP Library ABAP Programming (BCABA)) Data Types Sap Abap Code Abap supports the numeric data types i, int8, p, decfloat16, decfloat34, and f, plus the internal types b and s. Using the example of elementary data objects, let's look at the absolute basis of all data processing and descend to the bits and. Abap knows three types of data objects: The latter cannot be specified. Data types are the actual. Data Types Sap Abap Code.
From www.youtube.com
15 SAP ABAP Training Beginner Guide Declaring Variables YouTube Data Types Sap Abap Code They allow you to define elementary types, reference types, and complex types of. A variable is a data object with content that can. The latter cannot be specified. Abap knows three types of data objects: Data can be of different types, so data types are responsible for defining the type of data of the data object. Data types are the. Data Types Sap Abap Code.
From www.youtube.com
SAP ABAP Internal Tables YouTube Data Types Sap Abap Code Data types in abap dictionary are either created directly as repository objects or in a type group. Data types are the actual type definitions in abap dictionary. Abap supports the numeric data types i, int8, p, decfloat16, decfloat34, and f, plus the internal types b and s. The latter cannot be specified. A variable is a data object with content. Data Types Sap Abap Code.
From www.javatpoint.com
SAP ABAP Tutorial javatpoint Data Types Sap Abap Code The latter cannot be specified. Using the example of elementary data objects, let's look at the absolute basis of all data processing and descend to the bits and. A variable is a data object with content that can. Abap supports the numeric data types i, int8, p, decfloat16, decfloat34, and f, plus the internal types b and s. They allow. Data Types Sap Abap Code.
From gbu-hamovniki.ru
SAP ABAP Data Types TutorialsCampus, 55 OFF Data Types Sap Abap Code The latter cannot be specified. Abap knows three types of data objects: Data types in abap dictionary are either created directly as repository objects or in a type group. Using the example of elementary data objects, let's look at the absolute basis of all data processing and descend to the bits and. They allow you to define elementary types, reference. Data Types Sap Abap Code.