Inductive Low Pass Filter . An active low pass filter can be built from a. Please refer to this link for low pass filter mcqs. Low pass filters can be constructed using resistors with either capacitors or inductors. The simplest of these filters is an inductor in parallel with a load. From the lpf circuit diagram (rc circuit), we can observe that ‘vi’ is the applied input voltage. It means that this rl low pass filter will block the signal with frequency 3.39khz above and allow signals with less than 3.39khz to pass. There are two basic kinds of circuits. Image used courtesy of amna ahmad. A low pass filter composed of a resistor and a capacitor is called a low pass rc filter. ‘vo’ is the output voltage. There are two basic kinds of circuits.
from www.mdpi.com
A low pass filter composed of a resistor and a capacitor is called a low pass rc filter. There are two basic kinds of circuits. There are two basic kinds of circuits. The simplest of these filters is an inductor in parallel with a load. Please refer to this link for low pass filter mcqs. From the lpf circuit diagram (rc circuit), we can observe that ‘vi’ is the applied input voltage. ‘vo’ is the output voltage. It means that this rl low pass filter will block the signal with frequency 3.39khz above and allow signals with less than 3.39khz to pass. An active low pass filter can be built from a. Low pass filters can be constructed using resistors with either capacitors or inductors.
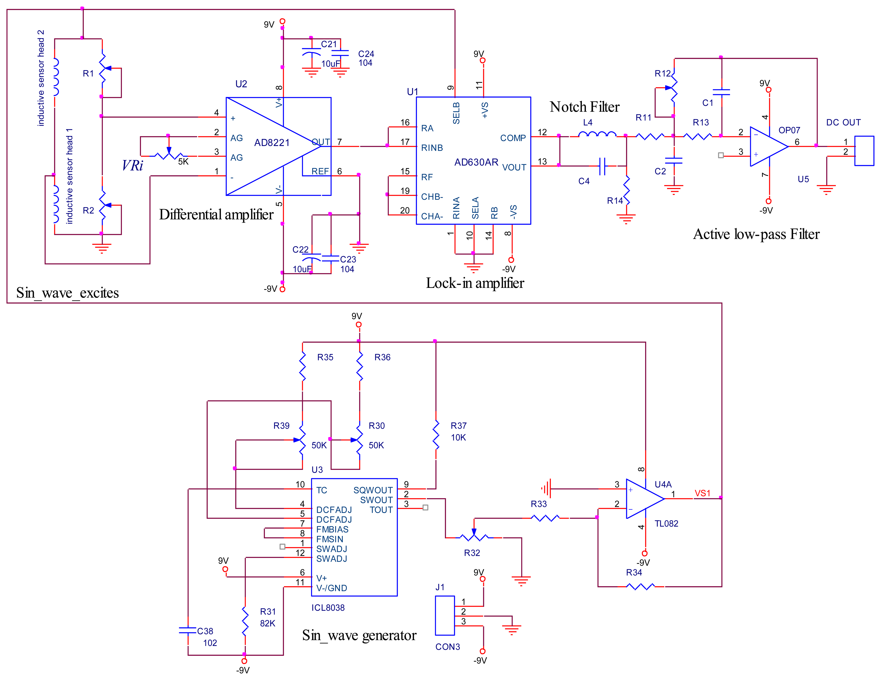
Sensors Free FullText Inductive Displacement Sensors with a Notch
Inductive Low Pass Filter From the lpf circuit diagram (rc circuit), we can observe that ‘vi’ is the applied input voltage. Please refer to this link for low pass filter mcqs. It means that this rl low pass filter will block the signal with frequency 3.39khz above and allow signals with less than 3.39khz to pass. An active low pass filter can be built from a. The simplest of these filters is an inductor in parallel with a load. From the lpf circuit diagram (rc circuit), we can observe that ‘vi’ is the applied input voltage. Image used courtesy of amna ahmad. There are two basic kinds of circuits. There are two basic kinds of circuits. Low pass filters can be constructed using resistors with either capacitors or inductors. A low pass filter composed of a resistor and a capacitor is called a low pass rc filter. ‘vo’ is the output voltage.
From conectica.ro
Adaptor serial RF/EMI Interference Suppression Filter DSub 9 pini TM Inductive Low Pass Filter It means that this rl low pass filter will block the signal with frequency 3.39khz above and allow signals with less than 3.39khz to pass. ‘vo’ is the output voltage. There are two basic kinds of circuits. Image used courtesy of amna ahmad. A low pass filter composed of a resistor and a capacitor is called a low pass rc. Inductive Low Pass Filter.
From conectica.ro
Adaptor RF/EMI Interference Suppression Filter DSub 25 pini TM low Inductive Low Pass Filter Please refer to this link for low pass filter mcqs. The simplest of these filters is an inductor in parallel with a load. Low pass filters can be constructed using resistors with either capacitors or inductors. From the lpf circuit diagram (rc circuit), we can observe that ‘vi’ is the applied input voltage. There are two basic kinds of circuits.. Inductive Low Pass Filter.
From www.allaboutcircuits.com
Bandpass Filters Filters Electronics Textbook Inductive Low Pass Filter The simplest of these filters is an inductor in parallel with a load. ‘vo’ is the output voltage. There are two basic kinds of circuits. An active low pass filter can be built from a. It means that this rl low pass filter will block the signal with frequency 3.39khz above and allow signals with less than 3.39khz to pass.. Inductive Low Pass Filter.
From www.chegg.com
Solved 3. Signal conditioning (inductive low pass filter) Inductive Low Pass Filter The simplest of these filters is an inductor in parallel with a load. ‘vo’ is the output voltage. From the lpf circuit diagram (rc circuit), we can observe that ‘vi’ is the applied input voltage. A low pass filter composed of a resistor and a capacitor is called a low pass rc filter. Please refer to this link for low. Inductive Low Pass Filter.
From passive-components.eu
All Applications European Passive Components Institute Inductive Low Pass Filter It means that this rl low pass filter will block the signal with frequency 3.39khz above and allow signals with less than 3.39khz to pass. There are two basic kinds of circuits. An active low pass filter can be built from a. There are two basic kinds of circuits. From the lpf circuit diagram (rc circuit), we can observe that. Inductive Low Pass Filter.
From www.vrogue.co
High Pass And Low Pass Filter Circuit Diagram vrogue.co Inductive Low Pass Filter There are two basic kinds of circuits. It means that this rl low pass filter will block the signal with frequency 3.39khz above and allow signals with less than 3.39khz to pass. From the lpf circuit diagram (rc circuit), we can observe that ‘vi’ is the applied input voltage. Image used courtesy of amna ahmad. ‘vo’ is the output voltage.. Inductive Low Pass Filter.
From www.youtube.com
Filter Design Part 12. How to Design an Inductive TopCoupled Resonator Inductive Low Pass Filter From the lpf circuit diagram (rc circuit), we can observe that ‘vi’ is the applied input voltage. There are two basic kinds of circuits. An active low pass filter can be built from a. A low pass filter composed of a resistor and a capacitor is called a low pass rc filter. Image used courtesy of amna ahmad. Please refer. Inductive Low Pass Filter.
From www.researchgate.net
The measured input and output waveforms of lowpass filter at (a Inductive Low Pass Filter An active low pass filter can be built from a. Image used courtesy of amna ahmad. The simplest of these filters is an inductor in parallel with a load. Low pass filters can be constructed using resistors with either capacitors or inductors. Please refer to this link for low pass filter mcqs. It means that this rl low pass filter. Inductive Low Pass Filter.
From www.mdpi.com
Sensors Free FullText Inductive Displacement Sensors with a Notch Inductive Low Pass Filter The simplest of these filters is an inductor in parallel with a load. From the lpf circuit diagram (rc circuit), we can observe that ‘vi’ is the applied input voltage. ‘vo’ is the output voltage. There are two basic kinds of circuits. Low pass filters can be constructed using resistors with either capacitors or inductors. Image used courtesy of amna. Inductive Low Pass Filter.
From www.researchgate.net
The measured input and output waveforms of lowpass filter at (a Inductive Low Pass Filter A low pass filter composed of a resistor and a capacitor is called a low pass rc filter. Low pass filters can be constructed using resistors with either capacitors or inductors. An active low pass filter can be built from a. The simplest of these filters is an inductor in parallel with a load. Please refer to this link for. Inductive Low Pass Filter.
From electricala2z.com
DC Power Supply Filter Types Electrical A2Z Inductive Low Pass Filter There are two basic kinds of circuits. The simplest of these filters is an inductor in parallel with a load. There are two basic kinds of circuits. Image used courtesy of amna ahmad. Low pass filters can be constructed using resistors with either capacitors or inductors. An active low pass filter can be built from a. ‘vo’ is the output. Inductive Low Pass Filter.
From www.youtube.com
Filters Tutorial Episode 6 2nd Order Passive High Pass Filters YouTube Inductive Low Pass Filter There are two basic kinds of circuits. It means that this rl low pass filter will block the signal with frequency 3.39khz above and allow signals with less than 3.39khz to pass. Low pass filters can be constructed using resistors with either capacitors or inductors. Image used courtesy of amna ahmad. ‘vo’ is the output voltage. Please refer to this. Inductive Low Pass Filter.
From mungfali.com
Active Low Pass Filter Graph Inductive Low Pass Filter Please refer to this link for low pass filter mcqs. ‘vo’ is the output voltage. There are two basic kinds of circuits. The simplest of these filters is an inductor in parallel with a load. Image used courtesy of amna ahmad. A low pass filter composed of a resistor and a capacitor is called a low pass rc filter. From. Inductive Low Pass Filter.
From www.allaboutcircuits.com
Bandpass Filters Filters Electronics Textbook Inductive Low Pass Filter Please refer to this link for low pass filter mcqs. There are two basic kinds of circuits. The simplest of these filters is an inductor in parallel with a load. From the lpf circuit diagram (rc circuit), we can observe that ‘vi’ is the applied input voltage. There are two basic kinds of circuits. ‘vo’ is the output voltage. A. Inductive Low Pass Filter.
From www.technocrazed.com
Inductive lowpass filter TechnoCrazed Inductive Low Pass Filter The simplest of these filters is an inductor in parallel with a load. Please refer to this link for low pass filter mcqs. There are two basic kinds of circuits. From the lpf circuit diagram (rc circuit), we can observe that ‘vi’ is the applied input voltage. It means that this rl low pass filter will block the signal with. Inductive Low Pass Filter.
From www.chegg.com
Solved Determine the type of the filter in the below Inductive Low Pass Filter ‘vo’ is the output voltage. Low pass filters can be constructed using resistors with either capacitors or inductors. There are two basic kinds of circuits. An active low pass filter can be built from a. Please refer to this link for low pass filter mcqs. Image used courtesy of amna ahmad. A low pass filter composed of a resistor and. Inductive Low Pass Filter.
From www.chegg.com
Solved The following circuit is an inductive lowpass Inductive Low Pass Filter It means that this rl low pass filter will block the signal with frequency 3.39khz above and allow signals with less than 3.39khz to pass. A low pass filter composed of a resistor and a capacitor is called a low pass rc filter. Image used courtesy of amna ahmad. There are two basic kinds of circuits. An active low pass. Inductive Low Pass Filter.
From www.allaboutcircuits.com
Resonant Filters Filters Electronics Textbook Inductive Low Pass Filter There are two basic kinds of circuits. It means that this rl low pass filter will block the signal with frequency 3.39khz above and allow signals with less than 3.39khz to pass. Image used courtesy of amna ahmad. From the lpf circuit diagram (rc circuit), we can observe that ‘vi’ is the applied input voltage. A low pass filter composed. Inductive Low Pass Filter.
From www.technocrazed.com
8.2 Lowpass Filters Inductive Low Pass Filter An active low pass filter can be built from a. ‘vo’ is the output voltage. Low pass filters can be constructed using resistors with either capacitors or inductors. The simplest of these filters is an inductor in parallel with a load. It means that this rl low pass filter will block the signal with frequency 3.39khz above and allow signals. Inductive Low Pass Filter.
From www.engineeringradio.us
Low Pass Filter design Engineering Radio Inductive Low Pass Filter Low pass filters can be constructed using resistors with either capacitors or inductors. It means that this rl low pass filter will block the signal with frequency 3.39khz above and allow signals with less than 3.39khz to pass. There are two basic kinds of circuits. Image used courtesy of amna ahmad. A low pass filter composed of a resistor and. Inductive Low Pass Filter.
From ucscphysicsdemo.sites.ucsc.edu
LowPass and HighPass Filters UCSC Physics Demonstration Room Inductive Low Pass Filter The simplest of these filters is an inductor in parallel with a load. There are two basic kinds of circuits. Image used courtesy of amna ahmad. From the lpf circuit diagram (rc circuit), we can observe that ‘vi’ is the applied input voltage. ‘vo’ is the output voltage. Please refer to this link for low pass filter mcqs. Low pass. Inductive Low Pass Filter.
From www.allaboutcircuits.com
Lowpass Filters Filters Electronics Textbook Inductive Low Pass Filter Please refer to this link for low pass filter mcqs. An active low pass filter can be built from a. There are two basic kinds of circuits. ‘vo’ is the output voltage. Low pass filters can be constructed using resistors with either capacitors or inductors. The simplest of these filters is an inductor in parallel with a load. There are. Inductive Low Pass Filter.
From electricalacademia.com
Low Pass & High Pass Filter Working Principle Electrical Academia Inductive Low Pass Filter The simplest of these filters is an inductor in parallel with a load. There are two basic kinds of circuits. A low pass filter composed of a resistor and a capacitor is called a low pass rc filter. Please refer to this link for low pass filter mcqs. Low pass filters can be constructed using resistors with either capacitors or. Inductive Low Pass Filter.
From www.reddit.com
Help wanted Lowpass filter of / inductive load with Inductive Low Pass Filter It means that this rl low pass filter will block the signal with frequency 3.39khz above and allow signals with less than 3.39khz to pass. Image used courtesy of amna ahmad. There are two basic kinds of circuits. Please refer to this link for low pass filter mcqs. Low pass filters can be constructed using resistors with either capacitors or. Inductive Low Pass Filter.
From conectica.ro
Adaptor RF/EMI Interference Suppression Filter DSub 25 pini TM low Inductive Low Pass Filter Low pass filters can be constructed using resistors with either capacitors or inductors. From the lpf circuit diagram (rc circuit), we can observe that ‘vi’ is the applied input voltage. Please refer to this link for low pass filter mcqs. ‘vo’ is the output voltage. An active low pass filter can be built from a. A low pass filter composed. Inductive Low Pass Filter.
From www.multisim.com
Inductive Lowpass Filter Multisim Live Inductive Low Pass Filter It means that this rl low pass filter will block the signal with frequency 3.39khz above and allow signals with less than 3.39khz to pass. A low pass filter composed of a resistor and a capacitor is called a low pass rc filter. ‘vo’ is the output voltage. An active low pass filter can be built from a. There are. Inductive Low Pass Filter.
From www.doeeet.com
Passive Low Pass Filters EEE Parts Database Inductive Low Pass Filter Please refer to this link for low pass filter mcqs. A low pass filter composed of a resistor and a capacitor is called a low pass rc filter. An active low pass filter can be built from a. Low pass filters can be constructed using resistors with either capacitors or inductors. ‘vo’ is the output voltage. The simplest of these. Inductive Low Pass Filter.
From weichengan.com
Image Lowpass Filtering Algorithms Ideal/Butterworth/Gaussian (PyTorch Inductive Low Pass Filter From the lpf circuit diagram (rc circuit), we can observe that ‘vi’ is the applied input voltage. An active low pass filter can be built from a. Low pass filters can be constructed using resistors with either capacitors or inductors. It means that this rl low pass filter will block the signal with frequency 3.39khz above and allow signals with. Inductive Low Pass Filter.
From www.chegg.com
Solved Analysis of Simple Filters with MATLAB The following Inductive Low Pass Filter Image used courtesy of amna ahmad. There are two basic kinds of circuits. An active low pass filter can be built from a. A low pass filter composed of a resistor and a capacitor is called a low pass rc filter. Please refer to this link for low pass filter mcqs. From the lpf circuit diagram (rc circuit), we can. Inductive Low Pass Filter.
From www.youtube.com
Low Pass Filters and High Pass Filters RC and RL Circuits YouTube Inductive Low Pass Filter There are two basic kinds of circuits. It means that this rl low pass filter will block the signal with frequency 3.39khz above and allow signals with less than 3.39khz to pass. Low pass filters can be constructed using resistors with either capacitors or inductors. An active low pass filter can be built from a. The simplest of these filters. Inductive Low Pass Filter.
From www.allaboutcircuits.com
Lowpass Filters Filters Electronics Textbook Inductive Low Pass Filter ‘vo’ is the output voltage. An active low pass filter can be built from a. A low pass filter composed of a resistor and a capacitor is called a low pass rc filter. There are two basic kinds of circuits. It means that this rl low pass filter will block the signal with frequency 3.39khz above and allow signals with. Inductive Low Pass Filter.
From www.mdpi.com
Sensors Free FullText Inductive Displacement Sensors with a Notch Inductive Low Pass Filter From the lpf circuit diagram (rc circuit), we can observe that ‘vi’ is the applied input voltage. A low pass filter composed of a resistor and a capacitor is called a low pass rc filter. There are two basic kinds of circuits. Image used courtesy of amna ahmad. There are two basic kinds of circuits. It means that this rl. Inductive Low Pass Filter.
From www.chegg.com
Solved The following circuit is an inductive lowpass Inductive Low Pass Filter There are two basic kinds of circuits. The simplest of these filters is an inductor in parallel with a load. ‘vo’ is the output voltage. An active low pass filter can be built from a. It means that this rl low pass filter will block the signal with frequency 3.39khz above and allow signals with less than 3.39khz to pass.. Inductive Low Pass Filter.
From www.chegg.com
Solved The following circuit is an inductive lowpass Inductive Low Pass Filter It means that this rl low pass filter will block the signal with frequency 3.39khz above and allow signals with less than 3.39khz to pass. The simplest of these filters is an inductor in parallel with a load. There are two basic kinds of circuits. An active low pass filter can be built from a. Image used courtesy of amna. Inductive Low Pass Filter.
From conectica.ro
Adaptor RF/EMI Interference Suppression Filter DSub 25 pini TM low Inductive Low Pass Filter There are two basic kinds of circuits. Low pass filters can be constructed using resistors with either capacitors or inductors. Image used courtesy of amna ahmad. ‘vo’ is the output voltage. There are two basic kinds of circuits. Please refer to this link for low pass filter mcqs. An active low pass filter can be built from a. From the. Inductive Low Pass Filter.