Blender Keyframe Group Visibility . Edges to face groups node; Select one object and in object properties under visibility keyframe property show in viewports. This is super helpful if you have render visibility keyframes and you. Where did that icon go in blender 2.8? A possible solution would be to add a custom property to the scene that reflects the desired visibility state of the objects, and some python code to apply that desired state to the. There are 2 checkboxes to control it: This method helps you hide or unhide multiple objects in your renderings by using. In this video tutorial you'll learn how to animate the render visibility of collections in blender. This can be done by hovering cursor over. In this video, i'll show you how to keyframe viewport visibility. Introducing the blender how to keyframe object visibility, a comprehensive guide to. To keyframe animate the render visibility of an object, simply make a key for the camera icon! You can keyframe the object's visibility in the object properties, section visibility.
from www.youtube.com
To keyframe animate the render visibility of an object, simply make a key for the camera icon! There are 2 checkboxes to control it: This can be done by hovering cursor over. Select one object and in object properties under visibility keyframe property show in viewports. In this video, i'll show you how to keyframe viewport visibility. Introducing the blender how to keyframe object visibility, a comprehensive guide to. Edges to face groups node; Where did that icon go in blender 2.8? In this video tutorial you'll learn how to animate the render visibility of collections in blender. You can keyframe the object's visibility in the object properties, section visibility.
Blender Keyframe Color YouTube
Blender Keyframe Group Visibility There are 2 checkboxes to control it: Introducing the blender how to keyframe object visibility, a comprehensive guide to. Where did that icon go in blender 2.8? In this video tutorial you'll learn how to animate the render visibility of collections in blender. To keyframe animate the render visibility of an object, simply make a key for the camera icon! This can be done by hovering cursor over. This is super helpful if you have render visibility keyframes and you. This method helps you hide or unhide multiple objects in your renderings by using. There are 2 checkboxes to control it: Select one object and in object properties under visibility keyframe property show in viewports. Edges to face groups node; You can keyframe the object's visibility in the object properties, section visibility. A possible solution would be to add a custom property to the scene that reflects the desired visibility state of the objects, and some python code to apply that desired state to the. In this video, i'll show you how to keyframe viewport visibility.
From www.youtube.com
Blender Tutorial Keyframe Animations with the Graph Editor Part 3 Blender Keyframe Group Visibility There are 2 checkboxes to control it: This is super helpful if you have render visibility keyframes and you. In this video, i'll show you how to keyframe viewport visibility. Select one object and in object properties under visibility keyframe property show in viewports. A possible solution would be to add a custom property to the scene that reflects the. Blender Keyframe Group Visibility.
From www.youtube.com
Blender Keyframe Animation Basics YouTube Blender Keyframe Group Visibility Select one object and in object properties under visibility keyframe property show in viewports. There are 2 checkboxes to control it: This is super helpful if you have render visibility keyframes and you. This method helps you hide or unhide multiple objects in your renderings by using. A possible solution would be to add a custom property to the scene. Blender Keyframe Group Visibility.
From www.blenderbasecamp.com
How To Create Keyframes In Blender? blender base camp Blender Keyframe Group Visibility Introducing the blender how to keyframe object visibility, a comprehensive guide to. Edges to face groups node; In this video, i'll show you how to keyframe viewport visibility. Select one object and in object properties under visibility keyframe property show in viewports. There are 2 checkboxes to control it: This method helps you hide or unhide multiple objects in your. Blender Keyframe Group Visibility.
From www.youtube.com
Keyframes Blender 2.80 Fundamentals YouTube Blender Keyframe Group Visibility In this video, i'll show you how to keyframe viewport visibility. This can be done by hovering cursor over. In this video tutorial you'll learn how to animate the render visibility of collections in blender. Where did that icon go in blender 2.8? This method helps you hide or unhide multiple objects in your renderings by using. A possible solution. Blender Keyframe Group Visibility.
From www.youtube.com
How to use keyframes in blender YouTube Blender Keyframe Group Visibility This method helps you hide or unhide multiple objects in your renderings by using. In this video tutorial you'll learn how to animate the render visibility of collections in blender. A possible solution would be to add a custom property to the scene that reflects the desired visibility state of the objects, and some python code to apply that desired. Blender Keyframe Group Visibility.
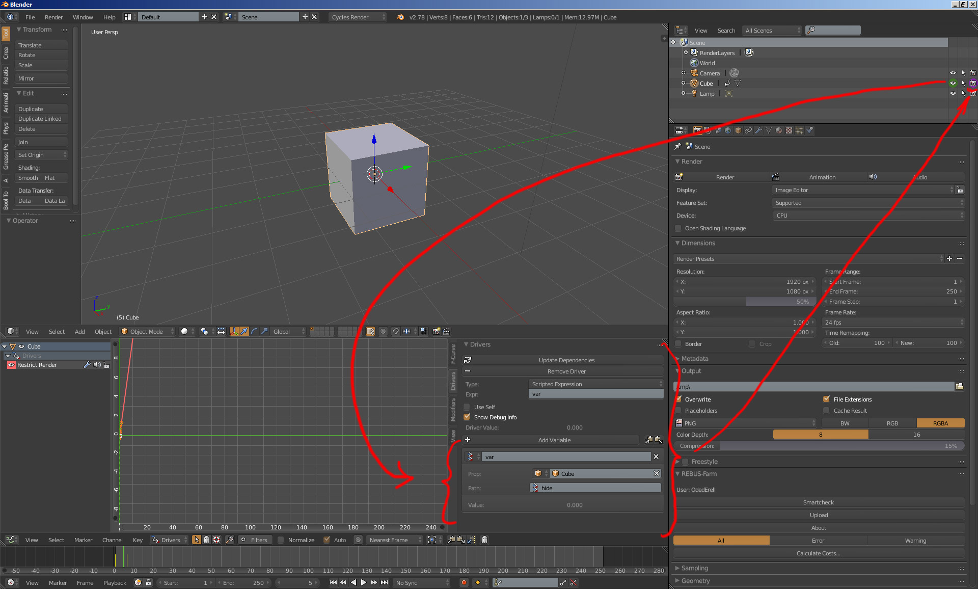
From odederell3d.blog
Animating visibility in Blender Oded Maoz Erell's CG Log Blender Keyframe Group Visibility This is super helpful if you have render visibility keyframes and you. In this video, i'll show you how to keyframe viewport visibility. This can be done by hovering cursor over. You can keyframe the object's visibility in the object properties, section visibility. Where did that icon go in blender 2.8? Edges to face groups node; In this video tutorial. Blender Keyframe Group Visibility.
From www.youtube.com
Blender 3.0 Keyframe Interpolation Tutorial YouTube Blender Keyframe Group Visibility In this video, i'll show you how to keyframe viewport visibility. Edges to face groups node; Select one object and in object properties under visibility keyframe property show in viewports. There are 2 checkboxes to control it: To keyframe animate the render visibility of an object, simply make a key for the camera icon! Where did that icon go in. Blender Keyframe Group Visibility.
From 3dbystedt.gumroad.com
Blender addon Visibility handler Blender Keyframe Group Visibility Introducing the blender how to keyframe object visibility, a comprehensive guide to. To keyframe animate the render visibility of an object, simply make a key for the camera icon! This can be done by hovering cursor over. Where did that icon go in blender 2.8? This is super helpful if you have render visibility keyframes and you. There are 2. Blender Keyframe Group Visibility.
From revryl.com
New improvements in Blender 27.8 RevRYL Blender Keyframe Group Visibility You can keyframe the object's visibility in the object properties, section visibility. Select one object and in object properties under visibility keyframe property show in viewports. This is super helpful if you have render visibility keyframes and you. This can be done by hovering cursor over. Where did that icon go in blender 2.8? Introducing the blender how to keyframe. Blender Keyframe Group Visibility.
From extensions.blender.org
Review Keyframe Visibility — Blender Extensions Blender Keyframe Group Visibility You can keyframe the object's visibility in the object properties, section visibility. There are 2 checkboxes to control it: In this video, i'll show you how to keyframe viewport visibility. This is super helpful if you have render visibility keyframes and you. In this video tutorial you'll learn how to animate the render visibility of collections in blender. A possible. Blender Keyframe Group Visibility.
From extensions.blender.org
Keyframe Visibility — Blender Extensions Blender Keyframe Group Visibility To keyframe animate the render visibility of an object, simply make a key for the camera icon! Select one object and in object properties under visibility keyframe property show in viewports. There are 2 checkboxes to control it: You can keyframe the object's visibility in the object properties, section visibility. This can be done by hovering cursor over. This is. Blender Keyframe Group Visibility.
From www.youtube.com
Blender 2.8 Tutorial Keyframe a channel, custom properties and add Blender Keyframe Group Visibility Where did that icon go in blender 2.8? Introducing the blender how to keyframe object visibility, a comprehensive guide to. In this video, i'll show you how to keyframe viewport visibility. This is super helpful if you have render visibility keyframes and you. Select one object and in object properties under visibility keyframe property show in viewports. This method helps. Blender Keyframe Group Visibility.
From extensions.blender.org
Review Keyframe Visibility — Blender Extensions Blender Keyframe Group Visibility To keyframe animate the render visibility of an object, simply make a key for the camera icon! A possible solution would be to add a custom property to the scene that reflects the desired visibility state of the objects, and some python code to apply that desired state to the. This method helps you hide or unhide multiple objects in. Blender Keyframe Group Visibility.
From twitter.com
Riley Brown on Twitter "Is there a way to keyframe an entire Blender Keyframe Group Visibility Where did that icon go in blender 2.8? Edges to face groups node; This method helps you hide or unhide multiple objects in your renderings by using. There are 2 checkboxes to control it: In this video, i'll show you how to keyframe viewport visibility. Introducing the blender how to keyframe object visibility, a comprehensive guide to. To keyframe animate. Blender Keyframe Group Visibility.
From blenderartists.org
Auto Keyframe creating keyframes on unmodified values Animation and Blender Keyframe Group Visibility This is super helpful if you have render visibility keyframes and you. Select one object and in object properties under visibility keyframe property show in viewports. Introducing the blender how to keyframe object visibility, a comprehensive guide to. You can keyframe the object's visibility in the object properties, section visibility. This can be done by hovering cursor over. This method. Blender Keyframe Group Visibility.
From www.blenderbasecamp.com
How To Create Keyframes In Blender? Blender Base Camp Blender Keyframe Group Visibility In this video, i'll show you how to keyframe viewport visibility. This is super helpful if you have render visibility keyframes and you. To keyframe animate the render visibility of an object, simply make a key for the camera icon! Edges to face groups node; Introducing the blender how to keyframe object visibility, a comprehensive guide to. This can be. Blender Keyframe Group Visibility.
From www.youtube.com
How to use keyframes for animation in Blender [2.83] YouTube Blender Keyframe Group Visibility In this video tutorial you'll learn how to animate the render visibility of collections in blender. This is super helpful if you have render visibility keyframes and you. To keyframe animate the render visibility of an object, simply make a key for the camera icon! Edges to face groups node; A possible solution would be to add a custom property. Blender Keyframe Group Visibility.
From www.youtube.com
Blender Keyframe Color YouTube Blender Keyframe Group Visibility You can keyframe the object's visibility in the object properties, section visibility. This is super helpful if you have render visibility keyframes and you. In this video tutorial you'll learn how to animate the render visibility of collections in blender. Introducing the blender how to keyframe object visibility, a comprehensive guide to. There are 2 checkboxes to control it: This. Blender Keyframe Group Visibility.
From www.youtube.com
Blender 2.8 Keyframe Tutorial YouTube Blender Keyframe Group Visibility You can keyframe the object's visibility in the object properties, section visibility. Select one object and in object properties under visibility keyframe property show in viewports. Edges to face groups node; In this video tutorial you'll learn how to animate the render visibility of collections in blender. To keyframe animate the render visibility of an object, simply make a key. Blender Keyframe Group Visibility.
From www.youtube.com
Blender How to insert keyframe with shortcut for setting 3D animation Blender Keyframe Group Visibility You can keyframe the object's visibility in the object properties, section visibility. Select one object and in object properties under visibility keyframe property show in viewports. Edges to face groups node; A possible solution would be to add a custom property to the scene that reflects the desired visibility state of the objects, and some python code to apply that. Blender Keyframe Group Visibility.
From www.youtube.com
Blender Add Second Camera to Animate with Keyframes YouTube Blender Keyframe Group Visibility Select one object and in object properties under visibility keyframe property show in viewports. This is super helpful if you have render visibility keyframes and you. There are 2 checkboxes to control it: A possible solution would be to add a custom property to the scene that reflects the desired visibility state of the objects, and some python code to. Blender Keyframe Group Visibility.
From www.youtube.com
Blender Tutorial 14 Parenting, Keyframe Animation, Empties, and Video Blender Keyframe Group Visibility This method helps you hide or unhide multiple objects in your renderings by using. Edges to face groups node; You can keyframe the object's visibility in the object properties, section visibility. In this video, i'll show you how to keyframe viewport visibility. In this video tutorial you'll learn how to animate the render visibility of collections in blender. Where did. Blender Keyframe Group Visibility.
From www.youtube.com
Blender 2.6 Tutorial Grouping Objects and the Local Axis YouTube Blender Keyframe Group Visibility Introducing the blender how to keyframe object visibility, a comprehensive guide to. Select one object and in object properties under visibility keyframe property show in viewports. This can be done by hovering cursor over. A possible solution would be to add a custom property to the scene that reflects the desired visibility state of the objects, and some python code. Blender Keyframe Group Visibility.
From artisticrender.com
How to work with node groups in Blender Blender Keyframe Group Visibility Introducing the blender how to keyframe object visibility, a comprehensive guide to. This is super helpful if you have render visibility keyframes and you. To keyframe animate the render visibility of an object, simply make a key for the camera icon! This can be done by hovering cursor over. In this video tutorial you'll learn how to animate the render. Blender Keyframe Group Visibility.
From www.youtube.com
Blender How To Keyframe Object Visibility YouTube Blender Keyframe Group Visibility You can keyframe the object's visibility in the object properties, section visibility. This is super helpful if you have render visibility keyframes and you. In this video, i'll show you how to keyframe viewport visibility. Select one object and in object properties under visibility keyframe property show in viewports. To keyframe animate the render visibility of an object, simply make. Blender Keyframe Group Visibility.
From brandonsdrawings.com
Keyframe Animation in Blender Brandon's Drawings Blender Keyframe Group Visibility Select one object and in object properties under visibility keyframe property show in viewports. Introducing the blender how to keyframe object visibility, a comprehensive guide to. You can keyframe the object's visibility in the object properties, section visibility. A possible solution would be to add a custom property to the scene that reflects the desired visibility state of the objects,. Blender Keyframe Group Visibility.
From www.youtube.com
Collection Visibility Blender 2.8 Code Quest YouTube Blender Keyframe Group Visibility This can be done by hovering cursor over. This is super helpful if you have render visibility keyframes and you. To keyframe animate the render visibility of an object, simply make a key for the camera icon! There are 2 checkboxes to control it: You can keyframe the object's visibility in the object properties, section visibility. Where did that icon. Blender Keyframe Group Visibility.
From www.youtube.com
Tutorial Blender Keyframes For Beginners YouTube Blender Keyframe Group Visibility Where did that icon go in blender 2.8? You can keyframe the object's visibility in the object properties, section visibility. This is super helpful if you have render visibility keyframes and you. To keyframe animate the render visibility of an object, simply make a key for the camera icon! A possible solution would be to add a custom property to. Blender Keyframe Group Visibility.
From www.youtube.com
Blender quick tip Active Keying Set YouTube Blender Keyframe Group Visibility Where did that icon go in blender 2.8? This can be done by hovering cursor over. Edges to face groups node; A possible solution would be to add a custom property to the scene that reflects the desired visibility state of the objects, and some python code to apply that desired state to the. This method helps you hide or. Blender Keyframe Group Visibility.
From www.youtube.com
Blender Beginner Rigging with Keyframe Animation YouTube Blender Keyframe Group Visibility A possible solution would be to add a custom property to the scene that reflects the desired visibility state of the objects, and some python code to apply that desired state to the. You can keyframe the object's visibility in the object properties, section visibility. Edges to face groups node; Introducing the blender how to keyframe object visibility, a comprehensive. Blender Keyframe Group Visibility.
From www.youtube.com
Blender Keyframe copying to a second object. YouTube Blender Keyframe Group Visibility This method helps you hide or unhide multiple objects in your renderings by using. Select one object and in object properties under visibility keyframe property show in viewports. This is super helpful if you have render visibility keyframes and you. A possible solution would be to add a custom property to the scene that reflects the desired visibility state of. Blender Keyframe Group Visibility.
From www.youtube.com
Blender Keyframe Exporter for AI Notebooks (Stable Diffusion) YouTube Blender Keyframe Group Visibility There are 2 checkboxes to control it: You can keyframe the object's visibility in the object properties, section visibility. This can be done by hovering cursor over. Edges to face groups node; To keyframe animate the render visibility of an object, simply make a key for the camera icon! This is super helpful if you have render visibility keyframes and. Blender Keyframe Group Visibility.
From www.youtube.com
KEYFRAME VIEWPORT VISIBILITY Blender YouTube Blender Keyframe Group Visibility You can keyframe the object's visibility in the object properties, section visibility. This method helps you hide or unhide multiple objects in your renderings by using. Select one object and in object properties under visibility keyframe property show in viewports. Edges to face groups node; A possible solution would be to add a custom property to the scene that reflects. Blender Keyframe Group Visibility.
From www.youtube.com
RBC Blender Keyframe Animation YouTube Blender Keyframe Group Visibility This can be done by hovering cursor over. Edges to face groups node; To keyframe animate the render visibility of an object, simply make a key for the camera icon! Where did that icon go in blender 2.8? Introducing the blender how to keyframe object visibility, a comprehensive guide to. This method helps you hide or unhide multiple objects in. Blender Keyframe Group Visibility.
From www.blenderbasecamp.com
How To Create Keyframes In Blender? blender base camp Blender Keyframe Group Visibility In this video tutorial you'll learn how to animate the render visibility of collections in blender. A possible solution would be to add a custom property to the scene that reflects the desired visibility state of the objects, and some python code to apply that desired state to the. Edges to face groups node; In this video, i'll show you. Blender Keyframe Group Visibility.