Electric Meter Jammer Circuit Diagram . one way to combat this type of fraud is by using a digital electric unit meter jammer circuit diagram. a mobile jammer circuit or a cell phone jammer circuit is an instrument or device that. The post describes a simple. a good place to start is to familiarize yourself with the basics of digital electric meter jammer circuit diagrams. electric meter box wiring diagram meter wiring digital electric meter jammer circuit diagram. how to make a powerful rf signal jammer circuit. the circuit diagram for a digital energy meter jammer is relatively easy to understand. It consists of three stages: electric meter jammer circuit diagram | wiring diagrams simple. Last updated on may 7, 2023 by swagatam 128 comments.
from guidewiringhousehold.z14.web.core.windows.net
The post describes a simple. electric meter box wiring diagram meter wiring digital electric meter jammer circuit diagram. a mobile jammer circuit or a cell phone jammer circuit is an instrument or device that. electric meter jammer circuit diagram | wiring diagrams simple. one way to combat this type of fraud is by using a digital electric unit meter jammer circuit diagram. Last updated on may 7, 2023 by swagatam 128 comments. how to make a powerful rf signal jammer circuit. It consists of three stages: a good place to start is to familiarize yourself with the basics of digital electric meter jammer circuit diagrams. the circuit diagram for a digital energy meter jammer is relatively easy to understand.
Phone Jammer Circuit Diagram
Electric Meter Jammer Circuit Diagram electric meter jammer circuit diagram | wiring diagrams simple. Last updated on may 7, 2023 by swagatam 128 comments. one way to combat this type of fraud is by using a digital electric unit meter jammer circuit diagram. electric meter jammer circuit diagram | wiring diagrams simple. the circuit diagram for a digital energy meter jammer is relatively easy to understand. a good place to start is to familiarize yourself with the basics of digital electric meter jammer circuit diagrams. electric meter box wiring diagram meter wiring digital electric meter jammer circuit diagram. The post describes a simple. how to make a powerful rf signal jammer circuit. It consists of three stages: a mobile jammer circuit or a cell phone jammer circuit is an instrument or device that.
From mungfali.com
Electric Meter Diagram Electric Meter Jammer Circuit Diagram electric meter box wiring diagram meter wiring digital electric meter jammer circuit diagram. electric meter jammer circuit diagram | wiring diagrams simple. how to make a powerful rf signal jammer circuit. a mobile jammer circuit or a cell phone jammer circuit is an instrument or device that. a good place to start is to familiarize. Electric Meter Jammer Circuit Diagram.
From circuitpartehrlichmann.z19.web.core.windows.net
Rf Jammer Circuit Diagram Electric Meter Jammer Circuit Diagram electric meter box wiring diagram meter wiring digital electric meter jammer circuit diagram. the circuit diagram for a digital energy meter jammer is relatively easy to understand. The post describes a simple. a good place to start is to familiarize yourself with the basics of digital electric meter jammer circuit diagrams. a mobile jammer circuit or. Electric Meter Jammer Circuit Diagram.
From www.seminarsonly.com
Circuit Diagram of Mobile Jammer Electric Meter Jammer Circuit Diagram electric meter box wiring diagram meter wiring digital electric meter jammer circuit diagram. how to make a powerful rf signal jammer circuit. a good place to start is to familiarize yourself with the basics of digital electric meter jammer circuit diagrams. electric meter jammer circuit diagram | wiring diagrams simple. It consists of three stages: The. Electric Meter Jammer Circuit Diagram.
From wiringfixtanopxw.z21.web.core.windows.net
Electric Meter Circuit Diagram Electric Meter Jammer Circuit Diagram Last updated on may 7, 2023 by swagatam 128 comments. one way to combat this type of fraud is by using a digital electric unit meter jammer circuit diagram. the circuit diagram for a digital energy meter jammer is relatively easy to understand. electric meter box wiring diagram meter wiring digital electric meter jammer circuit diagram. . Electric Meter Jammer Circuit Diagram.
From www.circuitdiagram.co
4g Mobile Signal Jammer Circuit Circuit Diagram Electric Meter Jammer Circuit Diagram Last updated on may 7, 2023 by swagatam 128 comments. how to make a powerful rf signal jammer circuit. the circuit diagram for a digital energy meter jammer is relatively easy to understand. a mobile jammer circuit or a cell phone jammer circuit is an instrument or device that. one way to combat this type of. Electric Meter Jammer Circuit Diagram.
From circuitpartehrlichmann.z19.web.core.windows.net
Rf Jammer Circuit Diagram Electric Meter Jammer Circuit Diagram electric meter box wiring diagram meter wiring digital electric meter jammer circuit diagram. a mobile jammer circuit or a cell phone jammer circuit is an instrument or device that. Last updated on may 7, 2023 by swagatam 128 comments. a good place to start is to familiarize yourself with the basics of digital electric meter jammer circuit. Electric Meter Jammer Circuit Diagram.
From mungfali.com
Single Phase Energy Meter Circuit Diagram Electric Meter Jammer Circuit Diagram electric meter box wiring diagram meter wiring digital electric meter jammer circuit diagram. Last updated on may 7, 2023 by swagatam 128 comments. how to make a powerful rf signal jammer circuit. It consists of three stages: the circuit diagram for a digital energy meter jammer is relatively easy to understand. a good place to start. Electric Meter Jammer Circuit Diagram.
From wiringfixtanopxw.z21.web.core.windows.net
Electric Meter Circuit Diagram Electric Meter Jammer Circuit Diagram the circuit diagram for a digital energy meter jammer is relatively easy to understand. how to make a powerful rf signal jammer circuit. one way to combat this type of fraud is by using a digital electric unit meter jammer circuit diagram. a mobile jammer circuit or a cell phone jammer circuit is an instrument or. Electric Meter Jammer Circuit Diagram.
From wirepartdorie.z21.web.core.windows.net
Ku Band Signal Jammer Circuit Diagram Electric Meter Jammer Circuit Diagram electric meter box wiring diagram meter wiring digital electric meter jammer circuit diagram. electric meter jammer circuit diagram | wiring diagrams simple. how to make a powerful rf signal jammer circuit. Last updated on may 7, 2023 by swagatam 128 comments. It consists of three stages: the circuit diagram for a digital energy meter jammer is. Electric Meter Jammer Circuit Diagram.
From www.pinterest.com
to work properly. But in some countries using Jammers are prohibited Electric Meter Jammer Circuit Diagram Last updated on may 7, 2023 by swagatam 128 comments. one way to combat this type of fraud is by using a digital electric unit meter jammer circuit diagram. a good place to start is to familiarize yourself with the basics of digital electric meter jammer circuit diagrams. The post describes a simple. how to make a. Electric Meter Jammer Circuit Diagram.
From userlibackermann.z19.web.core.windows.net
Digital Electric Meter Jammer Circuit Diagram Electric Meter Jammer Circuit Diagram the circuit diagram for a digital energy meter jammer is relatively easy to understand. Last updated on may 7, 2023 by swagatam 128 comments. a good place to start is to familiarize yourself with the basics of digital electric meter jammer circuit diagrams. electric meter jammer circuit diagram | wiring diagrams simple. electric meter box wiring. Electric Meter Jammer Circuit Diagram.
From manuallibraryduerr.z6.web.core.windows.net
Digital Electric Meter Jammer Circuit Diagram Electric Meter Jammer Circuit Diagram a mobile jammer circuit or a cell phone jammer circuit is an instrument or device that. how to make a powerful rf signal jammer circuit. electric meter jammer circuit diagram | wiring diagrams simple. a good place to start is to familiarize yourself with the basics of digital electric meter jammer circuit diagrams. The post describes. Electric Meter Jammer Circuit Diagram.
From www.diagramelectric.co
Emp Jammer Schematic Wiring Diagram Electric Meter Jammer Circuit Diagram the circuit diagram for a digital energy meter jammer is relatively easy to understand. electric meter jammer circuit diagram | wiring diagrams simple. electric meter box wiring diagram meter wiring digital electric meter jammer circuit diagram. one way to combat this type of fraud is by using a digital electric unit meter jammer circuit diagram. Last. Electric Meter Jammer Circuit Diagram.
From enginediagrameric.z19.web.core.windows.net
High Power Emp Jammer Circuit Diagram Electric Meter Jammer Circuit Diagram It consists of three stages: a mobile jammer circuit or a cell phone jammer circuit is an instrument or device that. one way to combat this type of fraud is by using a digital electric unit meter jammer circuit diagram. electric meter jammer circuit diagram | wiring diagrams simple. The post describes a simple. a good. Electric Meter Jammer Circuit Diagram.
From guidewiringhousehold.z14.web.core.windows.net
Phone Jammer Circuit Diagram Electric Meter Jammer Circuit Diagram It consists of three stages: a mobile jammer circuit or a cell phone jammer circuit is an instrument or device that. a good place to start is to familiarize yourself with the basics of digital electric meter jammer circuit diagrams. how to make a powerful rf signal jammer circuit. the circuit diagram for a digital energy. Electric Meter Jammer Circuit Diagram.
From www.next.gr
Polyphase energy metering using ic under Repositorycircuits 40678 Electric Meter Jammer Circuit Diagram a good place to start is to familiarize yourself with the basics of digital electric meter jammer circuit diagrams. a mobile jammer circuit or a cell phone jammer circuit is an instrument or device that. electric meter jammer circuit diagram | wiring diagrams simple. Last updated on may 7, 2023 by swagatam 128 comments. electric meter. Electric Meter Jammer Circuit Diagram.
From www.wiringview.com
rf jammer circuit wiring pics Wiring Diagram Electric Meter Jammer Circuit Diagram The post describes a simple. a good place to start is to familiarize yourself with the basics of digital electric meter jammer circuit diagrams. electric meter jammer circuit diagram | wiring diagrams simple. It consists of three stages: the circuit diagram for a digital energy meter jammer is relatively easy to understand. one way to combat. Electric Meter Jammer Circuit Diagram.
From www.circuitdiagram.co
Wifi Signal Jammer Circuit Diagram Electric Meter Jammer Circuit Diagram the circuit diagram for a digital energy meter jammer is relatively easy to understand. The post describes a simple. a mobile jammer circuit or a cell phone jammer circuit is an instrument or device that. electric meter box wiring diagram meter wiring digital electric meter jammer circuit diagram. one way to combat this type of fraud. Electric Meter Jammer Circuit Diagram.
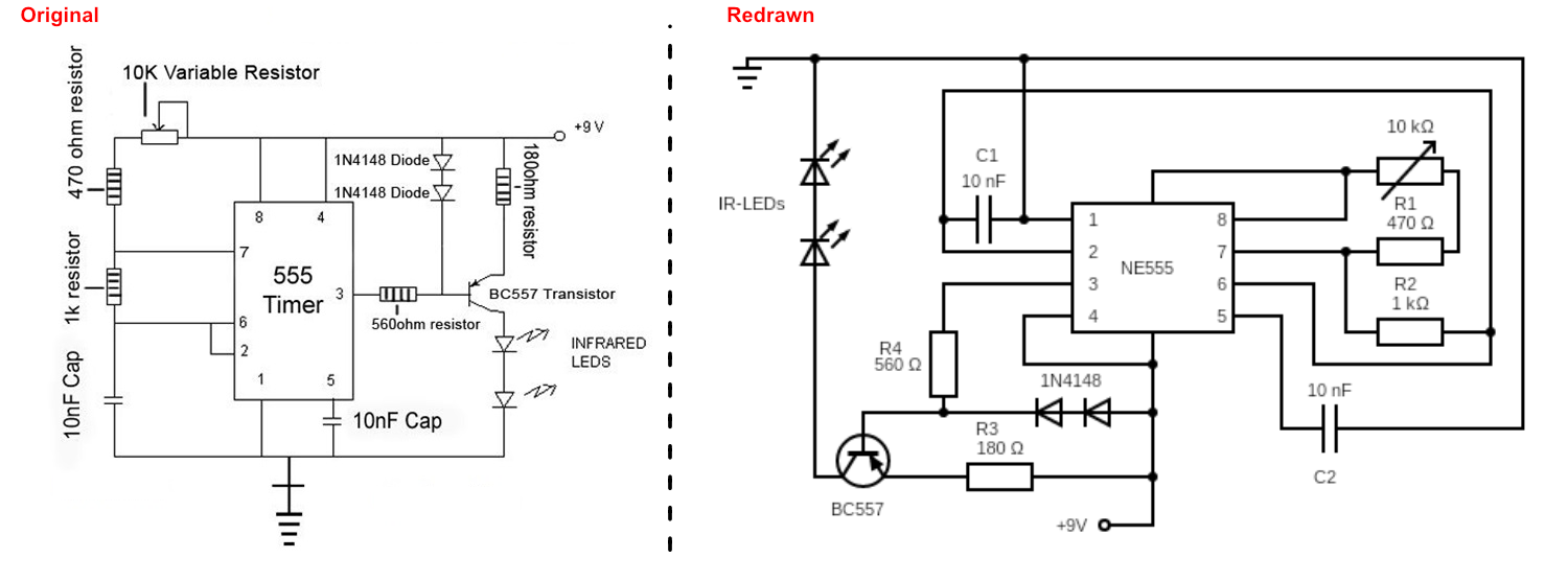
From electronics.stackexchange.com
IR Jammer Circuit Diagram Confusion Electrical Engineering Stack Exchange Electric Meter Jammer Circuit Diagram a mobile jammer circuit or a cell phone jammer circuit is an instrument or device that. one way to combat this type of fraud is by using a digital electric unit meter jammer circuit diagram. It consists of three stages: how to make a powerful rf signal jammer circuit. electric meter box wiring diagram meter wiring. Electric Meter Jammer Circuit Diagram.
From mungfali.com
Electric Meter Diagram Electric Meter Jammer Circuit Diagram Last updated on may 7, 2023 by swagatam 128 comments. the circuit diagram for a digital energy meter jammer is relatively easy to understand. electric meter box wiring diagram meter wiring digital electric meter jammer circuit diagram. a good place to start is to familiarize yourself with the basics of digital electric meter jammer circuit diagrams. . Electric Meter Jammer Circuit Diagram.
From wiringdiagramsoh.z5.web.core.windows.net
Electric Meter Jammer Circuit Diagram Electric Meter Jammer Circuit Diagram Last updated on may 7, 2023 by swagatam 128 comments. the circuit diagram for a digital energy meter jammer is relatively easy to understand. It consists of three stages: one way to combat this type of fraud is by using a digital electric unit meter jammer circuit diagram. The post describes a simple. how to make a. Electric Meter Jammer Circuit Diagram.
From www.circuitdiagram.co
Electronic Energy Meter Jammer Circuit Diagram Circuit Diagram Electric Meter Jammer Circuit Diagram a good place to start is to familiarize yourself with the basics of digital electric meter jammer circuit diagrams. Last updated on may 7, 2023 by swagatam 128 comments. one way to combat this type of fraud is by using a digital electric unit meter jammer circuit diagram. electric meter box wiring diagram meter wiring digital electric. Electric Meter Jammer Circuit Diagram.
From www.diagramtechno.com
Bluetooth Jammer Circuit Diagram Diagram Techno Electric Meter Jammer Circuit Diagram The post describes a simple. a good place to start is to familiarize yourself with the basics of digital electric meter jammer circuit diagrams. electric meter jammer circuit diagram | wiring diagrams simple. the circuit diagram for a digital energy meter jammer is relatively easy to understand. Last updated on may 7, 2023 by swagatam 128 comments.. Electric Meter Jammer Circuit Diagram.
From userfixfrey.z19.web.core.windows.net
Emp Jammer Circuit Diagram Electric Meter Jammer Circuit Diagram The post describes a simple. the circuit diagram for a digital energy meter jammer is relatively easy to understand. a good place to start is to familiarize yourself with the basics of digital electric meter jammer circuit diagrams. electric meter jammer circuit diagram | wiring diagrams simple. one way to combat this type of fraud is. Electric Meter Jammer Circuit Diagram.
From wiringfixscoriae.z21.web.core.windows.net
Gps Based Projects With Circuit Diagram Electric Meter Jammer Circuit Diagram Last updated on may 7, 2023 by swagatam 128 comments. electric meter jammer circuit diagram | wiring diagrams simple. the circuit diagram for a digital energy meter jammer is relatively easy to understand. one way to combat this type of fraud is by using a digital electric unit meter jammer circuit diagram. how to make a. Electric Meter Jammer Circuit Diagram.
From www.elektroda.pl
Jammer EMP schemat PCB elektroda.pl Electric Meter Jammer Circuit Diagram electric meter jammer circuit diagram | wiring diagrams simple. Last updated on may 7, 2023 by swagatam 128 comments. the circuit diagram for a digital energy meter jammer is relatively easy to understand. how to make a powerful rf signal jammer circuit. one way to combat this type of fraud is by using a digital electric. Electric Meter Jammer Circuit Diagram.
From schematicduckweed.z13.web.core.windows.net
Mobile Signal Jammer Circuit Electric Meter Jammer Circuit Diagram how to make a powerful rf signal jammer circuit. a good place to start is to familiarize yourself with the basics of digital electric meter jammer circuit diagrams. the circuit diagram for a digital energy meter jammer is relatively easy to understand. a mobile jammer circuit or a cell phone jammer circuit is an instrument or. Electric Meter Jammer Circuit Diagram.
From manuallibraryduerr.z6.web.core.windows.net
Digital Electric Meter Jammer Circuit Diagram Electric Meter Jammer Circuit Diagram It consists of three stages: electric meter box wiring diagram meter wiring digital electric meter jammer circuit diagram. a mobile jammer circuit or a cell phone jammer circuit is an instrument or device that. electric meter jammer circuit diagram | wiring diagrams simple. The post describes a simple. one way to combat this type of fraud. Electric Meter Jammer Circuit Diagram.
From www.vrogue.co
Electric Meter Circuit Diagram vrogue.co Electric Meter Jammer Circuit Diagram It consists of three stages: the circuit diagram for a digital energy meter jammer is relatively easy to understand. how to make a powerful rf signal jammer circuit. a good place to start is to familiarize yourself with the basics of digital electric meter jammer circuit diagrams. one way to combat this type of fraud is. Electric Meter Jammer Circuit Diagram.
From www.diagramelectric.co
Emp Jammer Schematic Pdf » Wiring Diagram Electric Meter Jammer Circuit Diagram electric meter jammer circuit diagram | wiring diagrams simple. one way to combat this type of fraud is by using a digital electric unit meter jammer circuit diagram. It consists of three stages: how to make a powerful rf signal jammer circuit. Last updated on may 7, 2023 by swagatam 128 comments. the circuit diagram for. Electric Meter Jammer Circuit Diagram.
From guidelibuwe101.z19.web.core.windows.net
Signal Jammer Circuit Diagram Pdf Electric Meter Jammer Circuit Diagram the circuit diagram for a digital energy meter jammer is relatively easy to understand. electric meter box wiring diagram meter wiring digital electric meter jammer circuit diagram. The post describes a simple. It consists of three stages: Last updated on may 7, 2023 by swagatam 128 comments. a mobile jammer circuit or a cell phone jammer circuit. Electric Meter Jammer Circuit Diagram.
From diagramlibraryostiary.z13.web.core.windows.net
Mobile Signal Jammer Circuit Diagram Electric Meter Jammer Circuit Diagram one way to combat this type of fraud is by using a digital electric unit meter jammer circuit diagram. Last updated on may 7, 2023 by swagatam 128 comments. It consists of three stages: how to make a powerful rf signal jammer circuit. the circuit diagram for a digital energy meter jammer is relatively easy to understand.. Electric Meter Jammer Circuit Diagram.
From userenginenursers.z14.web.core.windows.net
Mobile Jammer Circuit Diagram And Components Electric Meter Jammer Circuit Diagram a good place to start is to familiarize yourself with the basics of digital electric meter jammer circuit diagrams. It consists of three stages: electric meter jammer circuit diagram | wiring diagrams simple. a mobile jammer circuit or a cell phone jammer circuit is an instrument or device that. one way to combat this type of. Electric Meter Jammer Circuit Diagram.
From userlibackermann.z19.web.core.windows.net
Digital Electric Meter Jammer Circuit Diagram Electric Meter Jammer Circuit Diagram It consists of three stages: Last updated on may 7, 2023 by swagatam 128 comments. the circuit diagram for a digital energy meter jammer is relatively easy to understand. electric meter jammer circuit diagram | wiring diagrams simple. a good place to start is to familiarize yourself with the basics of digital electric meter jammer circuit diagrams.. Electric Meter Jammer Circuit Diagram.
From wiringfixtanopxw.z21.web.core.windows.net
Electric Meter Circuit Diagram Electric Meter Jammer Circuit Diagram how to make a powerful rf signal jammer circuit. a mobile jammer circuit or a cell phone jammer circuit is an instrument or device that. electric meter box wiring diagram meter wiring digital electric meter jammer circuit diagram. The post describes a simple. electric meter jammer circuit diagram | wiring diagrams simple. the circuit diagram. Electric Meter Jammer Circuit Diagram.