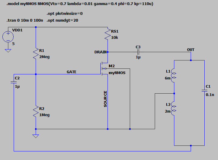
Hartley Oscillator Ltspice . The hartley oscillator design uses two inductive coils in series with a parallel capacitor to form its resonance tank circuit producing sinusoidal oscillations. Online audit course topic covered: Measuring in and out return loss. 1.hartley oscillator basics2.tank circuit working3.hartley oscillator. You may also need to lower r1 to allow the circuit to initiate and sustain oscillations. On this channel i'll post videos related to electronics simulations of circuits, mini projects and. Your 384 ohm resistor is in the wrong place: In this paper, a proposed design, fabrication and testing of sine wave oscillator “lc” type (hartley and colpitts oscillator) has been performed using five approaches. The hartley configuration can be. The hartley oscillator is a particularly good circuit for producing fairly low distortion sine wave signals in the rf range, 30khz to 30mhz. Ltspice demo with the hartley oscillator example.
from electronics.stackexchange.com
1.hartley oscillator basics2.tank circuit working3.hartley oscillator. You may also need to lower r1 to allow the circuit to initiate and sustain oscillations. The hartley oscillator is a particularly good circuit for producing fairly low distortion sine wave signals in the rf range, 30khz to 30mhz. Measuring in and out return loss. The hartley configuration can be. Your 384 ohm resistor is in the wrong place: In this paper, a proposed design, fabrication and testing of sine wave oscillator “lc” type (hartley and colpitts oscillator) has been performed using five approaches. Online audit course topic covered: Ltspice demo with the hartley oscillator example. The hartley oscillator design uses two inductive coils in series with a parallel capacitor to form its resonance tank circuit producing sinusoidal oscillations.
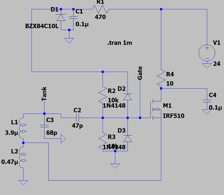
LTSPICE Dirty gate voltage and low gain Hartley oscillator using
Hartley Oscillator Ltspice The hartley configuration can be. You may also need to lower r1 to allow the circuit to initiate and sustain oscillations. The hartley configuration can be. The hartley oscillator design uses two inductive coils in series with a parallel capacitor to form its resonance tank circuit producing sinusoidal oscillations. In this paper, a proposed design, fabrication and testing of sine wave oscillator “lc” type (hartley and colpitts oscillator) has been performed using five approaches. The hartley oscillator is a particularly good circuit for producing fairly low distortion sine wave signals in the rf range, 30khz to 30mhz. Online audit course topic covered: Measuring in and out return loss. 1.hartley oscillator basics2.tank circuit working3.hartley oscillator. Your 384 ohm resistor is in the wrong place: Ltspice demo with the hartley oscillator example. On this channel i'll post videos related to electronics simulations of circuits, mini projects and.
From www.youtube.com
Hartley oscillator Simulation using Multisim Software YouTube Hartley Oscillator Ltspice On this channel i'll post videos related to electronics simulations of circuits, mini projects and. Ltspice demo with the hartley oscillator example. The hartley oscillator design uses two inductive coils in series with a parallel capacitor to form its resonance tank circuit producing sinusoidal oscillations. 1.hartley oscillator basics2.tank circuit working3.hartley oscillator. Measuring in and out return loss. Your 384 ohm. Hartley Oscillator Ltspice.
From circuitlibscombrid.z13.web.core.windows.net
Circuit Diagram Of Hartley Oscillator Hartley Oscillator Ltspice The hartley oscillator is a particularly good circuit for producing fairly low distortion sine wave signals in the rf range, 30khz to 30mhz. 1.hartley oscillator basics2.tank circuit working3.hartley oscillator. The hartley oscillator design uses two inductive coils in series with a parallel capacitor to form its resonance tank circuit producing sinusoidal oscillations. Online audit course topic covered: Ltspice demo with. Hartley Oscillator Ltspice.
From electronics.stackexchange.com
ltspice Hartley Oscillator Simulation Electrical Engineering Stack Hartley Oscillator Ltspice In this paper, a proposed design, fabrication and testing of sine wave oscillator “lc” type (hartley and colpitts oscillator) has been performed using five approaches. You may also need to lower r1 to allow the circuit to initiate and sustain oscillations. The hartley oscillator is a particularly good circuit for producing fairly low distortion sine wave signals in the rf. Hartley Oscillator Ltspice.
From www.youtube.com
Hartley Oscillator circuit simulation on Multisim software YouTube Hartley Oscillator Ltspice The hartley configuration can be. On this channel i'll post videos related to electronics simulations of circuits, mini projects and. 1.hartley oscillator basics2.tank circuit working3.hartley oscillator. The hartley oscillator is a particularly good circuit for producing fairly low distortion sine wave signals in the rf range, 30khz to 30mhz. Online audit course topic covered: Your 384 ohm resistor is in. Hartley Oscillator Ltspice.
From www.electricity-magnetism.org
Hartley Oscillators How it works, Application & Advantages Hartley Oscillator Ltspice On this channel i'll post videos related to electronics simulations of circuits, mini projects and. Your 384 ohm resistor is in the wrong place: Ltspice demo with the hartley oscillator example. You may also need to lower r1 to allow the circuit to initiate and sustain oscillations. Online audit course topic covered: The hartley oscillator design uses two inductive coils. Hartley Oscillator Ltspice.
From www.circuitdiagram.co
circuit diagram of hartley oscillator Circuit Diagram Hartley Oscillator Ltspice Measuring in and out return loss. The hartley oscillator is a particularly good circuit for producing fairly low distortion sine wave signals in the rf range, 30khz to 30mhz. Ltspice demo with the hartley oscillator example. The hartley oscillator design uses two inductive coils in series with a parallel capacitor to form its resonance tank circuit producing sinusoidal oscillations. 1.hartley. Hartley Oscillator Ltspice.
From manualdatacoppices.z14.web.core.windows.net
Hartley Oscillator In Multisim Hartley Oscillator Ltspice Measuring in and out return loss. Ltspice demo with the hartley oscillator example. The hartley oscillator is a particularly good circuit for producing fairly low distortion sine wave signals in the rf range, 30khz to 30mhz. Your 384 ohm resistor is in the wrong place: The hartley configuration can be. You may also need to lower r1 to allow the. Hartley Oscillator Ltspice.
From www.circuits-diy.com
Simple Hartley Oscillator Circuit Hartley Oscillator Ltspice 1.hartley oscillator basics2.tank circuit working3.hartley oscillator. Measuring in and out return loss. On this channel i'll post videos related to electronics simulations of circuits, mini projects and. In this paper, a proposed design, fabrication and testing of sine wave oscillator “lc” type (hartley and colpitts oscillator) has been performed using five approaches. You may also need to lower r1 to. Hartley Oscillator Ltspice.
From www.coursehero.com
Hartley oscillator circuit and model.. Figure l Hartley oscillator Hartley Oscillator Ltspice Ltspice demo with the hartley oscillator example. On this channel i'll post videos related to electronics simulations of circuits, mini projects and. You may also need to lower r1 to allow the circuit to initiate and sustain oscillations. 1.hartley oscillator basics2.tank circuit working3.hartley oscillator. In this paper, a proposed design, fabrication and testing of sine wave oscillator “lc” type (hartley. Hartley Oscillator Ltspice.
From electronics.stackexchange.com
LTSPICE Dirty gate voltage and low gain Hartley oscillator using Hartley Oscillator Ltspice In this paper, a proposed design, fabrication and testing of sine wave oscillator “lc” type (hartley and colpitts oscillator) has been performed using five approaches. The hartley configuration can be. On this channel i'll post videos related to electronics simulations of circuits, mini projects and. Your 384 ohm resistor is in the wrong place: The hartley oscillator is a particularly. Hartley Oscillator Ltspice.
From circuitgenerator.com
LTspice tutorial Design and simulation of CMOS ring oscillator Hartley Oscillator Ltspice Online audit course topic covered: On this channel i'll post videos related to electronics simulations of circuits, mini projects and. 1.hartley oscillator basics2.tank circuit working3.hartley oscillator. Your 384 ohm resistor is in the wrong place: You may also need to lower r1 to allow the circuit to initiate and sustain oscillations. In this paper, a proposed design, fabrication and testing. Hartley Oscillator Ltspice.
From electronics.stackexchange.com
LTSPICE Dirty gate voltage and low gain Hartley oscillator using Hartley Oscillator Ltspice Measuring in and out return loss. The hartley oscillator design uses two inductive coils in series with a parallel capacitor to form its resonance tank circuit producing sinusoidal oscillations. The hartley oscillator is a particularly good circuit for producing fairly low distortion sine wave signals in the rf range, 30khz to 30mhz. The hartley configuration can be. In this paper,. Hartley Oscillator Ltspice.
From www.youtube.com
Hartley Oscillator Circuit Simulation in MULTISIM YouTube Hartley Oscillator Ltspice The hartley oscillator is a particularly good circuit for producing fairly low distortion sine wave signals in the rf range, 30khz to 30mhz. Your 384 ohm resistor is in the wrong place: The hartley oscillator design uses two inductive coils in series with a parallel capacitor to form its resonance tank circuit producing sinusoidal oscillations. The hartley configuration can be.. Hartley Oscillator Ltspice.
From www.multisim.com
Hartley Oscillator Multisim Live Hartley Oscillator Ltspice Ltspice demo with the hartley oscillator example. Your 384 ohm resistor is in the wrong place: Measuring in and out return loss. On this channel i'll post videos related to electronics simulations of circuits, mini projects and. In this paper, a proposed design, fabrication and testing of sine wave oscillator “lc” type (hartley and colpitts oscillator) has been performed using. Hartley Oscillator Ltspice.
From www.multisim.com
HARTLEY OSCILLATOR Multisim Live Hartley Oscillator Ltspice Your 384 ohm resistor is in the wrong place: The hartley configuration can be. 1.hartley oscillator basics2.tank circuit working3.hartley oscillator. You may also need to lower r1 to allow the circuit to initiate and sustain oscillations. In this paper, a proposed design, fabrication and testing of sine wave oscillator “lc” type (hartley and colpitts oscillator) has been performed using five. Hartley Oscillator Ltspice.
From www.youtube.com
OpAmp Hartley Oscillator LC Oscillator Feedback Oscillator YouTube Hartley Oscillator Ltspice Your 384 ohm resistor is in the wrong place: 1.hartley oscillator basics2.tank circuit working3.hartley oscillator. You may also need to lower r1 to allow the circuit to initiate and sustain oscillations. The hartley oscillator is a particularly good circuit for producing fairly low distortion sine wave signals in the rf range, 30khz to 30mhz. On this channel i'll post videos. Hartley Oscillator Ltspice.
From www.digikey.jp
Schemeit Hartley Oscillator DigiKey Hartley Oscillator Ltspice 1.hartley oscillator basics2.tank circuit working3.hartley oscillator. Your 384 ohm resistor is in the wrong place: On this channel i'll post videos related to electronics simulations of circuits, mini projects and. Ltspice demo with the hartley oscillator example. In this paper, a proposed design, fabrication and testing of sine wave oscillator “lc” type (hartley and colpitts oscillator) has been performed using. Hartley Oscillator Ltspice.
From www.circuitdiagram.co
Hartley Oscillator Circuit Diagram Using Op Amp Circuit Diagram Hartley Oscillator Ltspice The hartley oscillator design uses two inductive coils in series with a parallel capacitor to form its resonance tank circuit producing sinusoidal oscillations. Ltspice demo with the hartley oscillator example. The hartley configuration can be. Measuring in and out return loss. Online audit course topic covered: 1.hartley oscillator basics2.tank circuit working3.hartley oscillator. On this channel i'll post videos related to. Hartley Oscillator Ltspice.
From analyseameter.com
Hartley Oscillator Working and Design using Op amp Analyse A Meter Hartley Oscillator Ltspice Measuring in and out return loss. The hartley configuration can be. On this channel i'll post videos related to electronics simulations of circuits, mini projects and. Online audit course topic covered: You may also need to lower r1 to allow the circuit to initiate and sustain oscillations. 1.hartley oscillator basics2.tank circuit working3.hartley oscillator. The hartley oscillator design uses two inductive. Hartley Oscillator Ltspice.
From www.studypool.com
SOLUTION Circuit diagram of hartley oscillator Studypool Hartley Oscillator Ltspice Measuring in and out return loss. Online audit course topic covered: The hartley oscillator is a particularly good circuit for producing fairly low distortion sine wave signals in the rf range, 30khz to 30mhz. You may also need to lower r1 to allow the circuit to initiate and sustain oscillations. In this paper, a proposed design, fabrication and testing of. Hartley Oscillator Ltspice.
From www.youtube.com
Hartley oscillator simulation using LTspiceRadio frequency oscillator Hartley Oscillator Ltspice In this paper, a proposed design, fabrication and testing of sine wave oscillator “lc” type (hartley and colpitts oscillator) has been performed using five approaches. Ltspice demo with the hartley oscillator example. On this channel i'll post videos related to electronics simulations of circuits, mini projects and. The hartley configuration can be. Your 384 ohm resistor is in the wrong. Hartley Oscillator Ltspice.
From electronics.stackexchange.com
LTSPICE Dirty gate voltage and low gain Hartley oscillator using Hartley Oscillator Ltspice The hartley oscillator design uses two inductive coils in series with a parallel capacitor to form its resonance tank circuit producing sinusoidal oscillations. On this channel i'll post videos related to electronics simulations of circuits, mini projects and. Ltspice demo with the hartley oscillator example. Your 384 ohm resistor is in the wrong place: The hartley oscillator is a particularly. Hartley Oscillator Ltspice.
From www.youtube.com
Hartley Oscillator Circuit YouTube Hartley Oscillator Ltspice The hartley oscillator is a particularly good circuit for producing fairly low distortion sine wave signals in the rf range, 30khz to 30mhz. The hartley configuration can be. 1.hartley oscillator basics2.tank circuit working3.hartley oscillator. In this paper, a proposed design, fabrication and testing of sine wave oscillator “lc” type (hartley and colpitts oscillator) has been performed using five approaches. The. Hartley Oscillator Ltspice.
From electronics.stackexchange.com
ltspice Hartley Oscillator Simulation Electrical Engineering Stack Hartley Oscillator Ltspice Online audit course topic covered: The hartley oscillator design uses two inductive coils in series with a parallel capacitor to form its resonance tank circuit producing sinusoidal oscillations. The hartley configuration can be. 1.hartley oscillator basics2.tank circuit working3.hartley oscillator. In this paper, a proposed design, fabrication and testing of sine wave oscillator “lc” type (hartley and colpitts oscillator) has been. Hartley Oscillator Ltspice.
From electronics.stackexchange.com
LTSPICE Dirty gate voltage and low gain Hartley oscillator using Hartley Oscillator Ltspice Your 384 ohm resistor is in the wrong place: Online audit course topic covered: The hartley configuration can be. You may also need to lower r1 to allow the circuit to initiate and sustain oscillations. The hartley oscillator design uses two inductive coils in series with a parallel capacitor to form its resonance tank circuit producing sinusoidal oscillations. The hartley. Hartley Oscillator Ltspice.
From electronics.stackexchange.com
LTSPICE Dirty gate voltage and low gain Hartley oscillator using Hartley Oscillator Ltspice The hartley oscillator design uses two inductive coils in series with a parallel capacitor to form its resonance tank circuit producing sinusoidal oscillations. The hartley configuration can be. The hartley oscillator is a particularly good circuit for producing fairly low distortion sine wave signals in the rf range, 30khz to 30mhz. Your 384 ohm resistor is in the wrong place:. Hartley Oscillator Ltspice.
From www.circuits-diy.com
What is Hartley Oscillator Circuit Hartley Oscillator Ltspice Ltspice demo with the hartley oscillator example. You may also need to lower r1 to allow the circuit to initiate and sustain oscillations. 1.hartley oscillator basics2.tank circuit working3.hartley oscillator. Measuring in and out return loss. In this paper, a proposed design, fabrication and testing of sine wave oscillator “lc” type (hartley and colpitts oscillator) has been performed using five approaches.. Hartley Oscillator Ltspice.
From www.japson.com
Hartley Oscillator Hartley Oscillator Ltspice The hartley configuration can be. On this channel i'll post videos related to electronics simulations of circuits, mini projects and. Ltspice demo with the hartley oscillator example. Measuring in and out return loss. 1.hartley oscillator basics2.tank circuit working3.hartley oscillator. The hartley oscillator is a particularly good circuit for producing fairly low distortion sine wave signals in the rf range, 30khz. Hartley Oscillator Ltspice.
From ecstudiosystems.com
Hartley Oscillator Oscillators Basics Electronics Hartley Oscillator Ltspice Online audit course topic covered: Measuring in and out return loss. Ltspice demo with the hartley oscillator example. The hartley configuration can be. On this channel i'll post videos related to electronics simulations of circuits, mini projects and. 1.hartley oscillator basics2.tank circuit working3.hartley oscillator. Your 384 ohm resistor is in the wrong place: You may also need to lower r1. Hartley Oscillator Ltspice.
From circuitgenerator.com
LTspice tutorial Design and simulation of CMOS ring oscillator Hartley Oscillator Ltspice 1.hartley oscillator basics2.tank circuit working3.hartley oscillator. Ltspice demo with the hartley oscillator example. Your 384 ohm resistor is in the wrong place: In this paper, a proposed design, fabrication and testing of sine wave oscillator “lc” type (hartley and colpitts oscillator) has been performed using five approaches. Measuring in and out return loss. On this channel i'll post videos related. Hartley Oscillator Ltspice.
From www.circuits-diy.com
Simple Hartley Oscillator Circuit Hartley Oscillator Ltspice Ltspice demo with the hartley oscillator example. The hartley oscillator is a particularly good circuit for producing fairly low distortion sine wave signals in the rf range, 30khz to 30mhz. In this paper, a proposed design, fabrication and testing of sine wave oscillator “lc” type (hartley and colpitts oscillator) has been performed using five approaches. The hartley oscillator design uses. Hartley Oscillator Ltspice.
From www.circuits-diy.com
Hartley Oscillator Circuit Hartley Oscillator Ltspice Your 384 ohm resistor is in the wrong place: 1.hartley oscillator basics2.tank circuit working3.hartley oscillator. The hartley oscillator design uses two inductive coils in series with a parallel capacitor to form its resonance tank circuit producing sinusoidal oscillations. You may also need to lower r1 to allow the circuit to initiate and sustain oscillations. Ltspice demo with the hartley oscillator. Hartley Oscillator Ltspice.
From www.youtube.com
Oscilador LC Hartley Simulación LTSpice Amplificador Operacional Hartley Oscillator Ltspice Your 384 ohm resistor is in the wrong place: You may also need to lower r1 to allow the circuit to initiate and sustain oscillations. Ltspice demo with the hartley oscillator example. On this channel i'll post videos related to electronics simulations of circuits, mini projects and. The hartley configuration can be. In this paper, a proposed design, fabrication and. Hartley Oscillator Ltspice.
From www.youtube.com
Hartley Oscillator Simulation LT Spice Electrogeek z YouTube Hartley Oscillator Ltspice On this channel i'll post videos related to electronics simulations of circuits, mini projects and. Online audit course topic covered: The hartley configuration can be. 1.hartley oscillator basics2.tank circuit working3.hartley oscillator. The hartley oscillator is a particularly good circuit for producing fairly low distortion sine wave signals in the rf range, 30khz to 30mhz. Measuring in and out return loss.. Hartley Oscillator Ltspice.
From forum.allaboutcircuits.com
hartley oscillator model All About Circuits Hartley Oscillator Ltspice 1.hartley oscillator basics2.tank circuit working3.hartley oscillator. The hartley oscillator design uses two inductive coils in series with a parallel capacitor to form its resonance tank circuit producing sinusoidal oscillations. Online audit course topic covered: The hartley oscillator is a particularly good circuit for producing fairly low distortion sine wave signals in the rf range, 30khz to 30mhz. In this paper,. Hartley Oscillator Ltspice.