C# Multiple Exception Handling . Associated catch blocks are used to handle any resulting exceptions. 목적은 예외 처리의 기본 개념, c#에서의 구현 방법, 실용적인 코딩 예제 등을 통해. You will learn to share a single catch block across multiple exception types or. This article explores different approaches to handling multiple exceptions in c#. Try { throw new invaliddataexception(); 이 글은 c# 프로그래밍 언어에서 예외 처리(exception handling)를 설명하는 학습서입니다. The exception can be handled using the system.exception class of c#. Say you want to catch multiple types of exception but want to handle it the same way, is there a way to do something like switch. This will be depicted in the code given below. A finally block contains code that is run whether or not an. } catch (exception exception) when (exception is invaliddataexception && a / b == 2) {. In this article, i am going to discuss how to implement multiple catch blocks in c# to handle different types of exceptions for a single try block with examples.
from thoughtcopy.com
Say you want to catch multiple types of exception but want to handle it the same way, is there a way to do something like switch. Try { throw new invaliddataexception(); } catch (exception exception) when (exception is invaliddataexception && a / b == 2) {. 목적은 예외 처리의 기본 개념, c#에서의 구현 방법, 실용적인 코딩 예제 등을 통해. The exception can be handled using the system.exception class of c#. A finally block contains code that is run whether or not an. In this article, i am going to discuss how to implement multiple catch blocks in c# to handle different types of exceptions for a single try block with examples. 이 글은 c# 프로그래밍 언어에서 예외 처리(exception handling)를 설명하는 학습서입니다. This will be depicted in the code given below. You will learn to share a single catch block across multiple exception types or.
Exception handling in C
C# Multiple Exception Handling } catch (exception exception) when (exception is invaliddataexception && a / b == 2) {. Associated catch blocks are used to handle any resulting exceptions. This will be depicted in the code given below. This article explores different approaches to handling multiple exceptions in c#. Try { throw new invaliddataexception(); Say you want to catch multiple types of exception but want to handle it the same way, is there a way to do something like switch. The exception can be handled using the system.exception class of c#. 목적은 예외 처리의 기본 개념, c#에서의 구현 방법, 실용적인 코딩 예제 등을 통해. You will learn to share a single catch block across multiple exception types or. In this article, i am going to discuss how to implement multiple catch blocks in c# to handle different types of exceptions for a single try block with examples. } catch (exception exception) when (exception is invaliddataexception && a / b == 2) {. A finally block contains code that is run whether or not an. 이 글은 c# 프로그래밍 언어에서 예외 처리(exception handling)를 설명하는 학습서입니다.
From loeinnojn.blob.core.windows.net
Throw Exception Without Catch C at Rita Pemberton blog C# Multiple Exception Handling 목적은 예외 처리의 기본 개념, c#에서의 구현 방법, 실용적인 코딩 예제 등을 통해. A finally block contains code that is run whether or not an. 이 글은 c# 프로그래밍 언어에서 예외 처리(exception handling)를 설명하는 학습서입니다. This will be depicted in the code given below. This article explores different approaches to handling multiple exceptions in c#. Associated catch blocks are used. C# Multiple Exception Handling.
From www.sharpcoderblog.com
Exception Handling in C Sharp Coder Blog C# Multiple Exception Handling 목적은 예외 처리의 기본 개념, c#에서의 구현 방법, 실용적인 코딩 예제 등을 통해. A finally block contains code that is run whether or not an. This article explores different approaches to handling multiple exceptions in c#. In this article, i am going to discuss how to implement multiple catch blocks in c# to handle different types of exceptions for a. C# Multiple Exception Handling.
From clearinsights.io
The Best Practices for Exception Handling in C ClearInsights C# Multiple Exception Handling } catch (exception exception) when (exception is invaliddataexception && a / b == 2) {. 목적은 예외 처리의 기본 개념, c#에서의 구현 방법, 실용적인 코딩 예제 등을 통해. 이 글은 c# 프로그래밍 언어에서 예외 처리(exception handling)를 설명하는 학습서입니다. You will learn to share a single catch block across multiple exception types or. Say you want to catch multiple types of. C# Multiple Exception Handling.
From www.acte.in
C Exception Handling Tutorial Learn with Best Practices C# Multiple Exception Handling Say you want to catch multiple types of exception but want to handle it the same way, is there a way to do something like switch. 목적은 예외 처리의 기본 개념, c#에서의 구현 방법, 실용적인 코딩 예제 등을 통해. A finally block contains code that is run whether or not an. Try { throw new invaliddataexception(); } catch (exception exception). C# Multiple Exception Handling.
From exoejqkxo.blob.core.windows.net
Catch Every Exception C at Lindsay Damico blog C# Multiple Exception Handling A finally block contains code that is run whether or not an. In this article, i am going to discuss how to implement multiple catch blocks in c# to handle different types of exceptions for a single try block with examples. 이 글은 c# 프로그래밍 언어에서 예외 처리(exception handling)를 설명하는 학습서입니다. Try { throw new invaliddataexception(); Associated catch blocks are. C# Multiple Exception Handling.
From beetechnical.com
Top 5 Exception Handling C Interview Questions Beetechnical C# Multiple Exception Handling This article explores different approaches to handling multiple exceptions in c#. Try { throw new invaliddataexception(); The exception can be handled using the system.exception class of c#. This will be depicted in the code given below. In this article, i am going to discuss how to implement multiple catch blocks in c# to handle different types of exceptions for a. C# Multiple Exception Handling.
From www.webdevtutor.net
Handling AggregateException in C and Flattening Nested Exceptions C# Multiple Exception Handling Associated catch blocks are used to handle any resulting exceptions. You will learn to share a single catch block across multiple exception types or. Say you want to catch multiple types of exception but want to handle it the same way, is there a way to do something like switch. } catch (exception exception) when (exception is invaliddataexception && a. C# Multiple Exception Handling.
From www.c-sharpcorner.com
Exception Handling (7), C Exception Handling Statements C# Multiple Exception Handling This will be depicted in the code given below. In this article, i am going to discuss how to implement multiple catch blocks in c# to handle different types of exceptions for a single try block with examples. } catch (exception exception) when (exception is invaliddataexception && a / b == 2) {. This article explores different approaches to handling. C# Multiple Exception Handling.
From kenslearningcurve.com
Exception Handling In C Tutorial Kens Learning Curve C# Multiple Exception Handling In this article, i am going to discuss how to implement multiple catch blocks in c# to handle different types of exceptions for a single try block with examples. Associated catch blocks are used to handle any resulting exceptions. Try { throw new invaliddataexception(); The exception can be handled using the system.exception class of c#. This article explores different approaches. C# Multiple Exception Handling.
From www.slideshare.net
Exception Handling in C PPT C# Multiple Exception Handling Say you want to catch multiple types of exception but want to handle it the same way, is there a way to do something like switch. 목적은 예외 처리의 기본 개념, c#에서의 구현 방법, 실용적인 코딩 예제 등을 통해. The exception can be handled using the system.exception class of c#. You will learn to share a single catch block across. C# Multiple Exception Handling.
From www.slideserve.com
PPT Chapter 11 Exception Handling PowerPoint Presentation, free C# Multiple Exception Handling Associated catch blocks are used to handle any resulting exceptions. In this article, i am going to discuss how to implement multiple catch blocks in c# to handle different types of exceptions for a single try block with examples. 목적은 예외 처리의 기본 개념, c#에서의 구현 방법, 실용적인 코딩 예제 등을 통해. 이 글은 c# 프로그래밍 언어에서 예외 처리(exception handling)를. C# Multiple Exception Handling.
From prabodhalahiru.medium.com
Mastering Exception Handling in C by prabodha lahiru Jul, 2024 C# Multiple Exception Handling Try { throw new invaliddataexception(); In this article, i am going to discuss how to implement multiple catch blocks in c# to handle different types of exceptions for a single try block with examples. Say you want to catch multiple types of exception but want to handle it the same way, is there a way to do something like switch.. C# Multiple Exception Handling.
From lemborco.com
Exception Handling in CSharp Lemborco C# Multiple Exception Handling This will be depicted in the code given below. Say you want to catch multiple types of exception but want to handle it the same way, is there a way to do something like switch. The exception can be handled using the system.exception class of c#. 목적은 예외 처리의 기본 개념, c#에서의 구현 방법, 실용적인 코딩 예제 등을 통해. }. C# Multiple Exception Handling.
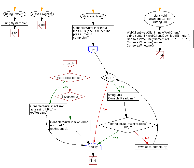
From www.w3resource.com
C Program Download content from multiple URLs with exception handling C# Multiple Exception Handling This article explores different approaches to handling multiple exceptions in c#. In this article, i am going to discuss how to implement multiple catch blocks in c# to handle different types of exceptions for a single try block with examples. The exception can be handled using the system.exception class of c#. 이 글은 c# 프로그래밍 언어에서 예외 처리(exception handling)를 설명하는. C# Multiple Exception Handling.
From www.linkedin.com
Exception Handling Best Practices in C Building Robust and ErrorFree C# Multiple Exception Handling This article explores different approaches to handling multiple exceptions in c#. Say you want to catch multiple types of exception but want to handle it the same way, is there a way to do something like switch. This will be depicted in the code given below. In this article, i am going to discuss how to implement multiple catch blocks. C# Multiple Exception Handling.
From www.linkedin.com
Muhammad Waseem 🇵🇸 on LinkedIn 💡 Start Using Exception Filters in C C# Multiple Exception Handling The exception can be handled using the system.exception class of c#. 이 글은 c# 프로그래밍 언어에서 예외 처리(exception handling)를 설명하는 학습서입니다. In this article, i am going to discuss how to implement multiple catch blocks in c# to handle different types of exceptions for a single try block with examples. A finally block contains code that is run whether or. C# Multiple Exception Handling.
From medium.com
Exception Handling in C. Exception handling is a crucial aspect… by C# Multiple Exception Handling Try { throw new invaliddataexception(); 이 글은 c# 프로그래밍 언어에서 예외 처리(exception handling)를 설명하는 학습서입니다. } catch (exception exception) when (exception is invaliddataexception && a / b == 2) {. Say you want to catch multiple types of exception but want to handle it the same way, is there a way to do something like switch. Associated catch blocks are. C# Multiple Exception Handling.
From dotnet.hashnode.dev
Exception Handling in C Best Practices C# Multiple Exception Handling Associated catch blocks are used to handle any resulting exceptions. A finally block contains code that is run whether or not an. In this article, i am going to discuss how to implement multiple catch blocks in c# to handle different types of exceptions for a single try block with examples. Try { throw new invaliddataexception(); Say you want to. C# Multiple Exception Handling.
From www.bytehide.com
C Exception Handling Interview Questions and Answers (2023) C# Multiple Exception Handling 이 글은 c# 프로그래밍 언어에서 예외 처리(exception handling)를 설명하는 학습서입니다. Say you want to catch multiple types of exception but want to handle it the same way, is there a way to do something like switch. 목적은 예외 처리의 기본 개념, c#에서의 구현 방법, 실용적인 코딩 예제 등을 통해. Associated catch blocks are used to handle any resulting exceptions. The. C# Multiple Exception Handling.
From thoughtcopy.com
Exception handling in C C# Multiple Exception Handling The exception can be handled using the system.exception class of c#. Say you want to catch multiple types of exception but want to handle it the same way, is there a way to do something like switch. Try { throw new invaliddataexception(); In this article, i am going to discuss how to implement multiple catch blocks in c# to handle. C# Multiple Exception Handling.
From www.youtube.com
Handling Different Types of Exceptions with Multiple Catch Blocks in C C# Multiple Exception Handling This will be depicted in the code given below. In this article, i am going to discuss how to implement multiple catch blocks in c# to handle different types of exceptions for a single try block with examples. This article explores different approaches to handling multiple exceptions in c#. Try { throw new invaliddataexception(); Associated catch blocks are used to. C# Multiple Exception Handling.
From www.youtube.com
C How to run multiple tasks, handle exceptions and still return C# Multiple Exception Handling 이 글은 c# 프로그래밍 언어에서 예외 처리(exception handling)를 설명하는 학습서입니다. Say you want to catch multiple types of exception but want to handle it the same way, is there a way to do something like switch. Try { throw new invaliddataexception(); You will learn to share a single catch block across multiple exception types or. 목적은 예외 처리의 기본 개념,. C# Multiple Exception Handling.
From www.slideshare.net
Exception Handling in C PPT C# Multiple Exception Handling } catch (exception exception) when (exception is invaliddataexception && a / b == 2) {. In this article, i am going to discuss how to implement multiple catch blocks in c# to handle different types of exceptions for a single try block with examples. The exception can be handled using the system.exception class of c#. 목적은 예외 처리의 기본 개념,. C# Multiple Exception Handling.
From reviewnprep.com
Dealing With the Unexpected Exception Handling in C ReviewNPrep C# Multiple Exception Handling Say you want to catch multiple types of exception but want to handle it the same way, is there a way to do something like switch. In this article, i am going to discuss how to implement multiple catch blocks in c# to handle different types of exceptions for a single try block with examples. Associated catch blocks are used. C# Multiple Exception Handling.
From codemechanic.in
Mastering Exception Handling in C CodeMechanic C# Multiple Exception Handling You will learn to share a single catch block across multiple exception types or. Try { throw new invaliddataexception(); A finally block contains code that is run whether or not an. 이 글은 c# 프로그래밍 언어에서 예외 처리(exception handling)를 설명하는 학습서입니다. } catch (exception exception) when (exception is invaliddataexception && a / b == 2) {. In this article, i. C# Multiple Exception Handling.
From www.linkedin.com
Nuggets Weekly Tips Navigating Exception Handling in C# Multiple Exception Handling This article explores different approaches to handling multiple exceptions in c#. A finally block contains code that is run whether or not an. This will be depicted in the code given below. In this article, i am going to discuss how to implement multiple catch blocks in c# to handle different types of exceptions for a single try block with. C# Multiple Exception Handling.
From www.linkedin.com
Mastering Exception Handling in C C# Multiple Exception Handling In this article, i am going to discuss how to implement multiple catch blocks in c# to handle different types of exceptions for a single try block with examples. A finally block contains code that is run whether or not an. The exception can be handled using the system.exception class of c#. 목적은 예외 처리의 기본 개념, c#에서의 구현 방법,. C# Multiple Exception Handling.
From www.youtube.com
C Programmers FAQ 37 How to handle multiple exceptions at once C# Multiple Exception Handling Associated catch blocks are used to handle any resulting exceptions. 이 글은 c# 프로그래밍 언어에서 예외 처리(exception handling)를 설명하는 학습서입니다. Try { throw new invaliddataexception(); In this article, i am going to discuss how to implement multiple catch blocks in c# to handle different types of exceptions for a single try block with examples. A finally block contains code that. C# Multiple Exception Handling.
From www.roundthecode.com
Exception handling has its own middleware in 8 C# Multiple Exception Handling Associated catch blocks are used to handle any resulting exceptions. You will learn to share a single catch block across multiple exception types or. Say you want to catch multiple types of exception but want to handle it the same way, is there a way to do something like switch. Try { throw new invaliddataexception(); 이 글은 c# 프로그래밍 언어에서. C# Multiple Exception Handling.
From www.prep.youth4work.com
C Programming Exception Handling Ques Practice Test Series C# Multiple Exception Handling 목적은 예외 처리의 기본 개념, c#에서의 구현 방법, 실용적인 코딩 예제 등을 통해. 이 글은 c# 프로그래밍 언어에서 예외 처리(exception handling)를 설명하는 학습서입니다. You will learn to share a single catch block across multiple exception types or. Try { throw new invaliddataexception(); Associated catch blocks are used to handle any resulting exceptions. This will be depicted in the code given. C# Multiple Exception Handling.
From aspdotnethelp.com
How to Use Try Catch in C with Example (Exception Handling in C C# Multiple Exception Handling This article explores different approaches to handling multiple exceptions in c#. } catch (exception exception) when (exception is invaliddataexception && a / b == 2) {. 목적은 예외 처리의 기본 개념, c#에서의 구현 방법, 실용적인 코딩 예제 등을 통해. In this article, i am going to discuss how to implement multiple catch blocks in c# to handle different types of. C# Multiple Exception Handling.
From www.linkedin.com
Abhimanyu Yadav on LinkedIn Great breakdown on handling multiple C# Multiple Exception Handling Say you want to catch multiple types of exception but want to handle it the same way, is there a way to do something like switch. 이 글은 c# 프로그래밍 언어에서 예외 처리(exception handling)를 설명하는 학습서입니다. This will be depicted in the code given below. In this article, i am going to discuss how to implement multiple catch blocks in. C# Multiple Exception Handling.
From clouddevs.com
Creating Custom Exceptions in C Handling Errors Your Way C# Multiple Exception Handling Associated catch blocks are used to handle any resulting exceptions. Try { throw new invaliddataexception(); In this article, i am going to discuss how to implement multiple catch blocks in c# to handle different types of exceptions for a single try block with examples. 이 글은 c# 프로그래밍 언어에서 예외 처리(exception handling)를 설명하는 학습서입니다. A finally block contains code that. C# Multiple Exception Handling.
From www.youtube.com
C Programmers FAQ 37 How to handle multiple exceptions at once C# Multiple Exception Handling In this article, i am going to discuss how to implement multiple catch blocks in c# to handle different types of exceptions for a single try block with examples. A finally block contains code that is run whether or not an. The exception can be handled using the system.exception class of c#. 목적은 예외 처리의 기본 개념, c#에서의 구현 방법,. C# Multiple Exception Handling.
From www.sharpdeveloper.net
Exceptional Error Handling Advanced Techniques in C C# Multiple Exception Handling This article explores different approaches to handling multiple exceptions in c#. Try { throw new invaliddataexception(); } catch (exception exception) when (exception is invaliddataexception && a / b == 2) {. A finally block contains code that is run whether or not an. Say you want to catch multiple types of exception but want to handle it the same way,. C# Multiple Exception Handling.