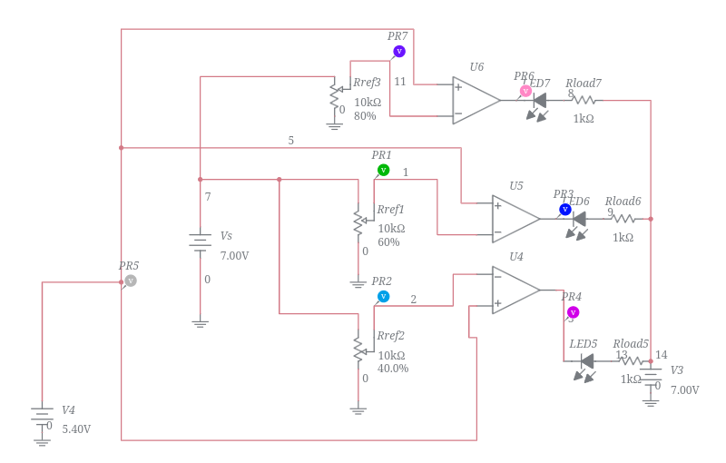
Window Comparator Op Amp . A window comparator is a circuit that operates within a certain frame, or window, of voltage. If the signal is within the window, the. This circuit utilizes two comparators in parallel to determine if a signal is between two reference voltages. In this project, we show how to build a window comparator circuit with 2 lm741 op amp chips. Our final type of comparator circuit is the window comparator. Normally how a voltage comparator works when. This circuit features two different. The window comparator is used to determine if a particular signal is within an allowable range of levels. In this circuit, we will show how to build a window comparator circuit. How to build and use window comparator circuits using the lm358 op amp.
from www.instructables.com
This circuit features two different. Our final type of comparator circuit is the window comparator. How to build and use window comparator circuits using the lm358 op amp. A window comparator is a circuit that operates within a certain frame, or window, of voltage. In this project, we show how to build a window comparator circuit with 2 lm741 op amp chips. This circuit utilizes two comparators in parallel to determine if a signal is between two reference voltages. The window comparator is used to determine if a particular signal is within an allowable range of levels. Normally how a voltage comparator works when. In this circuit, we will show how to build a window comparator circuit. If the signal is within the window, the.
OpAmp Comparator & Voltage Divider Tutorial With Theory & Lab
Window Comparator Op Amp This circuit utilizes two comparators in parallel to determine if a signal is between two reference voltages. In this project, we show how to build a window comparator circuit with 2 lm741 op amp chips. How to build and use window comparator circuits using the lm358 op amp. Normally how a voltage comparator works when. This circuit utilizes two comparators in parallel to determine if a signal is between two reference voltages. This circuit features two different. The window comparator is used to determine if a particular signal is within an allowable range of levels. If the signal is within the window, the. In this circuit, we will show how to build a window comparator circuit. Our final type of comparator circuit is the window comparator. A window comparator is a circuit that operates within a certain frame, or window, of voltage.
From www.chegg.com
Solved In the op amp comparator circuit shown, show that Window Comparator Op Amp If the signal is within the window, the. A window comparator is a circuit that operates within a certain frame, or window, of voltage. Our final type of comparator circuit is the window comparator. Normally how a voltage comparator works when. The window comparator is used to determine if a particular signal is within an allowable range of levels. How. Window Comparator Op Amp.
From circuitdigest.com
Design Guide for High Frequency OpAmp Comparators Window Comparator Op Amp A window comparator is a circuit that operates within a certain frame, or window, of voltage. This circuit features two different. How to build and use window comparator circuits using the lm358 op amp. In this project, we show how to build a window comparator circuit with 2 lm741 op amp chips. If the signal is within the window, the.. Window Comparator Op Amp.
From wiringengineabt.z19.web.core.windows.net
Op Amp Comparator Circuit Diagram Window Comparator Op Amp How to build and use window comparator circuits using the lm358 op amp. A window comparator is a circuit that operates within a certain frame, or window, of voltage. In this project, we show how to build a window comparator circuit with 2 lm741 op amp chips. Normally how a voltage comparator works when. In this circuit, we will show. Window Comparator Op Amp.
From www.electricity-magnetism.org
How do I use an opamp as a comparator in a circuit? Window Comparator Op Amp In this project, we show how to build a window comparator circuit with 2 lm741 op amp chips. This circuit utilizes two comparators in parallel to determine if a signal is between two reference voltages. A window comparator is a circuit that operates within a certain frame, or window, of voltage. If the signal is within the window, the. Our. Window Comparator Op Amp.
From www.homemade-circuits.com
How to Use an Op amp as a Comparator Circuit Homemade Circuit Projects Window Comparator Op Amp The window comparator is used to determine if a particular signal is within an allowable range of levels. Normally how a voltage comparator works when. In this circuit, we will show how to build a window comparator circuit. Our final type of comparator circuit is the window comparator. In this project, we show how to build a window comparator circuit. Window Comparator Op Amp.
From klaimjtox.blob.core.windows.net
Inverting Op Amp Examples at Dawn Bacote blog Window Comparator Op Amp Normally how a voltage comparator works when. This circuit features two different. How to build and use window comparator circuits using the lm358 op amp. A window comparator is a circuit that operates within a certain frame, or window, of voltage. If the signal is within the window, the. In this project, we show how to build a window comparator. Window Comparator Op Amp.
From www.solutionspile.com
[Solved] Problem 2 The openloop opamp circuit shown be Window Comparator Op Amp How to build and use window comparator circuits using the lm358 op amp. A window comparator is a circuit that operates within a certain frame, or window, of voltage. Our final type of comparator circuit is the window comparator. In this circuit, we will show how to build a window comparator circuit. This circuit features two different. The window comparator. Window Comparator Op Amp.
From www.youtube.com
OpAmp Comparator Using LM358 With practical Application DIY Window Comparator Op Amp How to build and use window comparator circuits using the lm358 op amp. If the signal is within the window, the. This circuit utilizes two comparators in parallel to determine if a signal is between two reference voltages. The window comparator is used to determine if a particular signal is within an allowable range of levels. In this circuit, we. Window Comparator Op Amp.
From www.youtube.com
How to use op amp as comparator Working of comparator with simulation Window Comparator Op Amp In this circuit, we will show how to build a window comparator circuit. In this project, we show how to build a window comparator circuit with 2 lm741 op amp chips. If the signal is within the window, the. How to build and use window comparator circuits using the lm358 op amp. A window comparator is a circuit that operates. Window Comparator Op Amp.
From www.multisim.com
3 Window Comparator with led with Operation Amplifier (5116) Multisim Window Comparator Op Amp Our final type of comparator circuit is the window comparator. The window comparator is used to determine if a particular signal is within an allowable range of levels. Normally how a voltage comparator works when. How to build and use window comparator circuits using the lm358 op amp. In this project, we show how to build a window comparator circuit. Window Comparator Op Amp.
From elektronik.emperial.dk
1 Window Comparator Op Amp A window comparator is a circuit that operates within a certain frame, or window, of voltage. In this circuit, we will show how to build a window comparator circuit. How to build and use window comparator circuits using the lm358 op amp. This circuit features two different. Normally how a voltage comparator works when. Our final type of comparator circuit. Window Comparator Op Amp.
From www.youtube.com
Building a Window Comparator With a Single OpAmp YouTube Window Comparator Op Amp This circuit features two different. If the signal is within the window, the. This circuit utilizes two comparators in parallel to determine if a signal is between two reference voltages. In this project, we show how to build a window comparator circuit with 2 lm741 op amp chips. The window comparator is used to determine if a particular signal is. Window Comparator Op Amp.
From laptrinhx.com
Using an op amp as a comparator LaptrinhX / News Window Comparator Op Amp The window comparator is used to determine if a particular signal is within an allowable range of levels. In this project, we show how to build a window comparator circuit with 2 lm741 op amp chips. How to build and use window comparator circuits using the lm358 op amp. If the signal is within the window, the. This circuit utilizes. Window Comparator Op Amp.
From www.circuitdiagram.co
Window Comparator Circuit Using Op Amp Circuit Diagram Window Comparator Op Amp In this circuit, we will show how to build a window comparator circuit. In this project, we show how to build a window comparator circuit with 2 lm741 op amp chips. If the signal is within the window, the. How to build and use window comparator circuits using the lm358 op amp. A window comparator is a circuit that operates. Window Comparator Op Amp.
From www.youtube.com
OpAmp as Inverting Comparator YouTube Window Comparator Op Amp This circuit utilizes two comparators in parallel to determine if a signal is between two reference voltages. How to build and use window comparator circuits using the lm358 op amp. In this circuit, we will show how to build a window comparator circuit. A window comparator is a circuit that operates within a certain frame, or window, of voltage. The. Window Comparator Op Amp.
From www.circuitbread.com
How an Opamp Comparator Works CircuitBread Window Comparator Op Amp Normally how a voltage comparator works when. In this project, we show how to build a window comparator circuit with 2 lm741 op amp chips. How to build and use window comparator circuits using the lm358 op amp. The window comparator is used to determine if a particular signal is within an allowable range of levels. A window comparator is. Window Comparator Op Amp.
From www.circuitbread.com
How an Opamp Comparator Works Electronics Tutorials CircuitBread Window Comparator Op Amp A window comparator is a circuit that operates within a certain frame, or window, of voltage. In this project, we show how to build a window comparator circuit with 2 lm741 op amp chips. Normally how a voltage comparator works when. How to build and use window comparator circuits using the lm358 op amp. This circuit features two different. If. Window Comparator Op Amp.
From electronicsirfan.blogspot.com
Windows Comparator Using OpAmp ELECTRONICS LAB Window Comparator Op Amp In this project, we show how to build a window comparator circuit with 2 lm741 op amp chips. In this circuit, we will show how to build a window comparator circuit. How to build and use window comparator circuits using the lm358 op amp. Normally how a voltage comparator works when. A window comparator is a circuit that operates within. Window Comparator Op Amp.
From www.allaboutcircuits.com
The OpAmp Voltage Comparator Circuit Video Tutorial Window Comparator Op Amp Normally how a voltage comparator works when. In this project, we show how to build a window comparator circuit with 2 lm741 op amp chips. This circuit utilizes two comparators in parallel to determine if a signal is between two reference voltages. This circuit features two different. A window comparator is a circuit that operates within a certain frame, or. Window Comparator Op Amp.
From www.youtube.com
Op Amp Window Comparator demo circuit using dual LM358 op amp learning Window Comparator Op Amp The window comparator is used to determine if a particular signal is within an allowable range of levels. If the signal is within the window, the. In this project, we show how to build a window comparator circuit with 2 lm741 op amp chips. Our final type of comparator circuit is the window comparator. How to build and use window. Window Comparator Op Amp.
From www.analogictips.com
How do comparators and op amps compare? Window Comparator Op Amp This circuit features two different. How to build and use window comparator circuits using the lm358 op amp. Our final type of comparator circuit is the window comparator. This circuit utilizes two comparators in parallel to determine if a signal is between two reference voltages. In this project, we show how to build a window comparator circuit with 2 lm741. Window Comparator Op Amp.
From www.instructables.com
OpAmp Comparator & Voltage Divider Tutorial With Theory & Lab Window Comparator Op Amp In this project, we show how to build a window comparator circuit with 2 lm741 op amp chips. The window comparator is used to determine if a particular signal is within an allowable range of levels. Our final type of comparator circuit is the window comparator. This circuit utilizes two comparators in parallel to determine if a signal is between. Window Comparator Op Amp.
From www.engineersgarage.com
Opamp LM324 as comparator using LDR Window Comparator Op Amp If the signal is within the window, the. The window comparator is used to determine if a particular signal is within an allowable range of levels. This circuit utilizes two comparators in parallel to determine if a signal is between two reference voltages. In this circuit, we will show how to build a window comparator circuit. How to build and. Window Comparator Op Amp.
From electronzap.com
Op amp comparator circuits Inverting and non inverting Electronzap Window Comparator Op Amp How to build and use window comparator circuits using the lm358 op amp. This circuit utilizes two comparators in parallel to determine if a signal is between two reference voltages. This circuit features two different. In this project, we show how to build a window comparator circuit with 2 lm741 op amp chips. Normally how a voltage comparator works when.. Window Comparator Op Amp.
From mavink.com
Window Detector Using Op Amp Window Comparator Op Amp This circuit features two different. Our final type of comparator circuit is the window comparator. How to build and use window comparator circuits using the lm358 op amp. In this project, we show how to build a window comparator circuit with 2 lm741 op amp chips. Normally how a voltage comparator works when. The window comparator is used to determine. Window Comparator Op Amp.
From www.youtube.com
ElectroTutorial 494 OpAmp (62) Window Comparator YouTube Window Comparator Op Amp Our final type of comparator circuit is the window comparator. If the signal is within the window, the. A window comparator is a circuit that operates within a certain frame, or window, of voltage. In this project, we show how to build a window comparator circuit with 2 lm741 op amp chips. How to build and use window comparator circuits. Window Comparator Op Amp.
From www.electronics-lab.com
OPAMP Comparators Window Comparator Op Amp Normally how a voltage comparator works when. Our final type of comparator circuit is the window comparator. This circuit features two different. In this circuit, we will show how to build a window comparator circuit. The window comparator is used to determine if a particular signal is within an allowable range of levels. This circuit utilizes two comparators in parallel. Window Comparator Op Amp.
From www.multisim.com
Window comparator Multisim Live Window Comparator Op Amp Our final type of comparator circuit is the window comparator. This circuit features two different. Normally how a voltage comparator works when. This circuit utilizes two comparators in parallel to determine if a signal is between two reference voltages. A window comparator is a circuit that operates within a certain frame, or window, of voltage. How to build and use. Window Comparator Op Amp.
From electronics.stackexchange.com
op amp High voltage input window comparator Electrical Engineering Window Comparator Op Amp Our final type of comparator circuit is the window comparator. A window comparator is a circuit that operates within a certain frame, or window, of voltage. If the signal is within the window, the. Normally how a voltage comparator works when. In this circuit, we will show how to build a window comparator circuit. How to build and use window. Window Comparator Op Amp.
From www.allaboutcircuits.com
The OpAmp Voltage Comparator Circuit Video Tutorial Window Comparator Op Amp Our final type of comparator circuit is the window comparator. Normally how a voltage comparator works when. In this project, we show how to build a window comparator circuit with 2 lm741 op amp chips. In this circuit, we will show how to build a window comparator circuit. If the signal is within the window, the. This circuit utilizes two. Window Comparator Op Amp.
From www.circuitdiagram.co
Comparator Circuit Using Op Amp 741 Circuit Diagram Window Comparator Op Amp In this circuit, we will show how to build a window comparator circuit. This circuit utilizes two comparators in parallel to determine if a signal is between two reference voltages. If the signal is within the window, the. This circuit features two different. How to build and use window comparator circuits using the lm358 op amp. Our final type of. Window Comparator Op Amp.
From enginemanualkortig.z19.web.core.windows.net
Op Amp Comparator Schematic Window Comparator Op Amp A window comparator is a circuit that operates within a certain frame, or window, of voltage. In this project, we show how to build a window comparator circuit with 2 lm741 op amp chips. This circuit features two different. This circuit utilizes two comparators in parallel to determine if a signal is between two reference voltages. How to build and. Window Comparator Op Amp.
From labintot0kfixmachine.z13.web.core.windows.net
Comparator Op Amp Circuit Window Comparator Op Amp How to build and use window comparator circuits using the lm358 op amp. If the signal is within the window, the. In this project, we show how to build a window comparator circuit with 2 lm741 op amp chips. Our final type of comparator circuit is the window comparator. This circuit utilizes two comparators in parallel to determine if a. Window Comparator Op Amp.
From cetozlrz.blob.core.windows.net
Comparator Vs Operational Amplifier at Amy Erickson blog Window Comparator Op Amp In this project, we show how to build a window comparator circuit with 2 lm741 op amp chips. If the signal is within the window, the. This circuit utilizes two comparators in parallel to determine if a signal is between two reference voltages. The window comparator is used to determine if a particular signal is within an allowable range of. Window Comparator Op Amp.
From www.analogictips.com
How do comparators and op amps compare? Window Comparator Op Amp If the signal is within the window, the. This circuit utilizes two comparators in parallel to determine if a signal is between two reference voltages. In this circuit, we will show how to build a window comparator circuit. The window comparator is used to determine if a particular signal is within an allowable range of levels. Normally how a voltage. Window Comparator Op Amp.