Thread Process Subprocess . By definition, a process is an instance of a program running on a computer. In this tutorial, you'll learn how to leverage other apps and programs that aren't python, wrapping them or launching them from your python scripts using the subprocess. And a thread is a unit of execution within a process. We’ll use the python subprocess module to safely execute external commands, capture the output,. In this article we’ll look at one of the fastest ways to make use of threading and subprocesses in python, the thread and process.
from www.researchgate.net
By definition, a process is an instance of a program running on a computer. We’ll use the python subprocess module to safely execute external commands, capture the output,. And a thread is a unit of execution within a process. In this tutorial, you'll learn how to leverage other apps and programs that aren't python, wrapping them or launching them from your python scripts using the subprocess. In this article we’ll look at one of the fastest ways to make use of threading and subprocesses in python, the thread and process.
Threads vs. Processes Download Scientific Diagram
Thread Process Subprocess And a thread is a unit of execution within a process. We’ll use the python subprocess module to safely execute external commands, capture the output,. In this tutorial, you'll learn how to leverage other apps and programs that aren't python, wrapping them or launching them from your python scripts using the subprocess. In this article we’ll look at one of the fastest ways to make use of threading and subprocesses in python, the thread and process. By definition, a process is an instance of a program running on a computer. And a thread is a unit of execution within a process.
From medium.com
Process & Thread A detailed explanation by Karkiayush Jan, 2024 Thread Process Subprocess In this tutorial, you'll learn how to leverage other apps and programs that aren't python, wrapping them or launching them from your python scripts using the subprocess. By definition, a process is an instance of a program running on a computer. In this article we’ll look at one of the fastest ways to make use of threading and subprocesses in. Thread Process Subprocess.
From keagan-kburke.blogspot.com
Explain the Similarities and Differences Between Processes and Threads Thread Process Subprocess By definition, a process is an instance of a program running on a computer. We’ll use the python subprocess module to safely execute external commands, capture the output,. In this tutorial, you'll learn how to leverage other apps and programs that aren't python, wrapping them or launching them from your python scripts using the subprocess. And a thread is a. Thread Process Subprocess.
From www.youtube.com
Threads Vs Processes YouTube Thread Process Subprocess By definition, a process is an instance of a program running on a computer. And a thread is a unit of execution within a process. In this tutorial, you'll learn how to leverage other apps and programs that aren't python, wrapping them or launching them from your python scripts using the subprocess. In this article we’ll look at one of. Thread Process Subprocess.
From khanhtc.me
Process, Thread and Routine Thread Process Subprocess In this tutorial, you'll learn how to leverage other apps and programs that aren't python, wrapping them or launching them from your python scripts using the subprocess. And a thread is a unit of execution within a process. In this article we’ll look at one of the fastest ways to make use of threading and subprocesses in python, the thread. Thread Process Subprocess.
From geekflaree.pages.dev
What Is A Subprocess In Python 5 Usage Examples geekflare Thread Process Subprocess By definition, a process is an instance of a program running on a computer. And a thread is a unit of execution within a process. In this article we’ll look at one of the fastest ways to make use of threading and subprocesses in python, the thread and process. In this tutorial, you'll learn how to leverage other apps and. Thread Process Subprocess.
From nagarmero.blogspot.com
Difference Between Process and Threads Thread Process Subprocess And a thread is a unit of execution within a process. In this tutorial, you'll learn how to leverage other apps and programs that aren't python, wrapping them or launching them from your python scripts using the subprocess. We’ll use the python subprocess module to safely execute external commands, capture the output,. By definition, a process is an instance of. Thread Process Subprocess.
From www.inveskills.com
BPMN Subprocesses Everything you need to know Thread Process Subprocess We’ll use the python subprocess module to safely execute external commands, capture the output,. In this tutorial, you'll learn how to leverage other apps and programs that aren't python, wrapping them or launching them from your python scripts using the subprocess. And a thread is a unit of execution within a process. By definition, a process is an instance of. Thread Process Subprocess.
From harshmange.hashnode.dev
Process vs Thread Understanding the Key Differences Thread Process Subprocess In this tutorial, you'll learn how to leverage other apps and programs that aren't python, wrapping them or launching them from your python scripts using the subprocess. And a thread is a unit of execution within a process. We’ll use the python subprocess module to safely execute external commands, capture the output,. By definition, a process is an instance of. Thread Process Subprocess.
From www.slideserve.com
PPT Processes in SystemC PowerPoint Presentation, free download ID Thread Process Subprocess By definition, a process is an instance of a program running on a computer. We’ll use the python subprocess module to safely execute external commands, capture the output,. In this tutorial, you'll learn how to leverage other apps and programs that aren't python, wrapping them or launching them from your python scripts using the subprocess. And a thread is a. Thread Process Subprocess.
From www.youtube.com
Introduction to Processes and Threads YouTube Thread Process Subprocess And a thread is a unit of execution within a process. In this article we’ll look at one of the fastest ways to make use of threading and subprocesses in python, the thread and process. By definition, a process is an instance of a program running on a computer. We’ll use the python subprocess module to safely execute external commands,. Thread Process Subprocess.
From samcornerhd.blogspot.com
Software Engineering What is the difference between process and thread? Thread Process Subprocess By definition, a process is an instance of a program running on a computer. In this article we’ll look at one of the fastest ways to make use of threading and subprocesses in python, the thread and process. In this tutorial, you'll learn how to leverage other apps and programs that aren't python, wrapping them or launching them from your. Thread Process Subprocess.
From pediaa.com
Difference Between Process and Thread Thread Process Subprocess In this article we’ll look at one of the fastest ways to make use of threading and subprocesses in python, the thread and process. In this tutorial, you'll learn how to leverage other apps and programs that aren't python, wrapping them or launching them from your python scripts using the subprocess. And a thread is a unit of execution within. Thread Process Subprocess.
From www.inveskills.com
BPMN Subprocesses Everything you need to know Thread Process Subprocess And a thread is a unit of execution within a process. By definition, a process is an instance of a program running on a computer. We’ll use the python subprocess module to safely execute external commands, capture the output,. In this tutorial, you'll learn how to leverage other apps and programs that aren't python, wrapping them or launching them from. Thread Process Subprocess.
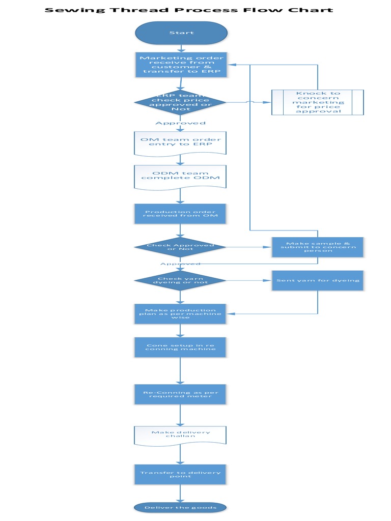
From www.scribd.com
Sewing Thread Process Flow Chart PDF Thread Process Subprocess We’ll use the python subprocess module to safely execute external commands, capture the output,. By definition, a process is an instance of a program running on a computer. And a thread is a unit of execution within a process. In this tutorial, you'll learn how to leverage other apps and programs that aren't python, wrapping them or launching them from. Thread Process Subprocess.
From www.iqsdirectory.com
Thread Rolling What Is It? How Does It Work? Process, Types Thread Process Subprocess In this article we’ll look at one of the fastest ways to make use of threading and subprocesses in python, the thread and process. By definition, a process is an instance of a program running on a computer. And a thread is a unit of execution within a process. We’ll use the python subprocess module to safely execute external commands,. Thread Process Subprocess.
From www.notesjam.com
Process and Threads in Operating System Thread Process Subprocess And a thread is a unit of execution within a process. By definition, a process is an instance of a program running on a computer. In this tutorial, you'll learn how to leverage other apps and programs that aren't python, wrapping them or launching them from your python scripts using the subprocess. We’ll use the python subprocess module to safely. Thread Process Subprocess.
From www.baeldung.com
Process vs. Thread Baeldung on Computer Science Thread Process Subprocess And a thread is a unit of execution within a process. In this article we’ll look at one of the fastest ways to make use of threading and subprocesses in python, the thread and process. By definition, a process is an instance of a program running on a computer. In this tutorial, you'll learn how to leverage other apps and. Thread Process Subprocess.
From mungfali.com
Process And Thread Thread Process Subprocess We’ll use the python subprocess module to safely execute external commands, capture the output,. In this tutorial, you'll learn how to leverage other apps and programs that aren't python, wrapping them or launching them from your python scripts using the subprocess. By definition, a process is an instance of a program running on a computer. In this article we’ll look. Thread Process Subprocess.
From www.onlinenotesnepal.com
Process vs Thread l Process and Thread Management Online Notes Nepal Thread Process Subprocess In this tutorial, you'll learn how to leverage other apps and programs that aren't python, wrapping them or launching them from your python scripts using the subprocess. In this article we’ll look at one of the fastest ways to make use of threading and subprocesses in python, the thread and process. And a thread is a unit of execution within. Thread Process Subprocess.
From www.slideserve.com
PPT SystemC Study and Modeling of A CPU PowerPoint Presentation, free Thread Process Subprocess By definition, a process is an instance of a program running on a computer. And a thread is a unit of execution within a process. In this tutorial, you'll learn how to leverage other apps and programs that aren't python, wrapping them or launching them from your python scripts using the subprocess. In this article we’ll look at one of. Thread Process Subprocess.
From www.slideserve.com
PPT Process switching in UNIX PowerPoint Presentation, free download Thread Process Subprocess In this tutorial, you'll learn how to leverage other apps and programs that aren't python, wrapping them or launching them from your python scripts using the subprocess. And a thread is a unit of execution within a process. We’ll use the python subprocess module to safely execute external commands, capture the output,. In this article we’ll look at one of. Thread Process Subprocess.
From www.youtube.com
Difference Between Threads and Processes, giving some EXAMPLES YouTube Thread Process Subprocess And a thread is a unit of execution within a process. In this article we’ll look at one of the fastest ways to make use of threading and subprocesses in python, the thread and process. By definition, a process is an instance of a program running on a computer. In this tutorial, you'll learn how to leverage other apps and. Thread Process Subprocess.
From cse.buffalo.edu
Processes and threads Thread Process Subprocess And a thread is a unit of execution within a process. By definition, a process is an instance of a program running on a computer. We’ll use the python subprocess module to safely execute external commands, capture the output,. In this article we’ll look at one of the fastest ways to make use of threading and subprocesses in python, the. Thread Process Subprocess.
From www.youtube.com
Process Management (Processes and Threads) YouTube Thread Process Subprocess We’ll use the python subprocess module to safely execute external commands, capture the output,. By definition, a process is an instance of a program running on a computer. In this tutorial, you'll learn how to leverage other apps and programs that aren't python, wrapping them or launching them from your python scripts using the subprocess. In this article we’ll look. Thread Process Subprocess.
From www.slideserve.com
PPT Parallel Systems PowerPoint Presentation, free download ID3109217 Thread Process Subprocess And a thread is a unit of execution within a process. In this tutorial, you'll learn how to leverage other apps and programs that aren't python, wrapping them or launching them from your python scripts using the subprocess. In this article we’ll look at one of the fastest ways to make use of threading and subprocesses in python, the thread. Thread Process Subprocess.
From www.researchgate.net
Threads vs. Processes Download Scientific Diagram Thread Process Subprocess In this tutorial, you'll learn how to leverage other apps and programs that aren't python, wrapping them or launching them from your python scripts using the subprocess. We’ll use the python subprocess module to safely execute external commands, capture the output,. In this article we’ll look at one of the fastest ways to make use of threading and subprocesses in. Thread Process Subprocess.
From www.inveskills.com
BPMN Subprocesses Everything you need to know Thread Process Subprocess In this article we’ll look at one of the fastest ways to make use of threading and subprocesses in python, the thread and process. We’ll use the python subprocess module to safely execute external commands, capture the output,. By definition, a process is an instance of a program running on a computer. And a thread is a unit of execution. Thread Process Subprocess.
From insidejvmjava.blogspot.com
InsideJava Process vs Threads Thread Process Subprocess In this article we’ll look at one of the fastest ways to make use of threading and subprocesses in python, the thread and process. In this tutorial, you'll learn how to leverage other apps and programs that aren't python, wrapping them or launching them from your python scripts using the subprocess. We’ll use the python subprocess module to safely execute. Thread Process Subprocess.
From localrevive.com
What Is It? How Does It Work? Process, Types (2022) Thread Process Subprocess In this article we’ll look at one of the fastest ways to make use of threading and subprocesses in python, the thread and process. By definition, a process is an instance of a program running on a computer. And a thread is a unit of execution within a process. In this tutorial, you'll learn how to leverage other apps and. Thread Process Subprocess.
From www.scaler.com
Threads in Operating System (OS) Scaler Topics Thread Process Subprocess We’ll use the python subprocess module to safely execute external commands, capture the output,. In this article we’ll look at one of the fastest ways to make use of threading and subprocesses in python, the thread and process. By definition, a process is an instance of a program running on a computer. In this tutorial, you'll learn how to leverage. Thread Process Subprocess.
From www.youtube.com
Process vs Thread YouTube Thread Process Subprocess In this tutorial, you'll learn how to leverage other apps and programs that aren't python, wrapping them or launching them from your python scripts using the subprocess. We’ll use the python subprocess module to safely execute external commands, capture the output,. In this article we’ll look at one of the fastest ways to make use of threading and subprocesses in. Thread Process Subprocess.
From www.scaler.com
Threads in Operating System (OS) Scaler Topics Thread Process Subprocess In this article we’ll look at one of the fastest ways to make use of threading and subprocesses in python, the thread and process. And a thread is a unit of execution within a process. We’ll use the python subprocess module to safely execute external commands, capture the output,. In this tutorial, you'll learn how to leverage other apps and. Thread Process Subprocess.
From www.backblaze.com
Threads vs. Processes A Look At How They Work Within Your Program Thread Process Subprocess By definition, a process is an instance of a program running on a computer. We’ll use the python subprocess module to safely execute external commands, capture the output,. In this article we’ll look at one of the fastest ways to make use of threading and subprocesses in python, the thread and process. And a thread is a unit of execution. Thread Process Subprocess.
From www.youtube.com
FANG Interview Question Process vs Thread YouTube Thread Process Subprocess We’ll use the python subprocess module to safely execute external commands, capture the output,. In this article we’ll look at one of the fastest ways to make use of threading and subprocesses in python, the thread and process. And a thread is a unit of execution within a process. By definition, a process is an instance of a program running. Thread Process Subprocess.
From access.redhat.com
Chapter 5. BPMN2 subprocesses in process designer Red Hat Product Thread Process Subprocess In this article we’ll look at one of the fastest ways to make use of threading and subprocesses in python, the thread and process. By definition, a process is an instance of a program running on a computer. And a thread is a unit of execution within a process. We’ll use the python subprocess module to safely execute external commands,. Thread Process Subprocess.