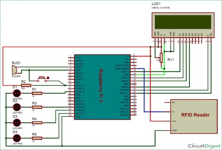
Raspberry Pi Time Attendance . In this tutorial, i will show you how to build raspberry pi rfid attendance system complete process, below are some of the things you. On this rfid based attendance device undertaking, i can explain you ways are we able to count number of attendance routinely. Rfid based attendance system using raspberry pi: During normal operation of the logging station, display shows current date and time and calls for action selection. This project is an attendance system built using raspberry pi 4, rfid technology, a camera for facial recognition, and smtp for email.
from www.youtube.com
Rfid based attendance system using raspberry pi: During normal operation of the logging station, display shows current date and time and calls for action selection. In this tutorial, i will show you how to build raspberry pi rfid attendance system complete process, below are some of the things you. On this rfid based attendance device undertaking, i can explain you ways are we able to count number of attendance routinely. This project is an attendance system built using raspberry pi 4, rfid technology, a camera for facial recognition, and smtp for email.
Raspberry Pi RFID Attendance System YouTube
Raspberry Pi Time Attendance On this rfid based attendance device undertaking, i can explain you ways are we able to count number of attendance routinely. During normal operation of the logging station, display shows current date and time and calls for action selection. On this rfid based attendance device undertaking, i can explain you ways are we able to count number of attendance routinely. In this tutorial, i will show you how to build raspberry pi rfid attendance system complete process, below are some of the things you. This project is an attendance system built using raspberry pi 4, rfid technology, a camera for facial recognition, and smtp for email. Rfid based attendance system using raspberry pi:
From aminoapps.com
Raspberry Pi based RFID time attendance Maker Amino Raspberry Pi Time Attendance In this tutorial, i will show you how to build raspberry pi rfid attendance system complete process, below are some of the things you. During normal operation of the logging station, display shows current date and time and calls for action selection. Rfid based attendance system using raspberry pi: This project is an attendance system built using raspberry pi 4,. Raspberry Pi Time Attendance.
From www.youtube.com
smart attendance system using face recognition On Raspberry Pi Hardware Raspberry Pi Time Attendance In this tutorial, i will show you how to build raspberry pi rfid attendance system complete process, below are some of the things you. This project is an attendance system built using raspberry pi 4, rfid technology, a camera for facial recognition, and smtp for email. Rfid based attendance system using raspberry pi: During normal operation of the logging station,. Raspberry Pi Time Attendance.
From mintwithraspberry.blogspot.com
Raspberry Pi Face Recognition Attendance System Raspberry Raspberry Pi Time Attendance On this rfid based attendance device undertaking, i can explain you ways are we able to count number of attendance routinely. During normal operation of the logging station, display shows current date and time and calls for action selection. In this tutorial, i will show you how to build raspberry pi rfid attendance system complete process, below are some of. Raspberry Pi Time Attendance.
From ernimfa.weebly.com
Fingerprint attendance system with raspberry pi ernimfa Raspberry Pi Time Attendance During normal operation of the logging station, display shows current date and time and calls for action selection. Rfid based attendance system using raspberry pi: On this rfid based attendance device undertaking, i can explain you ways are we able to count number of attendance routinely. This project is an attendance system built using raspberry pi 4, rfid technology, a. Raspberry Pi Time Attendance.
From www.theengineeringprojects.com
Smart Attendance System using RFID with Raspberry Pi 4 The Raspberry Pi Time Attendance On this rfid based attendance device undertaking, i can explain you ways are we able to count number of attendance routinely. In this tutorial, i will show you how to build raspberry pi rfid attendance system complete process, below are some of the things you. This project is an attendance system built using raspberry pi 4, rfid technology, a camera. Raspberry Pi Time Attendance.
From aminoapps.com
Raspberry Pi based RFID time attendance Maker Amino Raspberry Pi Time Attendance This project is an attendance system built using raspberry pi 4, rfid technology, a camera for facial recognition, and smtp for email. On this rfid based attendance device undertaking, i can explain you ways are we able to count number of attendance routinely. Rfid based attendance system using raspberry pi: In this tutorial, i will show you how to build. Raspberry Pi Time Attendance.
From www.raspberrylovers.com
Face Recognition Attendance System Using Raspberry Pi Raspberry Raspberry Pi Time Attendance During normal operation of the logging station, display shows current date and time and calls for action selection. On this rfid based attendance device undertaking, i can explain you ways are we able to count number of attendance routinely. This project is an attendance system built using raspberry pi 4, rfid technology, a camera for facial recognition, and smtp for. Raspberry Pi Time Attendance.
From www.learnelectronicsindia.com
Fingerprint Sensorbased attendance system using Raspberry Pi Raspberry Pi Time Attendance On this rfid based attendance device undertaking, i can explain you ways are we able to count number of attendance routinely. This project is an attendance system built using raspberry pi 4, rfid technology, a camera for facial recognition, and smtp for email. During normal operation of the logging station, display shows current date and time and calls for action. Raspberry Pi Time Attendance.
From lanavino.weebly.com
Fingerprint attendance system with raspberry pi lanavino Raspberry Pi Time Attendance On this rfid based attendance device undertaking, i can explain you ways are we able to count number of attendance routinely. Rfid based attendance system using raspberry pi: During normal operation of the logging station, display shows current date and time and calls for action selection. This project is an attendance system built using raspberry pi 4, rfid technology, a. Raspberry Pi Time Attendance.
From pimylifeup.com
Build a Raspberry Pi RFID Attendance System Pi My Life Up Raspberry Pi Time Attendance During normal operation of the logging station, display shows current date and time and calls for action selection. This project is an attendance system built using raspberry pi 4, rfid technology, a camera for facial recognition, and smtp for email. In this tutorial, i will show you how to build raspberry pi rfid attendance system complete process, below are some. Raspberry Pi Time Attendance.
From aminoapps.com
Raspberry Pi based RFID time attendance Maker Amino Raspberry Pi Time Attendance Rfid based attendance system using raspberry pi: In this tutorial, i will show you how to build raspberry pi rfid attendance system complete process, below are some of the things you. This project is an attendance system built using raspberry pi 4, rfid technology, a camera for facial recognition, and smtp for email. During normal operation of the logging station,. Raspberry Pi Time Attendance.
From www.raspberrylovers.com
Face Recognition Attendance System Raspberry Pi Raspberry Raspberry Pi Time Attendance This project is an attendance system built using raspberry pi 4, rfid technology, a camera for facial recognition, and smtp for email. On this rfid based attendance device undertaking, i can explain you ways are we able to count number of attendance routinely. In this tutorial, i will show you how to build raspberry pi rfid attendance system complete process,. Raspberry Pi Time Attendance.
From www.electronicwings.com
The Application Based Attendance System by Raspberry Pi project Raspberry Pi Time Attendance In this tutorial, i will show you how to build raspberry pi rfid attendance system complete process, below are some of the things you. On this rfid based attendance device undertaking, i can explain you ways are we able to count number of attendance routinely. Rfid based attendance system using raspberry pi: During normal operation of the logging station, display. Raspberry Pi Time Attendance.
From www.theengineeringprojects.com
Smart Attendance System using RFID with Raspberry Pi 4 The Raspberry Pi Time Attendance On this rfid based attendance device undertaking, i can explain you ways are we able to count number of attendance routinely. In this tutorial, i will show you how to build raspberry pi rfid attendance system complete process, below are some of the things you. During normal operation of the logging station, display shows current date and time and calls. Raspberry Pi Time Attendance.
From www.youtube.com
Raspberry Pi RFID Attendance System YouTube Raspberry Pi Time Attendance In this tutorial, i will show you how to build raspberry pi rfid attendance system complete process, below are some of the things you. During normal operation of the logging station, display shows current date and time and calls for action selection. Rfid based attendance system using raspberry pi: On this rfid based attendance device undertaking, i can explain you. Raspberry Pi Time Attendance.
From www.yumpu.com
Advance_Attendance_using_Raspberry_pi Raspberry Pi Time Attendance Rfid based attendance system using raspberry pi: During normal operation of the logging station, display shows current date and time and calls for action selection. On this rfid based attendance device undertaking, i can explain you ways are we able to count number of attendance routinely. In this tutorial, i will show you how to build raspberry pi rfid attendance. Raspberry Pi Time Attendance.
From aminoapps.com
Raspberry Pi based RFID time attendance Maker Amino Raspberry Pi Time Attendance During normal operation of the logging station, display shows current date and time and calls for action selection. In this tutorial, i will show you how to build raspberry pi rfid attendance system complete process, below are some of the things you. On this rfid based attendance device undertaking, i can explain you ways are we able to count number. Raspberry Pi Time Attendance.
From www.engineersgarage.com
DIY Time And Attendance System With Phidgets And Raspberry Pi Raspberry Pi Time Attendance In this tutorial, i will show you how to build raspberry pi rfid attendance system complete process, below are some of the things you. During normal operation of the logging station, display shows current date and time and calls for action selection. Rfid based attendance system using raspberry pi: On this rfid based attendance device undertaking, i can explain you. Raspberry Pi Time Attendance.
From www.theengineeringprojects.com
Smart Attendance System using RFID with Raspberry Pi 4 The Raspberry Pi Time Attendance This project is an attendance system built using raspberry pi 4, rfid technology, a camera for facial recognition, and smtp for email. In this tutorial, i will show you how to build raspberry pi rfid attendance system complete process, below are some of the things you. Rfid based attendance system using raspberry pi: During normal operation of the logging station,. Raspberry Pi Time Attendance.
From aminoapps.com
Raspberry Pi based RFID time attendance Maker Amino Raspberry Pi Time Attendance During normal operation of the logging station, display shows current date and time and calls for action selection. In this tutorial, i will show you how to build raspberry pi rfid attendance system complete process, below are some of the things you. Rfid based attendance system using raspberry pi: This project is an attendance system built using raspberry pi 4,. Raspberry Pi Time Attendance.
From www.instructables.com
Attendance System Using Raspberry Pi and NFC Tag Reader 4 Steps Raspberry Pi Time Attendance During normal operation of the logging station, display shows current date and time and calls for action selection. On this rfid based attendance device undertaking, i can explain you ways are we able to count number of attendance routinely. This project is an attendance system built using raspberry pi 4, rfid technology, a camera for facial recognition, and smtp for. Raspberry Pi Time Attendance.
From www.theengineeringprojects.com
Smart Attendance System using RFID with Raspberry Pi 4 The Raspberry Pi Time Attendance This project is an attendance system built using raspberry pi 4, rfid technology, a camera for facial recognition, and smtp for email. During normal operation of the logging station, display shows current date and time and calls for action selection. Rfid based attendance system using raspberry pi: On this rfid based attendance device undertaking, i can explain you ways are. Raspberry Pi Time Attendance.
From www.hackster.io
Attendance system using Raspberry Pi 4 and RFID module Hackster.io Raspberry Pi Time Attendance During normal operation of the logging station, display shows current date and time and calls for action selection. Rfid based attendance system using raspberry pi: In this tutorial, i will show you how to build raspberry pi rfid attendance system complete process, below are some of the things you. This project is an attendance system built using raspberry pi 4,. Raspberry Pi Time Attendance.
From pimylifeup.com
Build a Raspberry Pi RFID Attendance System Pi My Life Up Raspberry Pi Time Attendance During normal operation of the logging station, display shows current date and time and calls for action selection. This project is an attendance system built using raspberry pi 4, rfid technology, a camera for facial recognition, and smtp for email. Rfid based attendance system using raspberry pi: On this rfid based attendance device undertaking, i can explain you ways are. Raspberry Pi Time Attendance.
From mintwithraspberry.blogspot.com
Raspberry Pi Face Recognition Attendance System Raspberry Raspberry Pi Time Attendance This project is an attendance system built using raspberry pi 4, rfid technology, a camera for facial recognition, and smtp for email. Rfid based attendance system using raspberry pi: During normal operation of the logging station, display shows current date and time and calls for action selection. On this rfid based attendance device undertaking, i can explain you ways are. Raspberry Pi Time Attendance.
From technicalustad.com
How to Build Attendance system with Raspberry Pi using RFID Module Raspberry Pi Time Attendance Rfid based attendance system using raspberry pi: This project is an attendance system built using raspberry pi 4, rfid technology, a camera for facial recognition, and smtp for email. During normal operation of the logging station, display shows current date and time and calls for action selection. In this tutorial, i will show you how to build raspberry pi rfid. Raspberry Pi Time Attendance.
From abaday.com
Raspberry Pi and RFID Based Attendance System Raspberry Pi Time Attendance Rfid based attendance system using raspberry pi: In this tutorial, i will show you how to build raspberry pi rfid attendance system complete process, below are some of the things you. This project is an attendance system built using raspberry pi 4, rfid technology, a camera for facial recognition, and smtp for email. On this rfid based attendance device undertaking,. Raspberry Pi Time Attendance.
From www.instructables.com
Fingerprint and RFID Based Attendance System Using Raspberry Pi and Raspberry Pi Time Attendance In this tutorial, i will show you how to build raspberry pi rfid attendance system complete process, below are some of the things you. Rfid based attendance system using raspberry pi: This project is an attendance system built using raspberry pi 4, rfid technology, a camera for facial recognition, and smtp for email. During normal operation of the logging station,. Raspberry Pi Time Attendance.
From aminoapps.com
Raspberry Pi based RFID time attendance Maker Amino Raspberry Pi Time Attendance During normal operation of the logging station, display shows current date and time and calls for action selection. Rfid based attendance system using raspberry pi: This project is an attendance system built using raspberry pi 4, rfid technology, a camera for facial recognition, and smtp for email. On this rfid based attendance device undertaking, i can explain you ways are. Raspberry Pi Time Attendance.
From www.theengineeringprojects.com
Smart Attendance System using RFID with Raspberry Pi 4 The Raspberry Pi Time Attendance In this tutorial, i will show you how to build raspberry pi rfid attendance system complete process, below are some of the things you. This project is an attendance system built using raspberry pi 4, rfid technology, a camera for facial recognition, and smtp for email. During normal operation of the logging station, display shows current date and time and. Raspberry Pi Time Attendance.
From exonhtvoi.blob.core.windows.net
Raspberry Pi System Clock Synchronized Yes at Jennie Keith blog Raspberry Pi Time Attendance Rfid based attendance system using raspberry pi: This project is an attendance system built using raspberry pi 4, rfid technology, a camera for facial recognition, and smtp for email. In this tutorial, i will show you how to build raspberry pi rfid attendance system complete process, below are some of the things you. On this rfid based attendance device undertaking,. Raspberry Pi Time Attendance.
From aminoapps.com
Raspberry Pi based RFID time attendance Maker Amino Raspberry Pi Time Attendance On this rfid based attendance device undertaking, i can explain you ways are we able to count number of attendance routinely. In this tutorial, i will show you how to build raspberry pi rfid attendance system complete process, below are some of the things you. Rfid based attendance system using raspberry pi: During normal operation of the logging station, display. Raspberry Pi Time Attendance.
From aminoapps.com
Raspberry Pi based RFID time attendance Maker Amino Raspberry Pi Time Attendance On this rfid based attendance device undertaking, i can explain you ways are we able to count number of attendance routinely. Rfid based attendance system using raspberry pi: During normal operation of the logging station, display shows current date and time and calls for action selection. In this tutorial, i will show you how to build raspberry pi rfid attendance. Raspberry Pi Time Attendance.
From www.youtube.com
How to Build Attendance system with Raspberry Pi using RFID Module Raspberry Pi Time Attendance Rfid based attendance system using raspberry pi: On this rfid based attendance device undertaking, i can explain you ways are we able to count number of attendance routinely. In this tutorial, i will show you how to build raspberry pi rfid attendance system complete process, below are some of the things you. During normal operation of the logging station, display. Raspberry Pi Time Attendance.
From www.learnelectronicsindia.com
Fingerprint Sensorbased attendance system using Raspberry Pi Raspberry Pi Time Attendance On this rfid based attendance device undertaking, i can explain you ways are we able to count number of attendance routinely. Rfid based attendance system using raspberry pi: During normal operation of the logging station, display shows current date and time and calls for action selection. In this tutorial, i will show you how to build raspberry pi rfid attendance. Raspberry Pi Time Attendance.