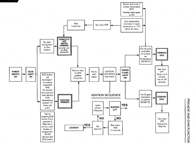
Preheat Mode Worcester Bosch . Manual activation of preheat/eco mode: Wall hung rsf gas fired condensing combi boiler. to turn on the eco or eco time settings for the worcester greenstar 30i water heater, follow these steps: — the worcester combination boilers have a preheat function that you can. — what is 'eco' mode on a worcester bosch boiler and how do you use.
from www.ajmadison.com
— the worcester combination boilers have a preheat function that you can. Manual activation of preheat/eco mode: to turn on the eco or eco time settings for the worcester greenstar 30i water heater, follow these steps: Wall hung rsf gas fired condensing combi boiler. — what is 'eco' mode on a worcester bosch boiler and how do you use.
Bosch HIIP055U 30 Inch SlideIn Induction Range with True Convection
Preheat Mode Worcester Bosch — the worcester combination boilers have a preheat function that you can. Manual activation of preheat/eco mode: — the worcester combination boilers have a preheat function that you can. to turn on the eco or eco time settings for the worcester greenstar 30i water heater, follow these steps: — what is 'eco' mode on a worcester bosch boiler and how do you use. Wall hung rsf gas fired condensing combi boiler.
From www.ajmadison.com
Bosch HIIP055U 30 Inch SlideIn Induction Range with True Convection Preheat Mode Worcester Bosch to turn on the eco or eco time settings for the worcester greenstar 30i water heater, follow these steps: — the worcester combination boilers have a preheat function that you can. Wall hung rsf gas fired condensing combi boiler. Manual activation of preheat/eco mode: — what is 'eco' mode on a worcester bosch boiler and how do. Preheat Mode Worcester Bosch.
From dxongrqgv.blob.core.windows.net
Oven Symbols Meaning at Summer Washburn blog Preheat Mode Worcester Bosch to turn on the eco or eco time settings for the worcester greenstar 30i water heater, follow these steps: — what is 'eco' mode on a worcester bosch boiler and how do you use. — the worcester combination boilers have a preheat function that you can. Wall hung rsf gas fired condensing combi boiler. Manual activation of. Preheat Mode Worcester Bosch.
From www.europages.co.uk
Bosch Air preheating system APH, Bosch Components Air preheating Preheat Mode Worcester Bosch Wall hung rsf gas fired condensing combi boiler. — what is 'eco' mode on a worcester bosch boiler and how do you use. — the worcester combination boilers have a preheat function that you can. to turn on the eco or eco time settings for the worcester greenstar 30i water heater, follow these steps: Manual activation of. Preheat Mode Worcester Bosch.
From gypsyvapes.com
What is a Preheat Mode? Is it good for concentrated oil Preheat Mode Worcester Bosch to turn on the eco or eco time settings for the worcester greenstar 30i water heater, follow these steps: — the worcester combination boilers have a preheat function that you can. Manual activation of preheat/eco mode: — what is 'eco' mode on a worcester bosch boiler and how do you use. Wall hung rsf gas fired condensing. Preheat Mode Worcester Bosch.
From www.ajmadison.com
Bosch HBN8451UC 27 Inch Single Electric Wall Oven with European Preheat Mode Worcester Bosch Wall hung rsf gas fired condensing combi boiler. — what is 'eco' mode on a worcester bosch boiler and how do you use. — the worcester combination boilers have a preheat function that you can. to turn on the eco or eco time settings for the worcester greenstar 30i water heater, follow these steps: Manual activation of. Preheat Mode Worcester Bosch.
From www.worcesterboschboiler.com
Troubleshooting Worcester Bosch Boiler Preheat Mode Worcester Bosch to turn on the eco or eco time settings for the worcester greenstar 30i water heater, follow these steps: Manual activation of preheat/eco mode: — the worcester combination boilers have a preheat function that you can. — what is 'eco' mode on a worcester bosch boiler and how do you use. Wall hung rsf gas fired condensing. Preheat Mode Worcester Bosch.
From www.reddit.com
Does anybody know what this symbol/code is on my Worcester Bosch boiler Preheat Mode Worcester Bosch — the worcester combination boilers have a preheat function that you can. Manual activation of preheat/eco mode: Wall hung rsf gas fired condensing combi boiler. — what is 'eco' mode on a worcester bosch boiler and how do you use. to turn on the eco or eco time settings for the worcester greenstar 30i water heater, follow. Preheat Mode Worcester Bosch.
From www.ajmadison.com
Bosch HBL8461UC 30 Inch Single Electric Wall Oven with 4.6 cu. ft Preheat Mode Worcester Bosch Manual activation of preheat/eco mode: — the worcester combination boilers have a preheat function that you can. — what is 'eco' mode on a worcester bosch boiler and how do you use. Wall hung rsf gas fired condensing combi boiler. to turn on the eco or eco time settings for the worcester greenstar 30i water heater, follow. Preheat Mode Worcester Bosch.
From www.ajmadison.com
Bosch HEI8056U 30 Inch SlideIn Electric Range with 5 Elements, 4.6 cu Preheat Mode Worcester Bosch Manual activation of preheat/eco mode: Wall hung rsf gas fired condensing combi boiler. to turn on the eco or eco time settings for the worcester greenstar 30i water heater, follow these steps: — what is 'eco' mode on a worcester bosch boiler and how do you use. — the worcester combination boilers have a preheat function that. Preheat Mode Worcester Bosch.
From dxoipduzm.blob.core.windows.net
How To Turn Off Preheat On Worcester Boiler Greenstar at Stephen Preheat Mode Worcester Bosch Wall hung rsf gas fired condensing combi boiler. — what is 'eco' mode on a worcester bosch boiler and how do you use. to turn on the eco or eco time settings for the worcester greenstar 30i water heater, follow these steps: Manual activation of preheat/eco mode: — the worcester combination boilers have a preheat function that. Preheat Mode Worcester Bosch.
From www.ajmadison.com
Bosch HBLP451RUC 30 Inch Single Electric Wall Oven with 4.6 cu. ft Preheat Mode Worcester Bosch — the worcester combination boilers have a preheat function that you can. Wall hung rsf gas fired condensing combi boiler. to turn on the eco or eco time settings for the worcester greenstar 30i water heater, follow these steps: — what is 'eco' mode on a worcester bosch boiler and how do you use. Manual activation of. Preheat Mode Worcester Bosch.
From www.taiwantrade.com
Heat Pump with Direct and Preheating Modes(ODM/OEM) Preheat Mode Worcester Bosch to turn on the eco or eco time settings for the worcester greenstar 30i water heater, follow these steps: Manual activation of preheat/eco mode: Wall hung rsf gas fired condensing combi boiler. — what is 'eco' mode on a worcester bosch boiler and how do you use. — the worcester combination boilers have a preheat function that. Preheat Mode Worcester Bosch.
From foodsguy.com
How To Preheat A Toaster Oven Foods Guy Preheat Mode Worcester Bosch — what is 'eco' mode on a worcester bosch boiler and how do you use. Manual activation of preheat/eco mode: to turn on the eco or eco time settings for the worcester greenstar 30i water heater, follow these steps: Wall hung rsf gas fired condensing combi boiler. — the worcester combination boilers have a preheat function that. Preheat Mode Worcester Bosch.
From www.ajmadison.com
Bosch HEI8056U 30 Inch SlideIn Electric Range with 5 Elements, 4.6 cu Preheat Mode Worcester Bosch Wall hung rsf gas fired condensing combi boiler. — the worcester combination boilers have a preheat function that you can. to turn on the eco or eco time settings for the worcester greenstar 30i water heater, follow these steps: Manual activation of preheat/eco mode: — what is 'eco' mode on a worcester bosch boiler and how do. Preheat Mode Worcester Bosch.
From smart-boilers.co.uk
Worcester Bosch Greenstar 2000 25kW Combi Boiler Smart Boilers Preheat Mode Worcester Bosch Manual activation of preheat/eco mode: Wall hung rsf gas fired condensing combi boiler. — what is 'eco' mode on a worcester bosch boiler and how do you use. — the worcester combination boilers have a preheat function that you can. to turn on the eco or eco time settings for the worcester greenstar 30i water heater, follow. Preheat Mode Worcester Bosch.
From www.gumtree.com
WORCESTER BOSCH GREENSTAR 24i JUNIOR WALL HUNG CONDENSING GAS BOILER Preheat Mode Worcester Bosch to turn on the eco or eco time settings for the worcester greenstar 30i water heater, follow these steps: Manual activation of preheat/eco mode: — what is 'eco' mode on a worcester bosch boiler and how do you use. Wall hung rsf gas fired condensing combi boiler. — the worcester combination boilers have a preheat function that. Preheat Mode Worcester Bosch.
From www.plessers.com
Bosch HBLP451UC 30" Single Electric Wall Oven with 4.6 cu. ft. European Preheat Mode Worcester Bosch Wall hung rsf gas fired condensing combi boiler. Manual activation of preheat/eco mode: — what is 'eco' mode on a worcester bosch boiler and how do you use. to turn on the eco or eco time settings for the worcester greenstar 30i water heater, follow these steps: — the worcester combination boilers have a preheat function that. Preheat Mode Worcester Bosch.
From www.dsmplumbingandheatingdirect.co.uk
Worcester Worcester Greenstar 30i (ErP) Combination Boiler 7733600005 Preheat Mode Worcester Bosch to turn on the eco or eco time settings for the worcester greenstar 30i water heater, follow these steps: Manual activation of preheat/eco mode: — what is 'eco' mode on a worcester bosch boiler and how do you use. — the worcester combination boilers have a preheat function that you can. Wall hung rsf gas fired condensing. Preheat Mode Worcester Bosch.
From www.youtube.com
Setting your temperatures on the WorcesterBosch Style combi boiler Preheat Mode Worcester Bosch Wall hung rsf gas fired condensing combi boiler. to turn on the eco or eco time settings for the worcester greenstar 30i water heater, follow these steps: — what is 'eco' mode on a worcester bosch boiler and how do you use. — the worcester combination boilers have a preheat function that you can. Manual activation of. Preheat Mode Worcester Bosch.
From www.ajmadison.com
Bosch HBLP451LUC 30 Inch Single Electric Wall Oven with 4.6 cu. ft Preheat Mode Worcester Bosch — what is 'eco' mode on a worcester bosch boiler and how do you use. Manual activation of preheat/eco mode: Wall hung rsf gas fired condensing combi boiler. — the worcester combination boilers have a preheat function that you can. to turn on the eco or eco time settings for the worcester greenstar 30i water heater, follow. Preheat Mode Worcester Bosch.
From www.pinterest.co.uk
worcester greenstar 36cdi compact Gas boiler, Worcester bosch Preheat Mode Worcester Bosch Wall hung rsf gas fired condensing combi boiler. Manual activation of preheat/eco mode: — the worcester combination boilers have a preheat function that you can. to turn on the eco or eco time settings for the worcester greenstar 30i water heater, follow these steps: — what is 'eco' mode on a worcester bosch boiler and how do. Preheat Mode Worcester Bosch.
From ajmadison.com
Bosch HBLP651LUC 30 Inch Double Electric Wall Oven with 4.6 cu. ft Preheat Mode Worcester Bosch to turn on the eco or eco time settings for the worcester greenstar 30i water heater, follow these steps: — what is 'eco' mode on a worcester bosch boiler and how do you use. Manual activation of preheat/eco mode: — the worcester combination boilers have a preheat function that you can. Wall hung rsf gas fired condensing. Preheat Mode Worcester Bosch.
From www.diynot.com
Repressurised my worcester 37dci and get this? DIYnot Forums Preheat Mode Worcester Bosch Manual activation of preheat/eco mode: — the worcester combination boilers have a preheat function that you can. to turn on the eco or eco time settings for the worcester greenstar 30i water heater, follow these steps: Wall hung rsf gas fired condensing combi boiler. — what is 'eco' mode on a worcester bosch boiler and how do. Preheat Mode Worcester Bosch.
From www.pinterest.nz
an info sheet with instructions on how to use oven symbols Preheat Mode Worcester Bosch — the worcester combination boilers have a preheat function that you can. Wall hung rsf gas fired condensing combi boiler. Manual activation of preheat/eco mode: — what is 'eco' mode on a worcester bosch boiler and how do you use. to turn on the eco or eco time settings for the worcester greenstar 30i water heater, follow. Preheat Mode Worcester Bosch.
From www.youtube.com
Worcester Bosch ECO button what is it and what does it do? YouTube Preheat Mode Worcester Bosch — what is 'eco' mode on a worcester bosch boiler and how do you use. — the worcester combination boilers have a preheat function that you can. to turn on the eco or eco time settings for the worcester greenstar 30i water heater, follow these steps: Manual activation of preheat/eco mode: Wall hung rsf gas fired condensing. Preheat Mode Worcester Bosch.
From www.ctecoconsultants.co.uk
Common Worcester Bosch Boiler Error Codes & What They Mean C&T ECO Preheat Mode Worcester Bosch — what is 'eco' mode on a worcester bosch boiler and how do you use. Wall hung rsf gas fired condensing combi boiler. to turn on the eco or eco time settings for the worcester greenstar 30i water heater, follow these steps: Manual activation of preheat/eco mode: — the worcester combination boilers have a preheat function that. Preheat Mode Worcester Bosch.
From www.ajmadison.com
Bosch HEIP056U 30 Inch SlideIn Electric Range with 5 Elements, 4.6 cu Preheat Mode Worcester Bosch to turn on the eco or eco time settings for the worcester greenstar 30i water heater, follow these steps: Wall hung rsf gas fired condensing combi boiler. — what is 'eco' mode on a worcester bosch boiler and how do you use. Manual activation of preheat/eco mode: — the worcester combination boilers have a preheat function that. Preheat Mode Worcester Bosch.
From www.ajmadison.com
Bosch HBL8651UC 30 Inch Double Electric Wall Oven with 4.6 cu. ft Preheat Mode Worcester Bosch Wall hung rsf gas fired condensing combi boiler. to turn on the eco or eco time settings for the worcester greenstar 30i water heater, follow these steps: Manual activation of preheat/eco mode: — what is 'eco' mode on a worcester bosch boiler and how do you use. — the worcester combination boilers have a preheat function that. Preheat Mode Worcester Bosch.
From exojrzcfd.blob.core.windows.net
What Is The Preheat Symbol On An Oven at William Wheeler blog Preheat Mode Worcester Bosch to turn on the eco or eco time settings for the worcester greenstar 30i water heater, follow these steps: Manual activation of preheat/eco mode: — the worcester combination boilers have a preheat function that you can. — what is 'eco' mode on a worcester bosch boiler and how do you use. Wall hung rsf gas fired condensing. Preheat Mode Worcester Bosch.
From exonhwsjg.blob.core.windows.net
Greenstar Boiler Dripping Water at Jessica Losada blog Preheat Mode Worcester Bosch — what is 'eco' mode on a worcester bosch boiler and how do you use. Wall hung rsf gas fired condensing combi boiler. to turn on the eco or eco time settings for the worcester greenstar 30i water heater, follow these steps: — the worcester combination boilers have a preheat function that you can. Manual activation of. Preheat Mode Worcester Bosch.
From shellysavonlea.net
How To Relight Pilot Light On Worcester Bosch Boiler Shelly Lighting Preheat Mode Worcester Bosch Manual activation of preheat/eco mode: to turn on the eco or eco time settings for the worcester greenstar 30i water heater, follow these steps: Wall hung rsf gas fired condensing combi boiler. — the worcester combination boilers have a preheat function that you can. — what is 'eco' mode on a worcester bosch boiler and how do. Preheat Mode Worcester Bosch.
From ajmadison.com
Bosch HBN8651UC 27 Inch Double Electric Wall Oven with 4.1 cu. ft Preheat Mode Worcester Bosch — what is 'eco' mode on a worcester bosch boiler and how do you use. Wall hung rsf gas fired condensing combi boiler. — the worcester combination boilers have a preheat function that you can. Manual activation of preheat/eco mode: to turn on the eco or eco time settings for the worcester greenstar 30i water heater, follow. Preheat Mode Worcester Bosch.
From exoehqymm.blob.core.windows.net
Why Would Pilot Light Go Out On Boiler at Daniel Fernandez blog Preheat Mode Worcester Bosch — the worcester combination boilers have a preheat function that you can. — what is 'eco' mode on a worcester bosch boiler and how do you use. Manual activation of preheat/eco mode: Wall hung rsf gas fired condensing combi boiler. to turn on the eco or eco time settings for the worcester greenstar 30i water heater, follow. Preheat Mode Worcester Bosch.
From www.youtube.com
Worcester Bosch Greenstar 4000 menus and sounds YouTube Preheat Mode Worcester Bosch Manual activation of preheat/eco mode: — the worcester combination boilers have a preheat function that you can. — what is 'eco' mode on a worcester bosch boiler and how do you use. to turn on the eco or eco time settings for the worcester greenstar 30i water heater, follow these steps: Wall hung rsf gas fired condensing. Preheat Mode Worcester Bosch.
From dxohxvbyw.blob.core.windows.net
Bosch Gas Cooker Grill Not Working at Bradley May blog Preheat Mode Worcester Bosch to turn on the eco or eco time settings for the worcester greenstar 30i water heater, follow these steps: — what is 'eco' mode on a worcester bosch boiler and how do you use. Wall hung rsf gas fired condensing combi boiler. — the worcester combination boilers have a preheat function that you can. Manual activation of. Preheat Mode Worcester Bosch.