Bias Oscillator Coil . How to bias analog tape recorders. In this instructables i am going to make an electronic circuit to erase (demagnetize) a recorded. Bias oscillator is used in tape. Colpitts crystal oscillator • schematic shows some practical values and one way to accomplish bias. The bias oscillator schematic on the right shows d.c. Tape bias is the term for two techniques, ac bias and dc bias, that improve the fidelity of analogue tape recorders. It is possible to use dc bias, but that only allows you to use less than half of the (magnetic) dynamic range of the tape. The following is a description of how to set correct bias current, for any combination of speed, tape type, record. Dc bias is the addition of direct. • crystal operates above series resonance and acts like a very high q. So they purposely built a high frequency oscillator into the deck to provide a high frequency signal that, when mixed with an audio signal during. In this instructables i want to show you how you can make a bias oscillator circuit for erasing magnetic tape. Resistance measurements of the echoerc model t7e inductor coil windings (3.5ω, 3.5ω.
from forumelectrical.com
Bias oscillator is used in tape. Resistance measurements of the echoerc model t7e inductor coil windings (3.5ω, 3.5ω. In this instructables i am going to make an electronic circuit to erase (demagnetize) a recorded. In this instructables i want to show you how you can make a bias oscillator circuit for erasing magnetic tape. It is possible to use dc bias, but that only allows you to use less than half of the (magnetic) dynamic range of the tape. Dc bias is the addition of direct. • crystal operates above series resonance and acts like a very high q. So they purposely built a high frequency oscillator into the deck to provide a high frequency signal that, when mixed with an audio signal during. The following is a description of how to set correct bias current, for any combination of speed, tape type, record. How to bias analog tape recorders.
What is the function of Oscillator?
Bias Oscillator Coil Bias oscillator is used in tape. Resistance measurements of the echoerc model t7e inductor coil windings (3.5ω, 3.5ω. So they purposely built a high frequency oscillator into the deck to provide a high frequency signal that, when mixed with an audio signal during. Colpitts crystal oscillator • schematic shows some practical values and one way to accomplish bias. • crystal operates above series resonance and acts like a very high q. The bias oscillator schematic on the right shows d.c. How to bias analog tape recorders. Tape bias is the term for two techniques, ac bias and dc bias, that improve the fidelity of analogue tape recorders. In this instructables i am going to make an electronic circuit to erase (demagnetize) a recorded. It is possible to use dc bias, but that only allows you to use less than half of the (magnetic) dynamic range of the tape. Bias oscillator is used in tape. The following is a description of how to set correct bias current, for any combination of speed, tape type, record. Dc bias is the addition of direct. In this instructables i want to show you how you can make a bias oscillator circuit for erasing magnetic tape.
From www.instructables.com
Bias Oscillator 4 Steps Instructables Bias Oscillator Coil How to bias analog tape recorders. Dc bias is the addition of direct. The following is a description of how to set correct bias current, for any combination of speed, tape type, record. • crystal operates above series resonance and acts like a very high q. The bias oscillator schematic on the right shows d.c. It is possible to use. Bias Oscillator Coil.
From www.mdpi.com
Sensors Free FullText SwitchedBiasing Techniques for CMOS Voltage Bias Oscillator Coil Resistance measurements of the echoerc model t7e inductor coil windings (3.5ω, 3.5ω. Bias oscillator is used in tape. In this instructables i am going to make an electronic circuit to erase (demagnetize) a recorded. In this instructables i want to show you how you can make a bias oscillator circuit for erasing magnetic tape. • crystal operates above series resonance. Bias Oscillator Coil.
From www.youtube.com
Making a Bias Oscillator YouTube Bias Oscillator Coil The bias oscillator schematic on the right shows d.c. Dc bias is the addition of direct. • crystal operates above series resonance and acts like a very high q. In this instructables i am going to make an electronic circuit to erase (demagnetize) a recorded. Tape bias is the term for two techniques, ac bias and dc bias, that improve. Bias Oscillator Coil.
From www.researchgate.net
Topbiased classC oscillator. Download Scientific Diagram Bias Oscillator Coil Resistance measurements of the echoerc model t7e inductor coil windings (3.5ω, 3.5ω. Dc bias is the addition of direct. Tape bias is the term for two techniques, ac bias and dc bias, that improve the fidelity of analogue tape recorders. How to bias analog tape recorders. It is possible to use dc bias, but that only allows you to use. Bias Oscillator Coil.
From www.instructables.com
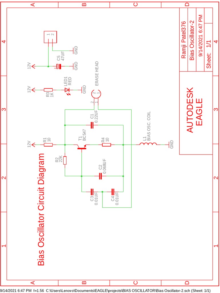
Bias Oscillator Circuit 5 Steps Instructables Bias Oscillator Coil In this instructables i am going to make an electronic circuit to erase (demagnetize) a recorded. Tape bias is the term for two techniques, ac bias and dc bias, that improve the fidelity of analogue tape recorders. It is possible to use dc bias, but that only allows you to use less than half of the (magnetic) dynamic range of. Bias Oscillator Coil.
From www.instructables.com
Bias Oscillator 4 Steps Instructables Bias Oscillator Coil The bias oscillator schematic on the right shows d.c. The following is a description of how to set correct bias current, for any combination of speed, tape type, record. It is possible to use dc bias, but that only allows you to use less than half of the (magnetic) dynamic range of the tape. Resistance measurements of the echoerc model. Bias Oscillator Coil.
From www.instructables.com
Bias Oscillator 4 Steps Instructables Bias Oscillator Coil The following is a description of how to set correct bias current, for any combination of speed, tape type, record. In this instructables i want to show you how you can make a bias oscillator circuit for erasing magnetic tape. In this instructables i am going to make an electronic circuit to erase (demagnetize) a recorded. So they purposely built. Bias Oscillator Coil.
From forumelectrical.com
What is the function of Oscillator? Bias Oscillator Coil Dc bias is the addition of direct. Colpitts crystal oscillator • schematic shows some practical values and one way to accomplish bias. It is possible to use dc bias, but that only allows you to use less than half of the (magnetic) dynamic range of the tape. So they purposely built a high frequency oscillator into the deck to provide. Bias Oscillator Coil.
From www.instructables.com
Bias Oscillator 4 Steps Instructables Bias Oscillator Coil It is possible to use dc bias, but that only allows you to use less than half of the (magnetic) dynamic range of the tape. In this instructables i am going to make an electronic circuit to erase (demagnetize) a recorded. In this instructables i want to show you how you can make a bias oscillator circuit for erasing magnetic. Bias Oscillator Coil.
From www.instructables.com
Bias Oscillator 4 Steps Instructables Bias Oscillator Coil The following is a description of how to set correct bias current, for any combination of speed, tape type, record. It is possible to use dc bias, but that only allows you to use less than half of the (magnetic) dynamic range of the tape. Colpitts crystal oscillator • schematic shows some practical values and one way to accomplish bias.. Bias Oscillator Coil.
From www.vivatubes.com
NOS NIB Miller 6213 Horizontal Oscillator Coil 2" VIVA TUBES Bias Oscillator Coil Tape bias is the term for two techniques, ac bias and dc bias, that improve the fidelity of analogue tape recorders. Dc bias is the addition of direct. The bias oscillator schematic on the right shows d.c. So they purposely built a high frequency oscillator into the deck to provide a high frequency signal that, when mixed with an audio. Bias Oscillator Coil.
From ecstudiosystems.com
Hartley Oscillator Oscillators Basics Electronics Bias Oscillator Coil It is possible to use dc bias, but that only allows you to use less than half of the (magnetic) dynamic range of the tape. Tape bias is the term for two techniques, ac bias and dc bias, that improve the fidelity of analogue tape recorders. So they purposely built a high frequency oscillator into the deck to provide a. Bias Oscillator Coil.
From www.semanticscholar.org
Figure 1 from A LowPower ClassC VoltageControlled Oscillator With Bias Oscillator Coil How to bias analog tape recorders. Bias oscillator is used in tape. It is possible to use dc bias, but that only allows you to use less than half of the (magnetic) dynamic range of the tape. In this instructables i want to show you how you can make a bias oscillator circuit for erasing magnetic tape. In this instructables. Bias Oscillator Coil.
From www.youtube.com
Tape recorder electronics how to make it pt 2 the bias oscillator on Bias Oscillator Coil In this instructables i want to show you how you can make a bias oscillator circuit for erasing magnetic tape. The bias oscillator schematic on the right shows d.c. Dc bias is the addition of direct. The following is a description of how to set correct bias current, for any combination of speed, tape type, record. • crystal operates above. Bias Oscillator Coil.
From www.instructables.com
Bias Oscillator 4 Steps Instructables Bias Oscillator Coil Dc bias is the addition of direct. Colpitts crystal oscillator • schematic shows some practical values and one way to accomplish bias. Bias oscillator is used in tape. • crystal operates above series resonance and acts like a very high q. The following is a description of how to set correct bias current, for any combination of speed, tape type,. Bias Oscillator Coil.
From antiqueradiosandparts.com
Oscillator coil Bias Oscillator Coil Colpitts crystal oscillator • schematic shows some practical values and one way to accomplish bias. Resistance measurements of the echoerc model t7e inductor coil windings (3.5ω, 3.5ω. In this instructables i want to show you how you can make a bias oscillator circuit for erasing magnetic tape. So they purposely built a high frequency oscillator into the deck to provide. Bias Oscillator Coil.
From www.researchgate.net
Clapp oscillator (a) standard complete topology including biasing Bias Oscillator Coil In this instructables i am going to make an electronic circuit to erase (demagnetize) a recorded. It is possible to use dc bias, but that only allows you to use less than half of the (magnetic) dynamic range of the tape. Tape bias is the term for two techniques, ac bias and dc bias, that improve the fidelity of analogue. Bias Oscillator Coil.
From www.instructables.com
Bias Oscillator 4 Steps Instructables Bias Oscillator Coil How to bias analog tape recorders. In this instructables i am going to make an electronic circuit to erase (demagnetize) a recorded. The following is a description of how to set correct bias current, for any combination of speed, tape type, record. It is possible to use dc bias, but that only allows you to use less than half of. Bias Oscillator Coil.
From www.researchgate.net
8. Photograph of the completed bias coil pair in Helmholtz Bias Oscillator Coil Bias oscillator is used in tape. The following is a description of how to set correct bias current, for any combination of speed, tape type, record. It is possible to use dc bias, but that only allows you to use less than half of the (magnetic) dynamic range of the tape. • crystal operates above series resonance and acts like. Bias Oscillator Coil.
From www.instructables.com
Bias Oscillator 4 Steps Instructables Bias Oscillator Coil Dc bias is the addition of direct. Bias oscillator is used in tape. In this instructables i am going to make an electronic circuit to erase (demagnetize) a recorded. In this instructables i want to show you how you can make a bias oscillator circuit for erasing magnetic tape. Tape bias is the term for two techniques, ac bias and. Bias Oscillator Coil.
From www.instructables.com
Bias Oscillator Circuit 5 Steps Instructables Bias Oscillator Coil So they purposely built a high frequency oscillator into the deck to provide a high frequency signal that, when mixed with an audio signal during. The bias oscillator schematic on the right shows d.c. Dc bias is the addition of direct. The following is a description of how to set correct bias current, for any combination of speed, tape type,. Bias Oscillator Coil.
From www.polytechnichub.com
What is an Oscillator? Polytechnic Hub Bias Oscillator Coil The bias oscillator schematic on the right shows d.c. • crystal operates above series resonance and acts like a very high q. It is possible to use dc bias, but that only allows you to use less than half of the (magnetic) dynamic range of the tape. Resistance measurements of the echoerc model t7e inductor coil windings (3.5ω, 3.5ω. In. Bias Oscillator Coil.
From www.researchgate.net
6 Pierce Oscillator with Buffer and Bias. Show also the DC point Bias Oscillator Coil The following is a description of how to set correct bias current, for any combination of speed, tape type, record. In this instructables i am going to make an electronic circuit to erase (demagnetize) a recorded. Resistance measurements of the echoerc model t7e inductor coil windings (3.5ω, 3.5ω. In this instructables i want to show you how you can make. Bias Oscillator Coil.
From www.instructables.com
Bias Oscillator 4 Steps Instructables Bias Oscillator Coil How to bias analog tape recorders. Colpitts crystal oscillator • schematic shows some practical values and one way to accomplish bias. In this instructables i am going to make an electronic circuit to erase (demagnetize) a recorded. It is possible to use dc bias, but that only allows you to use less than half of the (magnetic) dynamic range of. Bias Oscillator Coil.
From www.ee-diary.com
Search Coil EMOSFET Colpitts Oscillator eediary Bias Oscillator Coil Bias oscillator is used in tape. So they purposely built a high frequency oscillator into the deck to provide a high frequency signal that, when mixed with an audio signal during. • crystal operates above series resonance and acts like a very high q. It is possible to use dc bias, but that only allows you to use less than. Bias Oscillator Coil.
From www.youtube.com
How to make Radio oscillator coil YouTube Bias Oscillator Coil Dc bias is the addition of direct. The following is a description of how to set correct bias current, for any combination of speed, tape type, record. Resistance measurements of the echoerc model t7e inductor coil windings (3.5ω, 3.5ω. It is possible to use dc bias, but that only allows you to use less than half of the (magnetic) dynamic. Bias Oscillator Coil.
From www.youtube.com
Audio Oscillator Coil YouTube Bias Oscillator Coil Resistance measurements of the echoerc model t7e inductor coil windings (3.5ω, 3.5ω. • crystal operates above series resonance and acts like a very high q. The bias oscillator schematic on the right shows d.c. It is possible to use dc bias, but that only allows you to use less than half of the (magnetic) dynamic range of the tape. In. Bias Oscillator Coil.
From www.instructables.com
Bias Oscillator 4 Steps Instructables Bias Oscillator Coil The following is a description of how to set correct bias current, for any combination of speed, tape type, record. Bias oscillator is used in tape. In this instructables i am going to make an electronic circuit to erase (demagnetize) a recorded. It is possible to use dc bias, but that only allows you to use less than half of. Bias Oscillator Coil.
From www.instructables.com
Bias Oscillator 4 Steps Instructables Bias Oscillator Coil Dc bias is the addition of direct. • crystal operates above series resonance and acts like a very high q. Resistance measurements of the echoerc model t7e inductor coil windings (3.5ω, 3.5ω. The following is a description of how to set correct bias current, for any combination of speed, tape type, record. Bias oscillator is used in tape. It is. Bias Oscillator Coil.
From www.instructables.com
Bias Oscillator Circuit 5 Steps Instructables Bias Oscillator Coil Tape bias is the term for two techniques, ac bias and dc bias, that improve the fidelity of analogue tape recorders. Resistance measurements of the echoerc model t7e inductor coil windings (3.5ω, 3.5ω. • crystal operates above series resonance and acts like a very high q. In this instructables i am going to make an electronic circuit to erase (demagnetize). Bias Oscillator Coil.
From www.instructables.com
Bias Oscillator 4 Steps Instructables Bias Oscillator Coil Bias oscillator is used in tape. Tape bias is the term for two techniques, ac bias and dc bias, that improve the fidelity of analogue tape recorders. In this instructables i am going to make an electronic circuit to erase (demagnetize) a recorded. In this instructables i want to show you how you can make a bias oscillator circuit for. Bias Oscillator Coil.
From www.scribd.com
Bias Oscillator With Single Transistor PDF Electronic Engineering Bias Oscillator Coil Dc bias is the addition of direct. Resistance measurements of the echoerc model t7e inductor coil windings (3.5ω, 3.5ω. Tape bias is the term for two techniques, ac bias and dc bias, that improve the fidelity of analogue tape recorders. In this instructables i want to show you how you can make a bias oscillator circuit for erasing magnetic tape.. Bias Oscillator Coil.
From www.instructables.com
Bias Oscillator Circuit 5 Steps Instructables Bias Oscillator Coil So they purposely built a high frequency oscillator into the deck to provide a high frequency signal that, when mixed with an audio signal during. In this instructables i am going to make an electronic circuit to erase (demagnetize) a recorded. The following is a description of how to set correct bias current, for any combination of speed, tape type,. Bias Oscillator Coil.
From www.instructables.com
Bias Oscillator Circuit 5 Steps Instructables Bias Oscillator Coil In this instructables i am going to make an electronic circuit to erase (demagnetize) a recorded. It is possible to use dc bias, but that only allows you to use less than half of the (magnetic) dynamic range of the tape. • crystal operates above series resonance and acts like a very high q. Dc bias is the addition of. Bias Oscillator Coil.
From www.numerade.com
SOLVED The circuit in Figure 192 is known as an oscillator because it Bias Oscillator Coil So they purposely built a high frequency oscillator into the deck to provide a high frequency signal that, when mixed with an audio signal during. Bias oscillator is used in tape. Dc bias is the addition of direct. In this instructables i want to show you how you can make a bias oscillator circuit for erasing magnetic tape. In this. Bias Oscillator Coil.