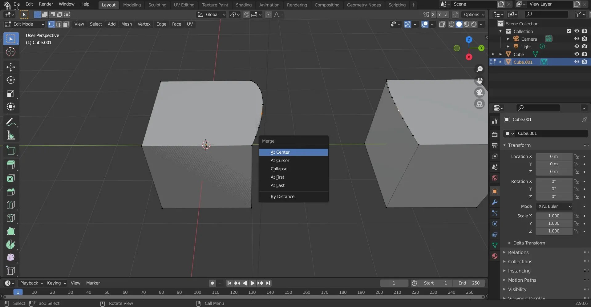
Blender How To Merge Two Edges . Select the vertex and grab it and move to the other vertex (you can use this also with surfaces, edges and so on, it's the little magnet button at the top of the window.). Ctrl e > 'bridge edge loops', with 'merge' checked. Learn how to merge edges in blender with this. This tool allows you to merge all selected vertices to a unique one, dissolving all. Mesh ‣ merge, context menu ‣ merge. In blender, merging edges is an essential tool for creating seamless 3d models. If there are only quads between the edge loops (vertex counts match), select one of the edges between the edge loops, press ctrl+e and select edge. The 'merge' option will remain checked for repetitions of the operation. The most successful way i found was to combine/merge the two objects, with ctrl+k, and then select all the vertices i wanted to merge, pressing m > by distance, and in this case, because it's a. In this tutorial, i’ll go over exactly how to merge edges once and for all, as well as how to remove overlapping edges, how to merge edges to a point, how to bridge edges using faces, and finally,. Press ctrl+e and select bridge edge loops;
        	
		 
	 
    
         
         
        from www.youtube.com 
     
        
        Press ctrl+e and select bridge edge loops; Ctrl e > 'bridge edge loops', with 'merge' checked. The 'merge' option will remain checked for repetitions of the operation. Mesh ‣ merge, context menu ‣ merge. Learn how to merge edges in blender with this. The most successful way i found was to combine/merge the two objects, with ctrl+k, and then select all the vertices i wanted to merge, pressing m > by distance, and in this case, because it's a. If there are only quads between the edge loops (vertex counts match), select one of the edges between the edge loops, press ctrl+e and select edge. Select the vertex and grab it and move to the other vertex (you can use this also with surfaces, edges and so on, it's the little magnet button at the top of the window.). In blender, merging edges is an essential tool for creating seamless 3d models. In this tutorial, i’ll go over exactly how to merge edges once and for all, as well as how to remove overlapping edges, how to merge edges to a point, how to bridge edges using faces, and finally,.
    
    	
		 
	 
    Blender 2.92 Tutorial How To Join/Merge Objects Using The Union Modifier. YouTube 
    Blender How To Merge Two Edges  Press ctrl+e and select bridge edge loops; Ctrl e > 'bridge edge loops', with 'merge' checked. In this tutorial, i’ll go over exactly how to merge edges once and for all, as well as how to remove overlapping edges, how to merge edges to a point, how to bridge edges using faces, and finally,. This tool allows you to merge all selected vertices to a unique one, dissolving all. Select the vertex and grab it and move to the other vertex (you can use this also with surfaces, edges and so on, it's the little magnet button at the top of the window.). The most successful way i found was to combine/merge the two objects, with ctrl+k, and then select all the vertices i wanted to merge, pressing m > by distance, and in this case, because it's a. If there are only quads between the edge loops (vertex counts match), select one of the edges between the edge loops, press ctrl+e and select edge. Learn how to merge edges in blender with this. In blender, merging edges is an essential tool for creating seamless 3d models. Mesh ‣ merge, context menu ‣ merge. Press ctrl+e and select bridge edge loops; The 'merge' option will remain checked for repetitions of the operation.
 
    
         
        From www.youtube.com 
                    Blender Tutorial Quickly Merge Multiple Vertices (2.72b) YouTube Blender How To Merge Two Edges  In blender, merging edges is an essential tool for creating seamless 3d models. In this tutorial, i’ll go over exactly how to merge edges once and for all, as well as how to remove overlapping edges, how to merge edges to a point, how to bridge edges using faces, and finally,. The most successful way i found was to combine/merge. Blender How To Merge Two Edges.
     
    
         
        From www.wikihow.com 
                    How to Merge Objects in Blender 3 Simple Methods Blender How To Merge Two Edges  Ctrl e > 'bridge edge loops', with 'merge' checked. In this tutorial, i’ll go over exactly how to merge edges once and for all, as well as how to remove overlapping edges, how to merge edges to a point, how to bridge edges using faces, and finally,. The 'merge' option will remain checked for repetitions of the operation. Learn how. Blender How To Merge Two Edges.
     
    
         
        From www.wikihow.com 
                    How to Merge Objects in Blender 3 Simple Methods Blender How To Merge Two Edges  This tool allows you to merge all selected vertices to a unique one, dissolving all. Mesh ‣ merge, context menu ‣ merge. Ctrl e > 'bridge edge loops', with 'merge' checked. The most successful way i found was to combine/merge the two objects, with ctrl+k, and then select all the vertices i wanted to merge, pressing m > by distance,. Blender How To Merge Two Edges.
     
    
         
        From www.youtube.com 
                    How To Merge Vertices In Blender YouTube Blender How To Merge Two Edges  This tool allows you to merge all selected vertices to a unique one, dissolving all. Learn how to merge edges in blender with this. The most successful way i found was to combine/merge the two objects, with ctrl+k, and then select all the vertices i wanted to merge, pressing m > by distance, and in this case, because it's a.. Blender How To Merge Two Edges.
     
    
         
        From www.youtube.com 
                    Blender How To Merge Edges YouTube Blender How To Merge Two Edges  In blender, merging edges is an essential tool for creating seamless 3d models. If there are only quads between the edge loops (vertex counts match), select one of the edges between the edge loops, press ctrl+e and select edge. Select the vertex and grab it and move to the other vertex (you can use this also with surfaces, edges and. Blender How To Merge Two Edges.
     
    
         
        From 3dmodels.org 
                    How to Merge Edges in Blender Blog Blender How To Merge Two Edges  The most successful way i found was to combine/merge the two objects, with ctrl+k, and then select all the vertices i wanted to merge, pressing m > by distance, and in this case, because it's a. Mesh ‣ merge, context menu ‣ merge. Press ctrl+e and select bridge edge loops; If there are only quads between the edge loops (vertex. Blender How To Merge Two Edges.
     
    
         
        From blender.stackexchange.com 
                    modeling How to merge 2 edges? Blender Stack Exchange Blender How To Merge Two Edges  If there are only quads between the edge loops (vertex counts match), select one of the edges between the edge loops, press ctrl+e and select edge. Ctrl e > 'bridge edge loops', with 'merge' checked. Press ctrl+e and select bridge edge loops; This tool allows you to merge all selected vertices to a unique one, dissolving all. Learn how to. Blender How To Merge Two Edges.
     
    
         
        From www.blenderloop.com 
                    Blender how to merge objects Blenderloop Blender How To Merge Two Edges  The most successful way i found was to combine/merge the two objects, with ctrl+k, and then select all the vertices i wanted to merge, pressing m > by distance, and in this case, because it's a. Press ctrl+e and select bridge edge loops; This tool allows you to merge all selected vertices to a unique one, dissolving all. Mesh ‣. Blender How To Merge Two Edges.
     
    
         
        From www.youtube.com 
                    Blender 3D basics tutorial How to Merge Vertices YouTube Blender How To Merge Two Edges  The most successful way i found was to combine/merge the two objects, with ctrl+k, and then select all the vertices i wanted to merge, pressing m > by distance, and in this case, because it's a. Ctrl e > 'bridge edge loops', with 'merge' checked. Select the vertex and grab it and move to the other vertex (you can use. Blender How To Merge Two Edges.
     
    
         
        From www.youtube.com 
                    Blender Tutorial How to Merge Two Edge Loops or Rings in Blender 3.1 YouTube Blender How To Merge Two Edges  The most successful way i found was to combine/merge the two objects, with ctrl+k, and then select all the vertices i wanted to merge, pressing m > by distance, and in this case, because it's a. Select the vertex and grab it and move to the other vertex (you can use this also with surfaces, edges and so on, it's. Blender How To Merge Two Edges.
     
    
         
        From www.katsbits.com 
                    Merge Edges at Intersection Blender Knowledgebase Blender How To Merge Two Edges  Mesh ‣ merge, context menu ‣ merge. If there are only quads between the edge loops (vertex counts match), select one of the edges between the edge loops, press ctrl+e and select edge. Ctrl e > 'bridge edge loops', with 'merge' checked. In blender, merging edges is an essential tool for creating seamless 3d models. The 'merge' option will remain. Blender How To Merge Two Edges.
     
    
         
        From www.youtube.com 
                    How to Auto Merge Vertices in Blender YouTube Blender How To Merge Two Edges  Press ctrl+e and select bridge edge loops; In blender, merging edges is an essential tool for creating seamless 3d models. Mesh ‣ merge, context menu ‣ merge. Learn how to merge edges in blender with this. If there are only quads between the edge loops (vertex counts match), select one of the edges between the edge loops, press ctrl+e and. Blender How To Merge Two Edges.
     
    
         
        From www.wikihow.com 
                    How to Merge Objects in Blender 3 Simple Methods Blender How To Merge Two Edges  Mesh ‣ merge, context menu ‣ merge. This tool allows you to merge all selected vertices to a unique one, dissolving all. If there are only quads between the edge loops (vertex counts match), select one of the edges between the edge loops, press ctrl+e and select edge. In blender, merging edges is an essential tool for creating seamless 3d. Blender How To Merge Two Edges.
     
    
         
        From www.wikihow.com 
                    How to Merge Objects in Blender 3 Simple Methods Blender How To Merge Two Edges  In blender, merging edges is an essential tool for creating seamless 3d models. Learn how to merge edges in blender with this. Select the vertex and grab it and move to the other vertex (you can use this also with surfaces, edges and so on, it's the little magnet button at the top of the window.). This tool allows you. Blender How To Merge Two Edges.
     
    
         
        From brandonsdrawings.com 
                    How to Merge Vertices, Edges and Faces in Blender Blender How To Merge Two Edges  Ctrl e > 'bridge edge loops', with 'merge' checked. Press ctrl+e and select bridge edge loops; If there are only quads between the edge loops (vertex counts match), select one of the edges between the edge loops, press ctrl+e and select edge. Select the vertex and grab it and move to the other vertex (you can use this also with. Blender How To Merge Two Edges.
     
    
         
        From www.youtube.com 
                    Blender Tutorial How To Merge Edges YouTube Blender How To Merge Two Edges  Mesh ‣ merge, context menu ‣ merge. The 'merge' option will remain checked for repetitions of the operation. Select the vertex and grab it and move to the other vertex (you can use this also with surfaces, edges and so on, it's the little magnet button at the top of the window.). If there are only quads between the edge. Blender How To Merge Two Edges.
     
    
         
        From www.pinterest.com 
                    Pin on Blender Blender How To Merge Two Edges  The most successful way i found was to combine/merge the two objects, with ctrl+k, and then select all the vertices i wanted to merge, pressing m > by distance, and in this case, because it's a. This tool allows you to merge all selected vertices to a unique one, dissolving all. Select the vertex and grab it and move to. Blender How To Merge Two Edges.
     
    
         
        From blender.stackexchange.com 
                    modeling How to merge 2 edges? Blender Stack Exchange Blender How To Merge Two Edges  In blender, merging edges is an essential tool for creating seamless 3d models. Learn how to merge edges in blender with this. Mesh ‣ merge, context menu ‣ merge. Ctrl e > 'bridge edge loops', with 'merge' checked. This tool allows you to merge all selected vertices to a unique one, dissolving all. Press ctrl+e and select bridge edge loops;. Blender How To Merge Two Edges.
     
    
         
        From www.reddit.com 
                    How to Merge Edges of two different shapes in blender r/blenderhelp Blender How To Merge Two Edges  Mesh ‣ merge, context menu ‣ merge. This tool allows you to merge all selected vertices to a unique one, dissolving all. In blender, merging edges is an essential tool for creating seamless 3d models. Press ctrl+e and select bridge edge loops; Select the vertex and grab it and move to the other vertex (you can use this also with. Blender How To Merge Two Edges.
     
    
         
        From blenderartists.org 
                    How to merge two edges that are overlapping? Modeling Blender Artists Community Blender How To Merge Two Edges  In blender, merging edges is an essential tool for creating seamless 3d models. Learn how to merge edges in blender with this. In this tutorial, i’ll go over exactly how to merge edges once and for all, as well as how to remove overlapping edges, how to merge edges to a point, how to bridge edges using faces, and finally,.. Blender How To Merge Two Edges.
     
    
         
        From www.makeuseof.com 
                    How to Add a Vertex in Blender A Beginner's Guide Blender How To Merge Two Edges  In blender, merging edges is an essential tool for creating seamless 3d models. Mesh ‣ merge, context menu ‣ merge. Ctrl e > 'bridge edge loops', with 'merge' checked. This tool allows you to merge all selected vertices to a unique one, dissolving all. The 'merge' option will remain checked for repetitions of the operation. Select the vertex and grab. Blender How To Merge Two Edges.
     
    
         
        From www.wikihow.com 
                    How to Merge Objects in Blender 3 Simple Methods Blender How To Merge Two Edges  The most successful way i found was to combine/merge the two objects, with ctrl+k, and then select all the vertices i wanted to merge, pressing m > by distance, and in this case, because it's a. Learn how to merge edges in blender with this. This tool allows you to merge all selected vertices to a unique one, dissolving all.. Blender How To Merge Two Edges.
     
    
         
        From blenderartists.org 
                    Merge Edges Modeling Blender Artists Community Blender How To Merge Two Edges  Ctrl e > 'bridge edge loops', with 'merge' checked. The most successful way i found was to combine/merge the two objects, with ctrl+k, and then select all the vertices i wanted to merge, pressing m > by distance, and in this case, because it's a. If there are only quads between the edge loops (vertex counts match), select one of. Blender How To Merge Two Edges.
     
    
         
        From blender.stackexchange.com 
                    modeling How to merge two edge loops Blender Stack Exchange Blender How To Merge Two Edges  In blender, merging edges is an essential tool for creating seamless 3d models. Mesh ‣ merge, context menu ‣ merge. Ctrl e > 'bridge edge loops', with 'merge' checked. Press ctrl+e and select bridge edge loops; The 'merge' option will remain checked for repetitions of the operation. Learn how to merge edges in blender with this. In this tutorial, i’ll. Blender How To Merge Two Edges.
     
    
         
        From www.wikihow.com 
                    How to Merge Objects in Blender 3 Simple Methods Blender How To Merge Two Edges  Learn how to merge edges in blender with this. In this tutorial, i’ll go over exactly how to merge edges once and for all, as well as how to remove overlapping edges, how to merge edges to a point, how to bridge edges using faces, and finally,. Ctrl e > 'bridge edge loops', with 'merge' checked. The 'merge' option will. Blender How To Merge Two Edges.
     
    
         
        From 3dmodels.org 
                    How to Merge Edges in Blender 3DModels Blog Blender How To Merge Two Edges  This tool allows you to merge all selected vertices to a unique one, dissolving all. In this tutorial, i’ll go over exactly how to merge edges once and for all, as well as how to remove overlapping edges, how to merge edges to a point, how to bridge edges using faces, and finally,. Ctrl e > 'bridge edge loops', with. Blender How To Merge Two Edges.
     
    
         
        From www.youtube.com 
                    Blender How to Merge Objects With Vertex YouTube Blender How To Merge Two Edges  The 'merge' option will remain checked for repetitions of the operation. Press ctrl+e and select bridge edge loops; This tool allows you to merge all selected vertices to a unique one, dissolving all. In blender, merging edges is an essential tool for creating seamless 3d models. In this tutorial, i’ll go over exactly how to merge edges once and for. Blender How To Merge Two Edges.
     
    
         
        From hum3d.com 
                    How to Merge Objects in Blender Hum3D Blog Blender How To Merge Two Edges  Press ctrl+e and select bridge edge loops; This tool allows you to merge all selected vertices to a unique one, dissolving all. Select the vertex and grab it and move to the other vertex (you can use this also with surfaces, edges and so on, it's the little magnet button at the top of the window.). Ctrl e > 'bridge. Blender How To Merge Two Edges.
     
    
         
        From www.youtube.com 
                    Merge Vertices on Multiple Objects in Blender YouTube Blender How To Merge Two Edges  Learn how to merge edges in blender with this. Mesh ‣ merge, context menu ‣ merge. The most successful way i found was to combine/merge the two objects, with ctrl+k, and then select all the vertices i wanted to merge, pressing m > by distance, and in this case, because it's a. If there are only quads between the edge. Blender How To Merge Two Edges.
     
    
         
        From blender.stackexchange.com 
                    vertices How to merge two unconnected edges into a single one Blender Stack Exchange Blender How To Merge Two Edges  Mesh ‣ merge, context menu ‣ merge. Ctrl e > 'bridge edge loops', with 'merge' checked. The most successful way i found was to combine/merge the two objects, with ctrl+k, and then select all the vertices i wanted to merge, pressing m > by distance, and in this case, because it's a. In this tutorial, i’ll go over exactly how. Blender How To Merge Two Edges.
     
    
         
        From www.youtube.com 
                    How to merge and weld vertices in Blender / Blender tutorial YouTube Blender How To Merge Two Edges  Learn how to merge edges in blender with this. In blender, merging edges is an essential tool for creating seamless 3d models. Mesh ‣ merge, context menu ‣ merge. The most successful way i found was to combine/merge the two objects, with ctrl+k, and then select all the vertices i wanted to merge, pressing m > by distance, and in. Blender How To Merge Two Edges.
     
    
         
        From cgian.com 
                    Blender Merge Vertices Blender How To Merge Two Edges  In this tutorial, i’ll go over exactly how to merge edges once and for all, as well as how to remove overlapping edges, how to merge edges to a point, how to bridge edges using faces, and finally,. Press ctrl+e and select bridge edge loops; This tool allows you to merge all selected vertices to a unique one, dissolving all.. Blender How To Merge Two Edges.
     
    
         
        From www.youtube.com 
                    [Blender 2.81] Auto Merge Split Edges & Faces YouTube Blender How To Merge Two Edges  This tool allows you to merge all selected vertices to a unique one, dissolving all. The 'merge' option will remain checked for repetitions of the operation. The most successful way i found was to combine/merge the two objects, with ctrl+k, and then select all the vertices i wanted to merge, pressing m > by distance, and in this case, because. Blender How To Merge Two Edges.
     
    
         
        From www.youtube.com 
                    Blender 2.92 Tutorial How To Join/Merge Objects Using The Union Modifier. YouTube Blender How To Merge Two Edges  The 'merge' option will remain checked for repetitions of the operation. Select the vertex and grab it and move to the other vertex (you can use this also with surfaces, edges and so on, it's the little magnet button at the top of the window.). Learn how to merge edges in blender with this. This tool allows you to merge. Blender How To Merge Two Edges.
     
    
         
        From blenderartists.org 
                    How to merge two edges that are overlapping? Modeling Blender Artists Community Blender How To Merge Two Edges  Learn how to merge edges in blender with this. In blender, merging edges is an essential tool for creating seamless 3d models. Press ctrl+e and select bridge edge loops; If there are only quads between the edge loops (vertex counts match), select one of the edges between the edge loops, press ctrl+e and select edge. The most successful way i. Blender How To Merge Two Edges.