Current Monitoring Shunt . Find parameters, ordering and quality. Rshunt value is directly related to both power and accuracy • so, use. • calculate maximum and minimum values for the shunt resistance • note: Current sense amplifiers, also called current shunt monitors, are specialized differential amplifiers with a precisely matched resistive gain network. Using the current sense amplifier output current to directly modulate the current in a photo diode is a simple method to monitor an isolated 48v. A dc current shunt is a specialized resistor used to measure high currents. In direct measurement, the current. A current sense amplifier is a special purpose integrated circuit differential amplifier that is designed to sense the voltage developed across a current shunt and. Current shunt monitors are a simple and easy way to measure current. This article introduces the ideas of current shunt sensing, some current shunt ics,. The shunt is wired in series with a heavy load, such as a dc motor, battery charger, heater, plating bath or smelter pot line. There are several techniques to monitor current depending on the type (ac or dc) and magnitude of current being measured.
from alltopnotch.co.uk
A dc current shunt is a specialized resistor used to measure high currents. Rshunt value is directly related to both power and accuracy • so, use. Current sense amplifiers, also called current shunt monitors, are specialized differential amplifiers with a precisely matched resistive gain network. The shunt is wired in series with a heavy load, such as a dc motor, battery charger, heater, plating bath or smelter pot line. Find parameters, ordering and quality. A current sense amplifier is a special purpose integrated circuit differential amplifier that is designed to sense the voltage developed across a current shunt and. In direct measurement, the current. Using the current sense amplifier output current to directly modulate the current in a photo diode is a simple method to monitor an isolated 48v. There are several techniques to monitor current depending on the type (ac or dc) and magnitude of current being measured. • calculate maximum and minimum values for the shunt resistance • note:
INA3221 Triple Channel Shunt Current Power Supply Voltage Monitor
Current Monitoring Shunt There are several techniques to monitor current depending on the type (ac or dc) and magnitude of current being measured. This article introduces the ideas of current shunt sensing, some current shunt ics,. The shunt is wired in series with a heavy load, such as a dc motor, battery charger, heater, plating bath or smelter pot line. A dc current shunt is a specialized resistor used to measure high currents. A current sense amplifier is a special purpose integrated circuit differential amplifier that is designed to sense the voltage developed across a current shunt and. • calculate maximum and minimum values for the shunt resistance • note: Current sense amplifiers, also called current shunt monitors, are specialized differential amplifiers with a precisely matched resistive gain network. Rshunt value is directly related to both power and accuracy • so, use. Current shunt monitors are a simple and easy way to measure current. There are several techniques to monitor current depending on the type (ac or dc) and magnitude of current being measured. Find parameters, ordering and quality. In direct measurement, the current. Using the current sense amplifier output current to directly modulate the current in a photo diode is a simple method to monitor an isolated 48v.
From www.vrogue.co
Tutorial How To Make A High Precision Current Shunt M vrogue.co Current Monitoring Shunt A dc current shunt is a specialized resistor used to measure high currents. Rshunt value is directly related to both power and accuracy • so, use. This article introduces the ideas of current shunt sensing, some current shunt ics,. Find parameters, ordering and quality. There are several techniques to monitor current depending on the type (ac or dc) and magnitude. Current Monitoring Shunt.
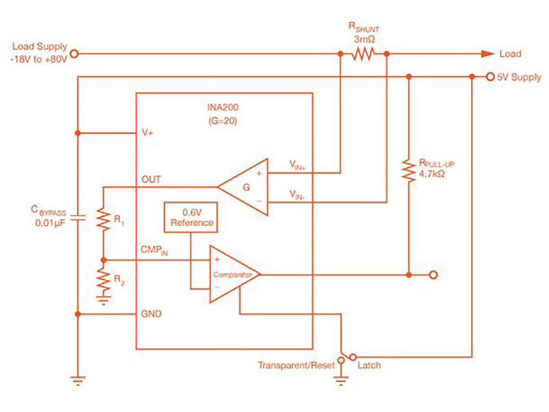
From www.eeweb.com
Unidirectional Current Shunt Monitor EE Current Monitoring Shunt A dc current shunt is a specialized resistor used to measure high currents. Current shunt monitors are a simple and easy way to measure current. A current sense amplifier is a special purpose integrated circuit differential amplifier that is designed to sense the voltage developed across a current shunt and. There are several techniques to monitor current depending on the. Current Monitoring Shunt.
From www.digikey.com.br
Introduction to Current Shunt Monitors Current Monitoring Shunt Using the current sense amplifier output current to directly modulate the current in a photo diode is a simple method to monitor an isolated 48v. A current sense amplifier is a special purpose integrated circuit differential amplifier that is designed to sense the voltage developed across a current shunt and. There are several techniques to monitor current depending on the. Current Monitoring Shunt.
From www.mouser.in
INA225 Current Shunt Monitors TI Mouser Current Monitoring Shunt Current sense amplifiers, also called current shunt monitors, are specialized differential amplifiers with a precisely matched resistive gain network. The shunt is wired in series with a heavy load, such as a dc motor, battery charger, heater, plating bath or smelter pot line. In direct measurement, the current. Current shunt monitors are a simple and easy way to measure current.. Current Monitoring Shunt.
From www.circuits-diy.com
INA169HighSide Measurement Current Shunt Monitor Current Monitoring Shunt There are several techniques to monitor current depending on the type (ac or dc) and magnitude of current being measured. The shunt is wired in series with a heavy load, such as a dc motor, battery charger, heater, plating bath or smelter pot line. Using the current sense amplifier output current to directly modulate the current in a photo diode. Current Monitoring Shunt.
From www.omicronenergy.com
CShunt precision shunts Precision shunts for current measurements Current Monitoring Shunt In direct measurement, the current. There are several techniques to monitor current depending on the type (ac or dc) and magnitude of current being measured. Current shunt monitors are a simple and easy way to measure current. A dc current shunt is a specialized resistor used to measure high currents. This article introduces the ideas of current shunt sensing, some. Current Monitoring Shunt.
From www.youtube.com
Current monitoring (shunt) update & progress so far [diyBMS] YouTube Current Monitoring Shunt There are several techniques to monitor current depending on the type (ac or dc) and magnitude of current being measured. This article introduces the ideas of current shunt sensing, some current shunt ics,. In direct measurement, the current. Using the current sense amplifier output current to directly modulate the current in a photo diode is a simple method to monitor. Current Monitoring Shunt.
From us.flukecal.com
AC Current Shunt Electrical Standards Current Monitoring Shunt Current shunt monitors are a simple and easy way to measure current. Find parameters, ordering and quality. A dc current shunt is a specialized resistor used to measure high currents. Using the current sense amplifier output current to directly modulate the current in a photo diode is a simple method to monitor an isolated 48v. Current sense amplifiers, also called. Current Monitoring Shunt.
From learnarduinonow.com
Reading a Current Shunt with an Arduino Arduino Academy Current Monitoring Shunt A current sense amplifier is a special purpose integrated circuit differential amplifier that is designed to sense the voltage developed across a current shunt and. Current sense amplifiers, also called current shunt monitors, are specialized differential amplifiers with a precisely matched resistive gain network. • calculate maximum and minimum values for the shunt resistance • note: Current shunt monitors are. Current Monitoring Shunt.
From www.circuits-diy.com
INA169HighSide Measurement Current Shunt Monitor Current Monitoring Shunt Find parameters, ordering and quality. • calculate maximum and minimum values for the shunt resistance • note: This article introduces the ideas of current shunt sensing, some current shunt ics,. A current sense amplifier is a special purpose integrated circuit differential amplifier that is designed to sense the voltage developed across a current shunt and. Current sense amplifiers, also called. Current Monitoring Shunt.
From www.youtube.com
TUTORIAL How to Measure Current Arduino Current Shunt & Amplifier Current Monitoring Shunt This article introduces the ideas of current shunt sensing, some current shunt ics,. Find parameters, ordering and quality. Current sense amplifiers, also called current shunt monitors, are specialized differential amplifiers with a precisely matched resistive gain network. Rshunt value is directly related to both power and accuracy • so, use. Using the current sense amplifier output current to directly modulate. Current Monitoring Shunt.
From alltopnotch.co.uk
INA3221 Triple Channel Shunt Current Power Supply Voltage Monitor Current Monitoring Shunt Find parameters, ordering and quality. In direct measurement, the current. The shunt is wired in series with a heavy load, such as a dc motor, battery charger, heater, plating bath or smelter pot line. There are several techniques to monitor current depending on the type (ac or dc) and magnitude of current being measured. Rshunt value is directly related to. Current Monitoring Shunt.
From www.youtube.com
Current Monitor/Shunt Launch Video diyBMS YouTube Current Monitoring Shunt Current shunt monitors are a simple and easy way to measure current. • calculate maximum and minimum values for the shunt resistance • note: Rshunt value is directly related to both power and accuracy • so, use. The shunt is wired in series with a heavy load, such as a dc motor, battery charger, heater, plating bath or smelter pot. Current Monitoring Shunt.
From riedon.com
DC Current Shunt for Precision Measurement Riedon RS Shunt Current Monitoring Shunt Rshunt value is directly related to both power and accuracy • so, use. A dc current shunt is a specialized resistor used to measure high currents. Current sense amplifiers, also called current shunt monitors, are specialized differential amplifiers with a precisely matched resistive gain network. In direct measurement, the current. Current shunt monitors are a simple and easy way to. Current Monitoring Shunt.
From www.rayleigh.com
IME DER Shunts for direct current measure, Primary current 1...6000A Current Monitoring Shunt In direct measurement, the current. A current sense amplifier is a special purpose integrated circuit differential amplifier that is designed to sense the voltage developed across a current shunt and. Using the current sense amplifier output current to directly modulate the current in a photo diode is a simple method to monitor an isolated 48v. This article introduces the ideas. Current Monitoring Shunt.
From www.youtube.com
How to Use Shunt Resistance for DC Current Measurement? II DC Shunts Current Monitoring Shunt Rshunt value is directly related to both power and accuracy • so, use. A dc current shunt is a specialized resistor used to measure high currents. Current shunt monitors are a simple and easy way to measure current. A current sense amplifier is a special purpose integrated circuit differential amplifier that is designed to sense the voltage developed across a. Current Monitoring Shunt.
From www.digikey.com
Introduction to Current Shunt Monitors Current Monitoring Shunt Find parameters, ordering and quality. • calculate maximum and minimum values for the shunt resistance • note: Rshunt value is directly related to both power and accuracy • so, use. There are several techniques to monitor current depending on the type (ac or dc) and magnitude of current being measured. A dc current shunt is a specialized resistor used to. Current Monitoring Shunt.
From calibrationawareness.com
Important Use of a Current Shunt in Electrical Calibration Current Monitoring Shunt This article introduces the ideas of current shunt sensing, some current shunt ics,. Find parameters, ordering and quality. Current shunt monitors are a simple and easy way to measure current. A dc current shunt is a specialized resistor used to measure high currents. Using the current sense amplifier output current to directly modulate the current in a photo diode is. Current Monitoring Shunt.
From studylib.net
Current Shunt Monitors (Rev. A) Current Monitoring Shunt Find parameters, ordering and quality. Using the current sense amplifier output current to directly modulate the current in a photo diode is a simple method to monitor an isolated 48v. Current shunt monitors are a simple and easy way to measure current. There are several techniques to monitor current depending on the type (ac or dc) and magnitude of current. Current Monitoring Shunt.
From riedon.com
Shunts ; Measuring current taken to a higher level Riedon Company Blog Current Monitoring Shunt Rshunt value is directly related to both power and accuracy • so, use. There are several techniques to monitor current depending on the type (ac or dc) and magnitude of current being measured. A dc current shunt is a specialized resistor used to measure high currents. Using the current sense amplifier output current to directly modulate the current in a. Current Monitoring Shunt.
From labprojectsbd.com
DC Current measurement using Shunt resistor and OpAmp circuit. Current Monitoring Shunt There are several techniques to monitor current depending on the type (ac or dc) and magnitude of current being measured. Using the current sense amplifier output current to directly modulate the current in a photo diode is a simple method to monitor an isolated 48v. • calculate maximum and minimum values for the shunt resistance • note: Current shunt monitors. Current Monitoring Shunt.
From www.powersystemsdesign.com
TI strengthens currentshunt monitor portfolio Current Monitoring Shunt Find parameters, ordering and quality. The shunt is wired in series with a heavy load, such as a dc motor, battery charger, heater, plating bath or smelter pot line. In direct measurement, the current. Current sense amplifiers, also called current shunt monitors, are specialized differential amplifiers with a precisely matched resistive gain network. Using the current sense amplifier output current. Current Monitoring Shunt.
From www.youtube.com
TUTORIAL How to Make a High Precision Current Shunt Monitor Arduino Current Monitoring Shunt There are several techniques to monitor current depending on the type (ac or dc) and magnitude of current being measured. A current sense amplifier is a special purpose integrated circuit differential amplifier that is designed to sense the voltage developed across a current shunt and. Using the current sense amplifier output current to directly modulate the current in a photo. Current Monitoring Shunt.
From us.flukecal.com
AC Current Shunt Electrical Standards Current Monitoring Shunt Rshunt value is directly related to both power and accuracy • so, use. Using the current sense amplifier output current to directly modulate the current in a photo diode is a simple method to monitor an isolated 48v. There are several techniques to monitor current depending on the type (ac or dc) and magnitude of current being measured. The shunt. Current Monitoring Shunt.
From www.researchgate.net
Current measurement with a shunt resistor and low pass filter(adapted Current Monitoring Shunt Find parameters, ordering and quality. Rshunt value is directly related to both power and accuracy • so, use. In direct measurement, the current. A current sense amplifier is a special purpose integrated circuit differential amplifier that is designed to sense the voltage developed across a current shunt and. The shunt is wired in series with a heavy load, such as. Current Monitoring Shunt.
From www.digikey.in
Introduction to Current Shunt Monitors Current Monitoring Shunt Find parameters, ordering and quality. In direct measurement, the current. Current shunt monitors are a simple and easy way to measure current. Current sense amplifiers, also called current shunt monitors, are specialized differential amplifiers with a precisely matched resistive gain network. There are several techniques to monitor current depending on the type (ac or dc) and magnitude of current being. Current Monitoring Shunt.
From www.youtube.com
Measuring current shunts YouTube Current Monitoring Shunt Current sense amplifiers, also called current shunt monitors, are specialized differential amplifiers with a precisely matched resistive gain network. A dc current shunt is a specialized resistor used to measure high currents. This article introduces the ideas of current shunt sensing, some current shunt ics,. In direct measurement, the current. The shunt is wired in series with a heavy load,. Current Monitoring Shunt.
From www.droking.com
Digital Current Monitor 5 bit Digital DC Ammeter 03A AMP Meter Red Current Monitoring Shunt Using the current sense amplifier output current to directly modulate the current in a photo diode is a simple method to monitor an isolated 48v. A dc current shunt is a specialized resistor used to measure high currents. • calculate maximum and minimum values for the shunt resistance • note: In direct measurement, the current. The shunt is wired in. Current Monitoring Shunt.
From www.vrogue.co
Tutorial How To Make A High Precision Current Shunt M vrogue.co Current Monitoring Shunt • calculate maximum and minimum values for the shunt resistance • note: Current shunt monitors are a simple and easy way to measure current. Rshunt value is directly related to both power and accuracy • so, use. Current sense amplifiers, also called current shunt monitors, are specialized differential amplifiers with a precisely matched resistive gain network. This article introduces the. Current Monitoring Shunt.
From www.lem.com
SMART SHUNT LEM Current Monitoring Shunt Current sense amplifiers, also called current shunt monitors, are specialized differential amplifiers with a precisely matched resistive gain network. Current shunt monitors are a simple and easy way to measure current. Find parameters, ordering and quality. The shunt is wired in series with a heavy load, such as a dc motor, battery charger, heater, plating bath or smelter pot line.. Current Monitoring Shunt.
From community.openenergymonitor.org
Current Monitor/Shunt diyBMS OpenEnergyMonitor Community Current Monitoring Shunt • calculate maximum and minimum values for the shunt resistance • note: There are several techniques to monitor current depending on the type (ac or dc) and magnitude of current being measured. Rshunt value is directly related to both power and accuracy • so, use. Current shunt monitors are a simple and easy way to measure current. This article introduces. Current Monitoring Shunt.
From www.pinterest.com
Schematic ON Semiconductor NCS21xR & NCV21xR Current Shunt Monitors Current Monitoring Shunt • calculate maximum and minimum values for the shunt resistance • note: Using the current sense amplifier output current to directly modulate the current in a photo diode is a simple method to monitor an isolated 48v. In direct measurement, the current. There are several techniques to monitor current depending on the type (ac or dc) and magnitude of current. Current Monitoring Shunt.
From www.eeworldonline.com
Measuring current with shunt resistors Electrical Engineering News Current Monitoring Shunt Rshunt value is directly related to both power and accuracy • so, use. A current sense amplifier is a special purpose integrated circuit differential amplifier that is designed to sense the voltage developed across a current shunt and. Find parameters, ordering and quality. Using the current sense amplifier output current to directly modulate the current in a photo diode is. Current Monitoring Shunt.
From www.youtube.com
INA282 Current Shunt Monitor with Arduino YouTube Current Monitoring Shunt Rshunt value is directly related to both power and accuracy • so, use. A dc current shunt is a specialized resistor used to measure high currents. • calculate maximum and minimum values for the shunt resistance • note: Current sense amplifiers, also called current shunt monitors, are specialized differential amplifiers with a precisely matched resistive gain network. Find parameters, ordering. Current Monitoring Shunt.
From circuitcrush.com
Reading a Current Shunt with an Arduino Circuit Crush Current Monitoring Shunt Find parameters, ordering and quality. A current sense amplifier is a special purpose integrated circuit differential amplifier that is designed to sense the voltage developed across a current shunt and. Current shunt monitors are a simple and easy way to measure current. A dc current shunt is a specialized resistor used to measure high currents. This article introduces the ideas. Current Monitoring Shunt.