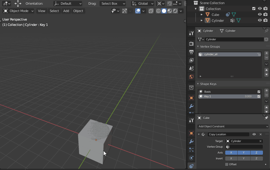
Blender Copy Location . You can make the owner, called “moon”,. I want an object to have the same transforms (location, rotation, and scale) as another object. Let us animate a solar system with the copy location constraint and its offset option. Select the object whose location you would like. First select the object you want to move; The interface is a tad strange if you're used to object/verb. In this blender tutorial, i will show you how to copy the location data of a mesh using the copy. For those using blender 2.8, as of 2019: In this short youtube tutorial, you'll learn how to effortlessly copy the location, rotation, and. Fastest way to copy location and rotation of one object to another at once with shortcuts in blender. How can i copy the transforms from one object to another? Why copy and paste x, y, and z coordinates one at a time when there is a faster way to copy location data between objects in.
from community.osarch.org
For those using blender 2.8, as of 2019: I want an object to have the same transforms (location, rotation, and scale) as another object. You can make the owner, called “moon”,. Let us animate a solar system with the copy location constraint and its offset option. Fastest way to copy location and rotation of one object to another at once with shortcuts in blender. Why copy and paste x, y, and z coordinates one at a time when there is a faster way to copy location data between objects in. First select the object you want to move; The interface is a tad strange if you're used to object/verb. How can i copy the transforms from one object to another? In this short youtube tutorial, you'll learn how to effortlessly copy the location, rotation, and.
[BlenderBIM] Reinventing the array modifier in Blender to make it
Blender Copy Location Select the object whose location you would like. I want an object to have the same transforms (location, rotation, and scale) as another object. In this blender tutorial, i will show you how to copy the location data of a mesh using the copy. Fastest way to copy location and rotation of one object to another at once with shortcuts in blender. The interface is a tad strange if you're used to object/verb. How can i copy the transforms from one object to another? For those using blender 2.8, as of 2019: In this short youtube tutorial, you'll learn how to effortlessly copy the location, rotation, and. First select the object you want to move; You can make the owner, called “moon”,. Why copy and paste x, y, and z coordinates one at a time when there is a faster way to copy location data between objects in. Let us animate a solar system with the copy location constraint and its offset option. Select the object whose location you would like.
From blender.stackexchange.com
python How can I copy custom properties in blender Blender Stack Blender Copy Location For those using blender 2.8, as of 2019: Why copy and paste x, y, and z coordinates one at a time when there is a faster way to copy location data between objects in. The interface is a tad strange if you're used to object/verb. How can i copy the transforms from one object to another? I want an object. Blender Copy Location.
From blender.stackexchange.com
mesh Copy location constraint not copying exact location from vertex Blender Copy Location Fastest way to copy location and rotation of one object to another at once with shortcuts in blender. How can i copy the transforms from one object to another? The interface is a tad strange if you're used to object/verb. In this blender tutorial, i will show you how to copy the location data of a mesh using the copy.. Blender Copy Location.
From blenderartists.org
Copy One Object's Location to Another in Blender Tutorials, Tips and Blender Copy Location I want an object to have the same transforms (location, rotation, and scale) as another object. The interface is a tad strange if you're used to object/verb. Select the object whose location you would like. Fastest way to copy location and rotation of one object to another at once with shortcuts in blender. In this blender tutorial, i will show. Blender Copy Location.
From mappascocounty.blogspot.com
Blender Copy Uv Map Map Pasco County Blender Copy Location How can i copy the transforms from one object to another? You can make the owner, called “moon”,. First select the object you want to move; In this blender tutorial, i will show you how to copy the location data of a mesh using the copy. For those using blender 2.8, as of 2019: Fastest way to copy location and. Blender Copy Location.
From oscurart.blogspot.com
Oscurart I d&da Blender Addon Oscurart Copy Vertex Location Blender Copy Location You can make the owner, called “moon”,. Fastest way to copy location and rotation of one object to another at once with shortcuts in blender. Let us animate a solar system with the copy location constraint and its offset option. I want an object to have the same transforms (location, rotation, and scale) as another object. Select the object whose. Blender Copy Location.
From www.youtube.com
Blender Tutorial Transfer UV Map * copy UV map YouTube Blender Copy Location Why copy and paste x, y, and z coordinates one at a time when there is a faster way to copy location data between objects in. First select the object you want to move; The interface is a tad strange if you're used to object/verb. For those using blender 2.8, as of 2019: How can i copy the transforms from. Blender Copy Location.
From blog.imeshh.com
Blender duplicate object Difference between Shift D, Alt D and Blender Copy Location How can i copy the transforms from one object to another? In this blender tutorial, i will show you how to copy the location data of a mesh using the copy. First select the object you want to move; The interface is a tad strange if you're used to object/verb. Fastest way to copy location and rotation of one object. Blender Copy Location.
From blender.stackexchange.com
mesh Copy location constraint not copying exact location from vertex Blender Copy Location Let us animate a solar system with the copy location constraint and its offset option. Fastest way to copy location and rotation of one object to another at once with shortcuts in blender. In this blender tutorial, i will show you how to copy the location data of a mesh using the copy. The interface is a tad strange if. Blender Copy Location.
From www.youtube.com
Learn Blender and 3DsMax 2 Transfer/Copy UV Maps YouTube Blender Copy Location First select the object you want to move; In this short youtube tutorial, you'll learn how to effortlessly copy the location, rotation, and. The interface is a tad strange if you're used to object/verb. You can make the owner, called “moon”,. In this blender tutorial, i will show you how to copy the location data of a mesh using the. Blender Copy Location.
From mappascocounty.blogspot.com
Blender Copy Uv Map Map Pasco County Blender Copy Location In this blender tutorial, i will show you how to copy the location data of a mesh using the copy. I want an object to have the same transforms (location, rotation, and scale) as another object. In this short youtube tutorial, you'll learn how to effortlessly copy the location, rotation, and. First select the object you want to move; Why. Blender Copy Location.
From www.youtube.com
Blender. Copy Location Constraint на русском YouTube Blender Copy Location In this blender tutorial, i will show you how to copy the location data of a mesh using the copy. Fastest way to copy location and rotation of one object to another at once with shortcuts in blender. You can make the owner, called “moon”,. Select the object whose location you would like. Let us animate a solar system with. Blender Copy Location.
From www.youtube.com
Blender how to Duplicate and Instance Objects YouTube Blender Copy Location For those using blender 2.8, as of 2019: Why copy and paste x, y, and z coordinates one at a time when there is a faster way to copy location data between objects in. Select the object whose location you would like. First select the object you want to move; In this blender tutorial, i will show you how to. Blender Copy Location.
From community.osarch.org
[BlenderBIM] Reinventing the array modifier in Blender to make it Blender Copy Location In this short youtube tutorial, you'll learn how to effortlessly copy the location, rotation, and. In this blender tutorial, i will show you how to copy the location data of a mesh using the copy. You can make the owner, called “moon”,. How can i copy the transforms from one object to another? Fastest way to copy location and rotation. Blender Copy Location.
From www.youtube.com
How to Copy Constraints in Blender YouTube Blender Copy Location For those using blender 2.8, as of 2019: You can make the owner, called “moon”,. Let us animate a solar system with the copy location constraint and its offset option. How can i copy the transforms from one object to another? I want an object to have the same transforms (location, rotation, and scale) as another object. In this blender. Blender Copy Location.
From blender.stackexchange.com
constraints Blender copy the location of an object depending on where Blender Copy Location Why copy and paste x, y, and z coordinates one at a time when there is a faster way to copy location data between objects in. Let us animate a solar system with the copy location constraint and its offset option. You can make the owner, called “moon”,. In this short youtube tutorial, you'll learn how to effortlessly copy the. Blender Copy Location.
From www.youtube.com
Blender 2.8 Tutorial Copy Transforms From One Object to Another Blender Copy Location I want an object to have the same transforms (location, rotation, and scale) as another object. Why copy and paste x, y, and z coordinates one at a time when there is a faster way to copy location data between objects in. First select the object you want to move; The interface is a tad strange if you're used to. Blender Copy Location.
From blender.stackexchange.com
mesh Copy location constraint not copying exact location from vertex Blender Copy Location I want an object to have the same transforms (location, rotation, and scale) as another object. For those using blender 2.8, as of 2019: In this blender tutorial, i will show you how to copy the location data of a mesh using the copy. You can make the owner, called “moon”,. Fastest way to copy location and rotation of one. Blender Copy Location.
From www.youtube.com
How to Copy Modifiers to Multiple Objects Blender Tutorial YouTube Blender Copy Location Why copy and paste x, y, and z coordinates one at a time when there is a faster way to copy location data between objects in. I want an object to have the same transforms (location, rotation, and scale) as another object. Let us animate a solar system with the copy location constraint and its offset option. In this blender. Blender Copy Location.
From www.youtube.com
Blender Tutorial Copying Object Location, Rotation, and Scale Quick Blender Copy Location The interface is a tad strange if you're used to object/verb. For those using blender 2.8, as of 2019: Why copy and paste x, y, and z coordinates one at a time when there is a faster way to copy location data between objects in. Fastest way to copy location and rotation of one object to another at once with. Blender Copy Location.
From devtalk.blender.org
Quick copy of location, scale or rotation? User Feedback Blender Blender Copy Location First select the object you want to move; Why copy and paste x, y, and z coordinates one at a time when there is a faster way to copy location data between objects in. In this blender tutorial, i will show you how to copy the location data of a mesh using the copy. How can i copy the transforms. Blender Copy Location.
From www.youtube.com
How to use the copy location constraint in Blender the CORRECT way Blender Copy Location Select the object whose location you would like. You can make the owner, called “moon”,. For those using blender 2.8, as of 2019: How can i copy the transforms from one object to another? Let us animate a solar system with the copy location constraint and its offset option. Fastest way to copy location and rotation of one object to. Blender Copy Location.
From www.youtube.com
Blender copy rotation and copy location videos/ object copy rotation Blender Copy Location How can i copy the transforms from one object to another? You can make the owner, called “moon”,. Let us animate a solar system with the copy location constraint and its offset option. In this short youtube tutorial, you'll learn how to effortlessly copy the location, rotation, and. Why copy and paste x, y, and z coordinates one at a. Blender Copy Location.
From blender.stackexchange.com
objects Location coordinates/grid in blender how are coordinates Blender Copy Location Why copy and paste x, y, and z coordinates one at a time when there is a faster way to copy location data between objects in. Select the object whose location you would like. First select the object you want to move; I want an object to have the same transforms (location, rotation, and scale) as another object. In this. Blender Copy Location.
From mappascocounty.blogspot.com
Blender Copy Uv Map Map Pasco County Blender Copy Location Select the object whose location you would like. Why copy and paste x, y, and z coordinates one at a time when there is a faster way to copy location data between objects in. First select the object you want to move; The interface is a tad strange if you're used to object/verb. How can i copy the transforms from. Blender Copy Location.
From blender.stackexchange.com
workflow How do I copy a property from an active object to selected Blender Copy Location In this blender tutorial, i will show you how to copy the location data of a mesh using the copy. Why copy and paste x, y, and z coordinates one at a time when there is a faster way to copy location data between objects in. The interface is a tad strange if you're used to object/verb. For those using. Blender Copy Location.
From www.youtube.com
Blender Addon Oscurart Copy Vertex Location YouTube Blender Copy Location You can make the owner, called “moon”,. I want an object to have the same transforms (location, rotation, and scale) as another object. Select the object whose location you would like. In this blender tutorial, i will show you how to copy the location data of a mesh using the copy. First select the object you want to move; Why. Blender Copy Location.
From blender.stackexchange.com
constraints Blender copy the location of an object depending on where Blender Copy Location First select the object you want to move; The interface is a tad strange if you're used to object/verb. In this short youtube tutorial, you'll learn how to effortlessly copy the location, rotation, and. Why copy and paste x, y, and z coordinates one at a time when there is a faster way to copy location data between objects in.. Blender Copy Location.
From www.youtube.com
Blender How To Copy And Paste Tutorial YouTube Blender Copy Location Select the object whose location you would like. Let us animate a solar system with the copy location constraint and its offset option. First select the object you want to move; You can make the owner, called “moon”,. For those using blender 2.8, as of 2019: How can i copy the transforms from one object to another? In this blender. Blender Copy Location.
From www.youtube.com
How to link or copy properties of an object? Blender 2.9 Tutorial Blender Copy Location Fastest way to copy location and rotation of one object to another at once with shortcuts in blender. Let us animate a solar system with the copy location constraint and its offset option. Why copy and paste x, y, and z coordinates one at a time when there is a faster way to copy location data between objects in. In. Blender Copy Location.
From www.youtube.com
Blender Secrets Copy / Paste Topology for Faster Modeling YouTube Blender Copy Location First select the object you want to move; Select the object whose location you would like. How can i copy the transforms from one object to another? Let us animate a solar system with the copy location constraint and its offset option. Fastest way to copy location and rotation of one object to another at once with shortcuts in blender.. Blender Copy Location.
From blendermarket.com
Copy Key Transform Blender Market Blender Copy Location Select the object whose location you would like. I want an object to have the same transforms (location, rotation, and scale) as another object. In this short youtube tutorial, you'll learn how to effortlessly copy the location, rotation, and. The interface is a tad strange if you're used to object/verb. For those using blender 2.8, as of 2019: How can. Blender Copy Location.
From www.youtube.com
Blender Tutorial Copy attributes YouTube Blender Copy Location I want an object to have the same transforms (location, rotation, and scale) as another object. Let us animate a solar system with the copy location constraint and its offset option. First select the object you want to move; How can i copy the transforms from one object to another? In this blender tutorial, i will show you how to. Blender Copy Location.
From mappascocounty.blogspot.com
Blender Copy Uv Map Map Pasco County Blender Copy Location In this blender tutorial, i will show you how to copy the location data of a mesh using the copy. The interface is a tad strange if you're used to object/verb. First select the object you want to move; Fastest way to copy location and rotation of one object to another at once with shortcuts in blender. I want an. Blender Copy Location.
From www.youtube.com
Constraints e drivers [Blender] Copy location, Limit distance Blender Copy Location In this short youtube tutorial, you'll learn how to effortlessly copy the location, rotation, and. First select the object you want to move; For those using blender 2.8, as of 2019: You can make the owner, called “moon”,. In this blender tutorial, i will show you how to copy the location data of a mesh using the copy. I want. Blender Copy Location.
From mappascocounty.blogspot.com
Blender Copy Uv Map Map Pasco County Blender Copy Location Fastest way to copy location and rotation of one object to another at once with shortcuts in blender. The interface is a tad strange if you're used to object/verb. Let us animate a solar system with the copy location constraint and its offset option. Select the object whose location you would like. How can i copy the transforms from one. Blender Copy Location.