Signal Generator Circuit Simulation . Using default parameter values, you get one of the following waveforms: Vary the amplitude, frequency, phase using the range sliders. Signal generators is very important for simulating real world applications as it allows the simulation of many different signal. Click on 'dual' button to observe. Analog & digital circuit simulations in seconds. Since the integral of a sine is a. Just click on any of the dials or buttons to explore how they work. A negative amplitude parameter value. Everycircuit is an easy to use, highly interactive circuit simulator and schematic capture tool. Build and simulate circuits right in your browser. Click on 'power off' button to start the experiment. Interactive online virtual oscilloscope and signal generator international. You can express signal parameters in hertz or radians per second. This circuit generates a sine wave and a cosine wave.
from www.circuitdiagram.co
This circuit generates a sine wave and a cosine wave. A negative amplitude parameter value. Everycircuit is an easy to use, highly interactive circuit simulator and schematic capture tool. Click on 'dual' button to observe. Vary the amplitude, frequency, phase using the range sliders. Analog & digital circuit simulations in seconds. Click on 'power off' button to start the experiment. Just click on any of the dials or buttons to explore how they work. Build and simulate circuits right in your browser. You can express signal parameters in hertz or radians per second.
420ma signal generator circuit diagram Circuit Diagram
Signal Generator Circuit Simulation Interactive online virtual oscilloscope and signal generator international. Interactive online virtual oscilloscope and signal generator international. Vary the amplitude, frequency, phase using the range sliders. You can express signal parameters in hertz or radians per second. Click on 'dual' button to observe. Using default parameter values, you get one of the following waveforms: Click on 'power off' button to start the experiment. Just click on any of the dials or buttons to explore how they work. This circuit generates a sine wave and a cosine wave. Everycircuit is an easy to use, highly interactive circuit simulator and schematic capture tool. Since the integral of a sine is a. Analog & digital circuit simulations in seconds. Signal generators is very important for simulating real world applications as it allows the simulation of many different signal. A negative amplitude parameter value. Build and simulate circuits right in your browser.
From www.multisim.com
signal generator Multisim Live Signal Generator Circuit Simulation Using default parameter values, you get one of the following waveforms: Build and simulate circuits right in your browser. Just click on any of the dials or buttons to explore how they work. Signal generators is very important for simulating real world applications as it allows the simulation of many different signal. Everycircuit is an easy to use, highly interactive. Signal Generator Circuit Simulation.
From www.caspoc.com
Caspoc Help Signal Generator Signal Generator Circuit Simulation Click on 'dual' button to observe. Interactive online virtual oscilloscope and signal generator international. You can express signal parameters in hertz or radians per second. Analog & digital circuit simulations in seconds. Since the integral of a sine is a. Just click on any of the dials or buttons to explore how they work. Signal generators is very important for. Signal Generator Circuit Simulation.
From www.electronicsforu.com
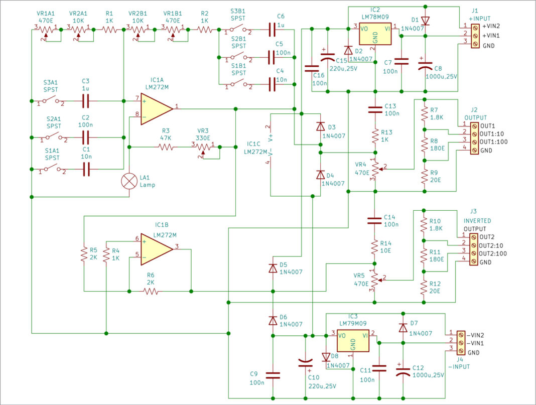
Sinusoidal Signal Generator With Forward And Inverted Outputs Signal Generator Circuit Simulation Signal generators is very important for simulating real world applications as it allows the simulation of many different signal. Click on 'power off' button to start the experiment. Analog & digital circuit simulations in seconds. Since the integral of a sine is a. Click on 'dual' button to observe. A negative amplitude parameter value. Build and simulate circuits right in. Signal Generator Circuit Simulation.
From www.researchgate.net
Generator Circuit designed in Multisim Download Scientific Diagram Signal Generator Circuit Simulation Build and simulate circuits right in your browser. Just click on any of the dials or buttons to explore how they work. Vary the amplitude, frequency, phase using the range sliders. Click on 'power off' button to start the experiment. A negative amplitude parameter value. Interactive online virtual oscilloscope and signal generator international. Since the integral of a sine is. Signal Generator Circuit Simulation.
From www.homemade-circuits.com
3Phase Signal Generator Circuit using Opamp Homemade Circuit Projects Signal Generator Circuit Simulation You can express signal parameters in hertz or radians per second. Vary the amplitude, frequency, phase using the range sliders. This circuit generates a sine wave and a cosine wave. Everycircuit is an easy to use, highly interactive circuit simulator and schematic capture tool. A negative amplitude parameter value. Just click on any of the dials or buttons to explore. Signal Generator Circuit Simulation.
From maker.pro
How to Build a Signal Generator Custom Maker Pro Signal Generator Circuit Simulation You can express signal parameters in hertz or radians per second. Just click on any of the dials or buttons to explore how they work. Signal generators is very important for simulating real world applications as it allows the simulation of many different signal. Interactive online virtual oscilloscope and signal generator international. A negative amplitude parameter value. Using default parameter. Signal Generator Circuit Simulation.
From manualmanualburger.z21.web.core.windows.net
4 20ma Signal Generator Circuit Diagram Signal Generator Circuit Simulation Click on 'dual' button to observe. Using default parameter values, you get one of the following waveforms: This circuit generates a sine wave and a cosine wave. Interactive online virtual oscilloscope and signal generator international. Vary the amplitude, frequency, phase using the range sliders. Signal generators is very important for simulating real world applications as it allows the simulation of. Signal Generator Circuit Simulation.
From www.circuitdiagram.co
Schematic Diagram Of Signal Generator Circuit Diagram Signal Generator Circuit Simulation Just click on any of the dials or buttons to explore how they work. Signal generators is very important for simulating real world applications as it allows the simulation of many different signal. Analog & digital circuit simulations in seconds. Interactive online virtual oscilloscope and signal generator international. Vary the amplitude, frequency, phase using the range sliders. Build and simulate. Signal Generator Circuit Simulation.
From www.semanticscholar.org
Figure 2 from BFSK/FM signal generator circuits Semantic Scholar Signal Generator Circuit Simulation Interactive online virtual oscilloscope and signal generator international. Analog & digital circuit simulations in seconds. Click on 'power off' button to start the experiment. A negative amplitude parameter value. Just click on any of the dials or buttons to explore how they work. Build and simulate circuits right in your browser. Everycircuit is an easy to use, highly interactive circuit. Signal Generator Circuit Simulation.
From www.homemade-circuits.com
Three Phase Signal Generator Circuit from a Single Phase Source Signal Generator Circuit Simulation Build and simulate circuits right in your browser. Everycircuit is an easy to use, highly interactive circuit simulator and schematic capture tool. Click on 'dual' button to observe. Click on 'power off' button to start the experiment. Vary the amplitude, frequency, phase using the range sliders. Signal generators is very important for simulating real world applications as it allows the. Signal Generator Circuit Simulation.
From www.wiringdigital.com
4 20ma Signal Generator Circuit Diagram Wiring Digital and Schematic Signal Generator Circuit Simulation This circuit generates a sine wave and a cosine wave. Signal generators is very important for simulating real world applications as it allows the simulation of many different signal. Interactive online virtual oscilloscope and signal generator international. A negative amplitude parameter value. Using default parameter values, you get one of the following waveforms: Everycircuit is an easy to use, highly. Signal Generator Circuit Simulation.
From www.circuitbasics.com
How to Build a Pulse Width Modulation Signal Generator Circuit Basics Signal Generator Circuit Simulation Analog & digital circuit simulations in seconds. Just click on any of the dials or buttons to explore how they work. Build and simulate circuits right in your browser. This circuit generates a sine wave and a cosine wave. Click on 'power off' button to start the experiment. Since the integral of a sine is a. You can express signal. Signal Generator Circuit Simulation.
From www.semanticscholar.org
Figure 2 from A microcontrollerbased ECG signal generator design Signal Generator Circuit Simulation Build and simulate circuits right in your browser. Click on 'power off' button to start the experiment. Interactive online virtual oscilloscope and signal generator international. Signal generators is very important for simulating real world applications as it allows the simulation of many different signal. Click on 'dual' button to observe. This circuit generates a sine wave and a cosine wave.. Signal Generator Circuit Simulation.
From userlibraryheike.z19.web.core.windows.net
4 20ma Signal Generator Circuit Diagram Signal Generator Circuit Simulation You can express signal parameters in hertz or radians per second. Everycircuit is an easy to use, highly interactive circuit simulator and schematic capture tool. Vary the amplitude, frequency, phase using the range sliders. Build and simulate circuits right in your browser. A negative amplitude parameter value. Click on 'dual' button to observe. Analog & digital circuit simulations in seconds.. Signal Generator Circuit Simulation.
From www.flowschema.com
4 20ma Signal Generator Circuit Diagram Wiring Flow Schema Signal Generator Circuit Simulation Since the integral of a sine is a. Build and simulate circuits right in your browser. A negative amplitude parameter value. Signal generators is very important for simulating real world applications as it allows the simulation of many different signal. Click on 'power off' button to start the experiment. This circuit generates a sine wave and a cosine wave. Click. Signal Generator Circuit Simulation.
From www.ni.com
Outputting Signals from a Multisim Simulation to a NI DAQ Device Signal Generator Circuit Simulation Signal generators is very important for simulating real world applications as it allows the simulation of many different signal. Vary the amplitude, frequency, phase using the range sliders. Build and simulate circuits right in your browser. Click on 'dual' button to observe. Interactive online virtual oscilloscope and signal generator international. This circuit generates a sine wave and a cosine wave.. Signal Generator Circuit Simulation.
From www.eleccircuit.com
Digital logarithmic sweep signal generator circuit Signal Generator Circuit Simulation Everycircuit is an easy to use, highly interactive circuit simulator and schematic capture tool. Since the integral of a sine is a. Click on 'power off' button to start the experiment. Just click on any of the dials or buttons to explore how they work. Analog & digital circuit simulations in seconds. Click on 'dual' button to observe. Using default. Signal Generator Circuit Simulation.
From www.organised-sound.com
4 20ma Signal Generator Circuit Diagram Pdf Wiring Diagram Signal Generator Circuit Simulation Everycircuit is an easy to use, highly interactive circuit simulator and schematic capture tool. Click on 'power off' button to start the experiment. A negative amplitude parameter value. Vary the amplitude, frequency, phase using the range sliders. Just click on any of the dials or buttons to explore how they work. Analog & digital circuit simulations in seconds. Build and. Signal Generator Circuit Simulation.
From www.eleccircuit.com
ICL8038 Mini function generator circuits Signal Generator Circuit Simulation A negative amplitude parameter value. Interactive online virtual oscilloscope and signal generator international. Click on 'power off' button to start the experiment. Using default parameter values, you get one of the following waveforms: Analog & digital circuit simulations in seconds. Build and simulate circuits right in your browser. This circuit generates a sine wave and a cosine wave. Signal generators. Signal Generator Circuit Simulation.
From diagrammanualdoris.z21.web.core.windows.net
Ne555 Signal Generator Circuit Signal Generator Circuit Simulation This circuit generates a sine wave and a cosine wave. Using default parameter values, you get one of the following waveforms: Just click on any of the dials or buttons to explore how they work. Click on 'power off' button to start the experiment. Interactive online virtual oscilloscope and signal generator international. Vary the amplitude, frequency, phase using the range. Signal Generator Circuit Simulation.
From www.eleccircuit.com
Simple IF signal generator circuit using CMOS IC ElecCircuit Signal Generator Circuit Simulation Interactive online virtual oscilloscope and signal generator international. Just click on any of the dials or buttons to explore how they work. A negative amplitude parameter value. Analog & digital circuit simulations in seconds. You can express signal parameters in hertz or radians per second. This circuit generates a sine wave and a cosine wave. Using default parameter values, you. Signal Generator Circuit Simulation.
From www.youtube.com
PWM Generator PWM Generation using IC 555 PWM Circuit, Waveform Signal Generator Circuit Simulation Just click on any of the dials or buttons to explore how they work. Using default parameter values, you get one of the following waveforms: You can express signal parameters in hertz or radians per second. Interactive online virtual oscilloscope and signal generator international. Signal generators is very important for simulating real world applications as it allows the simulation of. Signal Generator Circuit Simulation.
From www.eleccircuit.com
Simple IF signal generator circuit using CMOS IC ElecCircuit Signal Generator Circuit Simulation Click on 'dual' button to observe. Click on 'power off' button to start the experiment. A negative amplitude parameter value. Vary the amplitude, frequency, phase using the range sliders. Using default parameter values, you get one of the following waveforms: Everycircuit is an easy to use, highly interactive circuit simulator and schematic capture tool. Just click on any of the. Signal Generator Circuit Simulation.
From www.pinterest.co.kr
3Phase Signal Generator Circuit using Opamp Homemade Circuit Signal Generator Circuit Simulation Analog & digital circuit simulations in seconds. Click on 'dual' button to observe. Everycircuit is an easy to use, highly interactive circuit simulator and schematic capture tool. You can express signal parameters in hertz or radians per second. Vary the amplitude, frequency, phase using the range sliders. Build and simulate circuits right in your browser. A negative amplitude parameter value.. Signal Generator Circuit Simulation.
From www.circuits-diy.com
3Phase Signal Generator Circuit Signal Generator Circuit Simulation Click on 'power off' button to start the experiment. Vary the amplitude, frequency, phase using the range sliders. Signal generators is very important for simulating real world applications as it allows the simulation of many different signal. Build and simulate circuits right in your browser. Using default parameter values, you get one of the following waveforms: Just click on any. Signal Generator Circuit Simulation.
From www.circuitdiagram.co
420ma signal generator circuit diagram Circuit Diagram Signal Generator Circuit Simulation Everycircuit is an easy to use, highly interactive circuit simulator and schematic capture tool. You can express signal parameters in hertz or radians per second. This circuit generates a sine wave and a cosine wave. Using default parameter values, you get one of the following waveforms: Vary the amplitude, frequency, phase using the range sliders. Interactive online virtual oscilloscope and. Signal Generator Circuit Simulation.
From mungfali.com
DIY Signal Generator Circuit Signal Generator Circuit Simulation Interactive online virtual oscilloscope and signal generator international. This circuit generates a sine wave and a cosine wave. You can express signal parameters in hertz or radians per second. Vary the amplitude, frequency, phase using the range sliders. Everycircuit is an easy to use, highly interactive circuit simulator and schematic capture tool. Since the integral of a sine is a.. Signal Generator Circuit Simulation.
From www.youtube.com
4 20ma signal generator circuit for 24VDC Devices YouTube Signal Generator Circuit Simulation Click on 'power off' button to start the experiment. Signal generators is very important for simulating real world applications as it allows the simulation of many different signal. Just click on any of the dials or buttons to explore how they work. This circuit generates a sine wave and a cosine wave. Using default parameter values, you get one of. Signal Generator Circuit Simulation.
From circuitdiagramcentre.blogspot.com
Three Phase Signal Generator Circuit from a Single Phase Source Signal Generator Circuit Simulation Click on 'power off' button to start the experiment. Analog & digital circuit simulations in seconds. Just click on any of the dials or buttons to explore how they work. Vary the amplitude, frequency, phase using the range sliders. Using default parameter values, you get one of the following waveforms: Build and simulate circuits right in your browser. A negative. Signal Generator Circuit Simulation.
From www.electronicsforu.com
Signal Generator and Inverter Using NE555 Timers Full DIY Projects Signal Generator Circuit Simulation Since the integral of a sine is a. Build and simulate circuits right in your browser. You can express signal parameters in hertz or radians per second. Vary the amplitude, frequency, phase using the range sliders. Everycircuit is an easy to use, highly interactive circuit simulator and schematic capture tool. Signal generators is very important for simulating real world applications. Signal Generator Circuit Simulation.
From www.youtube.com
How to make a Signal Generator Function Generator DIY Sine,Triangle Signal Generator Circuit Simulation Just click on any of the dials or buttons to explore how they work. Since the integral of a sine is a. Click on 'power off' button to start the experiment. Signal generators is very important for simulating real world applications as it allows the simulation of many different signal. Click on 'dual' button to observe. Using default parameter values,. Signal Generator Circuit Simulation.
From www.researchgate.net
Main circuit diagram of signal generator. Download Scientific Diagram Signal Generator Circuit Simulation Build and simulate circuits right in your browser. Just click on any of the dials or buttons to explore how they work. This circuit generates a sine wave and a cosine wave. Since the integral of a sine is a. A negative amplitude parameter value. Signal generators is very important for simulating real world applications as it allows the simulation. Signal Generator Circuit Simulation.
From www.multisim.com
Signal Generator Multisim Live Signal Generator Circuit Simulation Interactive online virtual oscilloscope and signal generator international. A negative amplitude parameter value. Everycircuit is an easy to use, highly interactive circuit simulator and schematic capture tool. You can express signal parameters in hertz or radians per second. Click on 'power off' button to start the experiment. Vary the amplitude, frequency, phase using the range sliders. Build and simulate circuits. Signal Generator Circuit Simulation.
From www.youtube.com
LTSpice opamp 3phase oscillator Simulation YouTube Signal Generator Circuit Simulation Interactive online virtual oscilloscope and signal generator international. Click on 'power off' button to start the experiment. You can express signal parameters in hertz or radians per second. Click on 'dual' button to observe. Analog & digital circuit simulations in seconds. Build and simulate circuits right in your browser. Vary the amplitude, frequency, phase using the range sliders. Since the. Signal Generator Circuit Simulation.
From www.circuits-diy.com
3Phase Signal Generator Circuit Signal Generator Circuit Simulation A negative amplitude parameter value. Just click on any of the dials or buttons to explore how they work. Everycircuit is an easy to use, highly interactive circuit simulator and schematic capture tool. Click on 'dual' button to observe. Signal generators is very important for simulating real world applications as it allows the simulation of many different signal. This circuit. Signal Generator Circuit Simulation.