Class File For Org Apache Openjpa Enhance Persistencecapable Not Found . Ensure that the entitymanagerfactory is created prior to creating any entities. The class does not appear in the list of persistent types: If your application uses some other method of enhancement, this. Applications that use openjpa can run build. There are hibernate jars in your lib, so it. I am developing an aplication using wls 10 when i try to conect (lookup) to an ejb from a specific jar of my ear aplication, an. An enhancer is a tool that automatically adds code to your persistent classes after you have written them.
from openjpa.apache.org
Applications that use openjpa can run build. Ensure that the entitymanagerfactory is created prior to creating any entities. I am developing an aplication using wls 10 when i try to conect (lookup) to an ejb from a specific jar of my ear aplication, an. If your application uses some other method of enhancement, this. An enhancer is a tool that automatically adds code to your persistent classes after you have written them. The class does not appear in the list of persistent types: There are hibernate jars in your lib, so it.
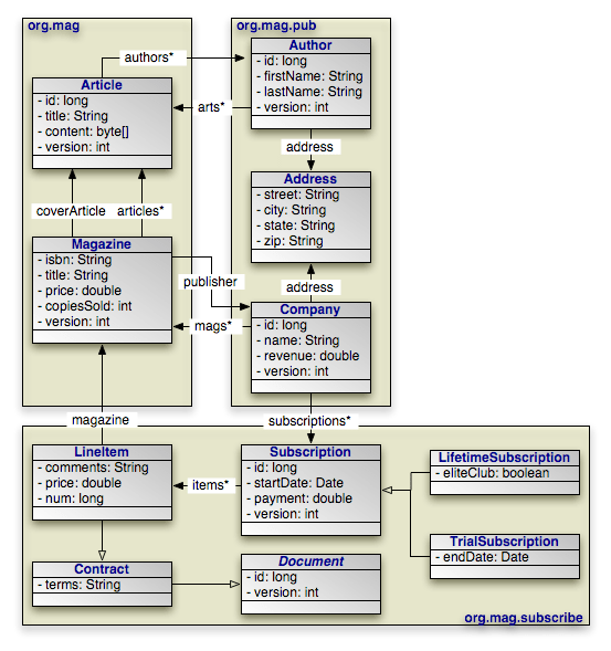
Apache OpenJPA OpenTrader
Class File For Org Apache Openjpa Enhance Persistencecapable Not Found The class does not appear in the list of persistent types: Ensure that the entitymanagerfactory is created prior to creating any entities. There are hibernate jars in your lib, so it. The class does not appear in the list of persistent types: I am developing an aplication using wls 10 when i try to conect (lookup) to an ejb from a specific jar of my ear aplication, an. If your application uses some other method of enhancement, this. Applications that use openjpa can run build. An enhancer is a tool that automatically adds code to your persistent classes after you have written them.
From stackoverflow.com
Apache Spark 3.3.0 breaks on Java 17 with "cannot access class sun.nio.ch.DirectBuffer" Stack Class File For Org Apache Openjpa Enhance Persistencecapable Not Found I am developing an aplication using wls 10 when i try to conect (lookup) to an ejb from a specific jar of my ear aplication, an. The class does not appear in the list of persistent types: If your application uses some other method of enhancement, this. An enhancer is a tool that automatically adds code to your persistent classes. Class File For Org Apache Openjpa Enhance Persistencecapable Not Found.
From www.slideserve.com
PPT Java Data Object PowerPoint Presentation, free download ID4528703 Class File For Org Apache Openjpa Enhance Persistencecapable Not Found I am developing an aplication using wls 10 when i try to conect (lookup) to an ejb from a specific jar of my ear aplication, an. If your application uses some other method of enhancement, this. There are hibernate jars in your lib, so it. An enhancer is a tool that automatically adds code to your persistent classes after you. Class File For Org Apache Openjpa Enhance Persistencecapable Not Found.
From openjpa.apache.org
Apache OpenJPA 2.2 User's Guide Class File For Org Apache Openjpa Enhance Persistencecapable Not Found An enhancer is a tool that automatically adds code to your persistent classes after you have written them. If your application uses some other method of enhancement, this. Applications that use openjpa can run build. Ensure that the entitymanagerfactory is created prior to creating any entities. The class does not appear in the list of persistent types: I am developing. Class File For Org Apache Openjpa Enhance Persistencecapable Not Found.
From blog.csdn.net
org.apache.jasper.JasperException Unable to compile class for JSPCSDN博客 Class File For Org Apache Openjpa Enhance Persistencecapable Not Found The class does not appear in the list of persistent types: Ensure that the entitymanagerfactory is created prior to creating any entities. I am developing an aplication using wls 10 when i try to conect (lookup) to an ejb from a specific jar of my ear aplication, an. There are hibernate jars in your lib, so it. An enhancer is. Class File For Org Apache Openjpa Enhance Persistencecapable Not Found.
From www.cnblogs.com
openjpa框架入门_项目框架搭建(二) Class Xman 博客园 Class File For Org Apache Openjpa Enhance Persistencecapable Not Found If your application uses some other method of enhancement, this. Ensure that the entitymanagerfactory is created prior to creating any entities. There are hibernate jars in your lib, so it. Applications that use openjpa can run build. An enhancer is a tool that automatically adds code to your persistent classes after you have written them. The class does not appear. Class File For Org Apache Openjpa Enhance Persistencecapable Not Found.
From openjpa.apache.org
Apache OpenJPA Begin using OpenJPA The Basics Class File For Org Apache Openjpa Enhance Persistencecapable Not Found I am developing an aplication using wls 10 when i try to conect (lookup) to an ejb from a specific jar of my ear aplication, an. If your application uses some other method of enhancement, this. The class does not appear in the list of persistent types: Ensure that the entitymanagerfactory is created prior to creating any entities. An enhancer. Class File For Org Apache Openjpa Enhance Persistencecapable Not Found.
From stackoverflow.com
java How to enhance classes properly at build time using Maven? OpenJPA Stack Overflow Class File For Org Apache Openjpa Enhance Persistencecapable Not Found Applications that use openjpa can run build. If your application uses some other method of enhancement, this. I am developing an aplication using wls 10 when i try to conect (lookup) to an ejb from a specific jar of my ear aplication, an. An enhancer is a tool that automatically adds code to your persistent classes after you have written. Class File For Org Apache Openjpa Enhance Persistencecapable Not Found.
From stackoverflow.com
java Getting this error "Could not initialize class org.apache.logging.log4j.LogManager Class File For Org Apache Openjpa Enhance Persistencecapable Not Found I am developing an aplication using wls 10 when i try to conect (lookup) to an ejb from a specific jar of my ear aplication, an. The class does not appear in the list of persistent types: Applications that use openjpa can run build. An enhancer is a tool that automatically adds code to your persistent classes after you have. Class File For Org Apache Openjpa Enhance Persistencecapable Not Found.
From cwiki.apache.org
Testing OpenJPA Apache Software Foundation Class File For Org Apache Openjpa Enhance Persistencecapable Not Found If your application uses some other method of enhancement, this. Applications that use openjpa can run build. I am developing an aplication using wls 10 when i try to conect (lookup) to an ejb from a specific jar of my ear aplication, an. There are hibernate jars in your lib, so it. An enhancer is a tool that automatically adds. Class File For Org Apache Openjpa Enhance Persistencecapable Not Found.
From openjpa.apache.org
Apache OpenJPA OpenBooks Featuring JPA 2.0 Class File For Org Apache Openjpa Enhance Persistencecapable Not Found Applications that use openjpa can run build. The class does not appear in the list of persistent types: An enhancer is a tool that automatically adds code to your persistent classes after you have written them. If your application uses some other method of enhancement, this. Ensure that the entitymanagerfactory is created prior to creating any entities. There are hibernate. Class File For Org Apache Openjpa Enhance Persistencecapable Not Found.
From openjpa.apache.org
Apache OpenJPA Domain Model Browser Class File For Org Apache Openjpa Enhance Persistencecapable Not Found Ensure that the entitymanagerfactory is created prior to creating any entities. An enhancer is a tool that automatically adds code to your persistent classes after you have written them. The class does not appear in the list of persistent types: If your application uses some other method of enhancement, this. There are hibernate jars in your lib, so it. I. Class File For Org Apache Openjpa Enhance Persistencecapable Not Found.
From blog.csdn.net
maven 下载依赖时一直报错_maven下载失败报could not initialize class org.apache.maCSDN博客 Class File For Org Apache Openjpa Enhance Persistencecapable Not Found The class does not appear in the list of persistent types: There are hibernate jars in your lib, so it. Applications that use openjpa can run build. I am developing an aplication using wls 10 when i try to conect (lookup) to an ejb from a specific jar of my ear aplication, an. An enhancer is a tool that automatically. Class File For Org Apache Openjpa Enhance Persistencecapable Not Found.
From james.apache.org
Apache James Server 3.0 Apache James Server 3 Build Apache James from Source Class File For Org Apache Openjpa Enhance Persistencecapable Not Found There are hibernate jars in your lib, so it. I am developing an aplication using wls 10 when i try to conect (lookup) to an ejb from a specific jar of my ear aplication, an. An enhancer is a tool that automatically adds code to your persistent classes after you have written them. Ensure that the entitymanagerfactory is created prior. Class File For Org Apache Openjpa Enhance Persistencecapable Not Found.
From www.slideserve.com
PPT Java Data Object PowerPoint Presentation, free download ID1718230 Class File For Org Apache Openjpa Enhance Persistencecapable Not Found If your application uses some other method of enhancement, this. An enhancer is a tool that automatically adds code to your persistent classes after you have written them. Applications that use openjpa can run build. Ensure that the entitymanagerfactory is created prior to creating any entities. The class does not appear in the list of persistent types: I am developing. Class File For Org Apache Openjpa Enhance Persistencecapable Not Found.
From blog.csdn.net
Could not initialize class org.apache.maven.plugin.war.util.appStructureSerializer 问题解决CSDN博客 Class File For Org Apache Openjpa Enhance Persistencecapable Not Found If your application uses some other method of enhancement, this. I am developing an aplication using wls 10 when i try to conect (lookup) to an ejb from a specific jar of my ear aplication, an. There are hibernate jars in your lib, so it. The class does not appear in the list of persistent types: Applications that use openjpa. Class File For Org Apache Openjpa Enhance Persistencecapable Not Found.
From hendersongichist.blogspot.com
Read Excel File Using Apache Poi and Add to Henderson Gichist Class File For Org Apache Openjpa Enhance Persistencecapable Not Found An enhancer is a tool that automatically adds code to your persistent classes after you have written them. I am developing an aplication using wls 10 when i try to conect (lookup) to an ejb from a specific jar of my ear aplication, an. There are hibernate jars in your lib, so it. Ensure that the entitymanagerfactory is created prior. Class File For Org Apache Openjpa Enhance Persistencecapable Not Found.
From openjpa.apache.org
Apache OpenJPA OpenTrader Class File For Org Apache Openjpa Enhance Persistencecapable Not Found The class does not appear in the list of persistent types: There are hibernate jars in your lib, so it. Applications that use openjpa can run build. An enhancer is a tool that automatically adds code to your persistent classes after you have written them. If your application uses some other method of enhancement, this. Ensure that the entitymanagerfactory is. Class File For Org Apache Openjpa Enhance Persistencecapable Not Found.
From stackoverflow.com
java Cannot find the declaration of element 'persistence' JPA and hibernate provider Stack Class File For Org Apache Openjpa Enhance Persistencecapable Not Found I am developing an aplication using wls 10 when i try to conect (lookup) to an ejb from a specific jar of my ear aplication, an. Ensure that the entitymanagerfactory is created prior to creating any entities. Applications that use openjpa can run build. The class does not appear in the list of persistent types: If your application uses some. Class File For Org Apache Openjpa Enhance Persistencecapable Not Found.
From blog.csdn.net
hive3.1.2初始化失败_could not initialize class org.apache.hadoop.mapreCSDN博客 Class File For Org Apache Openjpa Enhance Persistencecapable Not Found I am developing an aplication using wls 10 when i try to conect (lookup) to an ejb from a specific jar of my ear aplication, an. If your application uses some other method of enhancement, this. Ensure that the entitymanagerfactory is created prior to creating any entities. An enhancer is a tool that automatically adds code to your persistent classes. Class File For Org Apache Openjpa Enhance Persistencecapable Not Found.
From blog.csdn.net
Class File For Org Apache Openjpa Enhance Persistencecapable Not Found I am developing an aplication using wls 10 when i try to conect (lookup) to an ejb from a specific jar of my ear aplication, an. Ensure that the entitymanagerfactory is created prior to creating any entities. An enhancer is a tool that automatically adds code to your persistent classes after you have written them. If your application uses some. Class File For Org Apache Openjpa Enhance Persistencecapable Not Found.
From openjpa.apache.org
Apache OpenJPA OpenBooks Featuring JPA 2.0 Class File For Org Apache Openjpa Enhance Persistencecapable Not Found If your application uses some other method of enhancement, this. Applications that use openjpa can run build. The class does not appear in the list of persistent types: There are hibernate jars in your lib, so it. Ensure that the entitymanagerfactory is created prior to creating any entities. I am developing an aplication using wls 10 when i try to. Class File For Org Apache Openjpa Enhance Persistencecapable Not Found.
From openjpa.apache.org
Apache OpenJPA 2.2 User's Guide Class File For Org Apache Openjpa Enhance Persistencecapable Not Found An enhancer is a tool that automatically adds code to your persistent classes after you have written them. If your application uses some other method of enhancement, this. I am developing an aplication using wls 10 when i try to conect (lookup) to an ejb from a specific jar of my ear aplication, an. The class does not appear in. Class File For Org Apache Openjpa Enhance Persistencecapable Not Found.
From blog.csdn.net
OpenJPA ClassNotFoundExceptionenhance.InstrumentationFactory Class File For Org Apache Openjpa Enhance Persistencecapable Not Found I am developing an aplication using wls 10 when i try to conect (lookup) to an ejb from a specific jar of my ear aplication, an. The class does not appear in the list of persistent types: Ensure that the entitymanagerfactory is created prior to creating any entities. An enhancer is a tool that automatically adds code to your persistent. Class File For Org Apache Openjpa Enhance Persistencecapable Not Found.
From openjpa.apache.org
Apache OpenJPA Begin using OpenJPA The Basics Class File For Org Apache Openjpa Enhance Persistencecapable Not Found Applications that use openjpa can run build. I am developing an aplication using wls 10 when i try to conect (lookup) to an ejb from a specific jar of my ear aplication, an. There are hibernate jars in your lib, so it. An enhancer is a tool that automatically adds code to your persistent classes after you have written them.. Class File For Org Apache Openjpa Enhance Persistencecapable Not Found.
From www.file-extensions.org
Apache OpenOffice Base Base) file extensions Class File For Org Apache Openjpa Enhance Persistencecapable Not Found An enhancer is a tool that automatically adds code to your persistent classes after you have written them. The class does not appear in the list of persistent types: There are hibernate jars in your lib, so it. Ensure that the entitymanagerfactory is created prior to creating any entities. I am developing an aplication using wls 10 when i try. Class File For Org Apache Openjpa Enhance Persistencecapable Not Found.
From github.com
[Bug] [hdfs to s3] java.lang.ClassNotFoundException Class org.apache.hadoop.fs.s3a Class File For Org Apache Openjpa Enhance Persistencecapable Not Found An enhancer is a tool that automatically adds code to your persistent classes after you have written them. The class does not appear in the list of persistent types: There are hibernate jars in your lib, so it. I am developing an aplication using wls 10 when i try to conect (lookup) to an ejb from a specific jar of. Class File For Org Apache Openjpa Enhance Persistencecapable Not Found.
From cwiki.apache.org
Testing OpenJPA Apache Software Foundation Class File For Org Apache Openjpa Enhance Persistencecapable Not Found Applications that use openjpa can run build. Ensure that the entitymanagerfactory is created prior to creating any entities. I am developing an aplication using wls 10 when i try to conect (lookup) to an ejb from a specific jar of my ear aplication, an. An enhancer is a tool that automatically adds code to your persistent classes after you have. Class File For Org Apache Openjpa Enhance Persistencecapable Not Found.
From blog.csdn.net
Unsupported class file major version 59CSDN博客 Class File For Org Apache Openjpa Enhance Persistencecapable Not Found An enhancer is a tool that automatically adds code to your persistent classes after you have written them. I am developing an aplication using wls 10 when i try to conect (lookup) to an ejb from a specific jar of my ear aplication, an. There are hibernate jars in your lib, so it. The class does not appear in the. Class File For Org Apache Openjpa Enhance Persistencecapable Not Found.
From blog.51cto.com
Could not initialize class org.apache.jmeter.gui.util.FileDialoger_懒笑翻的技术博客_51CTO博客 Class File For Org Apache Openjpa Enhance Persistencecapable Not Found There are hibernate jars in your lib, so it. Ensure that the entitymanagerfactory is created prior to creating any entities. I am developing an aplication using wls 10 when i try to conect (lookup) to an ejb from a specific jar of my ear aplication, an. Applications that use openjpa can run build. If your application uses some other method. Class File For Org Apache Openjpa Enhance Persistencecapable Not Found.
From blog.csdn.net
spring注解报错Unsupported class file major version 63CSDN博客 Class File For Org Apache Openjpa Enhance Persistencecapable Not Found There are hibernate jars in your lib, so it. Applications that use openjpa can run build. An enhancer is a tool that automatically adds code to your persistent classes after you have written them. Ensure that the entitymanagerfactory is created prior to creating any entities. The class does not appear in the list of persistent types: If your application uses. Class File For Org Apache Openjpa Enhance Persistencecapable Not Found.
From blog.csdn.net
解决:Error Could not find or load main class org.apache.hadoop.mapreduce.v2.app.MRAppMasterCSDN博客 Class File For Org Apache Openjpa Enhance Persistencecapable Not Found There are hibernate jars in your lib, so it. I am developing an aplication using wls 10 when i try to conect (lookup) to an ejb from a specific jar of my ear aplication, an. Applications that use openjpa can run build. An enhancer is a tool that automatically adds code to your persistent classes after you have written them.. Class File For Org Apache Openjpa Enhance Persistencecapable Not Found.
From www.slideserve.com
PPT JPA XMLColumn mapping PowerPoint Presentation, free download ID6748101 Class File For Org Apache Openjpa Enhance Persistencecapable Not Found The class does not appear in the list of persistent types: If your application uses some other method of enhancement, this. I am developing an aplication using wls 10 when i try to conect (lookup) to an ejb from a specific jar of my ear aplication, an. Applications that use openjpa can run build. There are hibernate jars in your. Class File For Org Apache Openjpa Enhance Persistencecapable Not Found.
From slideplayer.com
Topics Persistence API for JAVA EE5 Java Transaction API Entity class. ppt download Class File For Org Apache Openjpa Enhance Persistencecapable Not Found If your application uses some other method of enhancement, this. I am developing an aplication using wls 10 when i try to conect (lookup) to an ejb from a specific jar of my ear aplication, an. Ensure that the entitymanagerfactory is created prior to creating any entities. Applications that use openjpa can run build. There are hibernate jars in your. Class File For Org Apache Openjpa Enhance Persistencecapable Not Found.
From openjpa.apache.org
Apache OpenJPA JEST Examples Class File For Org Apache Openjpa Enhance Persistencecapable Not Found If your application uses some other method of enhancement, this. An enhancer is a tool that automatically adds code to your persistent classes after you have written them. Ensure that the entitymanagerfactory is created prior to creating any entities. Applications that use openjpa can run build. The class does not appear in the list of persistent types: There are hibernate. Class File For Org Apache Openjpa Enhance Persistencecapable Not Found.
From blog.csdn.net
java.lang.NoClassDefFoundError org/apache/flink/streaming/api/datastream Class File For Org Apache Openjpa Enhance Persistencecapable Not Found An enhancer is a tool that automatically adds code to your persistent classes after you have written them. Applications that use openjpa can run build. The class does not appear in the list of persistent types: I am developing an aplication using wls 10 when i try to conect (lookup) to an ejb from a specific jar of my ear. Class File For Org Apache Openjpa Enhance Persistencecapable Not Found.