How Does Lbtt Work In Scotland . A 'land transaction' is any acquisition of a chargeable interest. Lbtt is a charge you’ll pay if you buy a property or land in scotland over £145,000, or £40,000 if it’s a second home. The land and buildings transaction tax (lbtt) is scotland’s equivalent of Land and buildings transaction tax (lbtt) replaced uk stamp duty land tax (sdlt) in scotland from 1 april 2015. It's a tiered tax, meaning you pay different. Lbtt is payable on land transactions where the land is in scotland. Find out the lbtt rates for residential and non residential property transactions in scotland, including the additional dwelling supplement. It is payable when buying a property in scotland. In this guide, we’ll delve into what lbtt is, how it’s calculated, exemptions, and crucial tips for navigating this tax landscape effectively. Land and buildings transaction tax (lbtt) is scotland's version of stamp duty. This is widely defined and can include. Find out how much you’ll.
from www.which.co.uk
Lbtt is payable on land transactions where the land is in scotland. Land and buildings transaction tax (lbtt) replaced uk stamp duty land tax (sdlt) in scotland from 1 april 2015. In this guide, we’ll delve into what lbtt is, how it’s calculated, exemptions, and crucial tips for navigating this tax landscape effectively. It is payable when buying a property in scotland. It's a tiered tax, meaning you pay different. The land and buildings transaction tax (lbtt) is scotland’s equivalent of This is widely defined and can include. Land and buildings transaction tax (lbtt) is scotland's version of stamp duty. Lbtt is a charge you’ll pay if you buy a property or land in scotland over £145,000, or £40,000 if it’s a second home. Find out how much you’ll.
Land and Buildings Transaction Tax (LBTT) stamp duty in Scotland Which?
How Does Lbtt Work In Scotland Lbtt is a charge you’ll pay if you buy a property or land in scotland over £145,000, or £40,000 if it’s a second home. Land and buildings transaction tax (lbtt) replaced uk stamp duty land tax (sdlt) in scotland from 1 april 2015. It's a tiered tax, meaning you pay different. Lbtt is payable on land transactions where the land is in scotland. Land and buildings transaction tax (lbtt) is scotland's version of stamp duty. Find out how much you’ll. It is payable when buying a property in scotland. The land and buildings transaction tax (lbtt) is scotland’s equivalent of A 'land transaction' is any acquisition of a chargeable interest. In this guide, we’ll delve into what lbtt is, how it’s calculated, exemptions, and crucial tips for navigating this tax landscape effectively. This is widely defined and can include. Lbtt is a charge you’ll pay if you buy a property or land in scotland over £145,000, or £40,000 if it’s a second home. Find out the lbtt rates for residential and non residential property transactions in scotland, including the additional dwelling supplement.
From chapeltonnewtown.co.uk
Land and Buildings Transaction Tax in Scotland Chapelton How Does Lbtt Work In Scotland Land and buildings transaction tax (lbtt) replaced uk stamp duty land tax (sdlt) in scotland from 1 april 2015. In this guide, we’ll delve into what lbtt is, how it’s calculated, exemptions, and crucial tips for navigating this tax landscape effectively. Find out how much you’ll. Land and buildings transaction tax (lbtt) is scotland's version of stamp duty. This is. How Does Lbtt Work In Scotland.
From www.vmh.co.uk
LBTT changes in Scotland What do you need to know? VMH Solicitors How Does Lbtt Work In Scotland Lbtt is a charge you’ll pay if you buy a property or land in scotland over £145,000, or £40,000 if it’s a second home. In this guide, we’ll delve into what lbtt is, how it’s calculated, exemptions, and crucial tips for navigating this tax landscape effectively. It's a tiered tax, meaning you pay different. Find out how much you’ll. It. How Does Lbtt Work In Scotland.
From revenue.scot
How to make an online LBTT lease return Revenue Scotland How Does Lbtt Work In Scotland A 'land transaction' is any acquisition of a chargeable interest. In this guide, we’ll delve into what lbtt is, how it’s calculated, exemptions, and crucial tips for navigating this tax landscape effectively. It is payable when buying a property in scotland. Lbtt is payable on land transactions where the land is in scotland. The land and buildings transaction tax (lbtt). How Does Lbtt Work In Scotland.
From revenue.scot
How to amend an LBTT return Revenue Scotland How Does Lbtt Work In Scotland This is widely defined and can include. Lbtt is a charge you’ll pay if you buy a property or land in scotland over £145,000, or £40,000 if it’s a second home. Lbtt is payable on land transactions where the land is in scotland. Land and buildings transaction tax (lbtt) replaced uk stamp duty land tax (sdlt) in scotland from 1. How Does Lbtt Work In Scotland.
From www.scottishhousingnews.com
LBTT revenue reaches record high in Scotland Scottish Housing News How Does Lbtt Work In Scotland It's a tiered tax, meaning you pay different. This is widely defined and can include. Lbtt is a charge you’ll pay if you buy a property or land in scotland over £145,000, or £40,000 if it’s a second home. Find out how much you’ll. Land and buildings transaction tax (lbtt) is scotland's version of stamp duty. Lbtt is payable on. How Does Lbtt Work In Scotland.
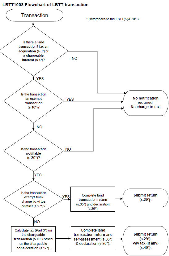
From revenue.scot
LBTT1008 Flowchart of LBTT transaction Revenue Scotland How Does Lbtt Work In Scotland Find out the lbtt rates for residential and non residential property transactions in scotland, including the additional dwelling supplement. Lbtt is payable on land transactions where the land is in scotland. This is widely defined and can include. It is payable when buying a property in scotland. A 'land transaction' is any acquisition of a chargeable interest. Find out how. How Does Lbtt Work In Scotland.
From cheap-accountants-in-london.co.uk
What is LBTT (Land & Buildings Transaction Tax) A Basic Guide How Does Lbtt Work In Scotland The land and buildings transaction tax (lbtt) is scotland’s equivalent of It is payable when buying a property in scotland. Lbtt is a charge you’ll pay if you buy a property or land in scotland over £145,000, or £40,000 if it’s a second home. Find out how much you’ll. Find out the lbtt rates for residential and non residential property. How Does Lbtt Work In Scotland.
From wp-property-hive.com
Stamp Duty Calculator Now Supports Scotland LBTT Rates Property Hive How Does Lbtt Work In Scotland A 'land transaction' is any acquisition of a chargeable interest. The land and buildings transaction tax (lbtt) is scotland’s equivalent of Lbtt is payable on land transactions where the land is in scotland. In this guide, we’ll delve into what lbtt is, how it’s calculated, exemptions, and crucial tips for navigating this tax landscape effectively. It's a tiered tax, meaning. How Does Lbtt Work In Scotland.
From blogs.scotland.gov.uk
Scotland's Economy Draft Scottish Budget 2015/16 Scotland's Economy How Does Lbtt Work In Scotland It's a tiered tax, meaning you pay different. In this guide, we’ll delve into what lbtt is, how it’s calculated, exemptions, and crucial tips for navigating this tax landscape effectively. This is widely defined and can include. It is payable when buying a property in scotland. Find out how much you’ll. Find out the lbtt rates for residential and non. How Does Lbtt Work In Scotland.
From walkerlaird.co.uk
LBTT Changes in Scotland Walker Laird Solicitors & Estate Agents How Does Lbtt Work In Scotland The land and buildings transaction tax (lbtt) is scotland’s equivalent of It is payable when buying a property in scotland. Find out how much you’ll. In this guide, we’ll delve into what lbtt is, how it’s calculated, exemptions, and crucial tips for navigating this tax landscape effectively. A 'land transaction' is any acquisition of a chargeable interest. Lbtt is a. How Does Lbtt Work In Scotland.
From www.rettie.co.uk
How LBTT changed the Scottish market in 2015 Blog Rettie & Co. How Does Lbtt Work In Scotland Find out how much you’ll. This is widely defined and can include. Lbtt is a charge you’ll pay if you buy a property or land in scotland over £145,000, or £40,000 if it’s a second home. Lbtt is payable on land transactions where the land is in scotland. Find out the lbtt rates for residential and non residential property transactions. How Does Lbtt Work In Scotland.
From www.insider.co.uk
LBTT revenue reaches record high in Scotland Business Insider How Does Lbtt Work In Scotland In this guide, we’ll delve into what lbtt is, how it’s calculated, exemptions, and crucial tips for navigating this tax landscape effectively. It is payable when buying a property in scotland. Land and buildings transaction tax (lbtt) replaced uk stamp duty land tax (sdlt) in scotland from 1 april 2015. Lbtt is payable on land transactions where the land is. How Does Lbtt Work In Scotland.
From revenue.scot
How to make an online LBTT lease return Revenue Scotland How Does Lbtt Work In Scotland Land and buildings transaction tax (lbtt) replaced uk stamp duty land tax (sdlt) in scotland from 1 april 2015. It's a tiered tax, meaning you pay different. The land and buildings transaction tax (lbtt) is scotland’s equivalent of Find out the lbtt rates for residential and non residential property transactions in scotland, including the additional dwelling supplement. It is payable. How Does Lbtt Work In Scotland.
From walkerlaird.co.uk
LBTT Changes in Scotland Walker Laird Solicitors & Estate Agents How Does Lbtt Work In Scotland Land and buildings transaction tax (lbtt) is scotland's version of stamp duty. Land and buildings transaction tax (lbtt) replaced uk stamp duty land tax (sdlt) in scotland from 1 april 2015. Lbtt is a charge you’ll pay if you buy a property or land in scotland over £145,000, or £40,000 if it’s a second home. It's a tiered tax, meaning. How Does Lbtt Work In Scotland.
From www.acandco.com
Scottish Government to consider LBTT property tax Uturn Aberdein How Does Lbtt Work In Scotland Lbtt is a charge you’ll pay if you buy a property or land in scotland over £145,000, or £40,000 if it’s a second home. This is widely defined and can include. Lbtt is payable on land transactions where the land is in scotland. Find out how much you’ll. The land and buildings transaction tax (lbtt) is scotland’s equivalent of Find. How Does Lbtt Work In Scotland.
From edistonhomes.com
Your Comprehensive Guide to LBTT in Scotland Understanding Land and How Does Lbtt Work In Scotland A 'land transaction' is any acquisition of a chargeable interest. This is widely defined and can include. Lbtt is payable on land transactions where the land is in scotland. Lbtt is a charge you’ll pay if you buy a property or land in scotland over £145,000, or £40,000 if it’s a second home. Land and buildings transaction tax (lbtt) is. How Does Lbtt Work In Scotland.
From cheap-accountants-in-london.co.uk
What is LBTT (Land & Buildings Transaction Tax) A Basic Guide How Does Lbtt Work In Scotland It is payable when buying a property in scotland. Land and buildings transaction tax (lbtt) is scotland's version of stamp duty. Lbtt is payable on land transactions where the land is in scotland. A 'land transaction' is any acquisition of a chargeable interest. In this guide, we’ll delve into what lbtt is, how it’s calculated, exemptions, and crucial tips for. How Does Lbtt Work In Scotland.
From chapeltonnewtown.co.uk
Land and Buildings Transaction Tax in Scotland Chapelton How Does Lbtt Work In Scotland Lbtt is a charge you’ll pay if you buy a property or land in scotland over £145,000, or £40,000 if it’s a second home. Land and buildings transaction tax (lbtt) is scotland's version of stamp duty. Land and buildings transaction tax (lbtt) replaced uk stamp duty land tax (sdlt) in scotland from 1 april 2015. In this guide, we’ll delve. How Does Lbtt Work In Scotland.
From www.johnsonlegaledinburgh.co.uk
LBTT & Scottish Stamp Duty explained Johnson Legal Edinburgh How Does Lbtt Work In Scotland The land and buildings transaction tax (lbtt) is scotland’s equivalent of Land and buildings transaction tax (lbtt) replaced uk stamp duty land tax (sdlt) in scotland from 1 april 2015. Land and buildings transaction tax (lbtt) is scotland's version of stamp duty. A 'land transaction' is any acquisition of a chargeable interest. Lbtt is payable on land transactions where the. How Does Lbtt Work In Scotland.
From www.lexology.com
Investing in build to rent in Scotland how multiple dwellings relief How Does Lbtt Work In Scotland Find out the lbtt rates for residential and non residential property transactions in scotland, including the additional dwelling supplement. Find out how much you’ll. The land and buildings transaction tax (lbtt) is scotland’s equivalent of Lbtt is payable on land transactions where the land is in scotland. It's a tiered tax, meaning you pay different. This is widely defined and. How Does Lbtt Work In Scotland.
From www.rettie.co.uk
LBTT Calculator Scotland How Does Lbtt Work In Scotland It is payable when buying a property in scotland. Find out the lbtt rates for residential and non residential property transactions in scotland, including the additional dwelling supplement. Lbtt is a charge you’ll pay if you buy a property or land in scotland over £145,000, or £40,000 if it’s a second home. In this guide, we’ll delve into what lbtt. How Does Lbtt Work In Scotland.
From www.capitalmatters.co.uk
[Updated] Changes to Scottish LBTT Capital Matters How Does Lbtt Work In Scotland The land and buildings transaction tax (lbtt) is scotland’s equivalent of Land and buildings transaction tax (lbtt) is scotland's version of stamp duty. Lbtt is a charge you’ll pay if you buy a property or land in scotland over £145,000, or £40,000 if it’s a second home. Find out the lbtt rates for residential and non residential property transactions in. How Does Lbtt Work In Scotland.
From www.struttandparker.com
Land and Buildings Transaction Tax (LBTT) cut for Scotland Strutt How Does Lbtt Work In Scotland Find out how much you’ll. Land and buildings transaction tax (lbtt) replaced uk stamp duty land tax (sdlt) in scotland from 1 april 2015. Land and buildings transaction tax (lbtt) is scotland's version of stamp duty. Lbtt is a charge you’ll pay if you buy a property or land in scotland over £145,000, or £40,000 if it’s a second home.. How Does Lbtt Work In Scotland.
From cheap-accountants-in-london.co.uk
What is LBTT (Land & Buildings Transaction Tax) A Basic Guide How Does Lbtt Work In Scotland Find out how much you’ll. It is payable when buying a property in scotland. In this guide, we’ll delve into what lbtt is, how it’s calculated, exemptions, and crucial tips for navigating this tax landscape effectively. Lbtt is payable on land transactions where the land is in scotland. Land and buildings transaction tax (lbtt) replaced uk stamp duty land tax. How Does Lbtt Work In Scotland.
From www.propertyinvestmentsuk.co.uk
Stamp Duty In Scotland Land and Buildings Transaction Tax (LBTT) How Does Lbtt Work In Scotland The land and buildings transaction tax (lbtt) is scotland’s equivalent of Lbtt is a charge you’ll pay if you buy a property or land in scotland over £145,000, or £40,000 if it’s a second home. It is payable when buying a property in scotland. It's a tiered tax, meaning you pay different. Land and buildings transaction tax (lbtt) is scotland's. How Does Lbtt Work In Scotland.
From digitalpublications.parliament.scot
Scottish Budget 202021 Scottish Parliament How Does Lbtt Work In Scotland Lbtt is a charge you’ll pay if you buy a property or land in scotland over £145,000, or £40,000 if it’s a second home. Land and buildings transaction tax (lbtt) is scotland's version of stamp duty. It's a tiered tax, meaning you pay different. Find out the lbtt rates for residential and non residential property transactions in scotland, including the. How Does Lbtt Work In Scotland.
From revenue.scot
How to make an online LBTT lease return Revenue Scotland How Does Lbtt Work In Scotland Lbtt is a charge you’ll pay if you buy a property or land in scotland over £145,000, or £40,000 if it’s a second home. The land and buildings transaction tax (lbtt) is scotland’s equivalent of This is widely defined and can include. Find out the lbtt rates for residential and non residential property transactions in scotland, including the additional dwelling. How Does Lbtt Work In Scotland.
From www.dandara.com
Land and Buildings Transaction Tax, Scotland LBTT Calculator How Does Lbtt Work In Scotland The land and buildings transaction tax (lbtt) is scotland’s equivalent of Lbtt is a charge you’ll pay if you buy a property or land in scotland over £145,000, or £40,000 if it’s a second home. A 'land transaction' is any acquisition of a chargeable interest. This is widely defined and can include. Land and buildings transaction tax (lbtt) replaced uk. How Does Lbtt Work In Scotland.
From www.lawscot.org.uk
LBTT and ADS Update inar Law Society of Scotland How Does Lbtt Work In Scotland Land and buildings transaction tax (lbtt) is scotland's version of stamp duty. Lbtt is a charge you’ll pay if you buy a property or land in scotland over £145,000, or £40,000 if it’s a second home. Lbtt is payable on land transactions where the land is in scotland. Land and buildings transaction tax (lbtt) replaced uk stamp duty land tax. How Does Lbtt Work In Scotland.
From ctatax.uk.com
How much LBTT will I pay in Scotland? Cornerstone Tax How Does Lbtt Work In Scotland It's a tiered tax, meaning you pay different. The land and buildings transaction tax (lbtt) is scotland’s equivalent of It is payable when buying a property in scotland. Find out how much you’ll. Find out the lbtt rates for residential and non residential property transactions in scotland, including the additional dwelling supplement. Lbtt is payable on land transactions where the. How Does Lbtt Work In Scotland.
From www.youtube.com
How can we avoid LBTT in Scotland? YouTube How Does Lbtt Work In Scotland Land and buildings transaction tax (lbtt) replaced uk stamp duty land tax (sdlt) in scotland from 1 april 2015. It is payable when buying a property in scotland. Land and buildings transaction tax (lbtt) is scotland's version of stamp duty. A 'land transaction' is any acquisition of a chargeable interest. Lbtt is a charge you’ll pay if you buy a. How Does Lbtt Work In Scotland.
From digitalpublications.parliament.scot
Scottish Budget 202223 Scottish Parliament How Does Lbtt Work In Scotland Land and buildings transaction tax (lbtt) replaced uk stamp duty land tax (sdlt) in scotland from 1 april 2015. Find out the lbtt rates for residential and non residential property transactions in scotland, including the additional dwelling supplement. In this guide, we’ll delve into what lbtt is, how it’s calculated, exemptions, and crucial tips for navigating this tax landscape effectively.. How Does Lbtt Work In Scotland.
From www.acandco.com
Scottish Government urged to cut LBTT rates to boost economy Aberdein How Does Lbtt Work In Scotland In this guide, we’ll delve into what lbtt is, how it’s calculated, exemptions, and crucial tips for navigating this tax landscape effectively. A 'land transaction' is any acquisition of a chargeable interest. This is widely defined and can include. It is payable when buying a property in scotland. Lbtt is payable on land transactions where the land is in scotland.. How Does Lbtt Work In Scotland.
From www.which.co.uk
Land and Buildings Transaction Tax (LBTT) stamp duty in Scotland Which? How Does Lbtt Work In Scotland Lbtt is a charge you’ll pay if you buy a property or land in scotland over £145,000, or £40,000 if it’s a second home. It is payable when buying a property in scotland. This is widely defined and can include. Land and buildings transaction tax (lbtt) replaced uk stamp duty land tax (sdlt) in scotland from 1 april 2015. It's. How Does Lbtt Work In Scotland.
From www.weareglm.com
Will LBTT kill the property market in Scotland? We Are GLM How Does Lbtt Work In Scotland Find out the lbtt rates for residential and non residential property transactions in scotland, including the additional dwelling supplement. It's a tiered tax, meaning you pay different. A 'land transaction' is any acquisition of a chargeable interest. Lbtt is payable on land transactions where the land is in scotland. In this guide, we’ll delve into what lbtt is, how it’s. How Does Lbtt Work In Scotland.