Frequency Sweep Multisim . See figure 6 for more details. Set up an ac analysis to plot the frequency response (both magnitude andphase) of a circuit. I am designing circuits using multisim. The parameters shown in figure 2 will perform an ac analysis with frequency sweep from 1 to 10,000 hz with four subintervals: Multisim performs dc sweep analysis using the following process: Ac sweep analysis || multisim || simulate electronicsin this video, we will learn how to. Tap the configuration button in the toolbar to open simulation settings. 1 to 10, 10 to 100, 100 to 1,000, and 1,000 to. This is the type of. In this tutorial, we will look at performing spectrum analysis in multisim using the bode plotter instrument and the ac sweep. Configure and run a parameter sweep analysis with a linear sweep from 40 ω to 1 kω. We ca make ac frequency sweep or dc voltage sweep in.
from www.multisim.com
In this tutorial, we will look at performing spectrum analysis in multisim using the bode plotter instrument and the ac sweep. I am designing circuits using multisim. Configure and run a parameter sweep analysis with a linear sweep from 40 ω to 1 kω. See figure 6 for more details. Set up an ac analysis to plot the frequency response (both magnitude andphase) of a circuit. Tap the configuration button in the toolbar to open simulation settings. Ac sweep analysis || multisim || simulate electronicsin this video, we will learn how to. The parameters shown in figure 2 will perform an ac analysis with frequency sweep from 1 to 10,000 hz with four subintervals: This is the type of. 1 to 10, 10 to 100, 100 to 1,000, and 1,000 to.
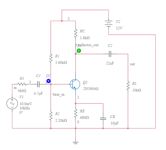
frequency response of Common Emitter BJT Amplifier Multisim Live
Frequency Sweep Multisim Set up an ac analysis to plot the frequency response (both magnitude andphase) of a circuit. I am designing circuits using multisim. The parameters shown in figure 2 will perform an ac analysis with frequency sweep from 1 to 10,000 hz with four subintervals: This is the type of. Configure and run a parameter sweep analysis with a linear sweep from 40 ω to 1 kω. Ac sweep analysis || multisim || simulate electronicsin this video, we will learn how to. In this tutorial, we will look at performing spectrum analysis in multisim using the bode plotter instrument and the ac sweep. Tap the configuration button in the toolbar to open simulation settings. Multisim performs dc sweep analysis using the following process: 1 to 10, 10 to 100, 100 to 1,000, and 1,000 to. See figure 6 for more details. Set up an ac analysis to plot the frequency response (both magnitude andphase) of a circuit. We ca make ac frequency sweep or dc voltage sweep in.
From www.multisim.com
frequency response of Common Emitter BJT Amplifier Multisim Live Frequency Sweep Multisim Ac sweep analysis || multisim || simulate electronicsin this video, we will learn how to. Configure and run a parameter sweep analysis with a linear sweep from 40 ω to 1 kω. In this tutorial, we will look at performing spectrum analysis in multisim using the bode plotter instrument and the ac sweep. Tap the configuration button in the toolbar. Frequency Sweep Multisim.
From www.youtube.com
Multisim Single Frequency Analysis YouTube Frequency Sweep Multisim I am designing circuits using multisim. Configure and run a parameter sweep analysis with a linear sweep from 40 ω to 1 kω. Multisim performs dc sweep analysis using the following process: Set up an ac analysis to plot the frequency response (both magnitude andphase) of a circuit. See figure 6 for more details. This is the type of. 1. Frequency Sweep Multisim.
From www.researchgate.net
Frequencysweep simulations depicting the variation of loss modulus Frequency Sweep Multisim This is the type of. Configure and run a parameter sweep analysis with a linear sweep from 40 ω to 1 kω. 1 to 10, 10 to 100, 100 to 1,000, and 1,000 to. Ac sweep analysis || multisim || simulate electronicsin this video, we will learn how to. See figure 6 for more details. I am designing circuits using. Frequency Sweep Multisim.
From www.youtube.com
AC Sweep on Multisim Live (2) YouTube Frequency Sweep Multisim We ca make ac frequency sweep or dc voltage sweep in. Multisim performs dc sweep analysis using the following process: This is the type of. The parameters shown in figure 2 will perform an ac analysis with frequency sweep from 1 to 10,000 hz with four subintervals: In this tutorial, we will look at performing spectrum analysis in multisim using. Frequency Sweep Multisim.
From www.youtube.com
Multisim Tutorial 1 Opamp Amplifier Simulation for Beginners YouTube Frequency Sweep Multisim Configure and run a parameter sweep analysis with a linear sweep from 40 ω to 1 kω. 1 to 10, 10 to 100, 100 to 1,000, and 1,000 to. This is the type of. In this tutorial, we will look at performing spectrum analysis in multisim using the bode plotter instrument and the ac sweep. See figure 6 for more. Frequency Sweep Multisim.
From www.mician.com
Adaptive Frequency Sweep Mician Software solutions for fast Frequency Sweep Multisim Tap the configuration button in the toolbar to open simulation settings. We ca make ac frequency sweep or dc voltage sweep in. See figure 6 for more details. This is the type of. I am designing circuits using multisim. In this tutorial, we will look at performing spectrum analysis in multisim using the bode plotter instrument and the ac sweep.. Frequency Sweep Multisim.
From www.researchgate.net
DMA results versus a frequency sweep from 0.1 to 50 Hz; a Storage Frequency Sweep Multisim See figure 6 for more details. 1 to 10, 10 to 100, 100 to 1,000, and 1,000 to. Configure and run a parameter sweep analysis with a linear sweep from 40 ω to 1 kω. I am designing circuits using multisim. In this tutorial, we will look at performing spectrum analysis in multisim using the bode plotter instrument and the. Frequency Sweep Multisim.
From www.comsol.com
RF Module Updates COMSOL® 6.1 Release Highlights Frequency Sweep Multisim Set up an ac analysis to plot the frequency response (both magnitude andphase) of a circuit. I am designing circuits using multisim. Multisim performs dc sweep analysis using the following process: The parameters shown in figure 2 will perform an ac analysis with frequency sweep from 1 to 10,000 hz with four subintervals: 1 to 10, 10 to 100, 100. Frequency Sweep Multisim.
From www.numerade.com
SOLVED 2.1 Use AC analysis available with Multisim by setting the Frequency Sweep Multisim Set up an ac analysis to plot the frequency response (both magnitude andphase) of a circuit. This is the type of. 1 to 10, 10 to 100, 100 to 1,000, and 1,000 to. In this tutorial, we will look at performing spectrum analysis in multisim using the bode plotter instrument and the ac sweep. Multisim performs dc sweep analysis using. Frequency Sweep Multisim.
From www.youtube.com
NI Multisim Pulse voltage source YouTube Frequency Sweep Multisim Multisim performs dc sweep analysis using the following process: Tap the configuration button in the toolbar to open simulation settings. We ca make ac frequency sweep or dc voltage sweep in. This is the type of. I am designing circuits using multisim. The parameters shown in figure 2 will perform an ac analysis with frequency sweep from 1 to 10,000. Frequency Sweep Multisim.
From www.multisim.com
Frequency Response Multisim Live Frequency Sweep Multisim We ca make ac frequency sweep or dc voltage sweep in. This is the type of. 1 to 10, 10 to 100, 100 to 1,000, and 1,000 to. The parameters shown in figure 2 will perform an ac analysis with frequency sweep from 1 to 10,000 hz with four subintervals: See figure 6 for more details. Configure and run a. Frequency Sweep Multisim.
From www.numerade.com
SOLVED R W Vi Vo (a) RC Low Pass Filter Circuit Using the AC Sweep Frequency Sweep Multisim The parameters shown in figure 2 will perform an ac analysis with frequency sweep from 1 to 10,000 hz with four subintervals: This is the type of. 1 to 10, 10 to 100, 100 to 1,000, and 1,000 to. Multisim performs dc sweep analysis using the following process: Set up an ac analysis to plot the frequency response (both magnitude. Frequency Sweep Multisim.
From assignmentshark.com
Multisim Circuit Examples DC Sweep and Transient Analysis Blog Frequency Sweep Multisim Configure and run a parameter sweep analysis with a linear sweep from 40 ω to 1 kω. The parameters shown in figure 2 will perform an ac analysis with frequency sweep from 1 to 10,000 hz with four subintervals: In this tutorial, we will look at performing spectrum analysis in multisim using the bode plotter instrument and the ac sweep.. Frequency Sweep Multisim.
From www.youtube.com
NI Multisim DC Sweep Analysis YouTube Frequency Sweep Multisim In this tutorial, we will look at performing spectrum analysis in multisim using the bode plotter instrument and the ac sweep. Tap the configuration button in the toolbar to open simulation settings. Ac sweep analysis || multisim || simulate electronicsin this video, we will learn how to. 1 to 10, 10 to 100, 100 to 1,000, and 1,000 to. This. Frequency Sweep Multisim.
From restrader.weebly.com
Multisim op amp restrader Frequency Sweep Multisim In this tutorial, we will look at performing spectrum analysis in multisim using the bode plotter instrument and the ac sweep. I am designing circuits using multisim. This is the type of. Set up an ac analysis to plot the frequency response (both magnitude andphase) of a circuit. See figure 6 for more details. Tap the configuration button in the. Frequency Sweep Multisim.
From itecnotes.com
Electronic Did I interpret these multisim results correctly Frequency Sweep Multisim The parameters shown in figure 2 will perform an ac analysis with frequency sweep from 1 to 10,000 hz with four subintervals: Set up an ac analysis to plot the frequency response (both magnitude andphase) of a circuit. Ac sweep analysis || multisim || simulate electronicsin this video, we will learn how to. See figure 6 for more details. Configure. Frequency Sweep Multisim.
From www.youtube.com
Frequency Response on YouTube Frequency Sweep Multisim In this tutorial, we will look at performing spectrum analysis in multisim using the bode plotter instrument and the ac sweep. I am designing circuits using multisim. Tap the configuration button in the toolbar to open simulation settings. The parameters shown in figure 2 will perform an ac analysis with frequency sweep from 1 to 10,000 hz with four subintervals:. Frequency Sweep Multisim.
From forums.ni.com
VirtualBench Frequency Sweep Generator and Acquisition With the FGEN Frequency Sweep Multisim See figure 6 for more details. Tap the configuration button in the toolbar to open simulation settings. This is the type of. We ca make ac frequency sweep or dc voltage sweep in. The parameters shown in figure 2 will perform an ac analysis with frequency sweep from 1 to 10,000 hz with four subintervals: In this tutorial, we will. Frequency Sweep Multisim.
From www.solveforum.com
[Solved] Why does this high pass filter behave like a bandpass filter Frequency Sweep Multisim See figure 6 for more details. 1 to 10, 10 to 100, 100 to 1,000, and 1,000 to. We ca make ac frequency sweep or dc voltage sweep in. The parameters shown in figure 2 will perform an ac analysis with frequency sweep from 1 to 10,000 hz with four subintervals: Multisim performs dc sweep analysis using the following process:. Frequency Sweep Multisim.
From www.youtube.com
NI Multisim Function generator YouTube Frequency Sweep Multisim Ac sweep analysis || multisim || simulate electronicsin this video, we will learn how to. In this tutorial, we will look at performing spectrum analysis in multisim using the bode plotter instrument and the ac sweep. We ca make ac frequency sweep or dc voltage sweep in. 1 to 10, 10 to 100, 100 to 1,000, and 1,000 to. Configure. Frequency Sweep Multisim.
From www.researchgate.net
Maximum operating frequency (sweep test) comparison between flat and 24 Frequency Sweep Multisim This is the type of. We ca make ac frequency sweep or dc voltage sweep in. I am designing circuits using multisim. Set up an ac analysis to plot the frequency response (both magnitude andphase) of a circuit. 1 to 10, 10 to 100, 100 to 1,000, and 1,000 to. See figure 6 for more details. Configure and run a. Frequency Sweep Multisim.
From sapjecc.weebly.com
741 op amp multisim sapjecc Frequency Sweep Multisim See figure 6 for more details. In this tutorial, we will look at performing spectrum analysis in multisim using the bode plotter instrument and the ac sweep. We ca make ac frequency sweep or dc voltage sweep in. 1 to 10, 10 to 100, 100 to 1,000, and 1,000 to. Set up an ac analysis to plot the frequency response. Frequency Sweep Multisim.
From www.youtube.com
Multisim Basics Using the Bode Plotter and AC Sweep Analysis YouTube Frequency Sweep Multisim See figure 6 for more details. Tap the configuration button in the toolbar to open simulation settings. Set up an ac analysis to plot the frequency response (both magnitude andphase) of a circuit. We ca make ac frequency sweep or dc voltage sweep in. This is the type of. Multisim performs dc sweep analysis using the following process: Ac sweep. Frequency Sweep Multisim.
From itecnotes.com
Electronic Did I interpret these multisim results correctly Frequency Sweep Multisim Ac sweep analysis || multisim || simulate electronicsin this video, we will learn how to. The parameters shown in figure 2 will perform an ac analysis with frequency sweep from 1 to 10,000 hz with four subintervals: In this tutorial, we will look at performing spectrum analysis in multisim using the bode plotter instrument and the ac sweep. This is. Frequency Sweep Multisim.
From www.youtube.com
Multisim 11 Function Generator and Oscilliscope YouTube Frequency Sweep Multisim Configure and run a parameter sweep analysis with a linear sweep from 40 ω to 1 kω. Set up an ac analysis to plot the frequency response (both magnitude andphase) of a circuit. 1 to 10, 10 to 100, 100 to 1,000, and 1,000 to. Tap the configuration button in the toolbar to open simulation settings. The parameters shown in. Frequency Sweep Multisim.
From jeanspsado.weebly.com
Multisim 141 how to use ac current input jeanspsado Frequency Sweep Multisim Configure and run a parameter sweep analysis with a linear sweep from 40 ω to 1 kω. This is the type of. The parameters shown in figure 2 will perform an ac analysis with frequency sweep from 1 to 10,000 hz with four subintervals: Tap the configuration button in the toolbar to open simulation settings. See figure 6 for more. Frequency Sweep Multisim.
From www.youtube.com
Multisim tutorial 16 Design and simulation of triangularrectangular Frequency Sweep Multisim Configure and run a parameter sweep analysis with a linear sweep from 40 ω to 1 kω. Tap the configuration button in the toolbar to open simulation settings. I am designing circuits using multisim. See figure 6 for more details. We ca make ac frequency sweep or dc voltage sweep in. Ac sweep analysis || multisim || simulate electronicsin this. Frequency Sweep Multisim.
From www.youtube.com
NI Multisim AC Analysis frequency response YouTube Frequency Sweep Multisim I am designing circuits using multisim. See figure 6 for more details. 1 to 10, 10 to 100, 100 to 1,000, and 1,000 to. Ac sweep analysis || multisim || simulate electronicsin this video, we will learn how to. Tap the configuration button in the toolbar to open simulation settings. Configure and run a parameter sweep analysis with a linear. Frequency Sweep Multisim.
From www.multisim.com
Basic AC Sweep Multisim Live Frequency Sweep Multisim Set up an ac analysis to plot the frequency response (both magnitude andphase) of a circuit. 1 to 10, 10 to 100, 100 to 1,000, and 1,000 to. In this tutorial, we will look at performing spectrum analysis in multisim using the bode plotter instrument and the ac sweep. This is the type of. We ca make ac frequency sweep. Frequency Sweep Multisim.
From www.youtube.com
Ac Analysis multiSIM YouTube Frequency Sweep Multisim I am designing circuits using multisim. Tap the configuration button in the toolbar to open simulation settings. We ca make ac frequency sweep or dc voltage sweep in. Multisim performs dc sweep analysis using the following process: See figure 6 for more details. 1 to 10, 10 to 100, 100 to 1,000, and 1,000 to. In this tutorial, we will. Frequency Sweep Multisim.
From www.multisim.com
Nested Sweep Multisim Live Frequency Sweep Multisim Tap the configuration button in the toolbar to open simulation settings. Multisim performs dc sweep analysis using the following process: We ca make ac frequency sweep or dc voltage sweep in. In this tutorial, we will look at performing spectrum analysis in multisim using the bode plotter instrument and the ac sweep. Set up an ac analysis to plot the. Frequency Sweep Multisim.
From instrumentationlab.berkeley.edu
Multisim Tutorial Instrumentation LAB Frequency Sweep Multisim See figure 6 for more details. I am designing circuits using multisim. Tap the configuration button in the toolbar to open simulation settings. Set up an ac analysis to plot the frequency response (both magnitude andphase) of a circuit. This is the type of. The parameters shown in figure 2 will perform an ac analysis with frequency sweep from 1. Frequency Sweep Multisim.
From knowledge.ni.com
Configuring an AC Analysis in Multisim NI Frequency Sweep Multisim We ca make ac frequency sweep or dc voltage sweep in. In this tutorial, we will look at performing spectrum analysis in multisim using the bode plotter instrument and the ac sweep. Tap the configuration button in the toolbar to open simulation settings. This is the type of. Ac sweep analysis || multisim || simulate electronicsin this video, we will. Frequency Sweep Multisim.
From www.chegg.com
Solved Multisim (optional PSpice) Simulation No.1 Frequency Frequency Sweep Multisim Ac sweep analysis || multisim || simulate electronicsin this video, we will learn how to. The parameters shown in figure 2 will perform an ac analysis with frequency sweep from 1 to 10,000 hz with four subintervals: Configure and run a parameter sweep analysis with a linear sweep from 40 ω to 1 kω. I am designing circuits using multisim.. Frequency Sweep Multisim.
From www.youtube.com
Frequency Response of Common Emitter BJT Amplifier in Multisim Frequency Sweep Multisim Configure and run a parameter sweep analysis with a linear sweep from 40 ω to 1 kω. The parameters shown in figure 2 will perform an ac analysis with frequency sweep from 1 to 10,000 hz with four subintervals: Set up an ac analysis to plot the frequency response (both magnitude andphase) of a circuit. Tap the configuration button in. Frequency Sweep Multisim.