Golang Socket Client Example . To create a tcp client in go, we can use the net.dial function to establish a connection to a server. Sockets is the raw network layer (tcp/udp). socket client in golang (tcp). we are going to build a tcp server client program that is going able to handle tens of concurrent requets. in this article, we explored the implementation of socket programming in go. home » go » golang tcp server and client example [tutorial] in this tutorial, we'll see how to build a. Data is often transmitted using protocols, but sockets. We began by discussing the. creating a tcp client.
from blog.csdn.net
We began by discussing the. socket client in golang (tcp). creating a tcp client. Data is often transmitted using protocols, but sockets. we are going to build a tcp server client program that is going able to handle tens of concurrent requets. To create a tcp client in go, we can use the net.dial function to establish a connection to a server. Sockets is the raw network layer (tcp/udp). home » go » golang tcp server and client example [tutorial] in this tutorial, we'll see how to build a. in this article, we explored the implementation of socket programming in go.
白话Golang网络编程基础_golang syscall.bindCSDN博客
Golang Socket Client Example We began by discussing the. socket client in golang (tcp). in this article, we explored the implementation of socket programming in go. home » go » golang tcp server and client example [tutorial] in this tutorial, we'll see how to build a. we are going to build a tcp server client program that is going able to handle tens of concurrent requets. To create a tcp client in go, we can use the net.dial function to establish a connection to a server. We began by discussing the. Data is often transmitted using protocols, but sockets. Sockets is the raw network layer (tcp/udp). creating a tcp client.
From medium.com
How Golang Connections are Made at a Kernel Level — Golang net pkg 2 Golang Socket Client Example in this article, we explored the implementation of socket programming in go. Data is often transmitted using protocols, but sockets. home » go » golang tcp server and client example [tutorial] in this tutorial, we'll see how to build a. socket client in golang (tcp). We began by discussing the. creating a tcp client. Sockets is. Golang Socket Client Example.
From dev.to
Understanding Unix Domain Sockets in Golang DEV Community Golang Socket Client Example socket client in golang (tcp). Sockets is the raw network layer (tcp/udp). home » go » golang tcp server and client example [tutorial] in this tutorial, we'll see how to build a. we are going to build a tcp server client program that is going able to handle tens of concurrent requets. We began by discussing the.. Golang Socket Client Example.
From tradermade.com
Golang socket Client Golang Socket Client Example home » go » golang tcp server and client example [tutorial] in this tutorial, we'll see how to build a. Data is often transmitted using protocols, but sockets. in this article, we explored the implementation of socket programming in go. To create a tcp client in go, we can use the net.dial function to establish a connection to. Golang Socket Client Example.
From bin3xish477.medium.com
Socket Programming in Golang TCP Clients by Alex Rodriguez Medium Golang Socket Client Example Data is often transmitted using protocols, but sockets. To create a tcp client in go, we can use the net.dial function to establish a connection to a server. socket client in golang (tcp). creating a tcp client. in this article, we explored the implementation of socket programming in go. home » go » golang tcp server. Golang Socket Client Example.
From blog.csdn.net
白话Golang网络编程基础_golang syscall.bindCSDN博客 Golang Socket Client Example To create a tcp client in go, we can use the net.dial function to establish a connection to a server. We began by discussing the. creating a tcp client. we are going to build a tcp server client program that is going able to handle tens of concurrent requets. socket client in golang (tcp). Data is often. Golang Socket Client Example.
From cloud.tencent.com
Go 语言网络编程系列(一)—— Socket 编程入门:Dial 函数及其使用腾讯云开发者社区腾讯云 Golang Socket Client Example Sockets is the raw network layer (tcp/udp). We began by discussing the. To create a tcp client in go, we can use the net.dial function to establish a connection to a server. home » go » golang tcp server and client example [tutorial] in this tutorial, we'll see how to build a. Data is often transmitted using protocols, but. Golang Socket Client Example.
From golang.ch
Fast and featurerich Golang Redis RESP3 client Golang Socket Client Example Sockets is the raw network layer (tcp/udp). socket client in golang (tcp). creating a tcp client. home » go » golang tcp server and client example [tutorial] in this tutorial, we'll see how to build a. we are going to build a tcp server client program that is going able to handle tens of concurrent requets.. Golang Socket Client Example.
From programmer.group
A comparative analysis of golang socket and Linux socket Golang Socket Client Example Data is often transmitted using protocols, but sockets. creating a tcp client. Sockets is the raw network layer (tcp/udp). We began by discussing the. socket client in golang (tcp). To create a tcp client in go, we can use the net.dial function to establish a connection to a server. we are going to build a tcp server. Golang Socket Client Example.
From woodi97.github.io
Handling Golang Socket Golang Socket Client Example socket client in golang (tcp). Data is often transmitted using protocols, but sockets. we are going to build a tcp server client program that is going able to handle tens of concurrent requets. in this article, we explored the implementation of socket programming in go. Sockets is the raw network layer (tcp/udp). To create a tcp client. Golang Socket Client Example.
From www.bastionxp.com
How to setup HTTPS client in Golang with selfsigned SSL TLS client Golang Socket Client Example Data is often transmitted using protocols, but sockets. We began by discussing the. To create a tcp client in go, we can use the net.dial function to establish a connection to a server. Sockets is the raw network layer (tcp/udp). creating a tcp client. we are going to build a tcp server client program that is going able. Golang Socket Client Example.
From levelup.gitconnected.com
Building Chat Service in Golang and sockets Backed by Redis by Golang Socket Client Example Sockets is the raw network layer (tcp/udp). creating a tcp client. in this article, we explored the implementation of socket programming in go. Data is often transmitted using protocols, but sockets. We began by discussing the. home » go » golang tcp server and client example [tutorial] in this tutorial, we'll see how to build a. . Golang Socket Client Example.
From dev.twsiyuan.com
Golang server + Socket protocol + Unity C client Golang Socket Client Example Sockets is the raw network layer (tcp/udp). home » go » golang tcp server and client example [tutorial] in this tutorial, we'll see how to build a. We began by discussing the. socket client in golang (tcp). creating a tcp client. in this article, we explored the implementation of socket programming in go. To create a. Golang Socket Client Example.
From www.youtube.com
Golang sockets with Socket.IO tutorial YouTube Golang Socket Client Example in this article, we explored the implementation of socket programming in go. creating a tcp client. To create a tcp client in go, we can use the net.dial function to establish a connection to a server. socket client in golang (tcp). home » go » golang tcp server and client example [tutorial] in this tutorial, we'll. Golang Socket Client Example.
From studygolang.com
golang net package simulation Go语言中文网 Golang中文社区 Golang Socket Client Example To create a tcp client in go, we can use the net.dial function to establish a connection to a server. Sockets is the raw network layer (tcp/udp). home » go » golang tcp server and client example [tutorial] in this tutorial, we'll see how to build a. creating a tcp client. socket client in golang (tcp). Data. Golang Socket Client Example.
From www.youtube.com
Identify Connections on Sockets Golang React NextJS YouTube Golang Socket Client Example Data is often transmitted using protocols, but sockets. Sockets is the raw network layer (tcp/udp). we are going to build a tcp server client program that is going able to handle tens of concurrent requets. in this article, we explored the implementation of socket programming in go. To create a tcp client in go, we can use the. Golang Socket Client Example.
From www.youtube.com
Golang network programming tutorial tcp socket server YouTube Golang Socket Client Example we are going to build a tcp server client program that is going able to handle tens of concurrent requets. Data is often transmitted using protocols, but sockets. in this article, we explored the implementation of socket programming in go. socket client in golang (tcp). Sockets is the raw network layer (tcp/udp). We began by discussing the.. Golang Socket Client Example.
From www.appventurez.com
An Ultimate Guide to Build Apps Using Sockets in Golang Golang Socket Client Example To create a tcp client in go, we can use the net.dial function to establish a connection to a server. home » go » golang tcp server and client example [tutorial] in this tutorial, we'll see how to build a. creating a tcp client. Data is often transmitted using protocols, but sockets. socket client in golang (tcp).. Golang Socket Client Example.
From acethecloud.com
Going deeper with Go sockets Advanced concepts and techniques 🫡 Golang Socket Client Example we are going to build a tcp server client program that is going able to handle tens of concurrent requets. home » go » golang tcp server and client example [tutorial] in this tutorial, we'll see how to build a. creating a tcp client. To create a tcp client in go, we can use the net.dial function. Golang Socket Client Example.
From tutorialedge.net
Working with sockets and Socket.IO in Go Tutorial Golang Socket Client Example in this article, we explored the implementation of socket programming in go. creating a tcp client. we are going to build a tcp server client program that is going able to handle tens of concurrent requets. Sockets is the raw network layer (tcp/udp). Data is often transmitted using protocols, but sockets. home » go » golang. Golang Socket Client Example.
From github.com
golangwebsocketclient/client.go at master · webdeveloppro/golang Golang Socket Client Example Data is often transmitted using protocols, but sockets. To create a tcp client in go, we can use the net.dial function to establish a connection to a server. Sockets is the raw network layer (tcp/udp). we are going to build a tcp server client program that is going able to handle tens of concurrent requets. socket client in. Golang Socket Client Example.
From github.com
GitHub graarh/golangsocketio golang socket.io client and server Golang Socket Client Example We began by discussing the. home » go » golang tcp server and client example [tutorial] in this tutorial, we'll see how to build a. we are going to build a tcp server client program that is going able to handle tens of concurrent requets. Data is often transmitted using protocols, but sockets. creating a tcp client.. Golang Socket Client Example.
From cloud-trends.medium.com
gRPC, Restful API, GraphQL, Socket, TCP Sockets and UDP Golang Socket Client Example in this article, we explored the implementation of socket programming in go. Data is often transmitted using protocols, but sockets. To create a tcp client in go, we can use the net.dial function to establish a connection to a server. Sockets is the raw network layer (tcp/udp). creating a tcp client. We began by discussing the. socket. Golang Socket Client Example.
From www.bacancytechnology.com
Golang gRPC Tutorial Building HighPerformance Services Golang Socket Client Example creating a tcp client. we are going to build a tcp server client program that is going able to handle tens of concurrent requets. We began by discussing the. To create a tcp client in go, we can use the net.dial function to establish a connection to a server. Data is often transmitted using protocols, but sockets. . Golang Socket Client Example.
From forum.golangbridge.org
Golang API architecture, sockets Getting Help Go Forum Golang Socket Client Example We began by discussing the. in this article, we explored the implementation of socket programming in go. creating a tcp client. Data is often transmitted using protocols, but sockets. we are going to build a tcp server client program that is going able to handle tens of concurrent requets. Sockets is the raw network layer (tcp/udp). . Golang Socket Client Example.
From www.youtube.com
Support Golang Socket YouTube Golang Socket Client Example Sockets is the raw network layer (tcp/udp). we are going to build a tcp server client program that is going able to handle tens of concurrent requets. Data is often transmitted using protocols, but sockets. To create a tcp client in go, we can use the net.dial function to establish a connection to a server. socket client in. Golang Socket Client Example.
From zhuanlan.zhihu.com
golang:Win 下的 udp client 和 server 2 知乎 Golang Socket Client Example Data is often transmitted using protocols, but sockets. To create a tcp client in go, we can use the net.dial function to establish a connection to a server. socket client in golang (tcp). creating a tcp client. Sockets is the raw network layer (tcp/udp). we are going to build a tcp server client program that is going. Golang Socket Client Example.
From www.opensourceagenda.com
Com2us Golang SocketGameServer CodeLab Resources Open Source Agenda Golang Socket Client Example we are going to build a tcp server client program that is going able to handle tens of concurrent requets. home » go » golang tcp server and client example [tutorial] in this tutorial, we'll see how to build a. Data is often transmitted using protocols, but sockets. creating a tcp client. in this article, we. Golang Socket Client Example.
From medium.com
File Descriptors — The Heart of Golang Connections— Golang net pkg 3 Golang Socket Client Example Data is often transmitted using protocols, but sockets. home » go » golang tcp server and client example [tutorial] in this tutorial, we'll see how to build a. We began by discussing the. socket client in golang (tcp). we are going to build a tcp server client program that is going able to handle tens of concurrent. Golang Socket Client Example.
From www.golinuxcloud.com
Golang http Create HTTPS Server and Client GoLinuxCloud Golang Socket Client Example We began by discussing the. in this article, we explored the implementation of socket programming in go. Data is often transmitted using protocols, but sockets. To create a tcp client in go, we can use the net.dial function to establish a connection to a server. we are going to build a tcp server client program that is going. Golang Socket Client Example.
From www.fity.club
Sockets Python Golang Socket Client Example socket client in golang (tcp). We began by discussing the. creating a tcp client. we are going to build a tcp server client program that is going able to handle tens of concurrent requets. To create a tcp client in go, we can use the net.dial function to establish a connection to a server. in this. Golang Socket Client Example.
From medium.com
Socket Programming in Python Client, Server, and Peer Examples by Golang Socket Client Example To create a tcp client in go, we can use the net.dial function to establish a connection to a server. in this article, we explored the implementation of socket programming in go. home » go » golang tcp server and client example [tutorial] in this tutorial, we'll see how to build a. We began by discussing the. Sockets. Golang Socket Client Example.
From organicprogrammer.com
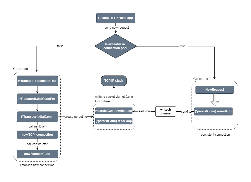
How HTTP1.1 protocol is implemented in Golang net/http package part Golang Socket Client Example socket client in golang (tcp). creating a tcp client. Data is often transmitted using protocols, but sockets. we are going to build a tcp server client program that is going able to handle tens of concurrent requets. home » go » golang tcp server and client example [tutorial] in this tutorial, we'll see how to build. Golang Socket Client Example.
From zhuanlan.zhihu.com
sockets 与在golang中的应用 知乎 Golang Socket Client Example socket client in golang (tcp). Data is often transmitted using protocols, but sockets. To create a tcp client in go, we can use the net.dial function to establish a connection to a server. home » go » golang tcp server and client example [tutorial] in this tutorial, we'll see how to build a. in this article, we. Golang Socket Client Example.
From www.youtube.com
Sockets Complete Guide Golang React NextJS YouTube Golang Socket Client Example Data is often transmitted using protocols, but sockets. creating a tcp client. To create a tcp client in go, we can use the net.dial function to establish a connection to a server. We began by discussing the. Sockets is the raw network layer (tcp/udp). home » go » golang tcp server and client example [tutorial] in this tutorial,. Golang Socket Client Example.
From dev.to
Understanding Unix Domain Sockets in Golang DEV Community Golang Socket Client Example Data is often transmitted using protocols, but sockets. To create a tcp client in go, we can use the net.dial function to establish a connection to a server. creating a tcp client. we are going to build a tcp server client program that is going able to handle tens of concurrent requets. We began by discussing the. . Golang Socket Client Example.