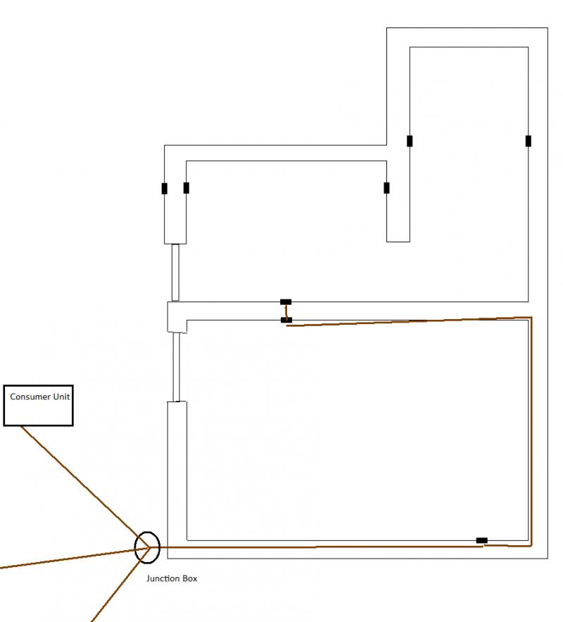
Junction Box For Socket Spur . A junction box is used to add a spur or to extend circuits and direct power to lights and additional sockets. Advice on wiring electrical junction. Hold the junction box against the side of a joist and cut the cable over the junction box. Prepare the cable route from the junction box to the new socket outlet. A length of existing ring main cable is traced and cut once the power has been isolated. There are various ways of extending a lighting circuit to add lighting points: The junction box must be fixed solidly to a suitable. Only a 30amp junction box should be used on a ring or radial circuit feeding a spur socket. In this video i show how to wire a spur socket to a ring final circuit using 2 methods, 1. The same regulations apply, however, so. A junction box is installed at either cut.
from www.diynot.com
Hold the junction box against the side of a joist and cut the cable over the junction box. Advice on wiring electrical junction. Prepare the cable route from the junction box to the new socket outlet. Only a 30amp junction box should be used on a ring or radial circuit feeding a spur socket. A junction box is installed at either cut. A junction box is used to add a spur or to extend circuits and direct power to lights and additional sockets. The same regulations apply, however, so. In this video i show how to wire a spur socket to a ring final circuit using 2 methods, 1. A length of existing ring main cable is traced and cut once the power has been isolated. The junction box must be fixed solidly to a suitable.
Junction box socket spur Page 4 DIYnot Forums
Junction Box For Socket Spur Hold the junction box against the side of a joist and cut the cable over the junction box. A junction box is used to add a spur or to extend circuits and direct power to lights and additional sockets. Advice on wiring electrical junction. A length of existing ring main cable is traced and cut once the power has been isolated. The same regulations apply, however, so. There are various ways of extending a lighting circuit to add lighting points: The junction box must be fixed solidly to a suitable. In this video i show how to wire a spur socket to a ring final circuit using 2 methods, 1. Prepare the cable route from the junction box to the new socket outlet. Only a 30amp junction box should be used on a ring or radial circuit feeding a spur socket. A junction box is installed at either cut. Hold the junction box against the side of a joist and cut the cable over the junction box.
From www.lazada.com.ph
Square Junction Box / Socket Box / Junction Box (4x4) Lazada PH Junction Box For Socket Spur The same regulations apply, however, so. In this video i show how to wire a spur socket to a ring final circuit using 2 methods, 1. A length of existing ring main cable is traced and cut once the power has been isolated. The junction box must be fixed solidly to a suitable. Hold the junction box against the side. Junction Box For Socket Spur.
From www.tradeindia.com
White 5149045z Waterproof Junction Box at Best Price in Vapi Junction Box For Socket Spur Hold the junction box against the side of a joist and cut the cable over the junction box. The junction box must be fixed solidly to a suitable. Prepare the cable route from the junction box to the new socket outlet. A junction box is used to add a spur or to extend circuits and direct power to lights and. Junction Box For Socket Spur.
From www.youtube.com
Spur from ring circuit How to make a spur socket outlet from RFC YouTube Junction Box For Socket Spur There are various ways of extending a lighting circuit to add lighting points: The same regulations apply, however, so. A junction box is installed at either cut. The junction box must be fixed solidly to a suitable. Only a 30amp junction box should be used on a ring or radial circuit feeding a spur socket. Prepare the cable route from. Junction Box For Socket Spur.
From www.diynot.com
Junction box socket spur Page 2 DIYnot Forums Junction Box For Socket Spur The junction box must be fixed solidly to a suitable. There are various ways of extending a lighting circuit to add lighting points: Hold the junction box against the side of a joist and cut the cable over the junction box. A length of existing ring main cable is traced and cut once the power has been isolated. The same. Junction Box For Socket Spur.
From www.aliexpress.com
Household Waterproof Socket Junction Box 6 Holes Multifunctional Junction Box For Socket Spur Only a 30amp junction box should be used on a ring or radial circuit feeding a spur socket. In this video i show how to wire a spur socket to a ring final circuit using 2 methods, 1. A length of existing ring main cable is traced and cut once the power has been isolated. Prepare the cable route from. Junction Box For Socket Spur.
From www.ltsecurityinc.com
LTB347HB, Platinum, Junction box for CMIP7042W28MA, CMIP73XXMDA Junction Box For Socket Spur Only a 30amp junction box should be used on a ring or radial circuit feeding a spur socket. In this video i show how to wire a spur socket to a ring final circuit using 2 methods, 1. The junction box must be fixed solidly to a suitable. Prepare the cable route from the junction box to the new socket. Junction Box For Socket Spur.
From www.fixformwork.com
Wall Mounting Combination Socket Junction Box Buy combination socket Junction Box For Socket Spur Hold the junction box against the side of a joist and cut the cable over the junction box. Only a 30amp junction box should be used on a ring or radial circuit feeding a spur socket. In this video i show how to wire a spur socket to a ring final circuit using 2 methods, 1. A junction box is. Junction Box For Socket Spur.
From en.cet-san.com.tr
Norm Junction Box W LID PK.0558 Junction Box For Socket Spur In this video i show how to wire a spur socket to a ring final circuit using 2 methods, 1. The same regulations apply, however, so. The junction box must be fixed solidly to a suitable. Hold the junction box against the side of a joist and cut the cable over the junction box. A junction box is used to. Junction Box For Socket Spur.
From kodicam.net
PFA13C Junction Box Junction Box For Socket Spur Only a 30amp junction box should be used on a ring or radial circuit feeding a spur socket. Prepare the cable route from the junction box to the new socket outlet. There are various ways of extending a lighting circuit to add lighting points: Hold the junction box against the side of a joist and cut the cable over the. Junction Box For Socket Spur.
From www.diynot.com
Installing additional sockets on spur DIYnot Forums Junction Box For Socket Spur The junction box must be fixed solidly to a suitable. There are various ways of extending a lighting circuit to add lighting points: A length of existing ring main cable is traced and cut once the power has been isolated. Prepare the cable route from the junction box to the new socket outlet. The same regulations apply, however, so. A. Junction Box For Socket Spur.
From www.agscales.com
Junction Box_01 Junction Box For Socket Spur A junction box is used to add a spur or to extend circuits and direct power to lights and additional sockets. Hold the junction box against the side of a joist and cut the cable over the junction box. A length of existing ring main cable is traced and cut once the power has been isolated. The junction box must. Junction Box For Socket Spur.
From pvcelectrical.cantexinc.com
1/2 in. & 3/4 in. Round Junction Box CANTEX PVC Pipe and Fittings Junction Box For Socket Spur In this video i show how to wire a spur socket to a ring final circuit using 2 methods, 1. Advice on wiring electrical junction. A length of existing ring main cable is traced and cut once the power has been isolated. Only a 30amp junction box should be used on a ring or radial circuit feeding a spur socket.. Junction Box For Socket Spur.
From www.desertcart.sc
Buy Outdoor Socket Fused Spur, Switched Fused Spur with Neon,Ip66 Junction Box For Socket Spur In this video i show how to wire a spur socket to a ring final circuit using 2 methods, 1. A junction box is installed at either cut. Advice on wiring electrical junction. A length of existing ring main cable is traced and cut once the power has been isolated. Only a 30amp junction box should be used on a. Junction Box For Socket Spur.
From wiringcourantes.z13.web.core.windows.net
Electrical Spur Wiring Diagram Junction Box For Socket Spur The junction box must be fixed solidly to a suitable. Only a 30amp junction box should be used on a ring or radial circuit feeding a spur socket. Advice on wiring electrical junction. A junction box is used to add a spur or to extend circuits and direct power to lights and additional sockets. A junction box is installed at. Junction Box For Socket Spur.
From www.diynot.com
Junction box socket spur Page 3 DIYnot Forums Junction Box For Socket Spur Advice on wiring electrical junction. A length of existing ring main cable is traced and cut once the power has been isolated. Prepare the cable route from the junction box to the new socket outlet. A junction box is used to add a spur or to extend circuits and direct power to lights and additional sockets. In this video i. Junction Box For Socket Spur.
From www.aliexpress.com
YAM 86X86 PVC Junction Box Wall Mount Cassette For Switch Socket Base Junction Box For Socket Spur A length of existing ring main cable is traced and cut once the power has been isolated. The junction box must be fixed solidly to a suitable. Only a 30amp junction box should be used on a ring or radial circuit feeding a spur socket. In this video i show how to wire a spur socket to a ring final. Junction Box For Socket Spur.
From circuitdiagramputz.z14.web.core.windows.net
How To Wire A Fused Spur Junction Box For Socket Spur A length of existing ring main cable is traced and cut once the power has been isolated. Only a 30amp junction box should be used on a ring or radial circuit feeding a spur socket. A junction box is used to add a spur or to extend circuits and direct power to lights and additional sockets. The same regulations apply,. Junction Box For Socket Spur.
From www.mig-welding.co.uk
2 spurs 1 junction box MIG Welding Forum Junction Box For Socket Spur Hold the junction box against the side of a joist and cut the cable over the junction box. Advice on wiring electrical junction. A junction box is installed at either cut. Only a 30amp junction box should be used on a ring or radial circuit feeding a spur socket. The junction box must be fixed solidly to a suitable. Prepare. Junction Box For Socket Spur.
From www.aliexpress.com
Switch Socket Panel Junction Box 86 Universal Bottom Box Eeries Surface Junction Box For Socket Spur A junction box is used to add a spur or to extend circuits and direct power to lights and additional sockets. The same regulations apply, however, so. Prepare the cable route from the junction box to the new socket outlet. Advice on wiring electrical junction. Hold the junction box against the side of a joist and cut the cable over. Junction Box For Socket Spur.
From www.oboindia.com
Junction box X 25 OBO Junction Box For Socket Spur Prepare the cable route from the junction box to the new socket outlet. In this video i show how to wire a spur socket to a ring final circuit using 2 methods, 1. A length of existing ring main cable is traced and cut once the power has been isolated. Advice on wiring electrical junction. Hold the junction box against. Junction Box For Socket Spur.
From www.youtube.com
SPUR ON RING CIRCUIT. Learn about connecting spurs to an electrical Junction Box For Socket Spur A length of existing ring main cable is traced and cut once the power has been isolated. Prepare the cable route from the junction box to the new socket outlet. A junction box is installed at either cut. In this video i show how to wire a spur socket to a ring final circuit using 2 methods, 1. Hold the. Junction Box For Socket Spur.
From www.diynot.com
Junction box socket spur DIYnot Forums Junction Box For Socket Spur Advice on wiring electrical junction. Prepare the cable route from the junction box to the new socket outlet. There are various ways of extending a lighting circuit to add lighting points: Only a 30amp junction box should be used on a ring or radial circuit feeding a spur socket. A junction box is installed at either cut. A junction box. Junction Box For Socket Spur.
From www.youtube.com
How to wire a spur socket to ring circuit. Add a spur socket to ring Junction Box For Socket Spur Hold the junction box against the side of a joist and cut the cable over the junction box. Advice on wiring electrical junction. The junction box must be fixed solidly to a suitable. There are various ways of extending a lighting circuit to add lighting points: Prepare the cable route from the junction box to the new socket outlet. Only. Junction Box For Socket Spur.
From www.diynot.com
Spur off a spur from a socket to a junction box? HELP DIYnot Forums Junction Box For Socket Spur A length of existing ring main cable is traced and cut once the power has been isolated. Only a 30amp junction box should be used on a ring or radial circuit feeding a spur socket. Advice on wiring electrical junction. In this video i show how to wire a spur socket to a ring final circuit using 2 methods, 1.. Junction Box For Socket Spur.
From www.fixformwork.com
open socket junction box with socket Buy switch socket bottom box Junction Box For Socket Spur Hold the junction box against the side of a joist and cut the cable over the junction box. Advice on wiring electrical junction. In this video i show how to wire a spur socket to a ring final circuit using 2 methods, 1. A junction box is used to add a spur or to extend circuits and direct power to. Junction Box For Socket Spur.
From www.proplast-online.de
3Socket Junction Box Vehicle lighting PROPLAST Junction Box For Socket Spur In this video i show how to wire a spur socket to a ring final circuit using 2 methods, 1. Only a 30amp junction box should be used on a ring or radial circuit feeding a spur socket. The same regulations apply, however, so. Hold the junction box against the side of a joist and cut the cable over the. Junction Box For Socket Spur.
From www.aliexpress.com
2pcs Electrical Socket Assembled Concealed Box 86 Type PVC Wall Box Junction Box For Socket Spur A junction box is installed at either cut. A junction box is used to add a spur or to extend circuits and direct power to lights and additional sockets. In this video i show how to wire a spur socket to a ring final circuit using 2 methods, 1. The same regulations apply, however, so. There are various ways of. Junction Box For Socket Spur.
From www.indrico.in
INDRICO Multi Outlets Power Junction Box Electrical with 2 Switches 3 Junction Box For Socket Spur A length of existing ring main cable is traced and cut once the power has been isolated. Hold the junction box against the side of a joist and cut the cable over the junction box. Advice on wiring electrical junction. Prepare the cable route from the junction box to the new socket outlet. A junction box is installed at either. Junction Box For Socket Spur.
From www.diynot.com
Junction box socket spur DIYnot Forums Junction Box For Socket Spur A junction box is installed at either cut. The same regulations apply, however, so. Advice on wiring electrical junction. Hold the junction box against the side of a joist and cut the cable over the junction box. A junction box is used to add a spur or to extend circuits and direct power to lights and additional sockets. Only a. Junction Box For Socket Spur.
From www.lazada.com.ph
TLX Electrical Junction Box with Screw and Cover High Quality PVC Junction Box For Socket Spur A junction box is used to add a spur or to extend circuits and direct power to lights and additional sockets. There are various ways of extending a lighting circuit to add lighting points: Prepare the cable route from the junction box to the new socket outlet. The junction box must be fixed solidly to a suitable. In this video. Junction Box For Socket Spur.
From enginemanualerik.z19.web.core.windows.net
Ring Circuit With Spur Wiring Diagram Junction Box For Socket Spur Prepare the cable route from the junction box to the new socket outlet. The junction box must be fixed solidly to a suitable. The same regulations apply, however, so. A junction box is installed at either cut. Hold the junction box against the side of a joist and cut the cable over the junction box. There are various ways of. Junction Box For Socket Spur.
From flameport.com
Extending a ring circuit using a junction box Junction Box For Socket Spur Prepare the cable route from the junction box to the new socket outlet. Hold the junction box against the side of a joist and cut the cable over the junction box. The junction box must be fixed solidly to a suitable. Advice on wiring electrical junction. A junction box is installed at either cut. A junction box is used to. Junction Box For Socket Spur.
From hardwaremart.lk
Junction Box 4 Way Junction Box (40mm) PVC Polychrome HardwareMart Junction Box For Socket Spur Only a 30amp junction box should be used on a ring or radial circuit feeding a spur socket. Hold the junction box against the side of a joist and cut the cable over the junction box. The same regulations apply, however, so. The junction box must be fixed solidly to a suitable. A length of existing ring main cable is. Junction Box For Socket Spur.
From flameport.com
Extending a ring circuit using a junction box Junction Box For Socket Spur The same regulations apply, however, so. Advice on wiring electrical junction. A length of existing ring main cable is traced and cut once the power has been isolated. There are various ways of extending a lighting circuit to add lighting points: Only a 30amp junction box should be used on a ring or radial circuit feeding a spur socket. Prepare. Junction Box For Socket Spur.
From www.diynot.com
Junction box socket spur Page 4 DIYnot Forums Junction Box For Socket Spur A junction box is installed at either cut. There are various ways of extending a lighting circuit to add lighting points: A length of existing ring main cable is traced and cut once the power has been isolated. A junction box is used to add a spur or to extend circuits and direct power to lights and additional sockets. The. Junction Box For Socket Spur.