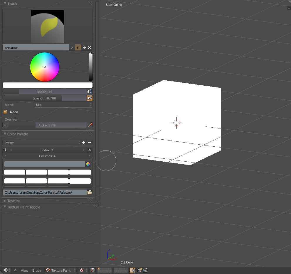
Blender Extract Palette . Extract a color palette from the image for use by painting tools. Palettes for color and weight paint modes. Export anything to use elsewhere; I'm in the uv editor, the image is there, but the extract palette option just isn't listed in the menu where it's supposed to be. Image editor, 3d viewport paint modes ‣ color palette or weight palette panel. In this video, we learn how to extract a color palette from a single image very easily within blender. Upload images or palette png's to extract their rgb values; I'm new to blender, and i'm trying to use the extract palette thingy. Save and label your colors in custom palettes; Addon will save your palette in.gpl format, so you should be able to share saved palette in gimp. How to extract color palette from an image and use it with grease pencil, texture paint, vertex paint etc in blender?grease pencil. It's possible to use paint palette addon for that, which is bundled with blender.
from www.color-hex.com
It's possible to use paint palette addon for that, which is bundled with blender. In this video, we learn how to extract a color palette from a single image very easily within blender. I'm in the uv editor, the image is there, but the extract palette option just isn't listed in the menu where it's supposed to be. Export anything to use elsewhere; How to extract color palette from an image and use it with grease pencil, texture paint, vertex paint etc in blender?grease pencil. Addon will save your palette in.gpl format, so you should be able to share saved palette in gimp. Upload images or palette png's to extract their rgb values; Image editor, 3d viewport paint modes ‣ color palette or weight palette panel. Extract a color palette from the image for use by painting tools. I'm new to blender, and i'm trying to use the extract palette thingy.
Blender Color Palette
Blender Extract Palette Palettes for color and weight paint modes. Image editor, 3d viewport paint modes ‣ color palette or weight palette panel. I'm new to blender, and i'm trying to use the extract palette thingy. I'm in the uv editor, the image is there, but the extract palette option just isn't listed in the menu where it's supposed to be. Export anything to use elsewhere; It's possible to use paint palette addon for that, which is bundled with blender. Addon will save your palette in.gpl format, so you should be able to share saved palette in gimp. Save and label your colors in custom palettes; Extract a color palette from the image for use by painting tools. Palettes for color and weight paint modes. How to extract color palette from an image and use it with grease pencil, texture paint, vertex paint etc in blender?grease pencil. In this video, we learn how to extract a color palette from a single image very easily within blender. Upload images or palette png's to extract their rgb values;
From www.youtube.com
Taking advantage of Gimp and Blender color palettes YouTube Blender Extract Palette Export anything to use elsewhere; I'm new to blender, and i'm trying to use the extract palette thingy. Extract a color palette from the image for use by painting tools. Save and label your colors in custom palettes; Addon will save your palette in.gpl format, so you should be able to share saved palette in gimp. Image editor, 3d viewport. Blender Extract Palette.
From www.youtube.com
Blender texture color palette YouTube Blender Extract Palette I'm in the uv editor, the image is there, but the extract palette option just isn't listed in the menu where it's supposed to be. Image editor, 3d viewport paint modes ‣ color palette or weight palette panel. Palettes for color and weight paint modes. Upload images or palette png's to extract their rgb values; I'm new to blender, and. Blender Extract Palette.
From www.color-hex.com
Fruit Blender Color Palette Blender Extract Palette In this video, we learn how to extract a color palette from a single image very easily within blender. Upload images or palette png's to extract their rgb values; Palettes for color and weight paint modes. How to extract color palette from an image and use it with grease pencil, texture paint, vertex paint etc in blender?grease pencil. Export anything. Blender Extract Palette.
From artisticrender.com
How to change the color of an object in Blender? Blender Extract Palette I'm in the uv editor, the image is there, but the extract palette option just isn't listed in the menu where it's supposed to be. Palettes for color and weight paint modes. It's possible to use paint palette addon for that, which is bundled with blender. Addon will save your palette in.gpl format, so you should be able to share. Blender Extract Palette.
From www.youtube.com
How to Use a Blender Extract Function YouTube Blender Extract Palette Extract a color palette from the image for use by painting tools. Upload images or palette png's to extract their rgb values; Addon will save your palette in.gpl format, so you should be able to share saved palette in gimp. How to extract color palette from an image and use it with grease pencil, texture paint, vertex paint etc in. Blender Extract Palette.
From www.youtube.com
Import Color Palettes for Blender Texture Paint YouTube Blender Extract Palette Save and label your colors in custom palettes; How to extract color palette from an image and use it with grease pencil, texture paint, vertex paint etc in blender?grease pencil. Extract a color palette from the image for use by painting tools. I'm in the uv editor, the image is there, but the extract palette option just isn't listed in. Blender Extract Palette.
From www.color-hex.com
Blender Color Palette Blender Extract Palette Upload images or palette png's to extract their rgb values; It's possible to use paint palette addon for that, which is bundled with blender. Image editor, 3d viewport paint modes ‣ color palette or weight palette panel. How to extract color palette from an image and use it with grease pencil, texture paint, vertex paint etc in blender?grease pencil. Save. Blender Extract Palette.
From lucarood.gumroad.com
Blender Colour Utils (Includes Oklab) Blender Extract Palette Palettes for color and weight paint modes. It's possible to use paint palette addon for that, which is bundled with blender. Image editor, 3d viewport paint modes ‣ color palette or weight palette panel. I'm in the uv editor, the image is there, but the extract palette option just isn't listed in the menu where it's supposed to be. Export. Blender Extract Palette.
From blendermarket.com
Trending Color Palettes Blender Market Blender Extract Palette Upload images or palette png's to extract their rgb values; In this video, we learn how to extract a color palette from a single image very easily within blender. I'm in the uv editor, the image is there, but the extract palette option just isn't listed in the menu where it's supposed to be. I'm new to blender, and i'm. Blender Extract Palette.
From www.pinterest.com
Bella Rocket Extract Pro Plus Blender Target Blender, Blender reviews, Best blenders Blender Extract Palette I'm new to blender, and i'm trying to use the extract palette thingy. I'm in the uv editor, the image is there, but the extract palette option just isn't listed in the menu where it's supposed to be. Addon will save your palette in.gpl format, so you should be able to share saved palette in gimp. Extract a color palette. Blender Extract Palette.
From www.youtube.com
How to extract color palette from image in blender YouTube Blender Extract Palette It's possible to use paint palette addon for that, which is bundled with blender. I'm new to blender, and i'm trying to use the extract palette thingy. How to extract color palette from an image and use it with grease pencil, texture paint, vertex paint etc in blender?grease pencil. Image editor, 3d viewport paint modes ‣ color palette or weight. Blender Extract Palette.
From www.youtube.com
How I Use Color Palettes in Blender 2.91 for Adding Materials Blender Tips YouTube Blender Extract Palette Export anything to use elsewhere; I'm new to blender, and i'm trying to use the extract palette thingy. How to extract color palette from an image and use it with grease pencil, texture paint, vertex paint etc in blender?grease pencil. Extract a color palette from the image for use by painting tools. Addon will save your palette in.gpl format, so. Blender Extract Palette.
From www.homedepot.com
NutriBullet 64 oz. 3Speed Black Combo Blender with Pulse and Extract NBF50500 The Home Depot Blender Extract Palette In this video, we learn how to extract a color palette from a single image very easily within blender. I'm new to blender, and i'm trying to use the extract palette thingy. How to extract color palette from an image and use it with grease pencil, texture paint, vertex paint etc in blender?grease pencil. Image editor, 3d viewport paint modes. Blender Extract Palette.
From www.youtube.com
Blender Texture Tutorial Quick & Easy Color Palette YouTube Blender Extract Palette How to extract color palette from an image and use it with grease pencil, texture paint, vertex paint etc in blender?grease pencil. Extract a color palette from the image for use by painting tools. Palettes for color and weight paint modes. Export anything to use elsewhere; Addon will save your palette in.gpl format, so you should be able to share. Blender Extract Palette.
From fremantlebeautician.weebly.com
Melt Cosmetics x Beetlejuice Waiting Room Palette Review & Swatches FRE MANTLE BEAUTICAN YOUR Blender Extract Palette I'm new to blender, and i'm trying to use the extract palette thingy. Palettes for color and weight paint modes. In this video, we learn how to extract a color palette from a single image very easily within blender. I'm in the uv editor, the image is there, but the extract palette option just isn't listed in the menu where. Blender Extract Palette.
From www.youtube.com
Using Colour Palettes Blender 2.8 Quick Tips YouTube Blender Extract Palette Extract a color palette from the image for use by painting tools. How to extract color palette from an image and use it with grease pencil, texture paint, vertex paint etc in blender?grease pencil. Addon will save your palette in.gpl format, so you should be able to share saved palette in gimp. It's possible to use paint palette addon for. Blender Extract Palette.
From blenderartists.org
Q How to extract a color palette from bitmap image using Blender 3D? Compositing and Post Blender Extract Palette Addon will save your palette in.gpl format, so you should be able to share saved palette in gimp. Image editor, 3d viewport paint modes ‣ color palette or weight palette panel. Extract a color palette from the image for use by painting tools. It's possible to use paint palette addon for that, which is bundled with blender. How to extract. Blender Extract Palette.
From www.youtube.com
How to Use Color Palettes with Blender Materials and UV Editing YouTube Blender Extract Palette In this video, we learn how to extract a color palette from a single image very easily within blender. Image editor, 3d viewport paint modes ‣ color palette or weight palette panel. How to extract color palette from an image and use it with grease pencil, texture paint, vertex paint etc in blender?grease pencil. Upload images or palette png's to. Blender Extract Palette.
From www.amazon.com
BELLA (13984) 15 Piece Rocket Extract PRO Power Blender Set, Stainless Steel Blender Extract Palette Addon will save your palette in.gpl format, so you should be able to share saved palette in gimp. I'm in the uv editor, the image is there, but the extract palette option just isn't listed in the menu where it's supposed to be. Extract a color palette from the image for use by painting tools. I'm new to blender, and. Blender Extract Palette.
From www.youtube.com
How to Extract Color Palette from IMAGE in Blender Grease Pencil YouTube Blender Extract Palette Upload images or palette png's to extract their rgb values; Export anything to use elsewhere; It's possible to use paint palette addon for that, which is bundled with blender. Image editor, 3d viewport paint modes ‣ color palette or weight palette panel. In this video, we learn how to extract a color palette from a single image very easily within. Blender Extract Palette.
From www.homedepot.com
Bella Rocket Extract Pro BlenderBLA13984 The Home Depot Blender Extract Palette Upload images or palette png's to extract their rgb values; In this video, we learn how to extract a color palette from a single image very easily within blender. Save and label your colors in custom palettes; Export anything to use elsewhere; Palettes for color and weight paint modes. Addon will save your palette in.gpl format, so you should be. Blender Extract Palette.
From www.youtube.com
How To Change Color In Blender YouTube Blender Extract Palette It's possible to use paint palette addon for that, which is bundled with blender. I'm new to blender, and i'm trying to use the extract palette thingy. Addon will save your palette in.gpl format, so you should be able to share saved palette in gimp. Image editor, 3d viewport paint modes ‣ color palette or weight palette panel. How to. Blender Extract Palette.
From in.pinterest.com
How I Use Color Palettes in Blender 2.82 Blender, Blender tutorial, Blender 3d Blender Extract Palette Upload images or palette png's to extract their rgb values; In this video, we learn how to extract a color palette from a single image very easily within blender. It's possible to use paint palette addon for that, which is bundled with blender. Save and label your colors in custom palettes; I'm in the uv editor, the image is there,. Blender Extract Palette.
From usingudk.blogspot.com
Color Palettes in Blender Blender Extract Palette Export anything to use elsewhere; I'm in the uv editor, the image is there, but the extract palette option just isn't listed in the menu where it's supposed to be. How to extract color palette from an image and use it with grease pencil, texture paint, vertex paint etc in blender?grease pencil. Upload images or palette png's to extract their. Blender Extract Palette.
From mavink.com
Blender Color Palette Blender Extract Palette Save and label your colors in custom palettes; Upload images or palette png's to extract their rgb values; I'm in the uv editor, the image is there, but the extract palette option just isn't listed in the menu where it's supposed to be. Export anything to use elsewhere; Image editor, 3d viewport paint modes ‣ color palette or weight palette. Blender Extract Palette.
From wintermutedigital.com
Texturing Low Poly Art with Colour Palettes in Blender Wintermute Digital Blender Extract Palette How to extract color palette from an image and use it with grease pencil, texture paint, vertex paint etc in blender?grease pencil. It's possible to use paint palette addon for that, which is bundled with blender. Extract a color palette from the image for use by painting tools. Export anything to use elsewhere; Image editor, 3d viewport paint modes ‣. Blender Extract Palette.
From blenderartists.org
Q How to extract a color palette from bitmap image using Blender 3D? Compositing and Post Blender Extract Palette It's possible to use paint palette addon for that, which is bundled with blender. Export anything to use elsewhere; Palettes for color and weight paint modes. Save and label your colors in custom palettes; Image editor, 3d viewport paint modes ‣ color palette or weight palette panel. Extract a color palette from the image for use by painting tools. Upload. Blender Extract Palette.
From www.color-hex.com
Blender UI Color Shades Color Palette Blender Extract Palette Palettes for color and weight paint modes. Export anything to use elsewhere; Upload images or palette png's to extract their rgb values; How to extract color palette from an image and use it with grease pencil, texture paint, vertex paint etc in blender?grease pencil. Image editor, 3d viewport paint modes ‣ color palette or weight palette panel. Extract a color. Blender Extract Palette.
From en.idei.club
Color palette for blender 68 photo Blender Extract Palette Addon will save your palette in.gpl format, so you should be able to share saved palette in gimp. Extract a color palette from the image for use by painting tools. In this video, we learn how to extract a color palette from a single image very easily within blender. Export anything to use elsewhere; How to extract color palette from. Blender Extract Palette.
From www.youtube.com
Texturing Low Poly Art with Color Palettes (Blender Tutorial) YouTube Blender Extract Palette Image editor, 3d viewport paint modes ‣ color palette or weight palette panel. How to extract color palette from an image and use it with grease pencil, texture paint, vertex paint etc in blender?grease pencil. Addon will save your palette in.gpl format, so you should be able to share saved palette in gimp. Upload images or palette png's to extract. Blender Extract Palette.
From usingudk.blogspot.com
Color Palettes in Blender Blender Extract Palette In this video, we learn how to extract a color palette from a single image very easily within blender. I'm in the uv editor, the image is there, but the extract palette option just isn't listed in the menu where it's supposed to be. How to extract color palette from an image and use it with grease pencil, texture paint,. Blender Extract Palette.
From www.blendernation.com
The best Color Addon for Blender! (Colorbox Review) [] BlenderNation Blender Extract Palette Image editor, 3d viewport paint modes ‣ color palette or weight palette panel. In this video, we learn how to extract a color palette from a single image very easily within blender. It's possible to use paint palette addon for that, which is bundled with blender. Save and label your colors in custom palettes; How to extract color palette from. Blender Extract Palette.
From wintermutedigital.com
Texturing Low Poly Art with Colour Palettes in Blender Wintermute Digital Blender Extract Palette Export anything to use elsewhere; In this video, we learn how to extract a color palette from a single image very easily within blender. Palettes for color and weight paint modes. I'm new to blender, and i'm trying to use the extract palette thingy. Image editor, 3d viewport paint modes ‣ color palette or weight palette panel. Save and label. Blender Extract Palette.
From mavink.com
Gradient Color Palette For Blender Blender Extract Palette Save and label your colors in custom palettes; Export anything to use elsewhere; Palettes for color and weight paint modes. It's possible to use paint palette addon for that, which is bundled with blender. In this video, we learn how to extract a color palette from a single image very easily within blender. Upload images or palette png's to extract. Blender Extract Palette.
From blenderartists.org
Q How to extract a color palette from bitmap image using Blender 3D? Compositing and Post Blender Extract Palette I'm new to blender, and i'm trying to use the extract palette thingy. Palettes for color and weight paint modes. Addon will save your palette in.gpl format, so you should be able to share saved palette in gimp. Save and label your colors in custom palettes; Image editor, 3d viewport paint modes ‣ color palette or weight palette panel. Export. Blender Extract Palette.