Usb Devices Python . This allows python programmers with no background in c to understand better how pyusb works. pyusb 1.0 is a python library allowing easy usb access. Unlike the 0.x version, which is written in c, 1.0 version is written in python. pyusb aims to be an easy to use python module to access usb devices. Explore basic to advanced usb functionality with code. It should work without additional code in any. in this article, we’ll show you how to control a usb port using python, a flexible and powerful programming. Pyusb relies on a native system library for usb access. pyusb offers easy usb devices communication in python. so basically, you need to call detach_kernel_driver first to detach already attached kernel driver (if any) from the. it uses pyudev to enumerate all tty devices, and can match on various attributes. learn how to interact with devices usb using python!
from iosoft.blog
Unlike the 0.x version, which is written in c, 1.0 version is written in python. learn how to interact with devices usb using python! it uses pyudev to enumerate all tty devices, and can match on various attributes. This allows python programmers with no background in c to understand better how pyusb works. It should work without additional code in any. pyusb offers easy usb devices communication in python. pyusb 1.0 is a python library allowing easy usb access. so basically, you need to call detach_kernel_driver first to detach already attached kernel driver (if any) from the. in this article, we’ll show you how to control a usb port using python, a flexible and powerful programming. Pyusb relies on a native system library for usb access.
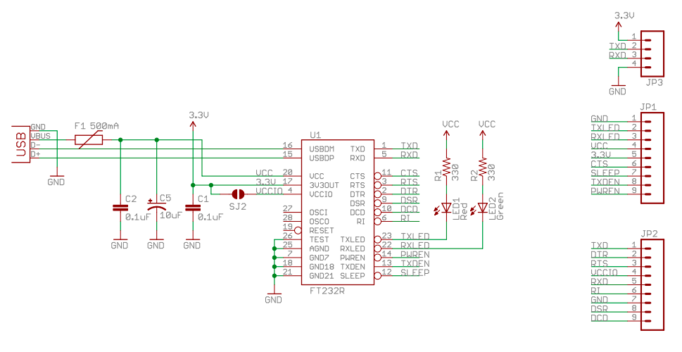
Programming FTDI devices in Python Part 1 Lean2
Usb Devices Python It should work without additional code in any. Pyusb relies on a native system library for usb access. pyusb offers easy usb devices communication in python. learn how to interact with devices usb using python! in this article, we’ll show you how to control a usb port using python, a flexible and powerful programming. It should work without additional code in any. Unlike the 0.x version, which is written in c, 1.0 version is written in python. so basically, you need to call detach_kernel_driver first to detach already attached kernel driver (if any) from the. Explore basic to advanced usb functionality with code. This allows python programmers with no background in c to understand better how pyusb works. it uses pyudev to enumerate all tty devices, and can match on various attributes. pyusb aims to be an easy to use python module to access usb devices. pyusb 1.0 is a python library allowing easy usb access.
From kummountain.weebly.com
Python serial library usb raspberry pi kummountain Usb Devices Python It should work without additional code in any. pyusb aims to be an easy to use python module to access usb devices. pyusb 1.0 is a python library allowing easy usb access. learn how to interact with devices usb using python! This allows python programmers with no background in c to understand better how pyusb works. Unlike. Usb Devices Python.
From www.skill2lead.com
Android Real Device Configuration Appium Python Usb Devices Python pyusb aims to be an easy to use python module to access usb devices. It should work without additional code in any. Pyusb relies on a native system library for usb access. This allows python programmers with no background in c to understand better how pyusb works. Unlike the 0.x version, which is written in c, 1.0 version is. Usb Devices Python.
From github.com
RobotellUSBCANPython/usbcan.py at master · nopnop2002/RobotellUSBCANPython · GitHub Usb Devices Python it uses pyudev to enumerate all tty devices, and can match on various attributes. This allows python programmers with no background in c to understand better how pyusb works. learn how to interact with devices usb using python! pyusb 1.0 is a python library allowing easy usb access. in this article, we’ll show you how to. Usb Devices Python.
From www.pinterest.com.mx
USB Interface Using Python Software Full Electronics Project Usb, development design Usb Devices Python This allows python programmers with no background in c to understand better how pyusb works. pyusb offers easy usb devices communication in python. so basically, you need to call detach_kernel_driver first to detach already attached kernel driver (if any) from the. learn how to interact with devices usb using python! Unlike the 0.x version, which is written. Usb Devices Python.
From stackoverflow.com
windows USB interface in Python Stack Overflow Usb Devices Python This allows python programmers with no background in c to understand better how pyusb works. in this article, we’ll show you how to control a usb port using python, a flexible and powerful programming. it uses pyudev to enumerate all tty devices, and can match on various attributes. pyusb 1.0 is a python library allowing easy usb. Usb Devices Python.
From www.magzter.com
Build your own bespoke USB device Usb Devices Python This allows python programmers with no background in c to understand better how pyusb works. Pyusb relies on a native system library for usb access. pyusb 1.0 is a python library allowing easy usb access. it uses pyudev to enumerate all tty devices, and can match on various attributes. It should work without additional code in any. Explore. Usb Devices Python.
From devcodef1.com
Getting USB Information in Python A Simple Code Snippet Usb Devices Python pyusb offers easy usb devices communication in python. pyusb aims to be an easy to use python module to access usb devices. Pyusb relies on a native system library for usb access. pyusb 1.0 is a python library allowing easy usb access. Unlike the 0.x version, which is written in c, 1.0 version is written in python.. Usb Devices Python.
From www.youtube.com
Controlling USB devices with Python and libusb siliconlabs YouTube Usb Devices Python in this article, we’ll show you how to control a usb port using python, a flexible and powerful programming. so basically, you need to call detach_kernel_driver first to detach already attached kernel driver (if any) from the. Unlike the 0.x version, which is written in c, 1.0 version is written in python. pyusb aims to be an. Usb Devices Python.
From www.youtube.com
Accessing USB Devices and cams with OpenCV and Python YouTube Usb Devices Python in this article, we’ll show you how to control a usb port using python, a flexible and powerful programming. pyusb offers easy usb devices communication in python. Pyusb relies on a native system library for usb access. pyusb aims to be an easy to use python module to access usb devices. Explore basic to advanced usb functionality. Usb Devices Python.
From www.electronicsforu.com
USB Interface Using Python Software Full Electronics Project Usb Devices Python Unlike the 0.x version, which is written in c, 1.0 version is written in python. pyusb offers easy usb devices communication in python. pyusb aims to be an easy to use python module to access usb devices. in this article, we’ll show you how to control a usb port using python, a flexible and powerful programming. . Usb Devices Python.
From www.reddit.com
[Python] Automated emergency sandboxing solution for USB devices coolgithubprojects Usb Devices Python It should work without additional code in any. learn how to interact with devices usb using python! pyusb offers easy usb devices communication in python. in this article, we’ll show you how to control a usb port using python, a flexible and powerful programming. Unlike the 0.x version, which is written in c, 1.0 version is written. Usb Devices Python.
From ringtinctranbanp.weebly.com
Readdatafromusbportpython Usb Devices Python pyusb offers easy usb devices communication in python. pyusb 1.0 is a python library allowing easy usb access. learn how to interact with devices usb using python! This allows python programmers with no background in c to understand better how pyusb works. Explore basic to advanced usb functionality with code. so basically, you need to call. Usb Devices Python.
From www.adafruit.com
Adafruit pIRkey a Python Programmable InfraRed USB Adapter ID 3364 Adafruit Industries Usb Devices Python learn how to interact with devices usb using python! Unlike the 0.x version, which is written in c, 1.0 version is written in python. it uses pyudev to enumerate all tty devices, and can match on various attributes. in this article, we’ll show you how to control a usb port using python, a flexible and powerful programming.. Usb Devices Python.
From buttonbetta.weebly.com
Raspberry pi usb serial port python buttonbetta Usb Devices Python This allows python programmers with no background in c to understand better how pyusb works. pyusb 1.0 is a python library allowing easy usb access. pyusb aims to be an easy to use python module to access usb devices. pyusb offers easy usb devices communication in python. Pyusb relies on a native system library for usb access.. Usb Devices Python.
From libstock.mikroe.com
LibStock USB CDC Clicker and Python3 Example Port) Usb Devices Python It should work without additional code in any. Pyusb relies on a native system library for usb access. it uses pyudev to enumerate all tty devices, and can match on various attributes. pyusb 1.0 is a python library allowing easy usb access. in this article, we’ll show you how to control a usb port using python, a. Usb Devices Python.
From mintwithraspberry.blogspot.com
Raspberry Pi Usb Gps Python Raspberry Usb Devices Python it uses pyudev to enumerate all tty devices, and can match on various attributes. pyusb 1.0 is a python library allowing easy usb access. Pyusb relies on a native system library for usb access. It should work without additional code in any. pyusb aims to be an easy to use python module to access usb devices. Unlike. Usb Devices Python.
From codepad.co
Python Usb Camera Preview OpenCv Codepad Usb Devices Python so basically, you need to call detach_kernel_driver first to detach already attached kernel driver (if any) from the. It should work without additional code in any. pyusb 1.0 is a python library allowing easy usb access. Pyusb relies on a native system library for usb access. pyusb offers easy usb devices communication in python. Explore basic to. Usb Devices Python.
From www.scribd.com
Navigating the Jungle An Introduction to Interfacing USB Devices with Python PDF Usb Usb Devices Python pyusb 1.0 is a python library allowing easy usb access. Explore basic to advanced usb functionality with code. pyusb offers easy usb devices communication in python. learn how to interact with devices usb using python! pyusb aims to be an easy to use python module to access usb devices. Pyusb relies on a native system library. Usb Devices Python.
From kummountain.weebly.com
Python serial library usb raspberry pi kummountain Usb Devices Python pyusb aims to be an easy to use python module to access usb devices. so basically, you need to call detach_kernel_driver first to detach already attached kernel driver (if any) from the. it uses pyudev to enumerate all tty devices, and can match on various attributes. Pyusb relies on a native system library for usb access. . Usb Devices Python.
From forum.edgeimpulse.com
Couldn't choose usb audio device on python linux sdk Help Edge Impulse Usb Devices Python Unlike the 0.x version, which is written in c, 1.0 version is written in python. Explore basic to advanced usb functionality with code. pyusb aims to be an easy to use python module to access usb devices. pyusb offers easy usb devices communication in python. so basically, you need to call detach_kernel_driver first to detach already attached. Usb Devices Python.
From www.youtube.com
Pyusb doesn t recognize usb devices python 3 9 6 and windows YouTube Usb Devices Python Explore basic to advanced usb functionality with code. pyusb 1.0 is a python library allowing easy usb access. in this article, we’ll show you how to control a usb port using python, a flexible and powerful programming. so basically, you need to call detach_kernel_driver first to detach already attached kernel driver (if any) from the. pyusb. Usb Devices Python.
From core-electronics.com.au
Using USB and Bluetooth Controllers with Python Tutorial Australia Usb Devices Python This allows python programmers with no background in c to understand better how pyusb works. learn how to interact with devices usb using python! Pyusb relies on a native system library for usb access. pyusb 1.0 is a python library allowing easy usb access. Explore basic to advanced usb functionality with code. it uses pyudev to enumerate. Usb Devices Python.
From www.instructables.com
Sending Data From Arduino to Python Via USB 4 Steps Instructables Usb Devices Python in this article, we’ll show you how to control a usb port using python, a flexible and powerful programming. Pyusb relies on a native system library for usb access. Explore basic to advanced usb functionality with code. pyusb offers easy usb devices communication in python. learn how to interact with devices usb using python! Unlike the 0.x. Usb Devices Python.
From betterprogramming.pub
How to Run a Python Script on Insertion of a USB Device by Daniel Ellis Research Better Usb Devices Python it uses pyudev to enumerate all tty devices, and can match on various attributes. It should work without additional code in any. pyusb 1.0 is a python library allowing easy usb access. Explore basic to advanced usb functionality with code. pyusb aims to be an easy to use python module to access usb devices. pyusb offers. Usb Devices Python.
From github.com
GitHub makerdiary/pythonkeyboard A handwired USB & Bluetooth keyboard powered by Python and Usb Devices Python it uses pyudev to enumerate all tty devices, and can match on various attributes. Unlike the 0.x version, which is written in c, 1.0 version is written in python. It should work without additional code in any. Pyusb relies on a native system library for usb access. learn how to interact with devices usb using python! Explore basic. Usb Devices Python.
From rawats.medium.com
FT232RL USB Device Programming with Python by Medium Usb Devices Python it uses pyudev to enumerate all tty devices, and can match on various attributes. Unlike the 0.x version, which is written in c, 1.0 version is written in python. so basically, you need to call detach_kernel_driver first to detach already attached kernel driver (if any) from the. It should work without additional code in any. Pyusb relies on. Usb Devices Python.
From arduino-er.blogspot.com
Arduinoer Find usb device of specified idVendor and idProduct in Python with PyUSB. Usb Devices Python Pyusb relies on a native system library for usb access. It should work without additional code in any. This allows python programmers with no background in c to understand better how pyusb works. learn how to interact with devices usb using python! Explore basic to advanced usb functionality with code. pyusb 1.0 is a python library allowing easy. Usb Devices Python.
From www.adafruit.com
Adafruit pIRkey a Python Programmable InfraRed USB Adapter ID 3364 Adafruit Industries Usb Devices Python It should work without additional code in any. pyusb 1.0 is a python library allowing easy usb access. so basically, you need to call detach_kernel_driver first to detach already attached kernel driver (if any) from the. it uses pyudev to enumerate all tty devices, and can match on various attributes. pyusb aims to be an easy. Usb Devices Python.
From www.youtube.com
[Python] Advantech USB4704 14Bit Multifunction DAQ Devices YouTube Usb Devices Python Pyusb relies on a native system library for usb access. learn how to interact with devices usb using python! It should work without additional code in any. pyusb offers easy usb devices communication in python. in this article, we’ll show you how to control a usb port using python, a flexible and powerful programming. pyusb aims. Usb Devices Python.
From www.instructables.com
Arduino Python Communication Via USB 4 Steps Instructables Usb Devices Python This allows python programmers with no background in c to understand better how pyusb works. pyusb aims to be an easy to use python module to access usb devices. learn how to interact with devices usb using python! pyusb 1.0 is a python library allowing easy usb access. it uses pyudev to enumerate all tty devices,. Usb Devices Python.
From github.com
GitHub lcgamboa/USBIPVirtualUSBDevice Emulates USB Devices using USBIP in Python or c Usb Devices Python pyusb 1.0 is a python library allowing easy usb access. in this article, we’ll show you how to control a usb port using python, a flexible and powerful programming. it uses pyudev to enumerate all tty devices, and can match on various attributes. This allows python programmers with no background in c to understand better how pyusb. Usb Devices Python.
From github.com
GitHub raknahs2/Python_USB_HID Python script to Read and Write USB HID Device Usb Devices Python learn how to interact with devices usb using python! pyusb 1.0 is a python library allowing easy usb access. Explore basic to advanced usb functionality with code. This allows python programmers with no background in c to understand better how pyusb works. Pyusb relies on a native system library for usb access. Unlike the 0.x version, which is. Usb Devices Python.
From www.youtube.com
Reading USB in Python YouTube Usb Devices Python This allows python programmers with no background in c to understand better how pyusb works. It should work without additional code in any. Explore basic to advanced usb functionality with code. learn how to interact with devices usb using python! Pyusb relies on a native system library for usb access. it uses pyudev to enumerate all tty devices,. Usb Devices Python.
From iosoft.blog
Programming FTDI devices in Python Part 1 Lean2 Usb Devices Python in this article, we’ll show you how to control a usb port using python, a flexible and powerful programming. learn how to interact with devices usb using python! pyusb offers easy usb devices communication in python. pyusb 1.0 is a python library allowing easy usb access. it uses pyudev to enumerate all tty devices, and. Usb Devices Python.
From www.adafruit.com
Adafruit pIRkey a Python Programmable InfraRed USB Adapter ID 3364 8.95 Adafruit Usb Devices Python This allows python programmers with no background in c to understand better how pyusb works. learn how to interact with devices usb using python! in this article, we’ll show you how to control a usb port using python, a flexible and powerful programming. pyusb offers easy usb devices communication in python. pyusb 1.0 is a python. Usb Devices Python.